2022-2023学年湖南省长沙市长郡中学高二上学期第三次月考生物试题含解析
展开湖南省长沙市长郡中学2022—2023学年高二上学期
第三次月考生物试题
学校:___________姓名:___________班级:___________考号:___________
一、单选题
1.与肌肉注射相比,静脉点滴因能将大剂量药物迅速送到全身细胞而疗效显著。若①为血浆,②为组织液,③为淋巴,则下图中所示的内环境a、b、c、d依次对应的是( )
A.①②③① B.②①③②
C.③①②③ D.②③①①
【答案】B
【分析】人体内环境包括血浆、组织液和淋巴,人体细胞只有通过内环境才能与外界环境之间进行物质交换,血浆在血管中,通过循环系统,能将静脉滴注而进入的药物迅速送到全身,因而疗效较肌肉注射显著。
【详解】肌肉注射是将药物直接注入组织液,所以a是组织液,a对应②;组织液可以转化成淋巴和血浆,所以b、c分别表示表示血浆和淋巴或淋巴和血浆,所以b、c分别为①③或③①;静脉点滴是将药物直接注入血浆,而组织细胞的内环境是组织液,因此组织细胞直接从组织液中获取药物,所以d是组织液,d②对应。综上所述,B正确,A、C、D错误。
故选B。
2.用火柴棍由脚跟向前轻划新生儿足底外侧缘时,他的大脚趾会缓缓地上翘,其余各趾呈扇形张开。该现象在6~18个月大时逐渐消失。下列关于该现象的描述错误的是( )
A.新生儿完成这些动作属于非条件反射
B.交感神经和副交感神经共同控制该动作完成
C.该现象消失说明低级中枢的活动受高级中枢的调控
D.在大脑中央前回的顶部有控制脚趾运动的代表区
【答案】B
【分析】神经调节的基本方式为反射,完成反射的结构基础是反射弧,反射弧由感受器、传入神经、神经中枢、传出神经、效应器五个部分构成。反射分为条件反射和非条件反射,非条件反射是人人生来就有,而条件反射是后天学习所得。
【详解】A、新生儿生来就可以进行这些动作,说明是非条件反射,A正确;
B、交感神经和副交感神经主要控制心跳、新陈代谢等活动,B错误;
C、该现象在6~18个月大时逐渐消失,而新生儿6~18个月大时高级中枢逐渐发育完全,该现象消失说明低级中枢的活动受高级中枢的调控,C正确;
D、随着新生儿的成长发育,高级神经中枢逐渐发育成熟,如大脑中央前回的顶部逐渐发育成熟,就可以控制脚趾运动,D正确。
故选B。
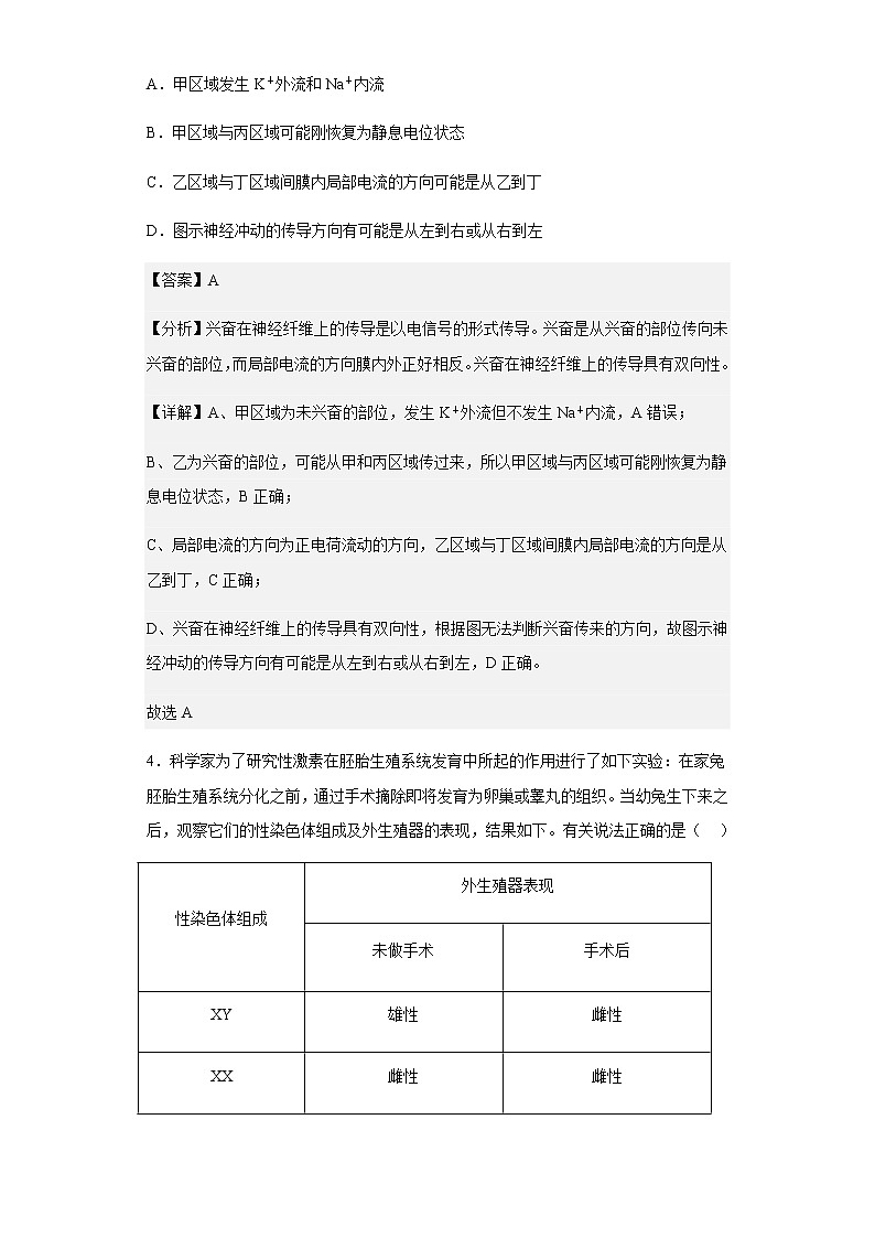
3.如图所示,当神经冲动在轴突上传导时,下列叙述错误的是( )
A.甲区域发生K+外流和Na+内流
B.甲区域与丙区域可能刚恢复为静息电位状态
C.乙区域与丁区域间膜内局部电流的方向可能是从乙到丁
D.图示神经冲动的传导方向有可能是从左到右或从右到左
【答案】A
【分析】兴奋在神经纤维上的传导是以电信号的形式传导。兴奋是从兴奋的部位传向未兴奋的部位,而局部电流的方向膜内外正好相反。兴奋在神经纤维上的传导具有双向性。
【详解】A、甲区域为未兴奋的部位,发生K+外流但不发生Na+内流,A错误;
B、乙为兴奋的部位,可能从甲和丙区域传过来,所以甲区域与丙区域可能刚恢复为静息电位状态,B正确;
C、局部电流的方向为正电荷流动的方向,乙区域与丁区域间膜内局部电流的方向是从乙到丁,C正确;
D、兴奋在神经纤维上的传导具有双向性,根据图无法判断兴奋传来的方向,故图示神经冲动的传导方向有可能是从左到右或从右到左,D正确。
故选A
4.科学家为了研究性激素在胚胎生殖系统发育中所起的作用进行了如下实验:在家兔胚胎生殖系统分化之前,通过手术摘除即将发育为卵巢或睾丸的组织。当幼兔生下来之后,观察它们的性染色体组成及外生殖器的表现,结果如下。有关说法正确的是( )
性染色体组成
外生殖器表现
未做手术
手术后
XY
雄性
雌性
XX
雌性
雌性
A.家兔的性别分化仅与性染色体组成有关与性激素无关
B.染色体组成为XY的家兔手术后发育为雌性,染色体组成变为XX
C.雄性器官的分化需要来自睾丸的性激素信号,若缺失此信号则胚胎发育出雌性器官
D.雌性器官的分化需要来自卵巢的性激素信号,若缺失此信号则胚胎发育出雄性器官
【答案】C
【分析】性激素可分为雄性激素和雌性激素,雄性激素能够促进雄性生殖器官的发育和雄性生殖细胞的发生,维持雄性第二性征,同理雌性激素能够促进雌性生殖器官的发育和雌性生殖细胞的发生,维持雌性第二性征。
【详解】A、在家兔胚胎生殖系统分化之前,通过手术摘除即将发育为卵巢或睾丸的组织,可抑制其产生性激素,据表可知性染色体组成为XY的个体在手术后外生殖器表现为雌性,说明家兔的性别分化也与性激素有关,A错误;
B、手术只是使其不能产生性激素,从而导致外生殖器官发生变化,但不改变其性染色体组成,B错误;
C、睾丸是雄性生殖器官,产生雄性激素,雄性激素能够促进雄性生殖器官的发育,所以在缺乏雄性激素时胚胎可以发育出雌性器官,C正确;
D、分析表格可知性染色体组成为XX的胚胎,将卵巢切除后,并不会发育为雄性器官,D错误。
故选C。
5.下列关于人类生命活动表现与其对应的调节机制,正确的是( )
A.甲亢患者-甲状腺分泌的甲状腺激素增加
B.马拉松选手比赛-肾上腺分泌的肾上腺素减少以升高血糖
C.正常人饮水不足-下丘脑合成的抗利尿激素分泌减少
D.糖尿病患者-胰岛B细胞在高尔基体中合成的胰岛素减少
【答案】A
【分析】1、细胞外液渗透压升高时,下丘脑产生抗利尿激素增多,由垂体后叶释放进入血液,使肾小管和集合管对水的通透性增加,促进肾小管和肾集合管对水分的重吸收,排尿量减少,以维持机体渗透压正常。
2、胰岛素属于分泌蛋白,在核糖体上合成,经内质网的运输和初步加工后运送到高尔基体进一步加工。最后由高尔基体形成的囊泡运输到细胞膜经过胞吐出细胞。
【详解】A、甲亢患者,甲状腺激素分泌量增多,代谢旺盛,A正确;
B、肾上腺素可以促进肝糖原的分解,马拉松选手比赛,肾上腺分泌的肾上腺素增多,以升高血糖,B错误;
C、正常人饮水不足,细胞外液渗透压升高,下丘脑合成的抗利尿激素分泌增多。C错误;
D、胰岛素是蛋白质,是在核糖体上合成的,D错误。
故选A。
6.Graves病又称毒性弥漫性甲状腺肿,是由患者所产生的某种抗体X与甲状腺细胞膜上的某种激素的受体Y结合,致使甲状腺细胞持续被激发,产生高水平激素Z所致。对患者使用寡核苷酸UDP可减弱Graves病的症状。下列有关说法不正确的是( )
A.激素Z表示甲状腺激素 B.Y是甲状腺激素的特异性受体
C.该疾病属于免疫失调中的自身免疫病 D.患者代谢增强,神经系统的兴奋性增强
【答案】B
【分析】甲状腺激素的分级调节:下丘脑分泌的促甲状腺激素释放激素能促进垂体分泌促甲状腺激素,垂体分泌促甲状腺激素能促进甲状腺分泌甲状腺激素;而甲状腺激素对下丘脑和垂体有负反馈作用,当甲状腺激素分泌过多时,会抑制促甲状腺激素释放激素和促甲状腺激素的分泌,进而减少甲状腺激素的分泌。
【详解】A、根据题意可知,“甲状腺细胞持续被激发,产生高水平激素Z”,故激素Z表示由甲状腺细胞产生的甲状腺激素,A正确;
B、由于激素的作用具有特异性,只有促甲状腺激素能够促进甲状腺分泌相应激素,因此与抗体X结合的物质Y是促甲状腺激素的特异性受体,B错误;
C、根据题意可知,“Graves病又称毒性弥漫性甲状腺肿,是由于患者所产生的某种抗体X与甲状腺细胞膜上的某种激素的受体Y结合”,可见Graves病是自身免疫病,C正确;
D、Graves病的基本病理是甲状腺功能亢进,合成及分泌甲状腺激素过多,使患者代谢增强,神经系统的兴奋性增强,D正确。
故选B。
7.科学研究发现,情绪与人体免疫密切相关。结合已学知识及生活常识分析,下列说法错误的是( )
A.情绪是人脑的高级功能之一
B.良好情绪可能会增强免疫细胞的功能,增强机体抵抗力
C.良好情绪可促进细胞毒性T细胞通过体液免疫清除癌细胞
D.良好情绪可促使人体内环境稳态调节网络更加紧密协调
【答案】C
【分析】体液免疫主要清除内环境中的病原体,寄生在细胞内的病毒以及癌细胞的清除需要经过细胞免疫发挥作用。
【详解】A、情绪是人脑的高级功能之一,A正确;
B、良好情绪可能会增强免疫细胞的功能,增强机体抵抗力,B正确;
C、细胞毒性T细胞清除癌变细胞过程属于细胞免疫,而不是体液免疫,C错误;
D、积极的良好情绪可促使人体内环境稳态调节网络(神经一体液一免疫调节)联系更加紧密协调,更能保持人体的健康,D正确。
故选C。
8.高等植物的生长发育是受环境因素调节的。下列叙述正确的是( )
A.秋菊开花需要光提供能量,这可能与光敏色素有关
B.植物分布的地域性很大程度上是由水和光照决定的
C.遮光处理可使昙花白天开花,温度与冬小麦开花无关
D.重力可影响植物体内生长素的分布从而影响植物生命活动的调节
【答案】D
【分析】植物激素调节在植物的生长发育和对环境的适应过程中发挥着重要作用,但激素调节只是植物生命活动调节的一部分。植物的生长发育过程,在根本上是基因组在一定时间和空间上程序性表达的结果。光照、温度等环境因子的变化,会引起植物体内产生包括植物激素合成在内的多种变化,进而对基因组的表达进行调节。
【详解】A、秋菊开花需要光提供信号;而不是提供能量,A错误;
B、植物分布的地域性很大程度上是由温度决定的,B错误;
C、昙花一般夜间开花,受昼夜交替节律的影响,如果要让昙花白天开花,可尝试避光处理,冬小麦开花需要低温诱导,C错误;
D、重力可影响植物体内生长素的分布从而调节植物的生命活动,如横放的幼苗受重力作用,近地侧生长素分布多,远地侧生长素分布少,植物表现为茎背地生长,根向地生长,D正确。
故选D。
9.当果实成熟到一定程度时,呼吸速率突然升高,然后又下降,这个呼吸高峰称为呼吸骤变;随后果实便完全成熟。出现呼吸骤变时果实内还原糖含量明显升高。下图是香蕉成熟过程中的相关变化,下列说法正确的是( )
A.呼吸骤变标志着果实成熟到了可食用的程度
B.适当降低环境中CO2浓度,可延迟果实成熟
C.呼吸骤变可能与乙烯有关,且只有成熟果实中含有乙烯
D.在植物体内,乙烯通过极性运输从产生部位运输到作用部位
【答案】A
【分析】由图可知,香蕉在收获之后,乙烯含量剧增,乙烯含量剧增影响呼吸作用,产生呼吸跃变现象,乙烯主要作用是促进果实成熟,此外,还有促进老叶等器官脱落的作用。植物体各部位都能合成乙烯。
香蕉在收获之后,淀粉含量下降,还原糖含量增加,即在该过程中,淀粉转变为还原糖。
【详解】A、题干信息“当果实成熟到一定程度时,呼吸速率突然升高,然后又下降,果实便进入完全成熟”,呼吸骤变的出现标志着果实成熟到了可食用的程度,A正确;
B、适当降低环境中CO2浓度,促进有氧呼吸,则呼吸骤变会提前,果实提前成熟,B错误;
C、乙烯主要分布在成熟的果实中,但其他器官也有,C错误;
D、乙烯的运输方式不是极性运输,D错误。
故选A。
【点睛】
10.研究人员将红隼的雏鸟转移到不同的巢中,形成雏鸟数量减少的巢(3~4只)、正常的巢(5~6只)和扩大的巢(7~8只)。统计冬季雌、雄亲本的存活比例,结果如下图。根据实验结果作出的推论不合理的是( )
A.雄性亲本在抚育雏鸟过程中不发挥作用
B.养育较多后代对双亲成活率有负面影响
C.育雏规模的改变会影响红隼的性别比例
D.育雏规模的改变会影响红隼的种群数量
【答案】A
【分析】种群的特征包括:①种群密度:种群在单位面积或单位体积中的个体数就是种群密度;是种群最基本的数量特征。②出生率和死亡率:单位时间内新产生的个体数目或死亡的个体数目占该种群个体总数的比率,出生率和死亡率对种群数量起着决定性作用。③迁入率和迁出率:单位时间内迁入或迁出的个体占该种群个体总数的比率,迁入率和迁出率对种群数量起着决定性作用。④年龄组成:一个种群中各年龄期的个体数目的比例(包括增长型、稳定型、衰退型),年龄组成可以预测一个种群数量发展的变化趋势。⑤性别比例:种群中雌雄个体数目的比例。
【详解】A、由图可知,随着雏鸟数量的增多,雄性亲本的存活比例均降低,说明雄性亲本在抚育雏鸟过程中发挥了作用,A符合题意;
B、由图可知,随着雏鸟数量的增多,双亲的存活比例呈下降趋势,说明养育较多后代对双亲成活比例有负面影响,B不符合题意;
C、性别比例是指种群中雌雄个体数目的比例,随着雏鸟数量的减少或增多,雄性亲本的存活比例均比雌性增加,说明育雏规模的改变会影响红隼的性别比例,C不符合题意;
D、由图可知,育雏规模的改变会影响亲本的存活比例,从而影响红隼的种群数量,D不符合题意。
故选A。
11.大蚂蚁和小蚂蚁生活在某地相邻的两个区域,研究者在这两个蚂蚁种群生活区域的接触地带设4种处理区。各处理区均设7个10m×10m的观测点,每个观测点设有均匀分布的25处小蚂蚁诱饵投放点。在开始实验后的第1天和第85天时分别统计诱饵上小蚂蚁的出现率进行比较,结果见下表。
处理区
小蚂蚁出现率的变化(﹪)
定时灌溉
不驱走大蚂蚁
增加35
驱走大蚂蚁
增加70
不灌溉
不驱走大蚂蚁
减少10
驱走大蚂蚁
减少2
对本研究的实验方法和结果分析,表述错误的是( )A.小蚂蚁抑制大蚂蚁的数量增长
B.采集实验数据的方法是样方法
C.大蚂蚁影响小蚂蚁的活动范围
D.土壤含水量影响小蚂蚁的活动范围
【答案】A
【详解】根据图表数据,大蚂蚁抑制小蚂蚁的数量增长,A错误;由于在处理区的多个观测点统计数据,说明不同采集实验数据的方法是样方法,B正确;由于是否驱走大蚂蚁,小蚂蚁出现率的变化不同,所以影响小蚂蚁的活动范围,C正确;由于是否灌溉,小蚂蚁出现率的变化不同,所以土壤含水量影响小蚂蚁的活动范围,D正确。
12.科研人员根据线虫的生活习性和取食特点,将梨园土壤线虫划分为4个营养类群,再根据调查得到的线虫种类,计算得到各营养类群的相对丰度如下表。下列分析不正确的是( )
土层分布
相对丰度
营养类群
0~20 cm
20~40 cm
常规区
实验1区
实验2区
常规区
实验1区
实验2区
食细菌线虫
79.92
80.05
79.71
77.45
60.94
66.39
食真菌线虫
6.54
6.33
7.45
2.69
2.56
2.59
杂食捕食线虫
5.77
5.68
5.52
4.45
4.42
4.20
植物寄生线虫
7.77
7.94
7.32
15.41
32.08
26.82
注:常规区(频繁化学防治)、实验1区(农药减施防治)、实验2区(以植物源农药为主的农药减施防治)A.梨园中的细菌、真菌、线虫和植物等各种生物共同构成了生物群落
B.线虫的各种营养类群在不同土层中相对丰度不同,体现了群落的垂直结构
C.在0~20 cm土层,不同防治方法对各营养类群线虫相对丰度影响的差异不明显
D.在20~40 cm土层,以植物源农药为主的农药减施防治线虫的效果最佳
【答案】D
【分析】1、一般植物和个体小、活动能力小的动物以及虫卵常用的是样方法,其步骤是确定调查对象→选取样方→计数→计算种群密度;活动能力大的动物常用标志重捕法,其步骤是确定调查对象→捕获并标志个体→重捕并计数→计算种群密度。
2、样方法的注意点:①随机取样;②样方大小适中;③样方数量不易太少;④一般选易辨别的双子叶植物(叶脉一般网状);⑤常用五点取样法和等距取样法。
【详解】A、梨园中的细菌、真菌、线虫和植物等各种生物,包含了自然区域内的所有生物,因此可构成生物群落,A正确;
B、线虫的各种营养类群在不同土层中相对丰度不同,是群落垂直结构的体现,垂直结构能使土壤中的生物充分利用空间资源,B正确;
C、在0~20 cm土层,各个区域中同种类线虫的丰度差距并不明显,据此可说明不同防治方法对各营养类群线虫相对丰度影响的差异不明显,C正确;
D、在20~40 cm土层,比较食细菌线虫和食真菌线虫在实验1区和2区的相对丰度,说明以植物源农药为主的农药减施防治线虫的效果不是最佳,D错误。
故选D。
13.医学研究表明,抑郁症与单胺类神经递质传递功能下降有关。单胺氧化酶是一种单胺类神经递质的降解酶,单胺氧化酶抑制剂(MAOID)是目前常用的一种抗抑郁药。下图是正在传递兴奋的突触结构的局部放大示意图。据图分析,下列说法正确的是
A.MAOID能增加突触间隙的单胺类神经递质浓度
B.细胞X释放的单胺类神经递质需经血液运输发挥作用
C.细胞Y的轴突末梢有大量突起,有利于附着更多的蛋白M
D.单胺类神经递质与蛋白M结合后,将导致细胞Y膜内电位由正变负
【答案】A
【分析】神经元之间的结构为突触,包括突触前膜、突触间隙、突触后膜。据图分析,细胞X是突触前神经元,细胞Y是突触后神经元,①表示突触前膜,通过胞吐释放神经递质;蛋白M表示神经递质的受体,能够与神经递质特异性结合,同时还是钠离子通道;突触间隙中的神经递质降解酶可以将神经递质降解,使得神经递质灭活。
【详解】A、根据题意和图形分析,MAOID能抑制单胺氧化酶活性,阻止脑内单胺类神经递质降解,增加脑内突触间隙单胺类神经递质的浓度,A正确;
B、细胞X释放的单胺类神经递质需经组织液扩散至突触后膜即可,B错误;
C、细胞Y的树突或胞体有大量突起,有利于附着更多的蛋白M,C错误;
D、单胺类神经递质与蛋白M结合后,将导致细胞Y膜内电位由负变正,D错误。
故选A。
14.现有一组对胰岛素不敏感的高血糖小鼠X。为验证阿司匹林能恢复小鼠对胰岛素的敏感性,使小鼠X的血糖浓度恢复正常。现将小鼠X随机均分成若干组,下表表示各组处理方法及实验结果。下列叙述不正确的是( )
组别
1
2
3
4
处理方法
胰岛素
+
-
+
-
阿司匹林
-
+
+
-
生理盐水
-
-
-
+
实验结果(血糖浓度)
?
高于正常
?
高于正常
注:对胰岛素不敏感是指注射胰岛素后血糖浓度无明显变化;“+”表示有添加,“-”表示无添加,胰岛素和阿司匹林均用生理盐水配制。A.第4组为对照组,应选择对胰岛素不敏感的高血糖个体
B.第1、3组的实验结果应分别为:高于正常、正常
C.为了控制无关变量,三种试剂都应通过饲喂的方式添加
D.该实验不能证明胰岛素是唯一能够降低血糖浓度的激素
【答案】C
【分析】1、根据表格分析,实验设计遵循对照和单一变量原则,高血糖小鼠X对胰岛素不敏感,则第1组血糖浓度高于正常,阿司匹林能恢复小鼠对胰岛素的敏感性,使小鼠X的血糖浓度恢复正常,则第3组血糖浓度正常。
2、胰岛素能促进血糖氧化分解、合成糖原、转化成非糖类物质;抑制肝糖原的分解和非糖类物质转化。
【详解】A、“现将小鼠X(对胰岛素不敏感的高血糖小鼠)随机均分成若干组”,表明四组小鼠相同,第4组为对照组,应选择对胰岛素不敏感的高血糖个体,A正确;
B、阿司匹林能恢复小鼠对胰岛素的敏感性,第1组没有添加阿司匹林,血糖浓度应高于正常,而第3组使用阿司匹林恢复了对胰岛素的敏感性,血糖浓度应正常,B正确;
C、胰岛素的化学本质是蛋白质,通过饲喂方式会被水解失去活性,应采用注射的方式,C错误;
D、该实验的激素只能证明胰岛素能降血糖,但不能证明胰岛素是唯一降血糖的激素,D正确。
故选C。
15.生态学家对某地云杉林中四种林莺的生态需求进行了研究,四种林莺主要觅食树皮和树叶上的昆虫,觅食部位如下图。下列叙述不正确的是( )
A.该地所有云杉与林莺构成了一个生物群落 B.四种林莺在云杉林中处于相同的生态位
C.觅食部位不同减弱了四种林莺的种间竞争 D.标记重捕法是生态学家在此研究过程中的首选
【答案】C
【分析】1、群落指生活在一定的自然区域内,相互之间具有直接或间接关系的各种生物的总和。
2、生态位是指一个种群在生态系统中,在时间空间上所占据的位置及其与相关种群之间的功能关系与作用。生态位又称生态龛。表示生态系统中每种生物生存所必需的生境最小阈值。
3、标记重捕法是指的是在一定范围内,对活动能力强,活动范围较大的动物种群进行粗略估算的一种生物统计方法,是根据自由活动的生物在一定区域内被调查与自然个体数的比例关系对自然个体总数进行数学推断。
【详解】A、该地所有云杉、林莺以及其他所有的生物共同组成生物群落,A错误;
B、四种林莺觅食部位在图中并不相同,因此在云杉林中应该是处于不同的生态位,B错误;
C、据图分析可知,四种林莺觅食区域不同,所以它们之间的竞争较弱,C正确;
D、标记重捕法是调查种群密度的方法,本实验是研究四种林莺的生态需求, 因此不需要用标记重捕法,D错误。
故选C。
二、多选题
16.将酵母菌接种到装有10mL培养液的锥形瓶中,培养并定时取样计数。当酵母菌总数为a时,种群数量不再增加。关于该实验中酵母菌种群的环境容纳量(K值)及种群数量变化,分析不正确的是( )
A.可取少量菌液用血细胞计数板在显微镜下计数估算酵母菌数量
B.该酵母菌种群增长曲线为“S”型,数量为a/2时,种群增长最快
C.若将酵母菌的接种量增加一倍,培养条件不变,则K值为2a
D.若将培养液的量改为5mL,接种量与培养条件相同,则K值为a
【答案】CD
【分析】1、种群数量增长曲线包括S型和J型,其中J型曲线种群数量不断增加,没有最大值,而题干中酵母菌总数达到a时,种群数量不再增加,说明酵母菌种群增长曲线为S型,当种群数量为a/2时,种群增长速率最大。2、在环境条件不受破坏的情况下,一定空间中所能维持的种群最大数量称为环境容纳量,又称为K值。同一种生物的K值不是固定不变的,会受到环境的影响。环境遭受破坏,K值会下降;当生物生存的环境改善,K值会上升。
【详解】A、估算酵母菌数量可用抽样检测法,即取少量菌液用血细胞计数板在显微镜下计数估算酵母菌数量,A正确;
B、由题意可知,酵母菌总数达到a时,种群数量不再增加,说明酵母菌种群增长曲线为S型,当种群数量为a/2时,种群增长最快,B正确;
C、K值与环境条件有关,酵母菌的K值与酵母菌的接种量没关系,因此培养条件不变,K值也不变,仍为a,C错误;
D、若将培养液的量改为5mL,酵母菌生长所需营养物质减少,接种量与培养条件相同,则K值小于a,D错误。
故选CD。
三、综合题
17.瘦素是一种激素,作用于靶细胞最终产生饱腹感,进而控制食欲。
(1)瘦素通过____________运输,与靶细胞的____________结合后发挥作用。)
(2)研究者发现两种肥胖品系的小鼠:db鼠和ob鼠,它们食欲旺盛,体重显著高于正常小鼠。研究者设计了小鼠连体实验,将两种小鼠减重后,再将下表中两两小鼠的血液循环联通(如下图),手术成功后每组鼠均提供充足的食物,实验结果如下表。
组别
前者平均体重(g)
后者平均体重(g)
实验开始时
实验结束时
实验开始时
实验结束时
1
ob鼠-正常鼠
29.4
39.8
22.5
25.5
2
ob鼠-ob鼠
27.6
47.0
26.6
44.0
3
db鼠-正常鼠
26.1
37.0
23.5
17.9
4
db鼠-ob鼠
30.3
33.2
33.7
18.8
5
正常鼠-正常鼠
22.5
23.5
22.8
24.2
6
?
28.6
27.3
①表中第6组是____________鼠。
②实验结果显示,与第2组相比,第1组中ob鼠的体重增加减缓,推测ob鼠肥胖的原因是________________
③据实验结果推测,db鼠体内瘦素比正常鼠和ob鼠的含量____,依据是____________
④瘦素的作用过程说明内分泌细胞还可以通过分泌激素对________系统进行调节。
【答案】(1) 体液 特异性受体
(2) db鼠- db ob鼠瘦素合成受抑制(或者答“ob鼠体内的瘦素含量低”) 高(多) 与db鼠连体的正常鼠和ob鼠体重均下降 神经
【分析】1、激素调节的特点微量高效、通过体液运输、作用于靶细胞、靶器官。
2、表格主要展示了不同小鼠组合后体重的变化情况,可根据其变化情况推测原因,主要跟体内的瘦素含量有关。
【详解】(1)瘦素属于激素,激素调节的特点有:微量高效、通过体液运输、作用于靶细胞、靶器官(因为靶细胞膜表面有特异性受体),故瘦素通过体液运输,与靶细胞的特异性受体结合后发挥作用。
(2)①分析题意,本实验中研究者设计了小鼠连体实验,将两种小鼠减重后,再将两两小鼠的血液循环联通,则实验的自变量是联通的类型,因变量是小鼠体重,实验设计应遵循对照,实验中6组小鼠可形成相互对照,则据其他组联通类型可推知,第6组应为db鼠-db鼠。
②组别1中的ob鼠增加39.8-29.4=10.4g,正常鼠增加25.5-22.5=3g,组别2中前者ob鼠增加47-27.6=19.4g,后者ob鼠增加44-26.6=17.4g,结果显示组别1中ob鼠体重增加缓慢,其原因可能是ob鼠瘦素合成受抑制,而正常鼠产生瘦素提供给ob鼠,使其体重增加缓慢。
③组别3中,db鼠增加37-26.1=10.9g,正常鼠减重23.5-17.9=5.6g,组别4中,db鼠增重33.2-30.3=2.9g,ob鼠减重33.7-18.8=14.9g,即与db鼠连体的正常鼠和ob鼠体重均下降,组别3中,正常鼠减重,推测其体内瘦素增多,可能是db鼠为其提供,同样组别4中ob鼠也减重,说明db鼠向其提供了瘦素,故推测出db鼠体内瘦素比正常鼠和ob鼠的含量高。
④瘦素的作用过程说明内分泌细胞还可以通过分泌激素对神经元进行调节,故能调节神经系统。
18.新冠病毒通过其表面刺突蛋白中的细胞受体结合域(RBD)与宿主细胞结合并完成侵染和增殖。现有2种变异毒株Y1与Y2,它们的RBD发生了不同变异,且具有不同传染力。为做到更好防护和治疗,科学家进行了相关研究,回答下列问题:
(1)新冠病毒侵入正常机体后,相应的____________ 细胞分泌抗体能阻止其在内环境中的扩散。病毒侵入的靶细胞,被____________ 细胞识别并裂解,最终使病原体失去藏身之所并被巨噬细胞吞噬消化,这体现了免疫系统的________________功能。
(2)为探究变异毒株Y1与Y2的传染力不同的原因,研究人员对Y1和Y2进行了抗体中和实验:使用含有Y1和Y2的假病毒,比较两种假病毒逃避6种不同单克隆抗体的能力。结果如下图:结果说明2种变异毒株中____________的传染力更强,原因可能是该变异毒株的刺突蛋白(细胞受体结合域)有更高的突变数量,赋予了它更强大的抗体逃避能力。
(3)针对当前疫苗的免疫效果,研究人员也进行了相关实验,结果显示与未接种疫苗的新冠患者产生的自然感染免疫力相比,疫苗对奥密克戎的效果依然更强。综合上述信息分析目前预防新冠病毒最主要的手段是____________
【答案】(1) 浆细胞 细胞毒性T细胞 防御
(2)Y2
(3)接种疫苗
【分析】机体消灭侵入宿主细胞的新冠病毒的大致过程为:被病原体(如病毒)感染的宿主细胞(靶细胞)膜表面的某些分子发生变化,细胞毒性T细胞识别变化的信号。在辅助性T细胞分泌多细胞因子的作用下,开始分裂分化为新的细胞毒性T细胞和记忆T细胞。新形成的细胞毒性T细胞在体液中循环,它们可以识别并接触、裂解被同样病原体感染的靶细胞。靶细胞裂解,死亡后,病原体暴露出来,抗体可以与之结合,或被其他细胞吞噬掉。
【详解】(1)新冠病毒侵入正常机体后,浆细胞会分泌抗体阻止其扩散。病毒侵入人体细胞称为靶细胞,靶细胞只能通过细胞毒性T细胞会识别并裂解,从而释放出病毒,进而被体液免疫消灭,免疫过程是对外来的病原体进行免疫,体现了免疫系统的免疫防御功能。
(2)为探究变异毒株Y1与Y2的传染力不同的原因,研究人员对Y1和Y2进行了抗体中和实验:使用含有Y1和Y2的假病毒,比较两种假病毒逃避6种不同单克隆抗体的能力,据图可知,Y1与6种不同单克隆抗体的中和率为100%,Y2对6种被测抗体中的5种都不能完全中和,对S309抗体能完全中和,说明Y2的细胞受体结合域发生的变异更多,且具有更强的传染力,更容易逃避抗体的结合。
(3)针对当前疫苗的免疫效果,研究人员也进行了相关实验,与未接种疫苗的新冠患者产生的自然感染免疫力相比,疫苗对奥密克戎的效果依然更强,说明注射的疫苗对变异的病毒依然有效,则目前预防新冠病毒最主要的手段是接种疫苗。
19.过度放牧使锡林郭勒草原牧草的年平均产量下降。为兼顾草原生态系统的稳定和畜牧业的发展,科研人员选取样地,探究不同放牧强度对草原群落特征的影响。在所选研究样地的植被中,有禾本科、莎草科、菊科等植物类群,禾本科最高、莎草科次之、菊科最矮,莎草科植株的叶在茎顶近放射状排列,对群落的盖度贡献大于禾本科。
(1)样地上的禾本科、莎草科、菊科等植物的高度各不相同,使群落在垂直方向上具有明显的________现象。
(2)科研人员根据单位面积可承载的牲畜数量设定放牧强度,连续3年的6~9月份在牧草的生长季进行不同强度放牧,测定得到的部分结果如下表所示。
禁牧
轻度放牧
中度放牧
重度放牧
高度平均值(cm)
第2年
25.77
17.55
16.62
13.72
第3年
22.52
18.89
18.76
16.65
多度平均值(个/㎡)
第2年
399.33
366.33
479.67
312.33
第3年
398.00
351.00
508.17
339.50
盖度平均值(%)
第2年
60.83
68.33
51.67
49.17
第3年
62.50
70.83
53.33
47.50
植物的总物种数
第2年
33
34
36
31
第3年
37
36
41
28
注:多度代表物种个体数目的多少;盖度指植物地上部分垂直投影的面积占地面的比率。
①样地内某种植物的出现频率、种群密度、植株高度等特征,以及它与其他物种的关系等,称为这个物种的____________
②科研人员发现,样地内禾本科植株高度最高、莎草科次之、菊科最矮。随放牧强度增加,牧草平均高度降低,推测牲畜最可能优先采食______科的牧草。与禁牧组相比,轻度放牧组牧草____________(选填下列字母),轻度放牧组出现盖度变化的可能原因是________
a.多度升高、盖度下降 b.多度下降、盖度升高
(3)在____________放牧条件下,植物的总物种数达到最高,可能的原因是受采食影响,植物的高度和盖度降低,使地表环境中____________(答出两点)等非生物因素发生改变,有利于其他植物的生长
【答案】(1)垂直分层
(2) 生态位 禾本 b 植株高度最高的禾本科牧草被一定程度取食后,较矮的莎草科植物能得到充足的阳光,生长良好导致盖度升高
(3) 中度 光照、含水量、温度
【分析】1、群落的空间结构包括:(1)垂直结构:植物群落的垂直结构表现垂直方向上的分层性,其中植物的垂直结构决定了动物的垂直分层。(2)水平结构:水平方向上由于光线明暗、地形起伏、湿度的高低等因素的影响,不同地段上分布着不同的生物种群。
2、生态位:一个物种在群落中的地位和作用,包括所处的空间位置、占用资源的情况以及与其他物种的关系等。(1)植物:在研究领域内的出现频率、种群密度、植株高度以及与其他物种的关系等。(2)动物:栖息地、食物、天敌以及与其他物种的关系等。
【详解】(1)垂直结构指群落在垂直方向具有明显的分层现象,故在所选研究样地的植物的高度各不相同,使群落在垂直方向上具有明显的分层现象,形成群落的垂直结构。
(2)①生态位是指一个物种在群落中的地位和作用,包括所处的空间位置、占用资源的情况以及与其他物种的关系等,故样地内某种植物的出现频率、种群密度、植株高度等特征,以及它与其他物种的关系等,称为这个物种的生态位。
②随放牧强度增加,牧草平均高度降低,结合样地内禾本科牧草植株高度最高,可推测牲畜最可能优先采食禾本科的牧草。
分析表格数据可知,与禁牧组相比,轻度放牧组牧草多度下降、盖度升高,b正确。
故选b。
不同植物之间存在竞争关系,轻度放牧时,牲畜优先采食禾本科牧草,植株高度最高的禾本科牧草被一定程度取食后,则较矮的莎草科植物能得到充足的阳光,生长良好导致盖度升高。
(3)影响种群数量的非生物因素有:光照、含水量、温度等。据表格数据可知,在中度放牧条件下,受采食影响,植物的高度和盖度降低,使地表环境中光照、含水量、温度等非生物因素发生改变,有利于其他植物的生长,导致植物的总物种数达到最高。
四、实验题
20.赤霉素(GA)能够使水稻患恶苗病,为研究其对玉米节间伸长的影响,某研究小组做了如下实验,请分析并回答下列问题:
(1)分析B、C、D三组实验结果,GA的作用是________________________除此以外还有促进细胞分裂与分化、________、促进开花和果实发育等功能。
(2)分析A、C两组实验结果,不能否定GA的作用,请根据实验结果给出合理的解释:正常植物体内产生的赤霉素对促进茎秆伸长已是最适浓度,额外添加赤霉素没有进一步的促进作用;该激素在生理作用上与生长素的不同点是________________。
(3)玉米矮化突变体形成的原因有赤霉素合成缺陷突变型、赤霉素运输缺陷突变型和赤霉素受体不敏感突变型,请根据以上信息分析,实验所用矮化突变体最不可能是__________。
(4)为探究B组所用矮化突变体可能是另外的哪种类型,请写出实验思路:____________。
【答案】(1) 促进节间伸长 促进种子萌发
(2)高浓度的赤霉素没有抑制作用
(3)赤霉素受体不敏感突变型
(4)检测正常植株和矮化突变体植株体内赤霉素的含量
【分析】赤霉素:能促进作物生长发育,提早成熟,改进品质,提高产量。它能迅速打破种子、块茎和鳞茎等器官休眠,促进发芽少蕾、花、铃、果实的脱落,提高果实结实率或形成无籽果实。可用于水稻、麦类、棉花、果树、蔬菜等作物,促进其生长、发芽、开花、结果。
【详解】(1)分析B、C、D三组实验结果,矮化突变体喷洒GA后恢复正常株高,说明GA的作用是促进玉米节间伸长;除此之外还有促进种子萌发和果实发育功能。
(2)若生长素的浓度超过最适浓度,则会随着浓度的升高,促进作用降低,浓度过高会抑制生长,而分析A、C两组实验结果可知,赤霉素超过最适浓度其促进作用不会下降(高浓度的赤霉素没有抑制作用)。
(3)由于外源喷施赤霉素矮化植株可正常生长说明赤霉素受体功能正常,所以本实验所用矮化突变体不可能是赤霉素受体不敏感型。
(4)为探究矮化突变体可能是赤霉素合成缺陷突变型还是赤霉素运输缺陷突变型则检测植株中的赤霉素含量即可判断,则检测思路如下:适宜条件下种植矮化突变体玉米,当植株生长一定高度时,分别取幼芽及节间部位,测定赤霉素含量,如果两部分的赤霉素含量接近,则矮化为合成缺陷导致;如果节间赤霉素含量明显偏低,则矮化为运输缺陷导致。
21.为探究不同光对莴苣种子萌发的影响,科学家共设了5组实验,不同处理后(各处理总时长相同)将种子在黑暗中放置2天,之后测种子的萌发率(如下表),请回答下列问题:
处理
种子的萌发率(%)
无(黑暗处理)
8.5
红光
98
红光一远红光
54
红光一远红光一红光
100
红光一远红光一红光一远红光
43
(1)本实验设计黑暗组处理的目的是________________________________。
(2)根据实验结果可以推测,当反复照射红光和远红光时,种子的萌发率取决于____________。
(3)随着研究的深入,发现植物体内存在吸收红光的色素蛋白(Pr)和吸收远红光的色素蛋白(Pfr),科学家研究萌发种子的生长状况,得到了如图所示的结果。
据图分析可知,Pr和Pfr之间可以在光的影响下相互转化,即照射____________后Pr转变为Pfr,照射另一种光后Pfr转变为Pr,另外这种转化还受____________的影响,科学家进而将这种色素蛋白命名为_________。
(4)研究发现,Pfr/Pr的比值还会影响植物的开花,连续的黑暗中,该比值会逐渐降低,到一定程度就会触发短日照植物成花物质的形成而促进开花,由此可推知短日照植物必须接受一定时长的_________。
【答案】(1)对照
(2)最后一次处理的是哪种波长的光
(3) 红光 温度 光敏色素
(4)暗处理
【分析】1、实验应该遵循的原则有:单一变量原则、对照原则和平行重复原则。
2、分析表格:组1为对照组,组2~5都为实验组。
3、激素调节在植物的生长发育和对环境的适应过程中发挥着重要作用,但是,激素调节只是植物生命活动调节的一部分。植物的生长发育过程,在根本上是基因组在一定时间和空间上程序性表达的结果。光照、温度等环境因子的变化,会引起植物体内产生包括植物激素合成在内的多种变化,进而对基因组的表达进行调节。
【详解】(1)分析表格:黑暗处理的目的是作为对照。
(2)根据表格中实验可知,实验最后一次处理的都是红光(R),其萌发率都较高,实验最后一次处理的都是远红光(FR),其萌发率都很低,说明对莴苣种子萌发起抑制作用的光是远红光;若用红光和远红光交替多次处理,则种子的萌发率取决于最后一次处理的是哪种波长的光。
(3)据图分析可知,照射红光后Pr转变为Pfr,照射远红光后Pfr转变为Pr,另外这种转化还受热转化即温度的影响。科学家进而将这种色素蛋白命名为光敏色素。
(4)根据题干信息可知,连续的黑暗中,Pfr/Pr的比值会逐渐降低,到一定程度就会触发短日照植物成花物质的形成而促进开花,短因此,日照植物必须接受一定时间的暗处理才可以开花。
2023届湖南省长沙市长郡中学高三一模生物试题含解析: 这是一份2023届湖南省长沙市长郡中学高三一模生物试题含解析,文件包含湖南省长沙市2023届长郡中学高三一模生物试题Word版含解析docx、湖南省长沙市2023届长郡中学高三一模生物试题Word版无答案docx等2份试卷配套教学资源,其中试卷共47页, 欢迎下载使用。
湖南省长沙市长郡中学2022-2023学年高三上学期月考(六)生物试题: 这是一份湖南省长沙市长郡中学2022-2023学年高三上学期月考(六)生物试题,共14页。
2022-2023学年湖南省长沙市长郡中学高二上学期第三次月考生物试题 (解析版): 这是一份2022-2023学年湖南省长沙市长郡中学高二上学期第三次月考生物试题 (解析版),共20页。试卷主要包含了单选题,不定项选择题,非选择题等内容,欢迎下载使用。

