2022-2023学年湖南省长沙麓山国际实验学校高一上学期期末线上检测生物试题含解析
展开湖南省长沙麓山国际实验学校2022~2023学年高一上学期
期末线上检测生物试题
学校:___________姓名:___________班级:___________考号:___________
一、单选题
1.嗜盐菌是一种能在高浓度盐溶液中生长的细菌,该菌中有一种结合蛋白称为菌紫质,菌紫质能将光能转换成化学能。下列叙述正确的是( )
A.菌紫质由染色质上的遗传物质控制合成 B.嗜盐菌中可能存在功能上类似于蓝藻细胞光合膜的结构
C.嗜盐菌的线粒体为其生命活动提供能量 D.嗜盐菌的细胞膜外侧具有由纤维素构成的细胞壁
【答案】B
【分析】由“嗜盐菌是一种能在高浓度盐溶液中生长的细菌”可知,该菌是原核生物,只有唯一的一种细胞器--核糖体,没有线粒体和叶绿体等其他的细胞器。
【详解】A、嗜盐菌是原核生物,不含染色体,A错误;
B、菌紫质能将光能转换成化学能,能进行光合作用,可能存在功能上类似于蓝藻细胞光合膜的结构,B正确。
C、嗜盐菌是一种原核生物,其细胞内没有线粒体,C错误;
D、嗜盐菌为原核生物,细胞膜外侧具有由肽聚糖构成的细胞壁,D错误;
故选B。
2.下列关于原核细胞与真核细胞比较的描述,不正确的有几项( )
①两类细胞中都含有2种五碳糖
②两类细胞遗传物质都主要是DNA
③两类细胞都能够进行细胞呼吸
④两类细胞中都含有染色质、核糖体、细胞膜
⑤原核细胞中不存在既含有蛋白质又含有核酸的结构,真核细胞中有
⑥原核细胞不能独立地进行DNA复制和蛋白质合成等生理过程,真核细胞能
⑦原核细胞都没有以核膜为界限的细胞核,真核细胞都有以核膜为界限的细胞核
A.3项 B.4项 C.5项 D.6项
【答案】C
【分析】原核生物没有以核膜为界限的细胞核,只有拟核;原核生物除了支原体都具有细胞壁,成分主要是肽聚糖;原核生物具有细胞膜、细胞质和核糖体;原核生物遗传物质是DNA,DNA为环状裸露的,不构成染色体。
【详解】①两类细胞中都含有DNA和RNA,都含有脱氧核糖和核糖,①正确;
②两类细胞遗传物质都是DNA,②错误;
③细胞呼吸是细胞生物的基本特征,两类细胞都能够进行细胞呼吸,③正确;
④原核细胞中不含染色质,④错误;
⑤原核细胞中存在既含有蛋白质又含有核酸的结构,如核糖体,真核细胞中也有,如核糖体和染色体,⑤错误;
⑥原核细胞、真核细胞均能独立地进行DNA复制和蛋白质合成等生理过程,⑥错误;
⑦原核细胞都没有以核膜为界限的细胞核,真核细胞并不是都有以核膜为界限的细胞核,如哺乳动物成熟红细胞,⑦错误。
故选C。
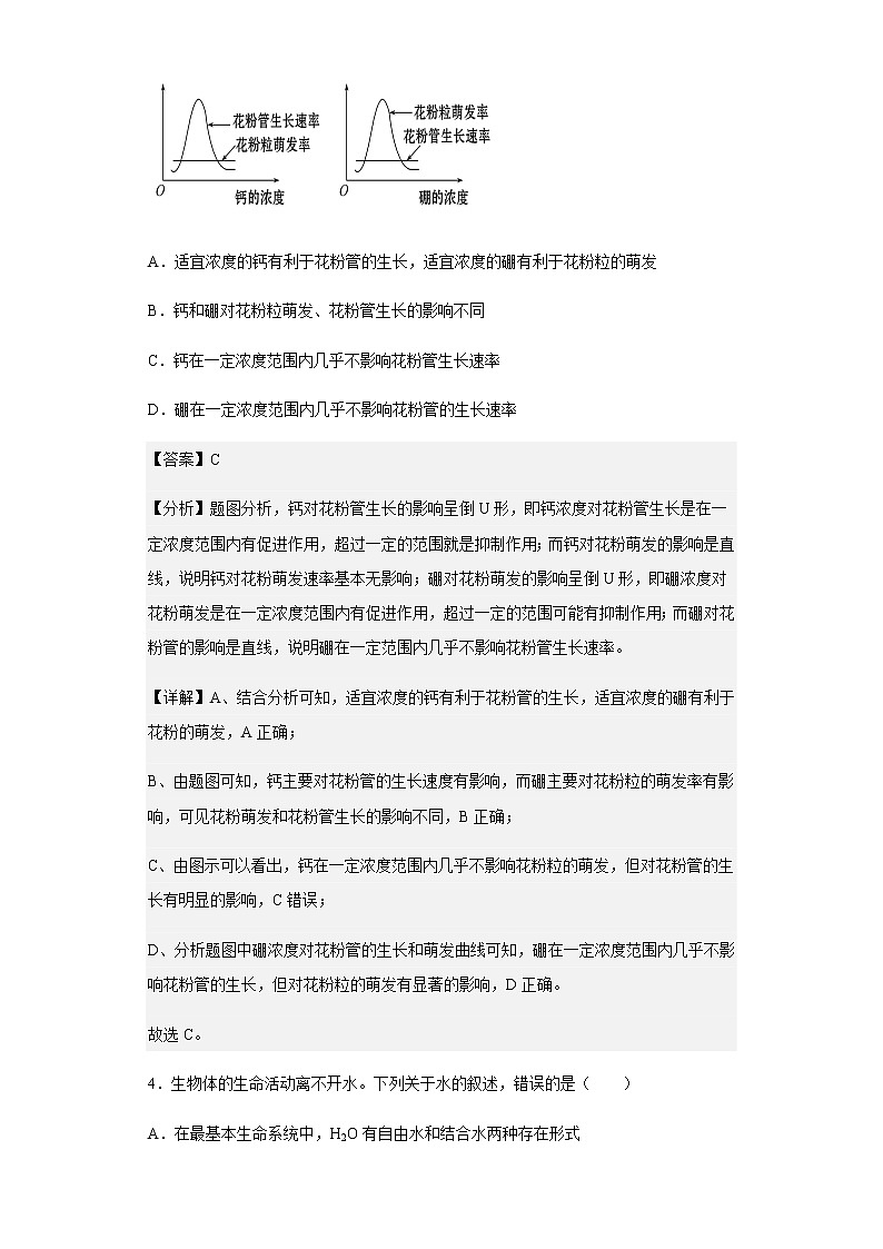
3.科学工作者研究了钙和硼对某种植物花粉粒萌发和花粉管生长的影响,结果如图所示。下列结论错误的是( )
A.适宜浓度的钙有利于花粉管的生长,适宜浓度的硼有利于花粉粒的萌发
B.钙和硼对花粉粒萌发、花粉管生长的影响不同
C.钙在一定浓度范围内几乎不影响花粉管生长速率
D.硼在一定浓度范围内几乎不影响花粉管的生长速率
【答案】C
【分析】题图分析,钙对花粉管生长的影响呈倒U形,即钙浓度对花粉管生长是在一定浓度范围内有促进作用,超过一定的范围就是抑制作用;而钙对花粉萌发的影响是直线,说明钙对花粉萌发速率基本无影响;硼对花粉萌发的影响呈倒U形,即硼浓度对花粉萌发是在一定浓度范围内有促进作用,超过一定的范围可能有抑制作用;而硼对花粉管的影响是直线,说明硼在一定范围内几乎不影响花粉管生长速率。
【详解】A、结合分析可知,适宜浓度的钙有利于花粉管的生长,适宜浓度的硼有利于花粉的萌发,A正确;
B、由题图可知,钙主要对花粉管的生长速度有影响,而硼主要对花粉粒的萌发率有影响,可见花粉萌发和花粉管生长的影响不同,B正确;
C、由图示可以看出,钙在一定浓度范围内几乎不影响花粉粒的萌发,但对花粉管的生长有明显的影响,C错误;
D、分析题图中硼浓度对花粉管的生长和萌发曲线可知,硼在一定浓度范围内几乎不影响花粉管的生长,但对花粉粒的萌发有显著的影响,D正确。
故选C。
4.生物体的生命活动离不开水。下列关于水的叙述,错误的是( )
A.在最基本生命系统中,H2O有自由水和结合水两种存在形式
B.由许多葡萄糖分子合成糖原的过程中一定有H2O产生
C.有氧呼吸时,生成物H2O中的氢来自线粒体中丙酮酸的分解
D.H2O在光下分解,产生的NADPH将固定的CO2还原成(CH2O)
【答案】C
【分析】细胞是最基本的生命系统,其内含两种形式的水,即自由水和结合水。有氧呼吸时,生成的H2O中的氢来自细胞质基质中葡萄糖的分解和线粒体基质中丙酮酸和原料水中的氢。光合作用光反应中,H2O分解产生的[H]将固定的CO2,一部分还原成(CH2O),一部分还原为C5。
【详解】A、细胞是最基本的生命系统,水在细胞中有自由水和结合水两种存在形式,A正确;
B、葡萄糖是单糖,通过脱水缩合形成多糖—糖原的过程中一定有H2O产生,B正确;
C、有氧呼吸时,生成物中H2O中的氢一部分来自有氧呼吸第一阶段葡萄糖的分解和有氧呼吸第二阶段线粒体中丙酮酸和水的分解,C错误;
D、光合作用光反应中H2O在光下分解,产生的[H]用于暗反应中将固定的CO2(C3)还原成(CH2O),D正确。
故选C。
5.如图为大豆种子在黑暗条件下萌发和生长过程中蛋白质、总糖、脂肪含量变化趋势曲线,其中蛋白质含量用双缩脲试剂检测。下列叙述错误的是( )
A.蛋白质与双缩脲试剂作用显紫色且在一定范围内蛋白质含量越高,紫色越深
B.种子在黑暗条件下萌发后,有机物干重可能短暂增加,但总体趋势是减少
C.种子黑暗条件下萌发总糖含量下降的唯一原因是呼吸消耗糖类供能却不进行光合作用
D.种子在黑暗条件下萌发过程中蛋白质、RNA等种类增加,鲜重增加
【答案】C
【分析】种子萌发过程中,水分的变化应该是逐渐上升的,在胚根长出之前,种子的吸水方式是吸涨作用,之后是通过渗透作用吸水。在这个过程中有机物的种类增加,因为细胞呼吸会产生许多中间产物。有机物的质量来看,一般情况下,有机物的变化应该是先减少后增大,真叶长出之前由于呼吸作用要消耗大量有机物,而此时无法进行光合作用,所以只有有机物的消耗;在萌发长出真叶之后,于可以利用叶绿体进行光合作用制造有机物,光合作用逐渐大于细胞呼吸,因此有机物的量会逐渐上升。
【详解】A、蛋白质与双缩脉试剂产生紫色反应,一定范围内,蛋白质含量越高,颜色越深,A正确;
B、种子萌发过程中细胞呼吸消耗大量有机物使得千重减少,但脂肪大量转化为糖使得干重增加,所以可能出现千重短暂增加,B正确;
C、种子萌发过程不仅需要消耗糖类提供能量,还要用于生成某些氨基酸等非糖物质,C错误;
D、大豆种子萌发和生长时需要产生更多的蛋白质参与各项生命活动(萌发属于发育过程,该过程中有基因选择性表达,可合成不同mRNA,翻译成不同蛋白质),因此蛋白质含量上升,种子萌发需要吸收大量水分,鲜重增加,D正确。
故选C。
【点睛】本题考查种子萌发过程物质的变化,学生需要数量掌握记忆。
6.在提取蛋白质A的过程中,β-巯基乙醇的使用浓度会直接影响蛋白质A的结构,当β-巯基乙醇的使用浓度过高时,蛋白质A的二硫键断裂(-S-S-被还原成-SH),肽链伸展。下列相关叙述错误的是( )
A.蛋白质A的功能与其空间结构的变化直接相关
B.蛋白质A受到高浓度的β巯基乙醇影响后,其元素组成发生了改变
C.蛋白质的空间结构被破坏后,仍然可以与双缩脲试剂反应呈现紫色
D.用高浓度的β-巯基乙醇处理蛋白质A并不会改变该蛋白质的氨基酸序列
【答案】B
【分析】蛋白质结构:(1)氨基酸→多肽:氨基酸分子互相结合的方式是:一个氨基酸分子的羧基(-COOH)和另一个氨基酸分子的氨基(—NH2)相连接,同时脱去一分子水,这种结合方式叫做脱水缩合。连接两个氨基酸分子的化学键(—NH—CO—)叫做肽键。由两个氨基酸分子缩合而成的化合物,叫做二肽。以此类推,由多个氨基酸分子缩合而成的,含有多个肽键的化合物,叫做多肽。多肽通常呈链状结构,叫做肽链。(2)多肽→蛋白质肽链盘曲、折叠,形成有一定空间结构的蛋白质分子。许多蛋白质分子含有几条肽链,它们通过一定的化学键互相结合在一起。这些肽链不呈直线,也不在同一个平面上,形成更为复杂的空间结构。
【详解】A、蛋白质的结构决定功能,蛋白质A的功能与其空间结构的变化直接相关,A正确;
B、蛋白质A受到高浓度的β巯基乙醇影响后,二硫键断裂等,但其元素组成不发生改变,B错误;
C、蛋白质的空间结构被破坏后,仍然具有肽键,可以与双缩脲试剂反应呈现紫色,C正确;
D、用高浓度的β-巯基乙醇处理蛋白质A,二硫键断裂等,不破坏肽键,并不会改变该蛋白质的氨基酸序列,D正确。
故选B。
7.下列四种现象,不能用图表示的是
A.植物根尖成熟区表皮细胞吸收K+ 的速率随土壤含氧量的变化
B.在适宜条件下,酵母菌细胞呼吸产生的ATP随O2浓度的变化
C.某一浓度的蔗糖溶液中,洋葱表皮细胞吸水能力随时间的变化
D.在温度和pH适宜的条件下,酶促反应速率随底物浓度的变化
【答案】D
【分析】题图分析:当横坐标为0时,纵坐标的变化已经发生,接下来随着横坐标的增加,曲线也在增加,当横坐标增加到某一值时,曲线趋于稳定,不再增加。根据此曲线可对下列各选项进行分析、判断。
【详解】A. 植物根尖成熟区表皮细胞吸收离子需要ATP,在无氧条件下,细胞通过无氧呼吸提供能量,随氧气浓度增加,有氧呼吸产生ATP增加,但细胞膜上载体数量有限,当氧气浓度增加到一程度后,吸收K+ 的速率也不再增加,A正确;
B. 在适宜条件下,没有氧气时,酵母菌可通过无氧呼吸产生ATP,随氧气浓度增加,酵母菌进行有氧呼吸产生的ATP会增加,当氧气浓度达到一定浓度时,ATP的含量就不再增加,B正确;
C. 在某一浓度的蔗糖溶液中,洋葱表皮细胞失水,细胞液浓度逐渐增加,吸水能力逐渐也增大,当质壁分离达到一定程度后,水分进出平衡,吸水能力不再增加,C正确;
D. 在温度和pH适宜的条件下,当底物浓度为0时,酶促反应不能发生,反应速率为0,D错误;
因此选D。
【点睛】本题考查理解能力:要求考生能运用所学知识与观点,通过比较、分析与综合等方法对某些生物学问题进行解释、推理,做出合理的判断或得出正确的结论。能够依据曲线的走向对各选项进行正确的判断是解题的关键。
8.在甲、乙、丙、丁四种条件下,测得某种子萌发时二氧化碳释放量与氧气消耗量之比分别为10:0、8:3、6:4、7:7。底物均是葡萄糖,则下列叙述正确的是
A.甲条件下,呼吸产物除二氧化碳外还有酒精或乳酸
B.乙条件下,有氧呼吸消耗的葡萄糖比无氧呼吸多
C.丙条件下,无氧呼吸程度最弱
D.丁条件下,二氧化碳全部来自于线粒体
【答案】D
【分析】在有氧呼吸的过程中,每消耗1mol的葡萄糖就会消耗6molO2,同时释放6molCO2;在进行无氧呼吸时,不消耗O2,每消耗1mol的葡萄糖,会产生2molCO2和2mol酒精;若有氧呼吸和无氧呼吸同时进行,则CO2的产生量大于氧气消耗量。
【详解】A、甲条件下,氧气消耗量为零,细胞只进行无氧呼吸,呼吸产物除二氧化碳外还有酒精,A错误;
B、乙条件下,氧气消耗量的相对值为3,有氧呼吸消耗的葡萄糖的相对值为1/2,无氧呼吸CO2释放量的相对值为8—3=5,无氧呼吸消耗的葡萄糖的相对值为3/2,可见,有氧呼吸消耗的葡萄糖比无氧呼吸少,B错误;
C、丁条件下,CO2释放量与O2消耗量相等,细胞只进行有氧呼吸,此条件下的无氧呼吸程度最弱,C错误;
D、丁条件下,细胞只进行有氧呼吸,CO2产生于有氧呼吸的第二阶段,因此释放的CO2全部来自于线粒体,D正确。
故选D。
【点睛】解答此题的关键是识记并理解有氧呼吸和无氧呼吸的过程、场所、产物等相关知识,据此结合题意判断各选项的正误。
9.美国科学家James E.Rothman、Randy W.Schekman以及德国科学家Thomas【C】Südhof,由于发现了囊泡准确转运物质的调控机制,共同获得了2013年诺贝尔生理学或医学奖。细胞内部产生的蛋白质被包裹于膜泡形成囊泡,囊泡被分成披网格蛋白小泡、COPI被膜小泡以及COPII被膜小泡三种类型。三种囊泡介导不同途径的运输,分工井井有条,在正确的时间把正确的细胞“货物”运送到正确的目的地。下列叙述错误的是( )
A.囊泡是一种细胞结构,但由于其结构不固定,因而不能称之为细胞器
B.图示细胞中,能产生囊泡的结构是内质网、高尔基体、细胞膜
C.如果转运系统受到干扰,则会对机体产生有害影响,并导致糖尿病等疾病
D.“a”表示的大分子物质通过细胞膜的方式是物质跨膜运输的主要方式
【答案】D
【详解】A、囊泡是一种细胞结构,是由其他细胞器产生的,结构不固定,不属于细胞器,故A正确;
B、分析题图可知,囊泡可以来自内质网、高尔基体和细胞膜,故B正确;
C、如果转运系统受到干扰,会导致分泌蛋白不能正常分泌,对机体产生有害影响,如果分泌胰岛素减少可以引起糖尿病,故C正确;
D、“a”表示的大分子物质通过细胞膜的方式胞吞,不属于物质跨膜运输的方式,故D错误。
故选D。
10.已知某植物光合作用和细胞呼吸的最适温度分别为25 ℃和30 ℃,如图表示该植物在25 ℃时光合作用强度与光照强度的关系,若将温度提高到30 ℃的条件下(原光照强度和CO2浓度等不变),从理论上讲,图中相应点的移动应该是( )
A.a点上移,b点左移,m值增加
B.a点不移,b点左移,m值不变
C.a点下移,b点右移,m值下降
D.a点下移,b点不移,m值上升
【答案】C
【分析】分析题图,a表示呼吸作用强度。b为光补偿点,此时光合作用强度等于呼吸作用强度。m表示最大光合作用强度。
【详解】根据题意,某植物光合作用和细胞呼吸的最适温度分别为25 ℃和30 ℃,温度从25℃提高到30℃后,光合速率降低,呼吸速率增大。图中a点代表呼吸速率,故a点下移;b点呼吸速率等于光合速率, 由于呼吸速率增大,光合速率降低,需要更大的光照强度才能使光合速率等于呼吸速率,故b点右移;m表示最大光合作用强度,由于光合速率减慢,故m值下降。
故选C。
11.植物能吸收一定强度的光驱动光合作用,后者的基本过程如下图所示。过度光照可能会导致DNA损伤甚至细胞死亡,但是植物能借助一种光保护机制防止这种损伤。近来研究发现,类囊体膜蛋白PSBS感应类囊体腔内的高质子浓度而被激活,激活了的PSBS抑制电子在类囊体膜上的传递,最终将过量的光能转换成热能释放,从而防止强光对植物造成损伤(即光保护效应)。下列有关说法正确的是
A.抑制A物质释放有利于PSBS发挥功能
B.降低ATP合成酶活性和阻断反应II都有利于PSBS发挥功能
C.若该植株既不吸收也不释放CO2,则所产生的A物质全部用于图示细胞的细胞呼吸
D.物质F可以在叶肉细胞的叶绿体基质中合成蔗糖
【答案】B
【分析】据图分析:图示表示光合作用的过程,其中反应Ⅰ表示光反应阶段,反应Ⅱ表示暗反应阶段;图中的水的光解发生在叶绿体的类囊体腔中,A是氧气,B是ADP和Pi,C是ATP,D是NADP+,E是NADPH,F是碳水化合物,G是二氧化碳.据此分析作答。
【详解】结合题意,据图分析可知,光照过强类囊体膜蛋白PSBS感应类囊体腔内的高质子浓度而被激活,激活了的PSBS抑制电子在类囊体膜上的传递,最终将过量的光能转换成热能释放,从而防止强光对植物造成损伤。物质A是氧气,氧气是否释放与PSBS释放被激活都无直接关系,所以A错误;降低ATP合成酶活性则ATP无法快速合成,有利于类囊体腔内的质子浓度积累,而高浓度质子有利于激活PSBS发挥作用;阻断暗反应都有利于阻断H+的消耗,同样可以激活PSBS而发挥功能,B正确;根据题意,若该植株既不吸收也不释放CO2,有可能是光照过强,暗反应这段,光反应受PSBS的影响也无法进行,没有产生氧气,C错误;蔗糖的合成应该在细胞质基质中合成,D错误。
【点睛】分析解答本题关键在于结合题意分清PSBS的作用以及如何被激活,进而影响光反应和暗反应两个阶段的物质变化。
12.高一生物科研兴趣小组从校博雅湖的某一深度取得一桶水样,分装于六对密封黑白瓶中(白瓶为透明瓶,黑瓶为不透光瓶),剩余的水样测得原初溶氧量为10mg/L.将六对密封黑白瓶分别置于六种不同的光照条件下(由a→e逐渐加强),其他条件相同,24小时后,实测获得六对黑白瓶中溶氧量,记录数据如下。下列分析错误的是( )
光照强度(klx)
0(黑暗)
a
b
c
d
e
白瓶溶氧量mg/L
3
10
16
24
30
30
黑瓶溶氧量mg/L
3
3
3
3
E
E
A.瓶中所有生物正常生活所需耗氧量在24h内为7mg/L
B.光照强度为d、e时,黑瓶中溶氧量应为3 mg/L
C.光照强度为c时,在24h内白瓶中植物产生的氧气量为28mg/L
D.光照强度为d时,再增加光照强度,瓶中溶解氧的含量也不会增加
【答案】C
【分析】由题意知,黑瓶为不透光,不能进行光合作用,因此黑瓶中氧气的减少是由于呼吸作用消耗,单位时间氧气变化代表呼吸作用强度;白瓶通光,能进行光合作用,溶液中氧气的变化是光合作用和呼吸作用的综合结果,单位时间氧气的变化可以代表净光合作用强度;实际光合作用强度=净光合作用强度+呼吸作用强度。
【详解】A、分析黑瓶可知,24小时氧气的消耗量是10-3=7mg/L,即瓶中所有生物正常生活所需耗氧量在24h内为7mg/L,A正确;
B、0、a、b、c可知,光照强度变化,消耗的氧气不变,因此光照强度为d、e时,黑瓶中溶氧量应为3 mg/L,B正确;
C、光照强度为c时,24小时氧气的增加量是24-10=14,呼吸消耗量是7,因此在24h内白瓶中植物产生的氧气量为14+7=21mg/L,C错误;
D、由表格数据可知,d对应的光照强度是光的饱和度,再增加光照强度,瓶中溶解氧的含量也不会增加,D正确。
故选C。
二、多选题
13.下列实验都需要使用光学显微镜进行观察,有关实验操作或现象的叙述错误的是( )
实验组号
实验名称
实验操作或现象
①
观察植物细胞的质壁分离及复原
滴加质量浓度为0.3g/mL的蔗糖溶液后,部分紫色洋葱鳞片叶外表皮细胞内液泡的颜色加深
②
使用高倍显微镜观察几种细胞
将低倍镜换成高倍镜后,应将目标物像移至视野中央,调节细准焦螺旋至清晰
③
提取绿叶中的光合色素
为了得到比较明显的条带,应该在研磨绿叶时多加无水乙醇
④
脂肪的检测和观察
对花生子叶薄片染色后,用吸水纸吸去染液,盖上盖玻片,制成临时装片
A.实验① B.实验② C.实验③ D.实验④
【答案】BCD
【分析】1、植物细胞的原生质层相当于一层半透膜,当细胞液的浓度小于外界溶液的浓度时,细胞液中的水分就透过原生质层进入外界溶液中,使细胞壁和原生质层都出现一定程度的收缩。由于原生质层比细胞壁的伸缩性大,当细胞不断失水时,原生质层就会与细胞壁逐渐分离开来,也就是逐渐发生了质壁分离。
2、观察根尖分生区组织细胞的有丝分裂实验中,制片步骤为解离→漂洗→染色→制片。
【详解】A、滴加质量浓度为0.3g/mL的蔗糖溶液后,由于外界溶液浓度大于细胞液浓度,细胞失水,故部分紫色洋葱鳞片叶外表皮细胞内液泡的颜色加深,A正确;
B、换成高倍镜前,就应将目标物像移至视野中央,避免换成高倍镜无法找到物像,换好后调节细准焦螺旋至清晰,B错误;
C、研磨绿叶时多加无水乙醇,会导致提取液浓度降低,不利于得到比较明显的条带,C错误;
D、对花生子叶薄片染色后还要用体积分数为50%的酒精洗去浮色,D错误。
故选BCD。
14.如图中X代表某一生物学概念,其内容包括①②③④四部分。下列与此概念图相关的描述错误的是( )
A.若X是人体细胞干重中含量最多的4种元素,则①~④代表C、O、N,H
B.若X表示植物细胞的结构,则①~④代表细胞壁、细胞膜、细胞器、细胞核
C.若X为DNA中的四种含氮碱基,则①~④表示腺嘌呤、鸟嘌呤、尿嘧啶、胸腺嘧啶
D.若X为叶绿体中提取出来的四种色素在滤纸条上由上到下的顺序,则①~④是分别是胡萝卜素、叶黄素、叶绿素a、叶绿素b
【答案】BC
【分析】在生物学上干重是指细胞除去全部自由水后的重量。DNA由脱氧核苷酸组成的大分子聚合物。脱氧核苷酸由碱基、脱氧核糖和磷酸构成。其中碱基有4种:腺嘌呤(A)、鸟嘌呤(G)、胸腺嘧啶(T)和胞嘧啶(C)。
【详解】A、人体细胞干重中含量最多的是蛋白质(主要元素组成为C、O、N、H),因此人体细胞干重最多的4种元素是C、O、N、H,A正确;
B、若X表示植物细胞的结构,则①~④代表细胞壁、细胞膜、细胞质、细胞核,B错误;
C、DNA的四种含氮碱基为腺嘌呤、鸟嘌呤、胞嘧啶、胸腺嘧啶,C错误;
D、由于溶解度的差异,胡萝卜素的溶解度最大,在滤纸条上扩散最快,因此①~④是分别是胡萝卜素、叶黄素、叶绿素a、叶绿素b,D正确。
故选BC。
15.脂肪在脂肪胞中被脂滴膜包裹成大小不一的脂滴。科学研究发现,细胞内脂肪的合成与有氧呼吸过程有关,其作用机理如下图所示。下列叙述正确的是( )
A.蛋白A既有运输功能又有催化功能
B.Ca2﹢参与调控有氧呼吸第二阶段从而影响脂肪的合成
C.细胞内包裹脂肪的脂滴膜最可能由双层磷脂分子构成
D.若蛋白S基因发生突变可能会导致细胞中脂肪合成减少
【答案】ABD
【分析】有氧呼吸第一阶段:场所在细胞质基质,1分子的葡萄糖分解成2分子的丙酮酸,产生少量的[H],并且释放出少量的能量。有氧呼吸第二阶段:场所在线粒体基质,丙酮酸和水彻底分解成二氧化碳和[H],并释放出少量的能量。有氧呼吸第三阶段:场所在线粒体内膜,上述两个阶段产生的[H],经过一系列化学反应,与氧结合生成水,同时释放出大量的能量。
【详解】A、据图分析可知,蛋白A位于内质网膜上,既能驱动ATP水解,又可协助钙离子运输,故蛋白A既有运输功能又有催化功能,A正确;
B、由于有氧呼吸的第二阶段发生在线粒体基质中,因此Ca2+在线粒体基质中参与调控有氧呼吸的第二阶段,进而影响脂肪合成,B正确;
C、脂肪在脂肪细胞中以大小不一的脂滴存在,由于磷脂分子的头部具有亲水性,而尾部脂肪酸链具有疏水性的特点,推测包裹脂肪的脂滴膜最可能由单层磷脂分子构成,C错误;
D、据图分析可知,钙离子在蛋白A、S的协助下进入内质网,如果蛋白S基因突变,导致钙离子吸收减少,进入到线粒体基质的钙离子减少,丙酮酸生成柠檬酸受阻,柠檬酸减少,因此导致细胞中脂肪合成减少,D正确。
故选ABD。
16.猕猴桃的溃疡病是由假单胞杆菌(利用植株中蔗糖水解生成的单糖作为主要营养物质进行繁殖)引起的一种细菌性病害,表现为枝条叶片溃烂,严重时引起植株大面积死亡。科研人员选取金丰(不抗病)和金魁(抗病)两个品种,测定植株不同部位细胞中的蔗糖酶活性,研究其与溃疡病的关系,结果如图所示。下列叙述错误的是( )
A.蔗糖酶能使化学反应加快,原因是酶能为化学反应提供活化能
B.实验过程中植株不同部位提取液要置于最适pH和最适温度下保存
C.由图可知,金丰中枝条和叶片部位蔗糖酶活性低于金魁
D.由图可推测,金魁为假单胞杆菌提供营养少,使其繁殖慢
【答案】ABC
【分析】题图分析:图1中可以看出感病后枝条细胞中的蔗糖酶活性高,假单胞杆菌利用植株中蔗糖水解成的单糖作为主要营养物质进行繁殖,会使枝条叶片溃烂,严重时引起植株大面积死亡。图2结果说明,叶片中蔗糖酶活性感染后增大,但增大的幅度小于枝条。
【详解】A、酶可以使化学反应的速率大幅度提高,原因是酶作为生物催化剂,可以明显的降低化学反应的活化能,A错误;
B、高温、过酸、过碱都会破坏酶的空间结构,使酶失活,而低温不会破坏酶的空间结构,因此实验过程中植株不同部位提取液要置于最适pH和低温条件下保存,B错误;
C、由图可知,感病前后金丰中枝条和叶片蔗糖酶活性均高于金魁,C错误;
D、由图可知,金魁抗病的原因是金魁不同部位蔗糖酶活性较低,感病后蔗糖酶活性虽然呈上升趋势,但增幅不明显,因此蔗糖酶将植株中的蔗糖水解为单糖的量较少,从而为假单胞杆菌提供的营养少,使假单胞杆菌繁殖受抑制,D正确。
故选ABC。
三、实验题
17.盐碱地中所含的盐分影响作物的正常生长,对其开发利用是提高农业产能的途径,但也是个世界性难题。过去的思路主要是治理盐碱地、让盐碱地适应作物,如今科研人员提出要向选育更多耐盐碱作物、让作物向适应盐碱地的方向转变。比如,在某些地区可以发展具有较强耐盐碱能力的海水稻。请回答下列问题:
(1)盐碱地上大多数作物很难生长,主要原因是____________,植物无法从土壤中获取充足的水分。在植物细胞发生质壁分离过程中,外界溶液、细胞质基质、细胞液的浓度从大到小依次是_________。
(2)将普通水稻放在适宜浓度的NaNO3溶液中培养,根细胞吸收一个Na+时会排出一个H+,吸收一个时会排出一个。一段时间后培养液中的浓度下降、Na+浓度上升,说明根细胞吸收_______的速率更大,培养液中Na+浓度上升的原因是_____________。
(3)现欲进一步判断海水稻从土壤中吸收Na+的方式是主动转运还是被动转运;某生物兴趣小组选用生长发育状况相同的海水稻,设计实验如下,请完善实验思路和实验结论。
①实验思路:
a.取甲、乙两组生长发育状况相同的海水稻,放入适宜浓度的完全培养液中。
b.甲组加入一定量的呼吸酶抑制剂(抑制ATP的合成),乙组________________。
c.一段时间后,测定______________。
②实验结论:
a.若_______________,说明海水稻吸收Na+的方式是主动转运。
b.若_______________,说明海水稻吸收Na+的方式是被动转运。
【答案】(1) 盐碱地中土壤溶液浓度过高 外界溶液>细胞质基质>细胞液的浓度
(2) NO3- 根细胞吸收Na+较少,同时在吸收更多的水分
(3) 不需要加入呼吸酶抑制剂 并比较两组溶液中钠离子的浓度变化 甲组溶液中钠离子的浓度变化不大,且高于乙组 若甲乙两组溶液中的钠离子浓度变化相同,且含量也基本相同
【分析】细胞中的无机盐:
(1)存在形式:细胞中大多数无机盐以离子的形式存在,叶绿素中的Mg、血红蛋白中的Fe等以化合态。
(2)无机盐的生物功能:复杂化合物的组成成分;维持正常的生命活动:如Ca2+可调节肌肉收缩和血液凝固,血钙过高会造成肌无力,血钙过低会引起抽搐;维持酸碱平衡和渗透压平衡。
【详解】(1)盐碱地中土壤溶液浓度较高,因而植物根部细胞可能会因为细胞液浓度低于货稍高于土壤溶液浓度而导致吸水困难,因而无法从土壤中获取充足的水分,导致大多数作物很难生长;在植物细胞发生质壁分离过程中,外界溶液>细胞质基质>细胞液的浓度,因而导致细胞液中的水分渗出,再加上原生质层的伸缩性大于细胞壁的伸缩性,因而表现为质壁分离现象。
(2)将普通水稻放在适宜浓度的NaNO3溶液中培养,根细胞吸收一个Na+时会排出一个H+,吸收一个 NO3-时会排出一个 HCO3- 。一段时间后培养液中 NO3-的浓度下降、Na+浓度上升,说明根细胞吸收NO3-的速率更大,而吸收Na+较少,同时在吸收无机离子的同时还会吸收更多的水分,因而导致培养液中Na+浓度上升。
(3)现欲进一步判断海水稻从土壤中吸收Na+的方式是主动转运还是被动转运;某生物兴趣小组选用生长发育状况相同的海水稻,设计实验如下,实验中由于要分析钠离子的吸收是主动运输还是被动运输,两种运输方式的区别在于是否消耗能量,因此可据此设计实验,即设置细胞呼吸是否被抑制的处理,从而设计探究的自变量为是否缺乏能量供应,而后检测钠离子的吸收速率,因此实验设计如下。
①实验思路:
a.取甲、乙两组生长发育状况相同的海水稻(无关变量相同且适宜),放入适宜浓度的完全培养液中。
b.给与不同的处理:甲组加入一定量的呼吸酶抑制剂(抑制ATP的合成),乙组不需要加入呼吸抑制剂,同时给与正常的生长条件。
c.一段时间后,测定两组溶液中钠离子的浓度变化。
②实验结论:a.若甲组溶液中钠离子的浓度高于乙组,说明甲组中钠离子的转运受到了能量的限制,说明海水稻吸收Na+的方式是主动转运。
b.若甲乙两组溶液中的钠离子浓度基本相同,说明钠离子的转运与能量供应无关,说明海水稻吸收Na+的方式是被动转运。
四、综合题
18.某地地震发生后,解放军在第一时间把许多急需的药品和食品运送到地震灾区。人体所需要的营养物质主要是水、无机盐、维生素、糖类、脂质和蛋白质。这些营养物质在人体细胞中有着重要的作用。
(1)自由水的生理作用包括:参与多种生物化学反应,运送营养物质和代谢废物,还有:________。(答两项)
(2)人每天都要补充一定量的蛋白质,尤其是救出的婴幼儿,如果蛋白质摄入不足会导致抵御病菌和病毒等抗原的侵害能力下降,原因是______________________________。
(3)血液中胆固醇的含量过高往往会诱发一些心脑血管疾病,但是在日常生活中我们依然要摄入一定量的胆固醇,原因是__________________________________。
(4)被运送的牛奶、奶粉中含量较多的二糖是_____________________。
(5)被运送的牛奶、奶粉中都添加钙、铁等元素。其中碳酸钙是人体骨骼和牙齿的重要组成部分,铁是血红蛋白的主要成分,这说明无机盐的生理作用是______________。
(6)在大地震后期的救援中,从废墟下救出的生还者女性较男性多,其原因在于女性皮下脂肪厚,在没有食物和饮水的条件下,女性的生存期限会比男性长。请从脂肪的主要作用及元素组成角度分析出现上述现象的原因是脂肪是重要的_______物质,而与糖类相比,组成脂肪分子的化学元素中________多,氧化分解时释放的能量多,产生的水多。
【答案】(1)是细胞内的良好溶剂;提供细胞生活的液体环境
(2)蛋白质摄入量不足,会影响抗体的合成
(3)胆固醇是动物细胞膜的重要构成成分,还参与血液中脂质的运输
(4)乳糖
(5)构成细胞内某些复杂化合物
(6) 储能 氢
【分析】自由水的作用:(1)细胞内良好的溶剂;(2)参与生物化学反应;(3)为细胞提供液体环境;(4)运输营养物质和代谢废物。胆固醇是动物细胞膜的重要组成成分,参与血液中脂质的运输。性激素促进人和动物生殖器官的发育和生殖细胞的形成,激发并维持生物第二性征。维生素D促进小肠对磷和钙的吸收。
【详解】(1)自由水的作用:(1)细胞内良好的溶剂;(2)参与生物化学反应;(3)为细胞提供液体环境;(4)运输营养物质和代谢废物。
(2)蛋白质的功能之一是发挥免疫功能。蛋白质摄入量不足,会影响抗体的合成,因为抗体的本质是蛋白质。
(3)胆固醇属于脂质,其是动物细胞膜的重要构成成分,还参与血液中脂质的运输。
(4)牛奶、奶粉中含量较多的二糖是乳糖。
(5)碳酸钙是人体骨骼和牙齿的重要组成部分,铁是血红蛋白的主要成分,均说明无机盐可以构成细胞内某些复杂化合物。
(6)脂肪是重要的储能物质,而与糖类相比,组成脂肪分子的化学元素中C/H比例高,氧化分解时释放的能量多,产生的水多。
19.下图是动植物细胞亚显微结构模式图,请回答下列问题:
(1)比较动植物细胞亚显微结构,高等植物细胞内不含有[ ]________(细胞器)。
(2)若B是衣藻细胞,其细胞质中的细胞器除图中所示外,还应有[ ]________;若B是蓝细菌,其细胞质中的细胞器只有[ ]________。
(3)若A是人的大腿肌细胞,其含DNA的细胞器是[ ]________。
(4)油菜花瓣细胞中除①外,一定不存在的细胞器是[ ]________;其细胞中存在色素的细胞器是[ ]________。
(5)A、B细胞都有的、具有单层膜的细胞器是________ (填序号)。
【答案】(1)① 中心体
(2) ① 中心体 ③ 核糖体
(3)⑥ 线粒体
(4) ⑩ 叶绿体 ⑨ 液泡
(5)②⑦
【分析】题图分析:图示是高等动物和高等植物细胞的亚显微结构图,其中A为动物细胞,B为植物细胞,其中①为中心体,②为内质网,③为核糖体,④为细胞核,⑤为细胞膜,⑥为线粒体,⑦为高尔基体,⑧为细胞壁,⑨为液泡,⑩为叶绿体。
【详解】(1)结合图中的动、植物细胞亚显微结构示意图可知,高等植物细胞内不含有中心体,即图中的①,因为中心体是低等植物细胞和动物细胞都含有的细胞结构。
(2)衣藻是低等植物,若B是衣藻细胞,其细胞质中的细胞器除图中所示外,还可能有中心体,因为衣藻属于低等植物;若B是蓝细菌细胞,蓝细菌细胞没有核膜包被的细胞核,为原核细胞,其细胞质中的细胞器只有一种,即核糖体,为图中的③。
(3)A细胞没有细胞壁,可代表人的大腿肌细胞,其中含DNA的细胞器是线粒体,即图中的⑥,是细胞中动力工厂。
(4)油菜花瓣细胞属于高等植物细胞,其中不含①,即中心体,另外,其中一定不存在的细胞器是叶绿体,即图中的⑩,因此,该细胞不能进行光合作用;决定花瓣颜色的色素存在于细胞中液泡中,即图中的⑨。
(5)A为动物细胞,B为植物细胞,这两种细胞中都含有的、具有单层膜的细胞器是内质网、高尔基体,即图中的②⑦。
20.农业生产中,农作物生长所需的氮素可以NO3−的形式由根系从土壤中吸收。一定时间内作物甲和作物乙的根细胞吸收NO3−的速率与O2浓度的关系如图所示。回答下列问题。
(1)由图可判断NO3−进入根细胞的运输方式为主动运输,判断理由是:____。
(2)O2浓度大于a时作物乙吸收NO3−速率不再增加,推测其原因是_____。
(3)作物甲和作物乙各自在NO3−最大吸收速率时,作物甲根细胞的呼吸速率大于作物乙,判断依据是_______。
(4)据图可知,在农业生产中,为促进农作物对NO3−的吸收利用,可以采取的措施是_____。
(5)农作物能选择性的吸收NO3−,说明细胞膜具有_______功能。
【答案】(1)需要呼吸作用提供能量,O2浓度小于a点,根细胞对NO3−的吸收速率与O2浓度呈正相关
(2)主动运输需要载体蛋白,此时载体蛋白数量达到饱和
(3)甲的NO3−最大吸收速率大于乙,甲需要能量多,消耗O2多
(4)定期松土
(5)控制物质进出
【分析】自由扩散:顺浓度梯度、无需能量和转运蛋白;协助扩散:顺浓度梯度、需要转运蛋白、无需能量;主动运输:逆浓度梯度、需要载体蛋白和能量;胞吞、胞吐:需要能量。
【详解】(1)NO3−进入根细胞的速率受到氧气浓度的影响,O2浓度小于a点,根细胞对NO3−的吸收速率与O2浓度呈正相关,说明NO3−进入根细胞的运输方式需要能量,为主动运输。
(2)O2浓度大于a时,作物乙吸收NO3−速率不再增加,此时限制因素不再是能量,主动运输需要载体蛋白,此时载体蛋白数量达到饱和,限制了吸收速率。
(3)作物甲和作物乙各自在NO3− 最大吸收速率时,甲的NO3− 最大吸收速率大于乙,甲需要能量多,消耗O2多,由此判断,作物甲根细胞的呼吸速率应大于作物乙。
(4)NO3−进入根细胞的速率受到氧气浓度的影响,因此,在农业生产中,为促进农作物对NO3−的吸收利用,可以采取的措施是定期松土,促进根部细胞有氧呼吸,提供能量给主动运输。
(5)农作物能选择性的吸收NO3−,这说明了细胞膜具有控制物质进出的功能。
21.大豆是世界重要的粮食作物,富含丰富的蛋白质,同时大豆也常常作为生物实验材料用来探究植物体的一些生命活动规律。下面分别以大豆种子和幼苗为实验材料来设计实验,请分别根据实验设计过程回答相关问题:
(1)大豆种子收获之后,常放在低温,干燥,低氧的环境中储存,其目的是:____________________。
(2)在密闭玻璃装置中,测定光照强度对大豆幼苗光合速率的影响。下图中甲图表示实验装置;乙图表示在一定条件下测得的该幼苗光照强度与净光合速率的关系,回答下列问题:
①将甲装置放在黑暗的环境中,烧杯中装入的液体是NaOH,则该装置内红色液滴在单位时间内移动的体积可以用来测定该植株的______________值。
②将甲装置放在充足的光照环境中,烧杯中装入的液体是NaHCO3,则该装置内红色液滴在单位时间内向右移动的体积可以用来测定该植株的______________值。
③将甲装置内的绿色植物换成大豆种子,烧杯中装入的液体是NaOH,若该装置内红色液滴不移动,____(填“能”或“不能”)说明大豆种子没有进行细胞呼吸。
④据乙图分析,当光照强度为2时,大豆幼苗的绿色器官光合作用所需要的CO2来源______________。适当提高CO2浓度,图乙中的E点将向______________移动。
【答案】(1)降低细胞呼吸,减少有机物的消耗
(2) 有氧呼吸作用强度 净(表观)光合作用强度 不能 细胞呼吸产生和从外界环境吸收 左
【分析】图甲的烧杯内若装有碳酸氢钠溶液,该溶液可以为光合作用提供二氧化碳,保证容器内二氧化碳的浓度不变,因此该装置可以测定光合作用强度,装置中气体的体积变化是氧气增加或减少量;若烧杯中装有氢氧化钠溶液,该溶液可以吸收装置中的二氧化碳,此时植物只能进行呼吸作用,因此装置中气体体积的减少量可以表示呼吸作用氧气的消耗量。图乙中,G点光照强度为0,此时只进行呼吸作用;E点纵坐标为0,说明此时光合作用速率等于呼吸作用速率;F点以后,随着光照强度增加,光合速率不再增加。
【详解】(1)刚收获的种子含有较多的水分,而潮湿的种子的呼吸作用比较旺盛,消耗的有机物较多,同时还会释放大量的热,容易使种子发热发霉影响种子的寿命。低温,干燥,低氧能够降低种子的呼吸作用。因此,大豆种子收获之后,常放在低温,干燥,低氧的环境中储存。
(2)①氢氧化钠溶液可以吸收装置中的二氧化碳,所以装置中的植物会因为缺少二氧化碳而不能进行光合作用,此时植物只能进行呼吸作用,因此装置中体积的减少量可以表示呼吸作用氧气的消耗量,即该装置内红色液滴在单位时间内移动的体积可以用来测定该植株的有氧呼吸速率。
②碳酸氢钠溶液可以为光合作用提供二氧化碳,因此该装置可进行光合作用,当光合作用产生的氧气大于呼吸作用消耗的氧气时,液滴向右移动,因此该装置内红色液滴在单位时间内向右移动的体积可以用来测定该植株的净光合速率。
③将甲装置内的绿色植物换成大豆种子,烧杯中装入的液体是NaOH,可以吸收装置中的二氧化碳,此时装置中气体体积的减少量可以表示呼吸作用氧气的消耗量。若该装置内红色液滴不移动,只能说明大豆没有进行有氧呼吸,但不能说明大豆种子没有进行细胞呼吸,因为该装置不能测出无氧呼吸的强度。
④据乙图分析,当光照强度为2时,大豆幼苗的净光合速率为0,但由于植物体内存在不进行光合作用的细胞,因此其绿色器官光合作用强度大于呼吸作用强度,大豆幼苗的绿色器官光合作用所需要的CO2来源于细胞呼吸产生和从外界吸收的CO2。适当提高CO2浓度,会提高光合速率,而呼吸速率不变,降低了光补偿点,图乙中的E点将向左移动。
【点睛】本题借助图形考查呼吸作用和光合作用的影响因素以及光合作用与呼吸作用速率的测定方式,意在考查考生用所学知识分析问题的能力,具有一定的难度。
2024长沙麓山国际实验学校高一下学期第一次学情检测生物试题含解析: 这是一份2024长沙麓山国际实验学校高一下学期第一次学情检测生物试题含解析,文件包含湖南省长沙市麓山国际实验学校2023-2024学年高一下学期第一次学情检测生物试题含解析docx、湖南省长沙市麓山国际实验学校2023-2024学年高一下学期第一次学情检测生物试题无答案docx等2份试卷配套教学资源,其中试卷共29页, 欢迎下载使用。
湖南省长沙市麓山国际实验学校2023-2024学年高一下学期第一次学情检测生物试卷(Word版附解析): 这是一份湖南省长沙市麓山国际实验学校2023-2024学年高一下学期第一次学情检测生物试卷(Word版附解析),文件包含湖南省长沙市麓山国际实验学校2023-2024学年高一下学期第一次学情检测生物试题Word版含解析docx、湖南省长沙市麓山国际实验学校2023-2024学年高一下学期第一次学情检测生物试题Word版无答案docx等2份试卷配套教学资源,其中试卷共29页, 欢迎下载使用。
湖南省长沙市麓山国际共同体2023-2024学年高二上学期12月月考生物试题(Word版附解析): 这是一份湖南省长沙市麓山国际共同体2023-2024学年高二上学期12月月考生物试题(Word版附解析),共20页。试卷主要包含了选择题,非选择题等内容,欢迎下载使用。

