高考地理二轮复习微专题6新型城镇化学案含答案
展开1.新型城镇化的含义
是以城乡统筹、城乡一体、产业互动、节约集约、生态宜居、和谐发展为基本特征的城镇化,是大中小城市、小城镇、新型农村社区协调发展、互促共进的城镇化。
2.新型城镇化与传统城镇化的差异
新型城镇化与传统城镇化的最大不同,在于新型城镇化是以人为核心的城镇化,注重保护农民利益,与农业现代化相辅相成。新型城镇化不是简单的城镇人口比例增加和规模扩张,而是强调在产业支撑、人居环境、社会保障、生活方式等方面实现由“乡”到“城”的转变,实现城乡统筹和可持续发展,最终实现“人的无差别发展”。
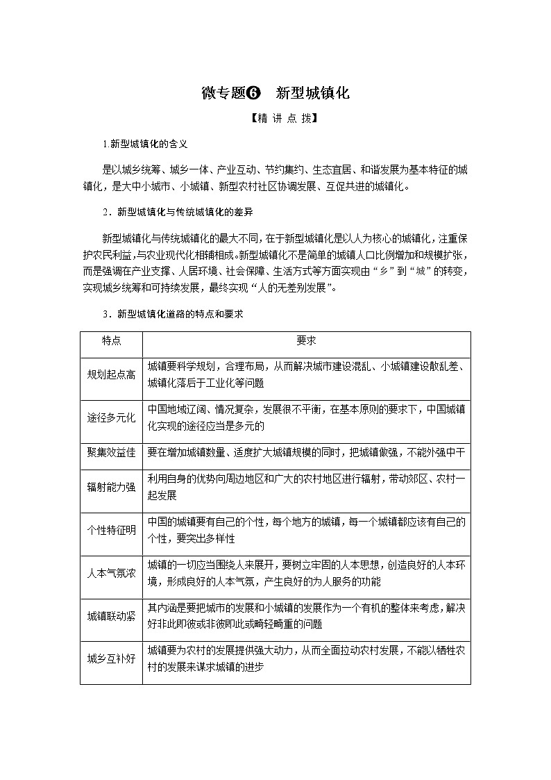
3.新型城镇化道路的特点和要求
【对 点 精 练】
考法一 结合示意图考查新城区的开发
[2022·天津一模]我国大都市边缘空间作为直接投资、国内移民城市拓展的热点,其市容、产业结构等正经历剧烈的变化。下图示意我国某都市群及其边缘空间组成的空间系统。该都市群内的核心都市为了拓展发展空间,计划建设职住平衡的宜商、宜业、宜居的新城区。据此完成1~2题。
1.半城市区比城市边缘区( )
A.经济更发达 B.第一产业比重高
C.交通设施完善 D.外来人口密度大
2.核心都市新城区的开发,潜力最大的地方在( )
A.半城市区
B.人口稠密的乡村地区
C.城市边缘区
D.人口稀少的边界地区
考法二 结合示意图考查城镇化发展
[2022·北京海淀区模拟]下图为《国家新型城镇化规划(2014~2020年)》中提出的新型城镇化主要指标(部分)。读图,完成3~4题。
3.城镇化水平中两类城镇化率差异的根本原因是( )
A.城镇用地规模扩大
B.人口由乡村向城镇迁移
C.城乡间交通运输条件改善
D.城乡间经济发展水平差异
4.实现我国新型城镇化目标的合理措施是( )
①扩大城市和县城的建设用地
②加强住房养老等公共服务保障
③城市产业升级,拓展生态空间
④严格区分城市土地利用的功能
A.①② B.①④
C.②③ D.③④
微专题❻ 新型城镇化
『对点精练』
1~2.解析:第1题,城市边缘区更接近城市核心区,受大城市的辐射带动影响更显著,经济更发达,交通等基础设施更完善,外来人口迁入更多,人口密度更大,半城市地区保留更多的乡村特征,第一产业比重较高,A、C、D错误,B正确。故选B。第2题,半城市地区开发程度较低,又与城市核心区距离适中,开发新城区潜力巨大,A正确;乡村地区和边界地区距离城市核心区远,难以接受核心区的辐射,B、D错误;城市边缘区开发程度较高,且可能存在外来人口集聚,社会秩序混乱,环境卫生较差等弊端,C错误。故选A。
答案:1.B 2.A
3~4.解析:第3题,从图中可以看出常住人口城镇化率高于户籍人口城镇化率。常住人口主要指迁移人口,户籍人口指在当地拥有户籍的人口,由于城市经济发达,就业岗位多,迁入的常住人口成为城市的劳动力,导致常住人口的城镇化率上升,因此图中城镇化差异的根本原因是城乡经济发展水平的差异,D正确;城镇用地规模扩大、人口由乡村向城镇迁移是城镇化的两种表现,A、B错误;交通的改善不是城镇化率差异的根本原因,C错误。故选D。第4题,由图可知,《规划》中要求设区城市和县城人均建设用地,2020年比2013年少,故扩大城市和县城的建设用地是错误的,①错误;随着常住人口城镇化率和户籍人口城镇化率的提高,城市老年人的数量也在增加,应加强住房养老等公共服务保障设施,②正确;城市产业升级,拓展生态空间符合图中“设区城市和县城人均公园绿地面积”上升的目标,③正确;严格区分城市土地利用的功能并不现实,④错误。故选C。
答案:3.D 4.C特点
要求
规划起点高
城镇要科学规划,合理布局,从而解决城市建设混乱、小城镇建设散乱差、城镇化落后于工业化等问题
途径多元化
中国地域辽阔、情况复杂,发展很不平衡,在基本原则的要求下,中国城镇化实现的途径应当是多元的
聚集效益佳
要在增加城镇数量、适度扩大城镇规模的同时,把城镇做强,不能外强中干
辐射能力强
利用自身的优势向周边地区和广大的农村地区进行辐射,带动郊区、农村一起发展
个性特征明
中国的城镇要有自己的个性,每个地方的城镇,每一个城镇都应该有自己的个性,要突出多样性
人本气氛浓
城镇的一切应当围绕人来展开,要树立牢固的人本思想,创造良好的人本环境,形成良好的人本气氛,产生良好的为人服务的功能
城镇联动紧
其内涵是要把城市的发展和小城镇的发展作为一个有机的整体来考虑,解决好非此即彼或非彼即此或畸轻畸重的问题
城乡互补好
城镇要为农村的发展提供强大动力,从而全面拉动农村发展,不能以牺牲农村的发展来谋求城镇的进步
2024届高考化学一轮复习专题6第31讲新型化学电源的分类突破学案: 这是一份2024届高考化学一轮复习专题6第31讲新型化学电源的分类突破学案,共19页。
新高考化学二轮复习学案第1部分 专题突破 专题12 新型电池和电解原理的应用(含解析): 这是一份新高考化学二轮复习学案第1部分 专题突破 专题12 新型电池和电解原理的应用(含解析),共29页。
2023年高考地理二轮复习微专题03-4中心地理论和中国城市化学案含答案: 这是一份2023年高考地理二轮复习微专题03-4中心地理论和中国城市化学案含答案,共8页。学案主要包含了专题讲解,变式演练等内容,欢迎下载使用。

