所属成套资源:高考历史二轮复习小题必练 (2份打包,教师版+原卷版)
高考历史二轮复习小题必练11《资本主义世界市场的形成和发展》(2份打包,教师版+原卷版)
展开
这是一份高考历史二轮复习小题必练11《资本主义世界市场的形成和发展》(2份打包,教师版+原卷版),文件包含高考历史二轮复习小题必练11《资本主义世界市场的形成和发展》原卷版doc、高考历史二轮复习小题必练11《资本主义世界市场的形成和发展》教师版doc等2份试卷配套教学资源,其中试卷共25页, 欢迎下载使用。
1.(2020·江苏卷)1873年12月,英国伦敦出现了持续一周的大雾,许多人有强烈的窒息感,约有1150人在此次毒雾中丧生。当时来到伦敦的一位作家在给友人的信中抱怨:“我本应继续在伦敦演讲,但雾快要捏碎我的心脏。”这位作家的抱怨( )
A.源于机器大工业生产活动 B.揭露了垄断资本主义罪恶
C.表现出西方社会精神危机 D.是由于汽车尾气污染环境
【答案】A
【解析】根据所学可知,材料中出现的大雾与工业革命所导致的环境污染有关,因此其抱怨源于机器大工业生产活动,A项正确;垄断产生于19世纪末,与材料时间不符合,排除B项;材料与精神危机无关,而是环境污染问题,排除C项;此时汽车还没有出现,排除D项。
2.(2019·新课标全国Ⅰ卷高考·33)有研究认为,美国独立后不到半个世纪,拉丁美洲经过独立战争,推翻了殖民统治,但拉美国家并没有像近邻美国那样独立后进入现代化的快车道,而是发展停滞,究其原因,殖民统治难辞其咎。“难辞其咎”主要是指殖民者在拉丁美洲( )
A.奴役掠夺土著居民 B.建立的殖民统治最早
C.进行了大量的移民 D.移植了本国生产方式
【答案】D
【解析】据材料“拉美国家并没有像近邻美国那样独立后进入现代化的快车道,而是发展停滞,究其原因,殖民统治难辞其咎”结合所学分析拉丁美洲是西班牙和葡萄牙的殖民地,当时西班牙和葡萄牙是中央集权的封建国家,其落后的生产方式传播到拉丁美洲,成了拉丁美洲发展滞后的历史包袱,而北美地区被英国殖民统治,英国工场手工业发达,推动了北美的快速发展,故选 D项;北美的印第安人也受到奴役,排除 A项;材料”推翻了殖民统治,但拉美国家并没有像近邻美国那样独立后进入现代化的快车道”说明殖民统治不是原因,排除B项;北美也有非洲和欧洲移民,排除 C项。
1.欧洲历史上的某一时期“黄金和白银被赋予了无与伦比的神秘感。用金线织成的布匹和壁毯在光照下熠熠生辉,黄金和白银让雕像写油画大放光芒,金银制成的徽章、珠宝和餐具述说着贵族与生俱来的美德。”这一历史现象( )
A.刺激了西欧的海外殖民扩张 B.成为新航路开辟的根本动力
C.促进了工业资本主义的兴起 D.推动了世界市场的初步形成
【答案】A
【解析】由材料“黄金和白银被赋予了无与伦比的神秘感。用金线织成的布匹和壁毯在光照下熠熠生辉,黄金和白银让雕像写油画大放光芒,金银制成的徽章、珠宝和餐具述说着贵族与生俱来的美德”可知这一时期欧洲人对黄金白银的渴求,刺激他们以掠夺财富为目的海外殖民扩张的发展,故选A项;新航路开辟的根本动力在于商品经济的发展,排除B项;工业资本主义兴起于18世纪,新航路开辟于14、15世纪,排除C项;材料强调的是新航路开辟的背景而非影响,排除D项。
2.“你们的羊,一向是那么驯服,那么容易喂饱,据说现在变得很贪婪,很凶蛮,以至于吃人,并把你们的田地,家园和城市蹂躏成废墟。”材料所述现象是西欧资本原始积累的典型途径之一,除此之外的途径还有( )
①推销国债 ②价格革命 ③提高赋税 ④贩卖奴隶
A.①② B.①②③ C.①②④ D.①②③④
【答案】D
【解析】据材料“羊,一向是那么驯服,那么容易喂饱,据说现在变得很贪婪,很凶蛮,以至于吃人,并把你们的田地,家园和城市蹂躏成废墟”指的是英国圈地运动,结合所学知识,资本原始积累是通过暴力使直接生产者与生产资料相分离,由此使货币财富迅速集中于少数人手中的历史过程,推销国债也是原始积累的有力手段之一,它使货币转化为资本,故①正确;价格革命加速了社会分化和西欧封建制度的解体,促进了资本主义生产关系的进一步发展,成为西欧资本原始积累的重要组成部分,故②正确;国债是依靠国家收入来支付利息等开支,而国家收入则来自对居民的赋税,这种赋税实际上是对雇佣工人、农民、手工业者以及社会中、下层居民的暴力掠夺,故③正确;贩卖奴隶非法聚敛财富,属于资本原始积累,故④正确;选择D项符合题意。
3.如图是1530年前后欧洲某一国家的主要海外据点示意图。据此可知,该国( )
A.成功发现了美洲“新大陆” B.完成了全球贸易体系建立
C.成为最早的“日不落帝国” D.最先开辟欧亚间的新航路
【答案】D
【解析】结合图中时间和殖民地主要分布在亚非和美洲的巴西可知是葡萄牙,故选D项;西班牙支持的航线哥伦布发现美洲,排除A项;19世纪末20世纪初全球贸易体系建立,排除B项;18世纪中期英国成为最早的“日不落帝国”,排除C项。
4.伊曼纽尔·沃勒斯坦在《现代世界体系》中写道:“西非的黄金,加上亚洲的胡椒和香科,实际上到1506年已构成葡萄牙国家收入的一半以上。此后,随着亚洲贸易比重不断增长,它组成了‘帝国经济的基础’。”这一状况的出现主要得益于( )
A.早期的殖民扩张 B.葡萄牙资本主义的勃兴
C.正常的商业贸易 D.世界市场的基本形成
【答案】A
【解析】由材料“西非的黄金,加上亚洲的胡椒和香科,实际上到1506年已构成葡萄牙国家收入的一半以上”可知随着新航路的开辟,早期殖民扩张推动了葡萄牙经济的发展,故选A项;材料中并未提及葡萄牙的资本主义,且16世纪葡萄牙是封建专制国家,排除B项;“正常”表述不符合史实,排除C项;第一次工业革命后世界市场基本形成,排除D项。
5.“在15、16世纪的欧洲,手书新闻和单页印刷新闻已经较为流行。僧侣、贵族和富裕起来的资产阶级,对外界事物很关切。”推动上述历史现象的根本因素是( )
A.印刷技术的提高 B.资本主义经济发展
C.宗教控制的放松 D.人文主义精神影响
【答案】B
【解析】“在15、16世纪的欧洲”,资本主义兴起,与材料“富裕起来的资产阶级”相符,故选B项;印刷技术,与材料“手书新闻”不符,排除A项;1517年,马丁·路德的说法引起人们的强烈共鸣,宗教改革运动在欧洲许多地方兴起,与“15世纪”不符,排除C项;材料中“手书新闻和单页印刷新闻”并未涉及人文主义,思想因素也不会是根本因素,排除D项。
6.新航路开辟后,阿姆斯特丹等城市崛起,来自不同地区的商人使用不同的货币进行交易,不利于国际贸易的发展。后来阿姆斯特丹银行发明了银行票据来解决这一问题,并在此基础上发明了支票账务系统。荷兰银行业的发展( )
A.导致欧洲贵金属的大量外流 B.引发了欧洲的价格革命
C.有利于商业殖民帝国的形成 D.推动世界市场初步形成
【答案】C
【解析】根据材料“来自不同地区的商人使用不同的货币进行交易,不利于国际贸易的发展。后来阿姆斯特丹银行发明了银行票据来解决这一问题,并在此基础上发明了支票账务系统”可知,荷兰银行业的发展有利于促进国际贸易在荷兰的发展,有利于荷兰商业殖民帝国的形成,故选C项;材料中强调荷兰银行业的发展适应了不同货币进行交易的需要,利于国际贸易的发展,并未反映会导致欧洲贵金属的大量外流,且选项表述不符合史实,排除A项;根据所学,价格革命是16—17世纪由于美洲廉价金银流入欧洲而引起的欧洲金银贬值,物价上涨,与荷兰银行业的发展无关,排除B项;推动世界市场初步形成的是第一次工业革命,排除D项。
7.15~17世纪,西班牙和葡萄牙重视控制金银的贸易;英国政府进行商业战争和颁布一系列航海法令;法国则注重工场手工业的发展,政府直接出资创办了许多手工工场。这些政策和措施( )
A.导致了王权衰落 B.阻碍了资本主义发展
C.引发了启蒙运动 D.体现了重商主义思想
【答案】D
【解析】依据材料15—17世纪,西班牙和葡萄牙重视控制金银贸易、英国进行商业战争和颁布一系列航海法令、法国由政府直接出资创办了许多手工工场,这些措施和政策体现了这一时期欧洲国家普遍重视金融业和工商业经济发展,体现了重商主义,故选D项;这一时期以政府的力量推动工商业经济的发展,有利于加强王权,排除A项;这些国家实施重视工商业经济发展的措施,一定程度上有利于资本主义经济的发展,而非阻碍资本主义发展,排除B项;引发启蒙运动的是资本主义发展与封建王权之间的矛盾,而非重商主义政策,排除C项。
8.被贩卖至美洲的非洲奴隶逐渐适应了一个混合着欧洲、美洲和非洲各种因素的社会,他们将西非乐器、音乐、语言、宗教信仰和种植园生活融合在一起,在奴隶数量较多的地区最为常见的就是几种非洲语言和欧洲语言相混合的克里奥语。这主要是强调黑奴贸易( )
A.隔断了黑人奴隶的文化传统
B.客观促进非洲文化的近代化
C.促进了欧美资本主义的发展
D.推动了不同文明的交流融合
【答案】D
【解析】本题考查黑奴贸易的影响。依据材料可知,被贩卖至美洲的非洲奴隶将西非乐器、音乐、语言、宗教信仰和种植园生活融合在一起,在奴隶数量较多的地区最为常见的就是几种非洲语言和欧洲语言相混合的克里奥语。这表明黑奴贸易推动了不同文明的交流融合,因此D选项正确。A选项错误,材料体现的是黑奴贸易促进非洲文明和其他文明的融合,并未表明黑人奴隶的文化传统被隔断;B选项错误,材料体现的是黑奴贸易推动了不同文明的交流融合,不是促进非洲文明的近代化;C选项错误,材料并未体现黑奴贸易对欧美资本主义发展的促进作用。故正确答案为D选项。
9.有史学家认为,列强对世界的控制有时是通过旧的手段一例如武力完成的。但是,更为经常的是通过贸易、投资和商业活动,使列强从殖民地获利,在不直接进行政治控制的前提下,影响殖民地的事务。可见( )
A.殖民者不会直接控制殖民地 B.武力在殖民扩张中无足轻重
C.殖民扩张的常用方式是经济手段 D.殖民扩张促进了世界经济的发展
【答案】C
【解析】据材料“更为经常的是通过贸易、投资和商业活动,使列强从殖民地获利,在不直接进行政治控制的前提下,影响殖民地的事务”可知殖民扩张的常用方式是贸易、投资和商业活动等经济手段,故选C项;材料“列强对世界的控制有时是通过旧的手段一例如武力完成的”可见殖民者有时会直接控制殖民地,排除A项;据所学武力是殖民扩张的重要手段,排除B项;材料只说明殖民扩张的方式并没有反映殖民扩张的结果,排除D项。
10.1899年,英国诗人吉卜林创作诗歌《担负起白人的责任》:“担负起白人的责任╱将你们培育的最好的东西传播开来╱让你们的子孙离家远去╱去满足你们的俘虏的需要”。该诗歌( )
A.鼓吹殖民扩张 B.歌颂勤劳精神 C.倡导民主政治 D.热衷宗教传播
【答案】A
【解析】新航路开辟后,欧洲国家资本主义发展并进行殖民扩张;经过两次工业革命,列强扩大商品和资本输出,要求瓜分世界,与材料“1899年,英国”“担负起白人的责任”“让你们的子孙离家远去╱去满足你们的俘虏的需要”相符,故选A项;“歌颂勤劳”与材料“去满足你们的俘虏的需要”反映的征服不符,排除B项;英国国内倡导民主政治,与材料“去满足你们的俘虏的需要”反映的对外征服不符,排除C项;材料中未涉及宗教,排除D项。
11.奴隶贸易严重地破坏了非洲社会的发展。部族之间相互猎取对方人口,引起部落间冤冤相报的战争,导致部落和民族之间原有的社会联系被破坏。一些中世纪建立的国家消失了,新的民族国家的形成过程被中断。这说明奴隶贸易( )
A.阻滞了非洲原有的社会发展历程 B.打破了相对平衡的多元文明格局
C.加速了西方国家的资本原始积累 D.推动了资本主义世界市场的形成
【答案】A
【解析】据材料“奴隶贸易……导致部落和民族之间原有的社会联系被破坏。一些中世纪建立的国家消失了,新的民族国家的形成过程被中断”可知,奴隶贸易打乱了非洲原有的社会发展历程,故选A项;材料重在强调奴隶贸易对非洲社会的破坏,没有涉及到对多元文明格局的打破,排除B项;材料主要说明奴隶贸易给非洲社会带来的消极影响,没有涉及对西方国家的影响,排除C项;也没有涉及对整个资本主义世界市场的形成,排除D项。
12.研究表明,1500年至1867年,有1200万至2000万奴隶被运往美洲。至1850年,在南北美洲,非洲裔奴隶的人数是白人的3—4倍。这表明,奴隶贸易( )
A.是资本原始积累的手段 B.因工业革命进一步发展
C.促进世界市场最终形成 D.造成了美洲生产力过剩
【答案】A
【解析】奴隶贸易通过非正当手段使大量财富流入欧洲,同时为美洲提供了大量劳动力,为资本主义发展提供了资本原始积累,故选A项;奴隶贸易在工业革命之前就已经开始了,其为工业革命提供了劳动力,且材料中并没有对奴隶贸易进行分期,无法看出其是否在工业革命之后进一步发展,排除B项;促进世界市场最终形成的是两次工业革命,并非奴隶贸易,排除C项;殖民扩张使美洲的土著居民急剧减少,因此奴隶贸易虽为美洲提供了劳动力却并非造成劳动力过剩,排除D项。
13.16—17世纪,西班牙在拉丁美洲以贵金属开发为核心,建立起封建性的大庄园种植经济作物,粮食作物种植的不是玉米而是从欧洲引进的小麦。这一举措( )
A.造成了殖民地经济的畸形发展 B.促进了西班牙的资本原始积累
C.以传播先进生产方式为出发点 D.推动了国际经济贸易的均衡化
【答案】A
【解析】根据“西班牙在拉丁美洲以贵金属开发为核心”“粮食作物种植的不是玉米而是从欧洲引进的小麦”可知,西班牙在拉丁美洲主要是开采贵金属,并且建立的大庄园种植经济作物,粮食作物的种植也取代了当地本来种植的玉米,这一举措造成了殖民地经济的畸形发展,故选A项;西班牙从拉丁美洲掠夺的黄金主要用于奢侈品的消费,没有促进本国的资本原始积累,排除B项;西班牙上述举措的出发点是为了掠夺财富,封建性的大庄园经济也不是先进的生产方式,排除C项;西班牙上述举措使拉丁美洲对其形成了经济依附关系,其结果是导致了国际经济贸易的失衡,排除D项。
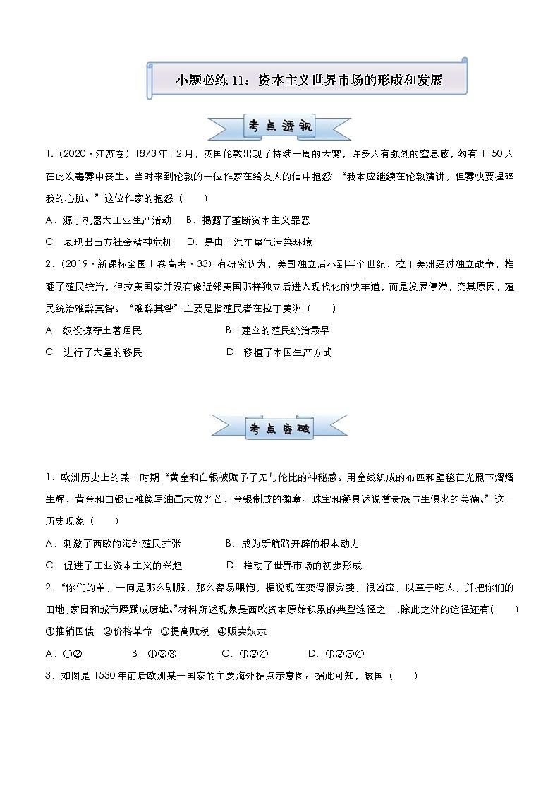
14.下表是德意志地区铁路里程发展状况表,据此可知德国铁路的发展( )
德国铁路里程(1850~1869)
A.使第二次工业革命在德国发展最快 B.有助于德意志境内统一市场的形成
C.推动资本主义世界市场的最终确立 D.体现国家垄断资本主义发展的需要
【答案】B
【解析】由材料信息1850~1869年德国铁路里程得到了快速发展,交通便利推动了德意志统一市场的形成,故选B项;第二次工业革命开始于19世纪中后期,且材料中没有德国与其他国家的比较信息,不能得出“最快”的结论,排除A项;19世纪末20世纪初资本主义世界市场最终确立,与材料时间信息不符,排除C项;国家垄断资本主义是第二次工业革命的影响,材料中的时间信息是第二次工业革命的开始时期,排除D项。
15.恩格斯说:“当革命的风暴横扫整个法国的时候,英国正在进行一场比较平静、但是并不因此就显得缺乏力量的变革。蒸汽和新的工具机把工场手工业变成了现代的大工业,从而把资产阶级社会的整个基础革命化了。”恩格斯评价的是英国( )
A.资产阶级革命 B.工业革命 C.议会改革 D.信息革命
【答案】B
【解析】根据题干中“蒸汽和新的工具机把工场手工业变成了现代的大工业”,可知恩格斯所评价的史实是英国的工业革命,故选B项;英国资产阶级革命不是一场“比较平静……的变革”,排除A项;议会改革涉及的是英国民主政治制度的完善,与题干中“蒸汽和新的工具机把工场手工业变成了现代的大工业”无关,排除C项;信息革命出现于20世纪四五十年代,与“蒸汽和新的工具机”无关,排除D项。
16.如表是1750年~1900年欧美主要国家制造业产量的相对份额(%),据此可知( )
A.英国制造业始终居于世界领先地位 B.德国发展速度最快得益于国家统一
C.工业化程度影响欧美制造业的发展 D.欧美各国政治经济发展不平衡加剧
【答案】C
【解析】1750年~1900年欧美主要国家经历两次工业革命,据材料,1750~1900年间,英、法、俄、美四国制造业产量均呈上升趋势,其中英国在1900年以前居首位,1880年后美国居上,1900年位列第一,据所学,第一次工业革命英国率先完成成为“世界工厂”,第二次工业革命中美国成就突出,工业化程度直追英国,说明工业化程度影响制造业发展,故选C项;随着第二次工业革命的进行,美德崛起,英国制造业地位下降,排除A项;材料无德国数据,排除B项;材料中仅有四国经济数据,且英国始终占据前列,排除D项。
17.在美国,曾有宗教保守派视铁路为“将不朽灵魂引入地狱的撒旦装备”,但很快“贫困的牧师们匆忙改信了蒸汽机,不久就在机车油门上看见了上帝之手”。大都市气势恢宏的火车站成了与大教堂一样的地标性建筑。这表明铁路建设( )
A.引发了价值观念更新 B.推动了生产力的迅速发展
C.增强了殖民扩张动力 D.动摇了民众对上帝的信仰
【答案】A
【解析】根据材料“贫困的牧师们匆忙改信了蒸汽机,不久就在机车油门上看见了上帝之手”可知,铁路建设引发了美国社会价值观念的更新,故选A项;材料反映的是思想观念的变化,没有涉及生产力的发展,排除B项;材料无法体现出殖民扩张,排除C项;根据材料“火车站成了与大教堂一样的地标性建筑”可知,铁路建设并末动摇美国民众对上帝的信仰,排除D项。
18.在经济史中,棉花种植及棉纺织业发展往往成为衡量经济发展变化的重要指标。下列说法不正确的是( )
A.宋代棉花种植及棉纺织技术已经推广到闽粤等地区
B.中国手工棉纺织业的衰败,标志着自然经济开始解体
C.民国初期,天津、青岛、武汉成为新的纺织业中心
D.英国工业革命是从棉纺织业使用蒸汽动力开始的
【答案】D
【解析】英国工业革命开始于棉纺织工业的技术革新,但是蒸汽动力的使用是在1785年瓦特改良蒸汽机之后,不是工业革命开始的标志,故D项错误,符合题意;棉花种植及棉纺织技术从海外传入中国,宋代已经推广到闽粤等边疆地区,故A项正确,不符合题意;自然经济开始解体的标志是传统手工业遭到洋纱、洋布冲击破产,故B项正确,不符合题意;民国初期纺织业由长江下游的上海等地向北向西发展,天津、青岛、武汉成为新的纺织业中心,故C项正确,不符合题意。
19.1848年7月,英国历史上著名的幽默画报《庞奇》刊登了一幅名为《肮脏的“泰晤士老爹”》的漫画(见图2),将泰晤士河描绘成一个外表污秽的“流浪汉”。这表明( )
图2
A.经济发展要注重建立社会保障制度 B.化学工业引发环境污染
C.文明进步要处理好人与自然的关系 D.工业革命拉大贫富差距
【答案】C
【解析】据材料“将泰晤士河描绘成一个外表污秽的‘流浪汉’”结合所学可知图中漫画是讽刺第一次工业革命时期伦敦的环境污染,故选C项;材料漫画主要表现泰晤士河污染严重,与社会保障制度无关,排除A项;材料时间是在1848年第一次工业革命时期,化学工业是在第二次工业革命时期,排除B项;材料中无法体现贫富差距,排除D项。
20.据估计1878年美国某市工业的资产净值为3 600万关元,美孚石油公司一家控制其中3300万元。1883—1890年,它的账面净资产从7200万美元增至上15亿美元。这反映了( )
A.资本家内部矛盾激化 B.美国新技术的推广较快
C.垄断利于生产力发展 D.美国重视发展石油工业
【答案】C
【解析】根据材料“1878年美国某市工业的资产净值的为3 600万关元,美孚石油公司一家控制其中3 300万元”可知,美孚石油公司是一家典型的垄断企业,根据“883—1890年,它的账面净资产从7200万美元增至上15亿美元”可知,垄断组织的出现利于生产力的发展,故选C项;材料只反映了美孚石油公司一家企业的发展情况,未涉及其他资本企业,因此无法得出资本家内部矛盾,排除A项;材料未涉及新技术的推广,排除B项;材料不能反映出美国政府的意志,排除D项。
21.1870年、1913年主要资本主义国家在世界贸易中的占比(注:德国为1872年数据)
上表内容反映了( )
A.英国丧失世界经济霸权地位 B.世界贸易形成多中心的格局
C.德国的统一促进了贸易发展 D.资本主义世界市场最终形成
【答案】B
【解析】根据题干表格数据可知,在第一次工业革命之后,英国在世界贸易占比中数值最多,达到了22%,到第二次工业革命之后,英国所占比重下滑,美国所占比重有了提升,更为重要的是英国、美国、德国三个国家的比重出现了相对平衡的现象,这反映出在第二次工业革命之后,世界贸易出现了多中心的格局,故选B项;根据题干表格数据可知,在第二次工业革命之后,英国在世界贸易中所占比重仍然最高,不能判断出其已经丧失世界经济霸权的地位,排除A项;题干表格数据反映的是主要资本主义国家在世界贸易中的占比情况,而不仅仅是德国一个国家的情况,排除C项;题干表格数据反映的是主要资本主义国家在世界贸易中的占比情况,与世界市场的形成没有关系,排除D项。
22.1890—1911年,洛克菲勒组建的标准石油公司控制了美国95%以上的炼油能力、90%的输油能力、25%的原油产量。1911年,美国最高法院依据《谢尔曼反垄断法》作出判决,标准石油公司被拆分为34家地区性石油公司。这表明美国( )
A.否认垄断企业的合法地位 B.深受自由主义政策影响
C.开创国家干预经济的模式 D.垄断企业阻碍经济发展
【答案】B
【解析】材料“1911年,美国最高法院依据《谢尔曼反垄断法》作出判决, 标准石油公司拆分为34家地区性石油公司”, 表明美国政府反对垄断, 维护自由竞争, 深受自由主义政策影响,故选B项;最高法院依据反垄断法拆分标准石油公司, 不能说明美国认定垄断企业的不合法,排除A项;开创国家干预经济的模式是在20世纪30年代, 排除C项;拆分垄断组织不能说明垄断企业阻碍经济发展,排除D项。
23.第二次工业革命时期,一位发明家实验发现,簧片在带铁芯线圈附近的振动可以导致圈内电流的强弱变化,反过来,同样的电流变化可以导致磁铁线圈附近簧片的振动。根据这一物理原理,他发明了通过电流传播人的声音和语言的重要通讯工具。这说明第二次工业革命( )
A.有着坚实的技术和经验基础 B.科学世界受意识形态干预
C.引导人们向内探寻精神世界 D.具有实验观察和科学基础
【答案】D
【解析】依据材料,发明家在实验中发现了簧片的震动与电流强弱变化,根据这一物理原理,他发明了通过电流传播人的声音和语言的电话,这说明第二次工业革命具有实验观察和科学基础,故选D项;材料反映了通过实验发现的物理学原理推动了科技的创新,而非经验和技术的积累,排除A项;意识形态指占主导地位的思想观念,属于人文科学,而材料反映自然科学的发展推动技术进步,排除B项;对内探寻精神世界是对人的关注和研究,材料中电话的发明便利了人们之间的沟通,加强了世界各地之间的联系,排除C项。
24.19世纪末20世纪初,美国的钢铁。石油、铁路、汽车、采煤、制糖、火柴、烟草等各个部门,都先后形成了规模巨大的托拉斯。1910年,托拉斯在美国一些工业部门的生产中所占比重是:纺织工业为50%,玻璃制造业为54%.棉布印染业为60%,食品制造业为60%,酿酒业为72%,金属工业(不包括钢铁)为77%,化学工业为81%,钢铁工业为84%。这则材料说明美国( )
A.钢铁工业竞争最为激烈 B.许多行业生产和资本高度集中
C.纺织工业规模保持稳定 D.托拉斯是垄断组织的唯一形式
【答案】B
【解析】从材料中规模巨大的托拉斯,在工业部门所占的比重大多都为一半以上,可知美国出现了资本和生产高度集中的垄断组织,故选B项;材料体现的是美国在19世纪末20世纪初的第二次工业革命时期,很多行业都出现了垄断组织,仅从材料内容并不能体现出钢铁工业竞争最为激烈,排除A项;材料体现出纺织行业中垄断组织的比例为50%,大规模的企业相对材料里其他行业较低,但不能体现出纺织工业的规模保持稳定,排除C项;垄断组织有多种形式,托拉斯只是其中重要的一个,故选D项。
25.史学家霍布斯鲍姆说:19世纪末期,企业家兴奋于经济发展,无数逐利生手投身手最荒谬和明显骗人的企业。但这一时期,美国有2.1万英里铁路瘫痪,德国股票价格大幅下降,世界几乎有半数的鼓风炉熄火停业。据此可知( )
A.垄断资本主义失去生命力 B.既有科技对经济影响衰减
C.作者的言论缺乏事实根据 D.“大萧条”大于大繁荣
【答案】B
【解析】据材料“19世纪末期,企业家兴奋于经济发展,无数逐利生手投身手最荒谬和明显骗人的企业。但这一时期,美国有2.1万英里铁路瘫痪,德国股票价格大幅下降,世界几乎有半数的鼓风炉熄火停业”,可知第二次工业革命后生产力大大提高,造成竞争加剧,造成“大萧条”,故选B项;第二次工业革命后垄断资本主义生命力旺盛,排除A项;材料列举不同国家不同行业,有理有据,排除C项;当时经济总体仍在上升,属于“大繁荣”,排除D项。
年份
铁路里程(公里)
年份
铁路里程(公里)
年份
铁路里程(公里)
1850
1851
1852
1853
1854
1855
1856
5856
6143
6605
7147
7571
7826
8613
1857
1858
1859
1860
1861
1862
1863
8991
9650
10593
11089
11497
12048
12651
1864
1865
1866
1867
1868
1869
13114
13900
14787
15679
16316
17215
国家
1750年
1800
1830
1860
1880
1900年
英国
1.9
4.3
9.5
19.9
22.9
18.5
法国
4.0
4.2
5.2
7.9
7.8
6.9
德国
2.9
3.5
3.5
4.9
8.5
13.2
美国
0.1
0.8
2.4
7.2
14.7
23.6
年份
英国
美国
德国
法国
俄国
1870年
22%
8%
13%
10%
——
1913年
15%
11%
13%
8%
4%
相关试卷
这是一份(新高考)高考历史二轮复习小题必练11 资本主义世界市场的形成和发展 教师版,共12页。
这是一份高考历史二轮复习小题必练14《古代中国思想的演变》(2份打包,教师版+原卷版),文件包含高考历史二轮复习小题必练14《古代中国思想的演变》原卷版doc、高考历史二轮复习小题必练14《古代中国思想的演变》教师版doc等2份试卷配套教学资源,其中试卷共22页, 欢迎下载使用。
这是一份高考历史二轮复习小题必练8《古代中国的经济》(2份打包,教师版+原卷版),文件包含高考历史二轮复习小题必练8《古代中国的经济》原卷版doc、高考历史二轮复习小题必练8《古代中国的经济》教师版doc等2份试卷配套教学资源,其中试卷共23页, 欢迎下载使用。

