还剩5页未读,
继续阅读
所属成套资源:江苏省南通等五市2022-2023学年高三各学科下学期2月开学摸底试卷(Word版附答案)
成套系列资料,整套一键下载
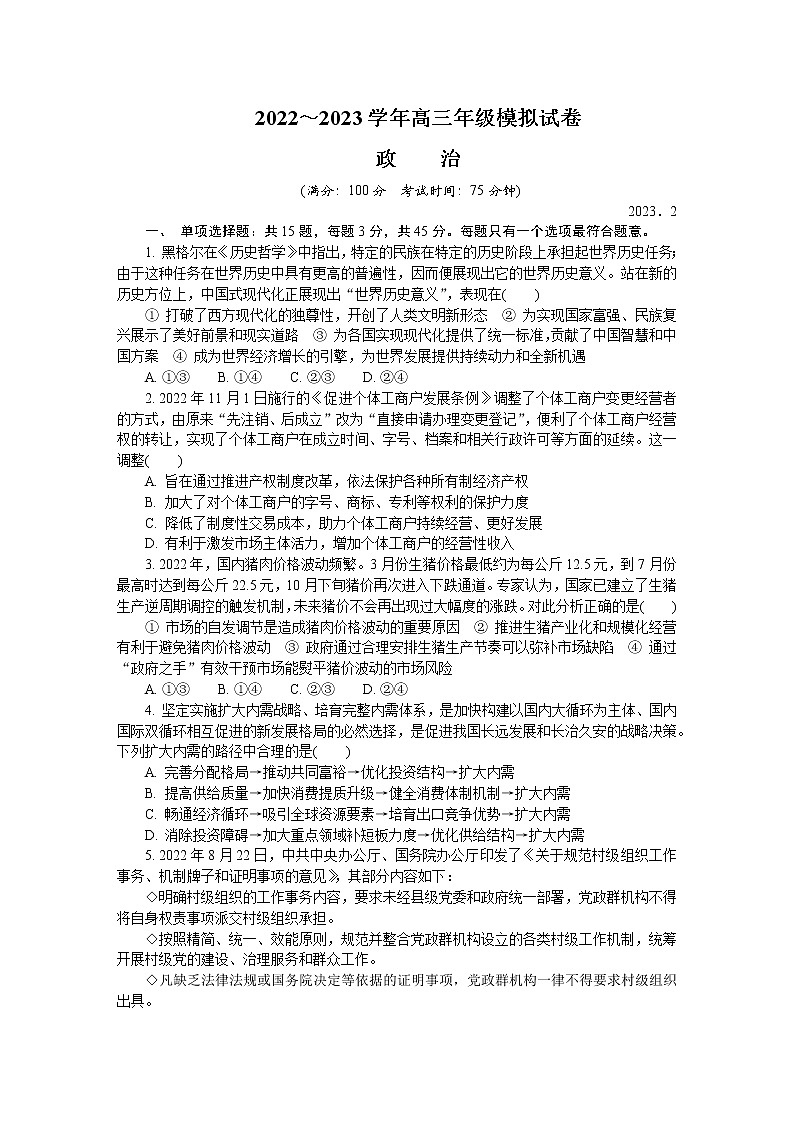
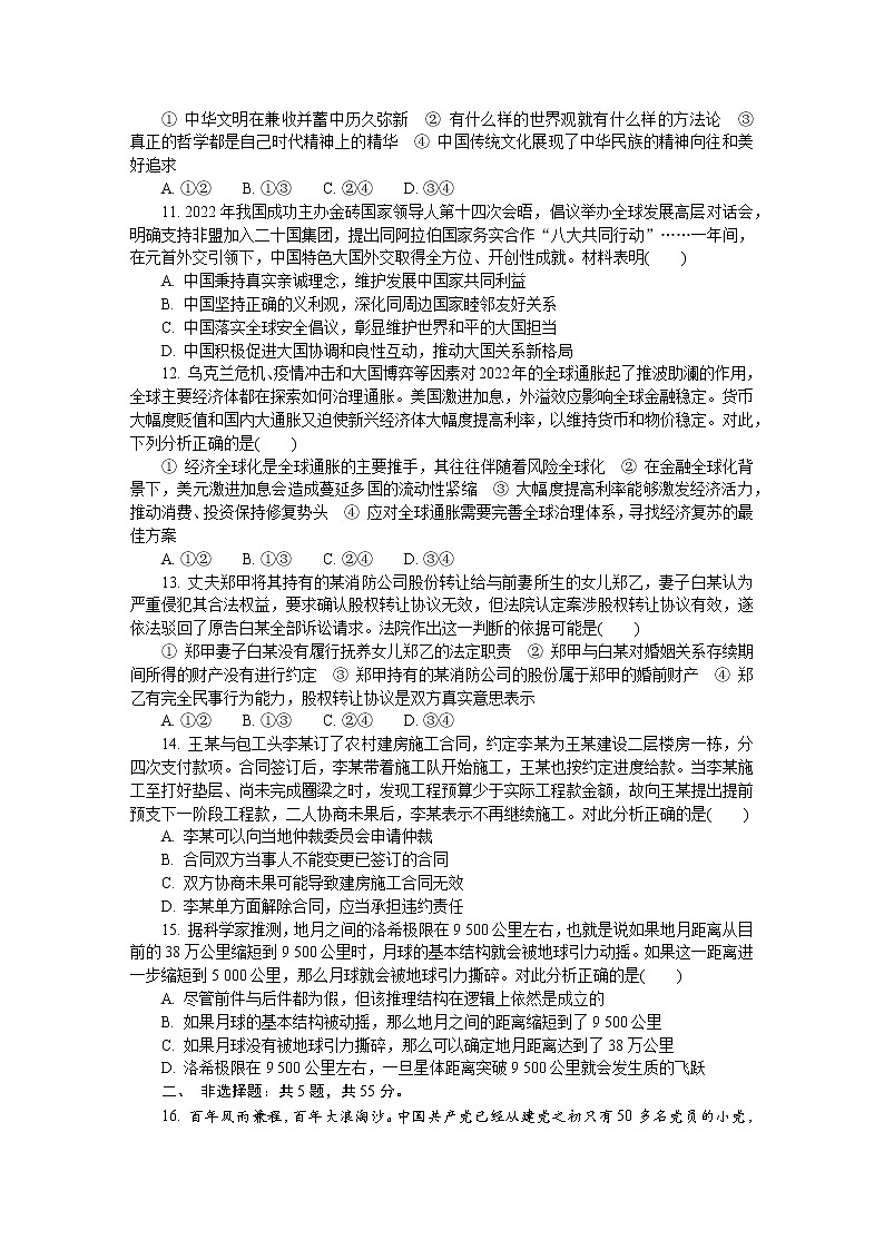
江苏省南通等五市2022-2023学年高三政治下学期2月开学摸底考试试卷(Word版附答案)
展开相关试卷
江苏省南通市海安市2023-2024学年高三政治上学期开学考试试题(Word版附解析):
这是一份江苏省南通市海安市2023-2024学年高三政治上学期开学考试试题(Word版附解析),共16页。
2023南通等五高三下学期2月开学摸底考试政治含答案:
这是一份2023南通等五高三下学期2月开学摸底考试政治含答案,共8页。
江苏省南京市、盐城市2022-2023学年高三政治下学期2月开学摸底考试试卷(Word版附答案):
这是一份江苏省南京市、盐城市2022-2023学年高三政治下学期2月开学摸底考试试卷(Word版附答案),共8页。

