2022-2023学年浙江省七彩阳光浙南名校联盟高三下学期返校联考地理试题(PDF版)
展开【答案】1.C 2.C
【解析】1.雾是空气降温,水汽凝结,空气流动缓慢而形成,局部快速降温是形成团雾的重要条件。 从四个选项中,夏季的中午气温高,不可能形成团雾,排除 B,春季的傍晚虽然也降温快,但相对 于深秋的夜晚而言, 温度较高, 且此时空气中水汽的含量较少,形成团雾的可能性小, A 错误;冬 季的早上温度低,但空气中水汽含量也较少。综合以上考虑, 深秋的夜晚团雾最多发, C 正确。 2.高速公路上团雾多发, 也应该从上面因素考虑。高速路上温度高,但植被少,水汽不会多,A 错 误;凝结核是团雾形成的因素, 但不是重要因素,B 错误;相对于两边土壤,高速公路路面的比热 更小, 升温快、降温也快,昼夜温差大,形成团雾的可能性大, C 正确;车速快, 空气流动性强, 倒不容易形成雾,D 错误。
【答案】3.D 4.B
【解析】 3.甘肃金昌是典型的资源型城市,其发展动力主要是资源丰富,开发资源满足国家发展的 需要,随着我国经济的发展,其市场需求量量不断增加,①错误;随着资源的开发,基础设施会不 断完善,③错误;资源储量不足是导致其经济效益下滑的重要原因。②正确;资源开发也会导致大 气污染、固体废弃物污染、水污染等环境问题,也是制约经济发展的重要因素。答案选 D。
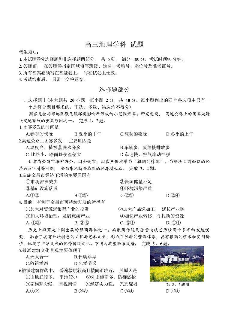
【答案】5.A 6.A
【解析】5. “天人合一”是中国古代哲学中关于天人关系的一种学说。指天与人的关系紧密相联, 不可分割。强调天道与人道、自然与人为的相通和统一, 徽派文化景观的白墙黛瓦反映了人与自然 的协调, A 正确; 长幼尊卑指辈分大小, 地位高低,徽派建筑没有体现辈分的排列,B 错误; 敬祖 体现了自然人家族循环的观念,表达的是对已逝先祖的怀念、敬仰,是重亲情、显孝道的行为,照片 显示的不是这个,C 错误;忠孝节义是指对国家尽忠,对父母尽孝,对夫妻尽节,对朋友尽义,照片也 不是反映这个, D 错误。 6.楼层高且楼间距近,反映了耕地紧张,建筑能尽可能少占耕地,①正确; 历史上徽商是中国重要 的经商群体之一,经商就需要经常外出,因此楼间距近,可以相互关照,防御盗抢,②正确;楼间 距近但也是不相通,不是亲情的表现,③错误;如果经济实力强,楼间距可以更大一点,④错。答 案选 A。
【答案】7.B 8.C
【解析】 7.从图上信息看,该区域农业地带大致呈现东西延伸、南北更替的状况,且热带雨林带为 林区、降水较丰富的沿海及草原带为种植业为主, 降水较少的为畜牧业,更少的为游牧业,撒哈拉 沙漠地区为荒漠,因此, 造成农业地带差异的主要因素是水分条件,B 正确。 8.该地区的主要林区为热带雨林。乔木高大,种类多,①错误;由于降水丰富,热带雨林乔木根系 不发达,为支撑,多生长板状根,②错误;热带雨林植被层次丰富,色彩多样,结构复杂,③④正 确,答案选 C。
【答案】9.A 10.C
【解析】9.从图示信息看,该地为南北纵列的地形区,河道所在地区为谷地,M 为分水岭,应为山 地,; 根据岩层的新老关系,M 为中间新、两翼老,为斜构造,A 正确; N 一侧老,一侧新,无法判 断是背斜、向斜,从地形上来看,N 为山、谷之间的地形。
10.该地以沉积岩为主,因此首先发生的地质作用为沉积作用,背斜、向斜的形成是水平挤压,背斜 谷是背斜顶部受张力融遭受侵蚀,而向斜山是向斜底部受挤压不易被侵蚀, C 正确。
【答案】11.D 12.A
【解析】11.武汉城市圈是以武汉为中心形成的一个经济协作区域,交通是满足区域内外人流物流的 主要因素,但城市圈范围是划定的,不会扩大,①错误;交通运输对城市圈内部人流物流提供保障, ②正确;交通不会减轻城市污染,③错误;交通运输发展可以促进城市圈经济发展,提高城市化水 平,④正确;答案选 D。
12.武汉对外辐射强度增加,使得区域内城市之间的联系、协作更加紧密, 呈现出典型的产业分工和 优化、组合,减少恶性竞争,从而提高经济发展速度, A 正确; 武汉市对外辐射强度, 对其他城市 的土地资源没有直接影响,B 错误; 人口容量是在特定时空条件下, 资源、生态、环境在保障人类 基本生理需求的前提下, 所能够供养的最大人口数,武汉市对外辐射能力的变化,无法改变武汉市 的人口容量, C 错误;随着武汉市对外辐射强度的提高, 武汉城市圈经济发展速度会加快,经济发 展水平会提高, 因此会吸引更多人口迁入,D 错误。
【答案】13.C 14.C
【解析】13.从景观图的获取是卫星拍照, 属于遥感技术, C 正确。
14.从图示信息看出, 景观的变化是沿着道路向两侧延伸, 呈现典型的鱼骨状。由于是在亚马逊平原 地区,应该是人为砍伐森林造成的。热带雨林被砍伐,造成的影响是水土流失严重。该地是酸性土 壤,不会有土地盐碱化,A 错误;环境承载力应该是降低,B 错误; 年降水量是变率增大, 而不是 减少, D 错误。
【答案】15.C 16.B
【解析】15.从海陆轮廓及等温线可以判断,甲海域是红海,乙海域是阿拉伯海。
甲海域由于闭塞、周围是热带沙漠气候,降水量少,蒸发量大,径流汇入少,所以相对于乙海域, 盐度更高, 答案选 C.红海海域不考虑暖流影响,A 错误, 乙海域不可能高于甲, B 、D 错误。答案 选 C.
16.从图是信息看出,索马里洋流的水温较低, 那么对对沿岸地区的影响是降温减湿,A 、D 错误, 由于是从赤道流出,使得流经海域盐度降低,C 错误;索马里寒流为上升流,带来海底营养物质, 有利于浮游生物生长,形成渔场。B 正确。
【答案】17.C 18.B
【解析】17.C919 大飞机属于高技术、高投入的产业,上海科技力量雄厚是商用飞机制造选址的重 要原因,C 正确。
18.商用飞机的配件来自很多公司,第一是充分利用各公司的技术优势, 提高产品质量, 第二是降低 生产成本, 但飞机制造最重要的还是提高产量质量,B 正确。
【答案】19.C 20.D
【解析】 19.连续五天的日出、日落时间,是精确到分而不是秒。第一天,昼长为: 15h,第二天: 15h1′,第三天, 15h1′,第四天、第五天又是 15h,可以判断昼长是先变长后变短,应该是夏至 日前后日出、日落的状况。杭州的正午太阳高度的变化应该是先增大后减小,答案选 C. 20.同一纬度两地, 由于经度不同,日出、日落时间也不同,但正常情况下昼长一样,现在是该地昼 长更长,不是日出、日落的问题,答案 A 、B 错误;阴天与昼长长短无关, C 错误;海拔高,日出 更早、日落更晚,昼长更长, D 正确。
【答案】21.A
【解析】21.从图上信息看,甲位于长江沿岸, 生产力水平最高,A 正确; 丙位于山地, 垂直地带性
明显, 生物种类更丰富, B 错误; 平原地区人类活动对环境改造最明显,C 错误; 且甲乙丙三区域 面积不同、位置不同、自然条件差异较大,人口密度差异明显,D 错误。
【答案】22.D 23.B
【解析】22.从图上看出,黄河金三角地处我国中部地区,虽然有黄河流经,但水能不丰富,A 错误; 黄河水量较小,含沙量大,且季节变化大, 所以水资源供应不稳定, 水质也较差, B 错误; 黄河金 三角地区经济发展落后,技术实力弱, C 错误;该地区劳动力丰富且廉价,适合承接劳动力密集型 产业。 D 正确。
23.黄河金三角如果吸引了高素质人才,随着区域经济的发展,人才也不会流失; ①错误;本地区承 接的产业转移有可能是资源密集型的,且本地区资源有可能出现“枯竭”现象导致产业结构的调整, ②正确;随着经济发展, 社会对环保要求提高,会导致一些企业生产成本上升,从而继续转移到环 保要求较低的地区, ③正确; 该地承接了产业转移,不可能再转移回沿海地区, ④正确。答案选 B.
【答案】24.A 25.D
【解析】24.从图上信息看出, 甲乙丙丁区域位于一气旋周围,且甲乙和丁分别位于冷锋、暖锋附近。 甲位于冷锋附近,可能发生雨雪天气,A 正确; 乙地位于锋前、单一暖气团控制, 不会是阴雨连绵, B 错误; 丙也是位于暖气团控制区, 盛行是西南风,不会大风降温,C 错误;丁地为暖锋控制, 应 该是阴雨天气, D 错误,
25.20 小时,该天气系统移动距离大致是 300 千米,根据经线,可以大致判断出渤海所处等压线的 变化。根据等压线的走向判断, 目前渤海盛行西南风, 15 小时后, 等压线走向发生了变化, 风向变 为西北风, 且等压线更稀疏,风力变小, D 正确。
二、非选择题
【答案】26. (13 分)
(1) 坡度越大,土层越薄。(1 分) 因为坡度大, 地表径流速度越快,(1 分) 流水侵蚀作用越强, (1 分)所以土层越薄。
(2) 石漠化地区易诱发滑坡、泥石流等地质灾害的发生,(2 分) 石漠化山地岩石裸露, 涵养水源 能力下降, 水旱灾害多发。(2 分)
(3) 谷地地区:发展耕作业;(2 分)盆地地区, 修水平梯田, 减轻水土流失;(2 分)山地: 退耕 还林或封山育林,保护植被。(2 分)
【解析】该题以自然灾害、环境保护为背景,考查学生的信息获取能力、逻辑思维能力和观点的阐 释能力。
(1) 从图上信息看,坡度越大土壤厚度越大, 究其原因, 主要是地形坡度大,地表径流流速越快, 流水侵蚀搬运能力越强, 土壤厚度越小。
(2) 土地石漠化是指土壤表层土壤流失、植被消失的现象。造成的自然灾害从流水侵蚀诱发地质灾 害、以及涵养水源能力下降形成的水旱灾害角度思考、回答。
(3) 从表格信息看,不同地形区土壤侵蚀量不同。山地地区土壤侵蚀量最大,应该以恢复植被,发 展林业,保持水土为主; 盆地地区水土流失较少, 可以考虑修筑梯田,发展耕作业;谷地地区水土 流失较少, 可以发展耕作业。
【答案】27. (12 分)
(1) 地势大致是西高东低,(1分) 地形坡度较缓,(1 分),由坚硬、多孔的喷出岩和松散的火山灰 组成。( 1 分)
(2)地处副热带地区,副热带高压控制时间长,且有寒流经过,降水总量少,(2 分)冬季受西风 带影响,降水稍多。(2 分)
(3) 石墙形成的阴影,可以减少地表水分的蒸发(1 分) 石墙和浅坑可以拦截地表径流,(1 分) 增 加地表水的下渗(1 分) 石块的比热小, 夜间降温快,(1 分)水汽更容易形成凝结为露水, 补充土 壤水分。(1 分)
【解析】本题以兰萨罗德岛为背景,考查学生对自然特征描述以及对农业生产条件影响知识的掌握 情况。
(1) 地貌特征描述包括地形特征、组成物质等角度。从岩浆流动方向看,火山区大致是西高东低, 由于是岩浆流动中逐渐冷凝,地形坡度较小,火山爆发形成的火山物质包括火山灰和喷出岩,而喷 出岩往往多气孔构造。
(2) 从图 2 信息看出, 兰萨罗德岛降水总量较小,且主要集中在冬季。兰萨罗德岛位于 30°N 附 近,降受副热带高压控制,且附近有加纳利寒流流经,降水总量少。冬季气压带风带南移,岛屿能 受到盛行西风的影响,降水稍多。
(3) 该地水分条件不足,该种植方式从截留地表径流、减少蒸发角度考虑。 【答案】28. (20 分)
(1) 集中分布在南部和东南的河谷地带。(2 分) 海拔相对低, 纬度较低,热量条件好;(1分) 受 西南季风影响, 降水丰富。(1 分)
(2) 培育耐寒粮食品种,扩大种植面积,(2 分) 发展农业科技,提高单位面积产量(2 分);减少 粮食的其他用途,建立粮食储备。(2 分)
(3) 冬季寒冷,取暖耗能大。(1 分)冬季太阳高度角小, 太阳能发电不足;(2 分) 枯水季降水较 少,(1 分)冬季寒冷结冰,冰雪融化少, 河流流量小;(1 分)
(4)河流落差大,建设工程量大,( 1 分)生态环境脆弱,(1 分) 地质灾害多发,(1分)开发可能 会引起国际争端,(1 分) 市场距离远,输电难度大。(1 分)
【解析】本题以西藏为为背景,考查了当地的农作物分布、粮食安全、水能开发和能源利用方面知 识,对学生获取信息,分析问题的能力。
(1) 根据图上信息可以看出青稞的分布区域,不仅仅有方位,而且要考虑地形因素,也为后面分析 其气候条件奠定了基础。
(2) 提高粮食自给率,一是要多生产,从扩大种植面积、提高单产角度思考,还要考虑减少粮食作 物作为其他原料的应用, 保证青稞作为食粮应用。
(3) 西藏的水能、地热、太阳能、风能等清洁能源占比较高,可以从降水、冰雪融水水量的季节变 化考虑;太阳能从太阳高度角的变化考虑。地热能、风能季节变化较小。同时题目指出是冬季能源 紧张, 还要考虑冬季用电问题。
(4) 西藏电力不足,但雅鲁藏布江干流水能开发少,根据与长江数据的对比,可以看出雅鲁藏布江 落差比较大,且干流主要位于板块交界处,地质灾害多,加上海拔高,生态环境脆弱,这都导致开 发难度大;同时雅鲁藏布江为国际性河流,水能开发会引发国际争端。同时要考虑雅鲁藏布江干流 如果开发水能, 还要考虑与主要市场的距离, 考虑输电问题。
2024浙江省七彩阳光高考联盟高三上学期返校联考地理试题含解析: 这是一份2024浙江省七彩阳光高考联盟高三上学期返校联考地理试题含解析,文件包含浙江省七彩阳光新高考研究联盟2023-2024学年高三上学期返校联考地理试题原卷版docx、浙江省七彩阳光新高考研究联盟2023-2024学年高三上学期返校联考地理试题含解析docx等2份试卷配套教学资源,其中试卷共31页, 欢迎下载使用。
2022-2023学年浙江省浙南名校联盟、“七彩阳光”新高考研究联盟高三(下)联考地理试卷(含解析): 这是一份2022-2023学年浙江省浙南名校联盟、“七彩阳光”新高考研究联盟高三(下)联考地理试卷(含解析),共21页。试卷主要包含了单选题,综合题等内容,欢迎下载使用。
2023浙江省七彩阳光浙南名校联盟高三下学期返校联考地理试卷含答案: 这是一份2023浙江省七彩阳光浙南名校联盟高三下学期返校联考地理试卷含答案,文件包含高三地理参考答案及解析定稿docx、浙江省七彩阳光浙南名校联盟2022-2023学年高三下学期返校联考地理试卷无答案docx等2份试卷配套教学资源,其中试卷共15页, 欢迎下载使用。

