高中生物北师大版 (2019)选择性必修2 生物与环境第4章 人与环境和谐发展第四节 生态工程在环境保护中的应用课时作业
展开【精选】第四节生态工程在环境保护中的应用-1作业练习
一.单项选择
1.下列关于生物资源的叙述,不正确的是( )
A.生物资源是可再生资源
B.生殖与发育是生物资源可再生的基础
C.生物资源取之不尽.用之不竭
D.科技进步可使生物资源的生产量得到提高
2.人工湿地污水处理系统逐渐受到重视。人工湿地是将污水.污泥有控制地投放到人工建造的湿地上,主要利用土壤.人工介质.微生物的协同作用对污水.污泥进行处理的一种技术。为提高人工湿地净化功能,下列相关措施不合理的是( )
A.合理搭配植物建立优化的植物群落
B.尽量使用本地物种以减少外来物种的入侵
C.选择合适的人工介质,有利于好氧微生物的分解作用
D.增大引入湿地的污水的总量以提高湿地净化效率
3.俗话说:“靠山吃山,靠水吃水。”随着人口和经济的增长,靠山的人对山上的林木乱砍滥伐,靠水的人则对水中的生物乱捕滥猎,都对各自的生态系统造成了巨大的破坏,那么,在治理和恢复生态系统的过程中,我们应遵循的原理是( )
A.物质循环再生原理 B.物种多样性原理
C.整体性原理 D.协调和平衡原理
4.下列行为不利于保护环境的是( )
A.节约资源,少用一次性用品
B.使用充电电池
C.注意卫生,大面积使用消毒剂消毒
D.购买贴有绿色标志的产品
5.下列有关生态工程及其有关原理的叙述错误的是( )
A.放牧数量超过草原承载力,是没有遵循生态工程的协调与平衡原理
B.桑基鱼塘可提高系统生产力,主要应用了系统学和工程学原理
C.退耕还林还草是小流域综合治理生态系统的措施
D.我国古代的无废弃物农业遵循了物质循环再生原理
6.材料一 实施沼气工程,是我国政府为改善农村环境和发展农村经济大力推广的一种生态工程。
材料二 地衣中的真菌和蓝藻互利共生,当把它们分开时,两者都不能正常生长。
材料三 居住在林区的农民,“靠山吃山”是他们生活的根本。当进行林业工程建设时,一方面号召农民种树,另一方面考虑林区农民的生活问题,使改善生态和发展经济结合起来,才能真正做到造林护林。
上述材料所依据的生态工程主要原理依次是 ( )
生态工程的基本原理包括:①物质循环再生原理 ②物种多样性原理 ③协调与平衡原理 ④整体性原理 ⑤系统整体性原理 ⑥系统的结构决定功能原理
A.①⑤④ B.②④⑥
C.③④⑤ D.①③④
7.下图为生活污水处理的一种装置。以下叙述正确的是( )
A.曝气池中的分解者主要是厌氧性细菌
B.污泥中的细菌都属于异养生物,主要通过厌氧呼吸降解污水中的有机物
C.污泥中的细菌属于异养生物,主要通过需氧呼吸降解污水中的有机物
D.利用沉淀池的污泥产生沼气和废渣,能实现物质和能量的循环利用
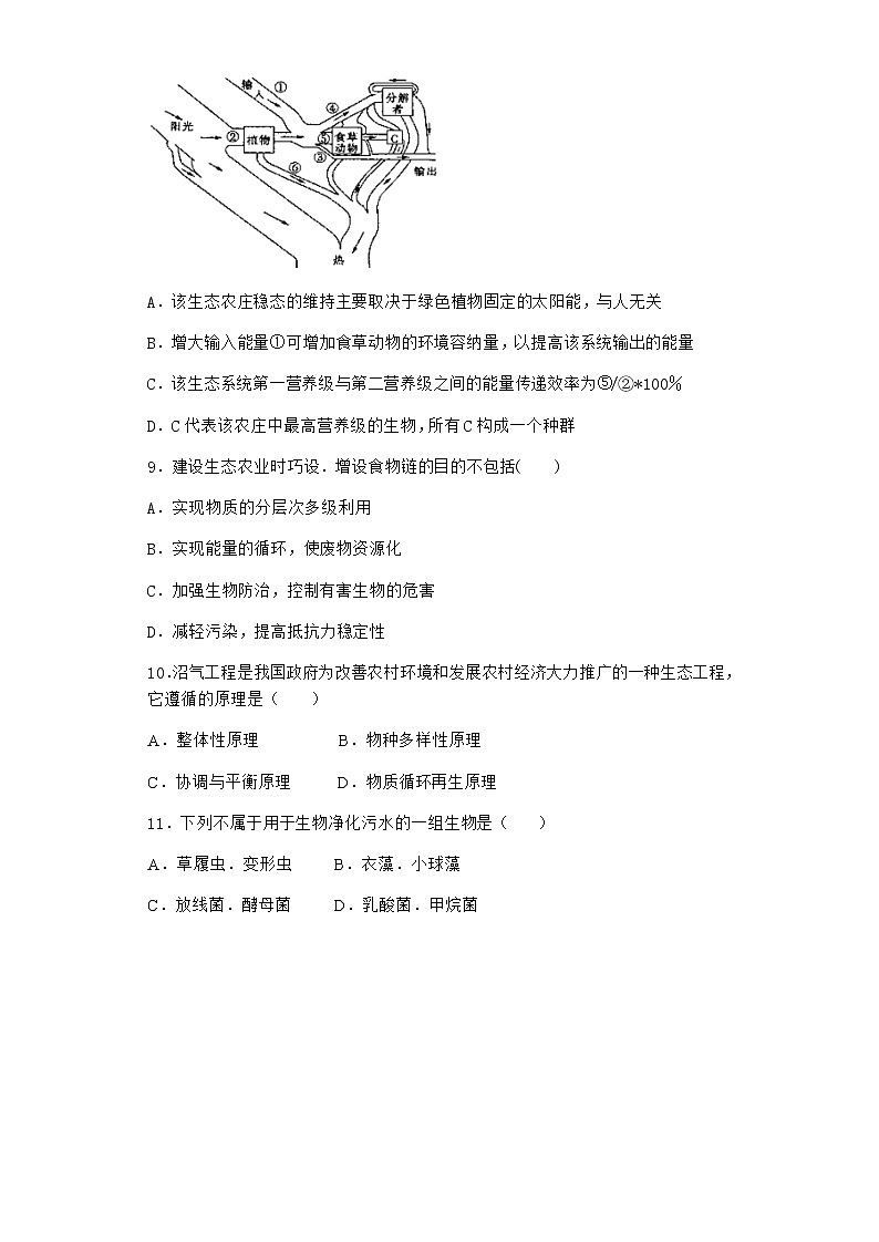
8.右图是某生态农庄能量流动模式图,①~⑥表示能量值。下列有关叙述,正确的是( )
A.该生态农庄稳态的维持主要取决于绿色植物固定的太阳能,与人无关
B.增大输入能量①可增加食草动物的环境容纳量,以提高该系统输出的能量
C.该生态系统第一营养级与第二营养级之间的能量传递效率为⑤/②*100%
D.C代表该农庄中最高营养级的生物,所有C构成一个种群
9.建设生态农业时巧设.增设食物链的目的不包括( )
A.实现物质的分层次多级利用
B.实现能量的循环,使废物资源化
C.加强生物防治,控制有害生物的危害
D.减轻污染,提高抵抗力稳定性
10.沼气工程是我国政府为改善农村环境和发展农村经济大力推广的一种生态工程,它遵循的原理是( )
A.整体性原理 B.物种多样性原理
C.协调与平衡原理 D.物质循环再生原理
11.下列不属于用于生物净化污水的一组生物是( )
A.草履虫.变形虫 B.衣藻.小球藻
C.放线菌.酵母菌 D.乳酸菌.甲烷菌
12.窦店村综合发展生态工程作为我国农村生态工程的样板,在全国推广,这主要是由于该生态工程( )
A.以实施沼气工程为中心
B.建立了良好的物质多级循环利用程序
C.创造了较多的劳动力就业机会
D.最早推出“无公害蔬菜”
13.在生态工程建设中,注重物种多样性原理的主要意义是( )
A.提高生态系统的自我延续能力,为各类生物的生存提供多种机会和条件
B.提高生态系统的自我恢复能力,为各类生物的生存提供多种机会和条件
C.保持生态系统内各种群的密度固定不变
D.单纯追求农业或林业的最大产量
14.我国“三北防护林”,虽然取得了巨大的生态和经济效益,但由于没有完全按照自然生态规律办事,也产生了不少问题。例如,辽宁西部的章古台地区,由于单一种植樟子松树,使松毛虫因为没有天敌而肆虐一时,使很多地方几乎成了不毛之地。这个事实说明了( )
A.樟子松树的抗虫能力很差
B.松毛虫的危害性很强,并专一性地侵害樟子松树
C.生物多样性对生态系统的重要性
D.由于植物种类单一,导致松毛虫只能侵害樟子松树
15.下列关于湿地生态恢复工程的叙述,不正确的是( )
A.该工程采用工程和生物措施相结合的方法
B.应建立缓冲带,以尽量减少人类的干扰
C.注意退耕还湿地或建立自然保护区就能奏效
D.可依靠自然演替机制恢复其生态功能
16.利用泥浆生物反应器处理污染土壤,原理是将污染土壤用水调成泥浆状,同时加入部分营养物质和菌种等,在有氧条件下剧烈搅拌,使污染物快速分解,由此推知,该反应器( )
A.能够实现物质循环
B.主要处理有机污染
C.可看作一个小型生态系统
D.存在能量输入.传递.转化和散失
17.我国西部生态工程建设观念和方法的改变体现在( )
A.改变单纯造林.蓄水.减沙等工程模式,同时注重生态效益和经济效益
B.采用多种植物进行生态工程恢复
C.运用了多种生物措施
D.运用了生态工程的整体性原理
18.城市环境生态工程中,不应采取的措施是( )
A.注意城市规划和布局
B.推广“环境友好技术”
C.禁止燃烧含硫燃料
D.进行废弃物的资源化利用
参考答案与试题解析
1.【答案】C
【解析】生物资源具有自我更新的能力,是可再生的资源,但并不是取之不尽.用之不竭的,当破坏超过一定限度时会很难恢复,甚至导致物种的灭绝。
2.【答案】D
【解析】人工湿地作为一个特殊的生态系统,它能完成对污水净化处理,但它对污水处理也存在调节限度,盲目超过这个限度,生态平衡会打破,湿地被破坏,因此D选项错误。
3.【答案】C
【解析】自然生态系统是通过生物与环境.生物与生物之间的协同作用而形成的一个不可分割的有机整体。人类也处在一个社会—经济—自然复合而成的巨大系统中。进行生态工程重建时,不但要考虑到自然生态系统的规律,更重要的是还要考虑到经济与社会等系统的影响力。只有把生态与经济结合起来,才能从根本上达到治理和恢复生态系统的目的。
4.【答案】C
【解析】大面积使用消毒剂会破坏环境。
5.【答案】C
【解析】退耕还林还草是大区域生态系统恢复工程的措施,对小流域综合治理生态系统的措施主要是通过保土蓄水,耕作措施.林草措施等工程和生物措施,层层设防来控制土壤侵蚀。
6.【答案】A
【解析】物质循环再生原理:物质能够在各类生态系统中进行区域小循环和全球地质大循环,循环往复,分层分级利用,从而达到取之不尽.用之不竭的效果;单独存在时,两种生物都不能很好地生活,但是在一起的时候就出现了一种1+1>2的效果,体现了系统整体性原理;所谓生态工程的整体性原理,是指人类所处的自然系统.经济系统和社会系统所构成的巨大复合系统,三者相互影响而形成统一整体。
7.【答案】C
【解析】曝气池中的分解者主要是需氧性细菌,通过有氧呼吸分解污水中有机物,物质可循环利用,而能量是单向流动的,所以C选项正确。
8.【答案】B
【解析】
9.【答案】B
【解析】物质可以循环,而能量是单向流动的,生态农业的设计实现了能量的多级利用。
10.【答案】D
【解析】沼气池中的微生物进行有氧和厌氧呼吸分解有机物,提高了能量的利用率,使得农业生产过程中没有废弃物产生。
11.【答案】D
【解析】用生物净化污水,是利用多种需氧微生物,把污水中的有机物分解成CO2.水以及含N和P的无机盐等,使污水得到净化。D项生物是厌氧微生物。
12.【答案】B
【解析】窦店村的生态工程建设,既有专家指导,又有传统农业的影响和农民的创新,它适合当地经济发展的实际。实施沼气工程是整个生态工程的中心工程,使多个生产和生活环节产生的废物被充分利用,实现物质的多级循环利用,效益好又无污染。因此,实施沼气工程是手段,实现物质多级循环利用是目标,有良好的经济效益.社会效益和生态效益是必然结果。作为样板推广,这个生态工程有科学的操作原理是根本。
13.【答案】A
【解析】物种多样性原理的意义在于可以增强生态系统结构和功能的自我延续能力,为各类生物的生存提供多种机会和条件。
14.【答案】C
【解析】生物种类越多,营养结构越复杂,抵抗力稳定性越高。
15.【答案】C
【解析】对湿地的恢复不是简单的退耕还湿地或建立自然保护区就能奏效的。
16.【答案】B
【解析】解答本题的关键在于抓住题目中污染物的分解是在有氧条件下剧烈搅拌而使污染物快速分解,故而肯定是菌种进行有氧呼吸而分解有机物,故B正确。本题中的反应器中有土壤.营养物质和菌种,不满足生态系统(生物群落及其无机环境)的概念范畴,更谈不上生态系统功能中的物质的循环和能量的流动,A.C.D均错误。
17.【答案】A
【解析】我国西部生态工程已经从开始时的单纯造林.蓄水.减沙等工程,逐渐转移到生态经济上,以获取最大的生态和经济效益。
展。
18.【答案】C
【解析】城市是由自然系统.经济系统和社会系统所组成的人工生态系统。要用生态工程的方法对城市环境进行综合治理,首先应注意城市规划和布局,其次是推广“环境友好技术”和低污染清洁生产工艺,进行废弃物的资源化利用,同时建立健全法制进行监督。故正确答案为C。
高中生物北师大版 (2019)选择性必修2 生物与环境第四节 生态工程在环境保护中的应用课后复习题: 这是一份高中生物北师大版 (2019)选择性必修2 生物与环境第四节 生态工程在环境保护中的应用课后复习题,共8页。试卷主要包含了下列哪项叙述完全符合生态经济等内容,欢迎下载使用。
高中生物第四节 生态工程在环境保护中的应用达标测试: 这是一份高中生物第四节 生态工程在环境保护中的应用达标测试,共8页。试卷主要包含了如图为某生态农业的生产模式图,矿山废弃地生态恢复工程的关键是等内容,欢迎下载使用。
高中生物北师大版 (2019)选择性必修2 生物与环境第四节 生态工程在环境保护中的应用课后练习题: 这是一份高中生物北师大版 (2019)选择性必修2 生物与环境第四节 生态工程在环境保护中的应用课后练习题,共8页。试卷主要包含了俗话说,建设生态农业时巧设等内容,欢迎下载使用。

