所属成套资源:2023年中考物理第一轮复习学案
2023年中考物理第一轮复习学案 (二)运动的世界B
展开
这是一份2023年中考物理第一轮复习学案 (二)运动的世界B,共4页。学案主要包含了复习目标,基础知识回顾,规律方法小结,基础练评,考点分析,中考演练等内容,欢迎下载使用。
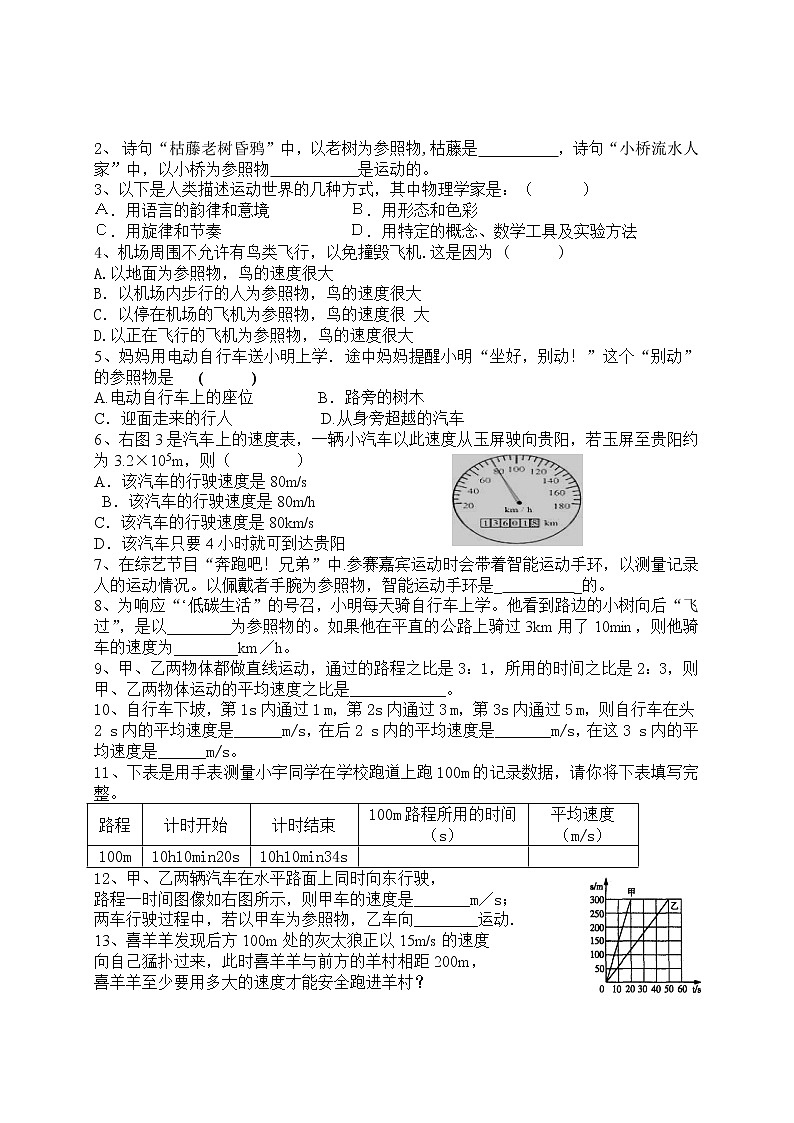
(二)运动的世界B一、复习目标1、能举例说明生活中常见的自然现象与运动的关系。2、知道科学描述物体的运动与静止;知道运动与静止的相对性。3、理解速度的概念;能用速度描述物体的运动。4、了解测量速度的一些方法;能用速度公式进行简单的计算。5、知道匀速直线运动和变速直线运动的特征。6、会用实验方法科学地判定一个直线运动的物体是处于匀速运动状态还是变速直线运动状态。二、基础知识回顾,规律方法小结(一)机械运动1、定义:一个物体相对于另一个物体______________的改变称为机械运动。2、参照物:这里说的另一个物体,叫做 。一个物体相对于参照物的位置在改变,则称这个物体是 的;一个物体相对于参照物的位置没有发生改变,则称这个物体是 的。3、相对性:物体的“运动”与“静止”是 的。取决于所选的___________。(请回答课本P15/图2-7的问题,同步卫星的“同步___________________________.)(二)速度1、在日常生活中,人们比较物体运动快慢的方法通常有两种:①相同时间比_________,路程长的物体运动速度较大;②相同路程比____________,时间短的物体运动速度较大。2、意义:速度是表示物体________的物理量。3、定义:将物体在_____________________与通过____________________的比。4、公式为__________,变形公式为(求路程)___________和(求时间)__________。公式中的三个物理量是对同一段路程或者同一时间而言的。5、单位有“m/s”和“km/h”或“m·s-1”和“km·h-1”。1m/s=__ _____km/h1km/h=__ _____m/s。进行计算时单位要匹配,即km和h匹配使用,m和s匹配使用。若单位不匹配,计算前应进行单位转换。6、物体运动速度___________的直线运动叫匀速直线运动,在任何一段相等的时间内,通过的路程是__________的。速度 的直线运动叫变速直线运动。三、基础练评1、比较物体运动快慢的方法通常有两种(如图1甲、乙),其中甲是____________________________;乙是____________________________。 2、 诗句“枯藤老树昏鸦”中,以老树为参照物,枯藤是 ,诗句“小桥流水人家”中,以小桥为参照物 是运动的。 3、以下是人类描述运动世界的几种方式,其中物理学家是:( )A.用语言的韵律和意境 B.用形态和色彩C.用旋律和节奏 D.用特定的概念、数学工具及实验方法4、机场周围不允许有鸟类飞行,以免撞毁飞机.这是因为 ( ) A.以地面为参照物,鸟的速度很大B.以机场内步行的人为参照物,鸟的速度很大C.以停在机场的飞机为参照物,鸟的速度很 大D.以正在飞行的飞机为参照物,鸟的速度很大 5、妈妈用电动自行车送小明上学.途中妈妈提醒小明“坐好,别动!”这个“别动”的参照物是 ( )A.电动自行车上的座位 B.路旁的树木C.迎面走来的行人 D.从身旁超越的汽车6、右图3是汽车上的速度表,一辆小汽车以此速度从玉屏驶向贵阳,若玉屏至贵阳约为3.2×105m,则( )A.该汽车的行驶速度是80m/s B.该汽车的行驶速度是80m/h C.该汽车的行驶速度是80km/sD.该汽车只要4小时就可到达贵阳7、在综艺节目“奔跑吧!兄弟”中.参赛嘉宾运动时会带着智能运动手环,以测量记录人的运动情况。以佩戴者手腕为参照物,智能运动手环是_ _的。8、为响应“‘低碳生活”的号召,小明每天骑自行车上学。他看到路边的小树向后“飞过”,是以________为参照物的。如果他在平直的公路上骑过3km用了10min,则他骑车的速度为________km/h。 9、甲、乙两物体都做直线运动,通过的路程之比是3:1,所用的时间之比是2:3,则甲、乙两物体运动的平均速度之比是____________。10、自行车下坡,第1s内通过1 m,第2s内通过3 m,第3s内通过5 m,则自行车在头2 s内的平均速度是______m/s,在后2 s内的平均速度是_______m/s,在这3 s内的平均速度是______m/s。11、下表是用手表测量小宇同学在学校跑道上跑100m的记录数据,请你将下表填写完整。路程计时开始计时结束100m路程所用的时间(s)平均速度(m/s)100m10h10min20s10h10min34s 12、甲、乙两辆汽车在水平路面上同时向东行驶,路程一时间图像如右图所示,则甲车的速度是_______m/s;两车行驶过程中,若以甲车为参照物,乙车向________运动. 13、喜羊羊发现后方100m处的灰太狼正以15m/s的速度向自己猛扑过来,此时喜羊羊与前方的羊村相距200m,喜羊羊至少要用多大的速度才能安全跑进羊村? 四、考点分析例: 用图象可以表示物体的运动速度,下图中用来表示物体做匀速直线运动的是:( ) A.① ③ B.② ③ C.① ④ D.② ④解析:在路程与时间的关系图像(S-t图像)中:倾斜直线表示匀速直线运动如图(3),直线越倾斜,速度越大,曲线表示变速直线运动,越倾斜处,速度越大;在速度与时间的关系图像(V-t图像)中:平行于横轴的表示匀速直线运动如图(1),离横轴越远速度越大,倾斜的直线表示变速直线运动如图(4),图(2)表示物体静止不动。五、中考演练1. 在商场内乘坐观景电梯上升时,乘客说自己是静止的,该乘客选的参照物是 ( )A.地面 B.上升的电梯 C.商场内的收银员 D.货架上的商品2. 2015年田径世锦赛在北京举行,如图5所示是男子100米决赛冠军博尔特冲线瞬间的照片,照片右上角显示的时间为其成绩,根据这些信息 ( )A.可知博尔特跑得最快 B.可排出各选手的最终名次C.不能求出博尔特全程的平均速度 D.可知博尔特跑完全程用的时间最长 图53. 如图6所示是某汽车通过某一平直公路时记录的v-t图像,甲、乙、丙、丁四个过程中,汽车做匀速直线运动的是 ( ) A.甲 B.乙 C.丙 D.丁 图64.在2015年9月3日的阅兵式上,步伐整齐的三军仪仗队中的任意两个战士都是相对_____________的;在训练中某战士用了2 min行进了约150 m,则该战士的行进速度约为___________m/s。5. 甲、乙两小车运动的s-t图像如图7所示,由图像可知( ) A .甲、乙两车都做匀速直线运动。B .甲车的速度为10米/秒,乙车的速度为2米/秒。C. 经过6秒,甲、乙两车相距2米。 D .经过5秒,甲、乙两车通过的路程均为10米。 6.一个奥运会百米赛跑冠军,他起跑后第3s末的速度是8m/s,第10s末到达终点的速度是9m/s,则他在全程中的平均速度是 ________m/s,合________km/h。7.如图记录了甲、乙两辆汽车在平直公路上行驶时,在某段时间内的运动过程.关于甲、乙两车的运动情况,说法错误的是( ) A.前10s内甲车运动路程大于乙车运动路程 B.甲、乙两车在40s内的平均速度相同C.乙车到达600m处所用时间大于甲车达此处所用时间 D.乙车在做匀速直线运动 8. 如图所示,一木块在水平面上运动时在相等时间内连续拍摄4次“频摩擦闪”照片,频闪的时间间隔为0.02s。从频闪照片可判断,该木块做 直线运动(选填“匀速”或“变速”)。木块从1位置运动到2位置的距离是 cm。木块从1位置到4位置运动的速度为 m/s。 9.小明在“测小车的平均速度”的实验中,设计了如图10所示的实验装置:小车从带刻度(分度值为lcm)的斜面顶端由静止下滑,图中的圆圈是小车到达A、B、C三处时电子表的显示(数字分别表示“小时:分:秒”),则;(1)该实验是根据公式 进行测量的;(2)实验中为了方便计时,应使斜面的坡度较 (填“大”或“小”);(3)请根据图中所给信息回答:SAB= cm; tBC= s; vAC= m/s.(4)实验前必须学会熟练使用电子表,如果让小车过了A点后才开始计时,则会使所测AC段的平均速度vAC偏 (填“大”或“小”)。 10.如图11所示,一列长200m的列车以72 km/h的速度通过一山洞共用了50s,问该山洞有多长? 11.重庆高速路网全面推行区间测速以来,车辆超速行驶得到了一定遏制.如图12所示,一辆小汽车进入测速路段后,乘客发现测速提示牌往后退,他是以 ____ 为参照物.测速设备测得小汽车在通过9.45km的测速区间用时270s,其平均速度为 ____ km/h.根据该路段限速100km/h的规定,该车驾驶员受到了相应处罚. 图12 图1312.在海底隧道口有一交通标志牌图13所示,交通标志牌上数字的含义是什么? 在遵守交通规则的前提下, 一辆小车通过全长10公里海底隧道至少需要多少时间?
相关学案
这是一份2023年中考物理第一轮复习学案 (八) 质量与密度B,共4页。学案主要包含了复习目标,基础知识回顾,规律方法小结,基础练评,重点,中考演练等内容,欢迎下载使用。
这是一份2023年中考物理第一轮复习学案(七)质量与密度A,共4页。学案主要包含了复习目标,基础知识回顾,规律方法小结,基础练评,重点,中考演练等内容,欢迎下载使用。
这是一份2023年中考物理第一轮复习学案 (五)多彩的光B,共5页。学案主要包含了复习目标,基础知识回顾,规律方法总结,基础练评,重点,中考演练等内容,欢迎下载使用。

