高中生物沪科版 (2019)选修3第二章 细胞工程通过细胞水平的操作获得产品第四节 核移植和干细胞技术具有广阔的应用场景一、核移植技术可实现动物体细胞核的全能性测试题
展开【精选】一、核移植技术可实现动物体细胞核的全能性-2优质练习
一.单项选择
1.下列利用胚胎工程繁殖优质奶羊的小鼠正确的是( )
A.一般通过注射性激素对供体实行超数排卵的处理
B.对受体母羊与供体母羊进行不同时间发情处理
C.人工受精后的一定时间内,收集供体原肠胚用于胚胎分割
D.利用胚胎分割技术可以获得两个或多个基因型相同的胚胎
2.“多利”羊的培育过程简单地说是:从母羊乳腺细胞中提取细胞核,放人去核的卵细胞中,在试管中发育成胚胎后,再移植到另一只母羊的子宫内,这种繁殖方式应属于( )
A.无性繁殖
B.有性繁殖
C.先无性繁殖,再有性繁殖
D.先有性繁殖,再无性繁殖
3.自然状态下奶牛一次只能产下1~2头小牛.目前可采用不同的现代科技技术实现优质奶牛快速繁殖的目标.下列方法不合理的是( )
A.采用试管动物技术可使普通雌牛产下优质奶牛
B.使一头良种雄牛一年内繁殖数百头后代,可采用体外受精方法
C.可将优质奶牛早期胚胎用显微手术分割成二等分.四等分,经培养再移植给受体
D.胚胎移植时,胚胎发育到原肠胚才可用于胚胎移植
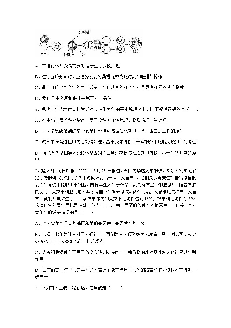
4.下图为经过体外受精和胚胎分割移植培育优质奶牛的过程,以下叙述不正确的是 ( )
A.在进行体外受精前要对精子进行获能处理
B.进行胚胎分割时,应选择发育到桑椹胚或囊胚时期的胚进行操作
C.通过胚胎分割产生的两个或多个个体共有的根本特点是具有相同的遗传物质
D.受体母牛必须和供体牛属于同一品种
5.现代生物技术建立和发展建立在生物学的基本原理之上。以下叙述正确的是( )
A.花生与甘薯轮种能增产,基于物种多样性原理.物质循环再生原理
B.将天冬氨酸激酶的某些氨基酸替换可增强催化功能,基于蛋白质工程的原理
C.试管牛培育过程中同期发情处理,基于受体对移入子宫的外来胚胎免疫排斥的原理
D.抗除草剂基因导入线粒体基因组不会通过花粉传播给其他植物,基于生殖隔离的原理
6.据英国《每日邮报》2007年3月25日报道,美国内华达大学的伊斯梅尔·赞加尼教授领导的研究小组用了7年时间培育出一头“人兽羊”,他们先从需要进行器官移植的病人的骨髓中提取出干细胞,再将其注入处于怀孕中期的绵羊胚胎的腹膜中。随着羊胎的发育,人类干细胞可进入其所有器官的循环系统。两个月后,人兽细胞混种羊(人兽羊)就能如期降生了。目前绵羊体内的人类细胞比例达到15%,绵羊细胞比例为85%。这项研究的最终目标是在绵羊体内“种”出病人需要的各种可移植器官。下列关于“人兽羊”的说法错误的是( )
A.“人兽羊”是人的基因和羊的基因进行基因重组的产物
B.选择羊胎作为注入对象的好处之一可能是其免疫系统尚未发育成熟,因此可以减少或避免羊胎对人类细胞产生排斥反应
C.人兽细胞混种羊可用于药物实验,以鉴定一些新药物的疗效及其对人体是否具有副作用
D.目前而言,该“人兽羊”的器官还不能直接用于人体的器官移植,该技术有待进一步完善
7.下列有关生物工程叙述,错误的是( )
A.进行胚胎移植时,可选用右图所示时期的胚胎或卵裂球或桑椹胚
B.高等动物的胚胎发育是指从受精卵发育到幼体的过程
C.右图是胚胎发育过程中囊胚示意图,其中③为内细胞团细胞,具有发育全能性
D.进行胚胎分割时,应选择原肠胚期的胚胎进行
8.下列说法不正确的是 ( )
A.试管牛的培育过程属于克隆技术
B.试管婴儿的培育应用了胚胎移植技术
C.胚胎工程技术包括胚胎移植.胚胎分割等技术
D.胚胎移植这一技术被形象地称为“借腹怀胎”
9.胚胎移植技术己在畜牧业生产中得到广泛的应用。下列说法中,错误的是 ( )
A.胚胎移植可充分发挥优良母牛的繁殖潜力,一年内可得到几头甚至几十头良种牛犊
B.应用胚胎移植可使母牛提高生产能力
C.应用胚胎移植可以代替种畜的引进,丰富品种资源
D.胚胎移植可在畜牧业生产中产生新的品种,改良品种资源
10.一只羊的卵细胞核被另一只羊的体细胞核置换后,该重组细胞经过多次分裂,再植入第三只羊的子宫内发育,结果产下一只羊羔。下列不是这种克隆技术的用途是 ( )
A.有选择地繁殖某一性别的家畜
B.繁殖家畜中的优良个体
C.用于保存物种
D.改变动物的基因型
11.下列关于体外受精的叙述,错误的是( )
A.超数排卵的做法是给供体注射促性腺激素
B.采集的卵母细胞可以直接与精子受精
C.收集精子的方法有假阴道法.手握法和电刺激法等
D.体外受精前,通常采用培养法和化学诱导法诱导精子获能
12.设计试管婴儿是在早期胚胎移入母体子宫之前,对胚胎进行遗传学诊断。下列有关叙述,不正确的是( )
A.植入前,可以通过诊断筛选出无遗传疾病的胚胎植入母体子宫
B.针对女方是血友病患者,男方正常的夫妇,可筛选出无遗传疾病的女胎植入母体子宫
C.针对男方是抗维生素D佝偻病患者,而女方正常的夫妇,可以筛选无遗传疾病的男胎植入母体子宫
D.该技术是为了不生出患病孩子,因此无需考虑性别
13.在以下四种细胞工程技术中,培育出的新个体不同时具有两个亲本遗传性状的方法是 ( )
A.细胞和组织培养
B.细胞融合
C.动物胚胎移植
D.细胞核移植
14.下列最能表现细胞全能性的细胞是( )
A.桑椹胚期细胞
B.囊胚期细胞
C.外胚层细胞
D.滋养层细胞
15.如图表示蛙的受精卵发育至囊胚过程中的某一变化,若横坐标表示时间,则纵坐标可表示 ( )
A.有机物总量
B.每个细胞DNA含量
C.所有细胞体积之和
D.所有细胞表面积总和与体积总和的比值
16.以下关于胚胎分割移植,说法不正确的是( )
A.胚胎分割移植可产生基因型相同的两个新个体
B.胚胎分割次数越多,产生新个体越多
C.胚胎分割移植是无性生殖
D.胚胎分割要使用显微镜
17.下列有关动物胚胎移植的叙述中,错误的是( )
A.受孕母畜体内的早期胚胎能够移植
B.目前试管婴儿的受精及胚胎发育至原肠胚阶段均是在试管内完成的
C.受体母畜必须处于与供体母畜同步发情的状态
D.超数排卵技术要使用一定的激素
18.采集的精子需要处理后才会具备与成熟卵子受精的能力,可用下列哪种溶液处理( )
A.ATP溶液
B.氯化钙溶液
C.肝素溶液
D.氨基酸营养液
参考答案与试题解析
1.【答案】D
【解析】A.一般通过注射促性腺激素对供体实行超数排卵的处理,A错误;
B.胚胎移植时,要对受体母羊与供体母羊进行同期发情处理,为移入受体的胚胎提供相同的生理环境,B错误;
C.人工受精后的一定时间内,收集供体桑椹胚或囊胚用于胚胎分割,C错误;
D.来自同一个胚胎的后代具有相同的遗传物质,因此利用胚胎分割技术可以获得两个或多个基因型相同的胚胎,D正确.
故选:D.
2.【答案】A
【解析】】“多利”羊的培育过程简单地说是:从母羊乳腺细胞中提取细胞核,放人去核的卵细胞中,在试管中发育成胚胎后,再移植到另一只母羊的子宫内,这种繁殖方式应属于无性繁殖
3.【答案】D
【解析】A.采用优良品种的供体公牛和供体母牛的生殖细胞进行体外受精,即采用试管动物技术可使普通雌牛产下优质奶牛,A正确;
B.使一头良种雄牛一年内繁殖数百头后代,可采用体外受精方法,B正确;
C.可将优质奶牛早期胚胎用显微手术分割成二等分.四等分,经培养再移植给受体,达到快速繁殖的目的,C正确;
D.胚胎移植时,胚胎发育到桑椹胚或囊胚期才可用于胚胎移植,D错误.
故选:D.
4.【答案】D
【解析】进行体外受精前要对精子进行获能处理。进行胚胎分割时选择发育到桑椹胚或囊胚(囊胚时要均等分割内细胞团)时期的胚进行操作。通过胚胎分割产生的两个或多个个体具有相同的遗传物质。在胚胎移植时受体母牛和供体牛必须属于同一物种,而非同一“品种”。
5.【答案】B
【解析】将天冬氨酸激酶的某些氨基酸替换可增强催化功能,属于蛋白质工程的原理
6.【答案】A
【解析】选择羊胎作为注入对象的好处之一可能是其免疫系统尚未发育成熟,因此可以减少或避免羊胎对人类细胞产生排斥反应
7.【答案】D
【解析】进行胚胎分割时,应选择发育到桑椹胚期或囊胚期胚胎进行分割,故D错误。
8.【答案】A
【解析】试管牛的培育过程主要用到两项技术────体外受精和胚胎移植。试管牛的培育属于有性生殖过程,而克隆属于无性生殖
9.【答案】D
【解析】胚胎移植可在畜牧业生产中没有产生新的品种,可以改良品种资源
10.【答案】D
【解析】克隆技术的优势在于能够完全保留亲本的优良性状.实现有针对性地繁育和保存物种。基因型的改变只能通过基因突变.基因重组.染色体变异来实现。克隆本身不会导致基因突变,更不会发生基因重组与染色体变异,因此,克隆不能改变动物的基因型。
11.【答案】B
【解析】促性腺激素可以促进超数排卵;采集的卵母细胞要培养到MⅡ中期才可以与获能的精子结合;假阴道法.手握法和电刺激法等是收集精子的常用方法;体外受精前,通常采用培养法和化学诱导法诱导精子获能。
12.【答案】D
【解析】设计试管婴儿是在早期胚胎移入母体子宫之前,对胚胎进行遗传学诊断,也要考虑性别
13.【答案】A
【解析】细胞和组织培养培育出的新个体一定和母体完全相同;用一定方法诱导的细胞融合具有双亲的遗传物质;胚胎移植一般经过体外受精,属于有性生殖;细胞核移植时,供体提供细胞核,去核卵母细胞提供细胞质,也具备双亲的遗传性状。
14.【答案】A
【解析】胚胎细胞数目达到32个左右时的胚称为桑椹胚,这个阶段前的每一个细胞都具有发育成完整胚胎的潜能,属全能干细胞
15.【答案】D
【解析】有图可知两者成正关系,而所有细胞表面积总和与体积总和的比值也成正相关,故选D
16.【答案】D
【解析】胚胎分割的基本过程是将发育良好的胚胎移入含有培养液的培养皿中,在显微镜下用切割针或切割刀把胚胎分割开,或者采用酶处理等方法将卵裂球中的细胞分散开;分割的胚胎或细胞直接移植给受体,或在体外培养到囊胚阶段,再移植到受体内,着床发育产仔。由于分割的胚胎是由一个受精卵经过有丝分裂形成的,所以核中的遗传物质相同,其性状表现与环境因素也有关,所以表现型不一定完全相同。
17.【答案】B
【解析】此题考查的是胚胎移植和试管婴儿的培育,属于考纲应用层次。超数排卵一般需要用促性腺激素来处理供体母畜。试管婴儿的受精和早期胚胎发育是在试管中完成的,但在囊胚时期需要对胚胎进行移植,故囊胚和原肠胚是在受体内完成发育的。
18.【答案】C
【解析】本题知识点简单,考查体外受精和早期胚胎培养的相关知识,只要考生识记体外受精和早期胚胎培养的具体过程即可正确答题,属于考纲识记层次的考查
高中生物沪科版 (2019)选修3第二章 细胞工程通过细胞水平的操作获得产品第四节 核移植和干细胞技术具有广阔的应用场景一、核移植技术可实现动物体细胞核的全能性练习: 这是一份高中生物沪科版 (2019)选修3第二章 细胞工程通过细胞水平的操作获得产品第四节 核移植和干细胞技术具有广阔的应用场景一、核移植技术可实现动物体细胞核的全能性练习,共8页。试卷主要包含了下列说法错误的是,精子获能所利用的化学物质可以是,关于精子变形的叙述错误的是,下列哪些过程发生在受精过程中等内容,欢迎下载使用。
沪科版 (2019)选修3一、核移植技术可实现动物体细胞核的全能性同步测试题: 这是一份沪科版 (2019)选修3一、核移植技术可实现动物体细胞核的全能性同步测试题,共6页。试卷主要包含了.精子获能后,不发生的变化是,受精过程的顺序为等内容,欢迎下载使用。
生物选修3第二章 细胞工程通过细胞水平的操作获得产品第四节 核移植和干细胞技术具有广阔的应用场景一、核移植技术可实现动物体细胞核的全能性课时训练: 这是一份生物选修3第二章 细胞工程通过细胞水平的操作获得产品第四节 核移植和干细胞技术具有广阔的应用场景一、核移植技术可实现动物体细胞核的全能性课时训练,共8页。试卷主要包含了试管牛,关于受精,何项错误等内容,欢迎下载使用。

