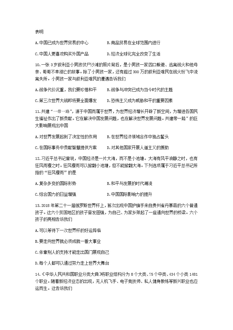
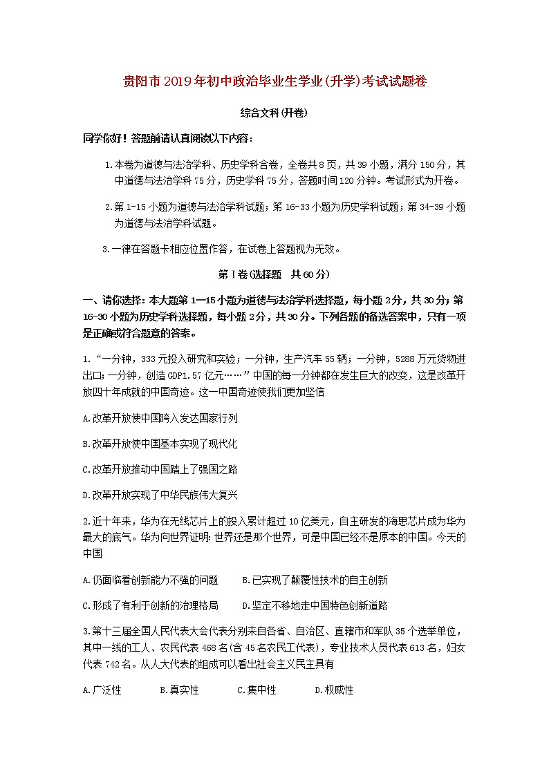
初中政治中考复习 贵州省贵阳市2019年中考道德与法治真题试题
展开2023年贵州省贵阳市中考道德与法治真题: 这是一份2023年贵州省贵阳市中考道德与法治真题,文件包含2023年贵州省贵阳市中考道德与法治真题原卷版docx、2023年贵州省贵阳市中考道德与法治真题解析版docx等2份试卷配套教学资源,其中试卷共18页, 欢迎下载使用。
2023年贵州省贵阳市中考道德与法治真题(含解析): 这是一份2023年贵州省贵阳市中考道德与法治真题(含解析),共13页。试卷主要包含了选择题,非连续性文本,阅读与思考,判断与分析,实践与探究等内容,欢迎下载使用。
初中政治中考复习 贵州省遵义市2019年中考道德与法治真题试题(扫描版): 这是一份初中政治中考复习 贵州省遵义市2019年中考道德与法治真题试题(扫描版),共4页。

