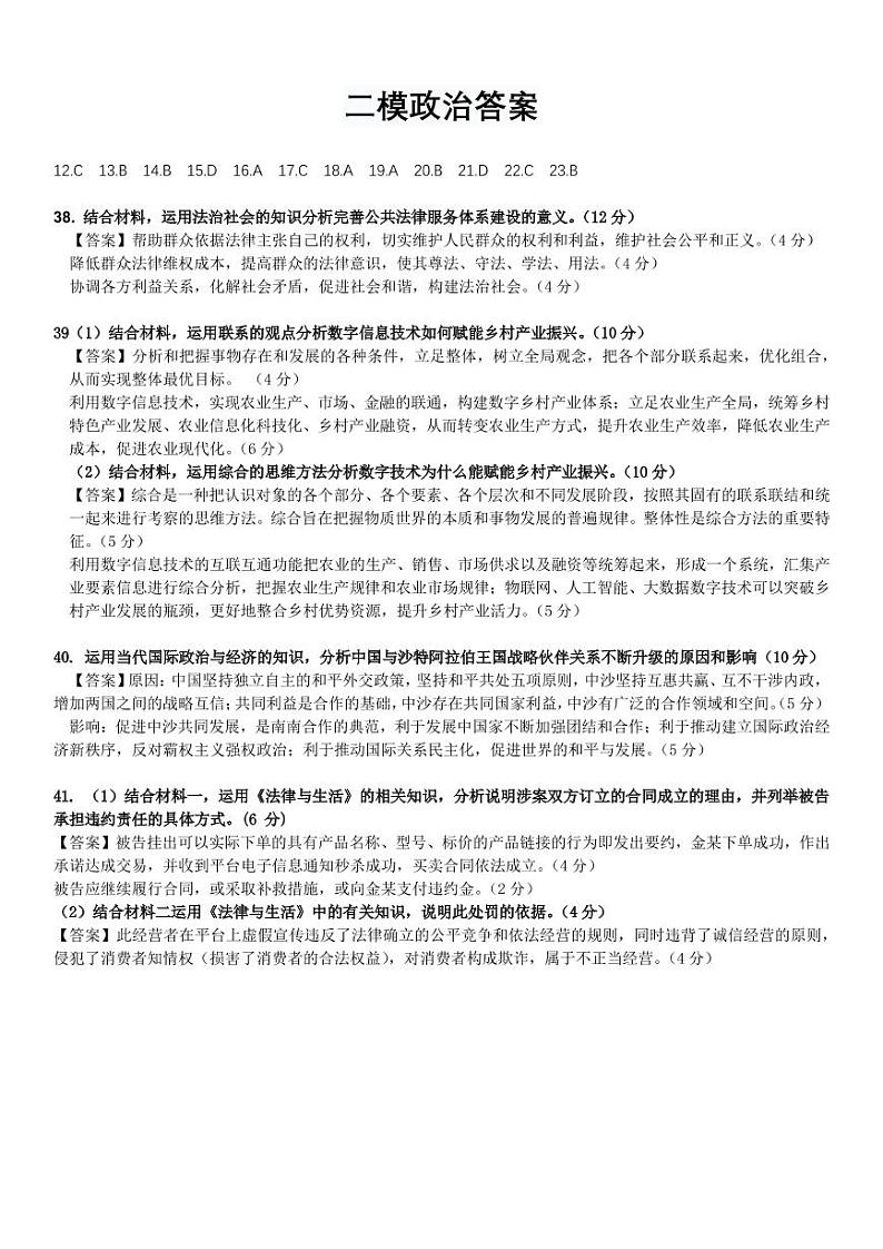
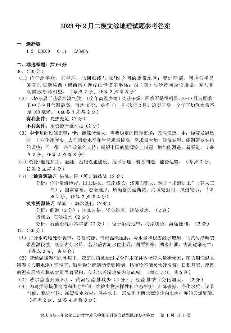
2023届黑龙江省大庆市高三二模文综试题
展开
2023届黑龙江省齐齐哈尔市高三二模文综试题PDF版含答案: 这是一份2023届黑龙江省齐齐哈尔市高三二模文综试题PDF版含答案,文件包含黑龙江省齐齐哈尔市2023届高三二模文综试题PDF版无答案pdf、233416Z-文综DApdf等2份试卷配套教学资源,其中试卷共16页, 欢迎下载使用。
2023届黑龙江省齐齐哈尔市高三二模文综试题: 这是一份2023届黑龙江省齐齐哈尔市高三二模文综试题,文件包含2023届黑龙江省齐齐哈尔市高三二模文综试题pdf、233416Z-文综DApdf等2份试卷配套教学资源,其中试卷共16页, 欢迎下载使用。
2023乌鲁木齐地区高三二模文综试题含答案: 这是一份2023乌鲁木齐地区高三二模文综试题含答案,共15页。试卷主要包含了选择题,非选择题等内容,欢迎下载使用。

