2022-2023学年辽宁省辽阳市协作校高一上学期期末物理试题(解析版)
展开高一考试物理试卷
本试卷满分100分,考试用时75分钟。
注意事项:
1.答题前,考生务必将自己的姓名、考生号、考场号、座位号填写在答题卡上。
2.回答选择题时,选出每小题答案后,用铅笔把答题卡上对应题目的答案标号涂黑。如需改动,用橡皮擦干净后,再选涂其他答案标号。回答非选择题时,将答案写在答题卡上。写在本试卷上无效。
3.考试结束后,将本试卷和答题卡一并交回。
4.本试卷主要考试内容:人教版必修第一册,必修第二册第五章。
一、选择题:本题共10小题,共46分。在每小题给出的四个选项中,第1~7题只有一项符合题目要求,每小题4分;第8~10题有多项符合题目要求,每小题6分,全部选对的得6分,选对但不全的得3分,有选错的得0分。
1. 如图所示,某同学将水倒入放置在水平桌面上的杯子中,杯子始终处于静止状态且杯子未被装满,下列说法正确的是( )
A. 杯子受到的合力变大
B. 杯子受到的支持力与杯子受到的重力大小相等
C. 杯子受到桌面的弹力是由桌面的形变产生的
D. 杯子受到的重力和杯子对桌面的压力是一对平衡力
【答案】C
【解析】
【详解】A.由于杯子一直处于静止状态,故杯子受到的合力为零,A错误;
B.杯子受到的支持力与杯子受到的重力和水对杯子的压力的合力大小相等,B错误;
C.杯子受到桌面的弹力是由施力物体桌面的形变产生的,C正确;
D.杯子受到的重力和杯子对桌面的压力,受力物体分别是杯子和桌面,因此不是一对平衡力,D错误;
故选C。
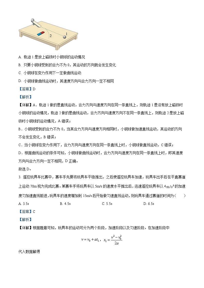
2. 将小钢球从斜面顶端自由释放,小钢球在水平桌面上的运动轨迹如图所示,下列说法正确的是( )
A. 轨迹1是放上磁铁时小钢球的运动情况
B. 只要小钢球受到的合力不为0,其运动的方向就会发生变化
C. 小钢球在变力作用下一定做曲线运动
D. 小钢球做曲线运动时,其速度方向与合力方向一定不相同
【答案】D
【解析】
【详解】A.轨迹1做的是直线运动,合力方向与速度方向在同一条直线上,则轨迹1是没有放上磁铁时小钢球的运动情况,轨迹2做的是曲线运动,合力方向与速度方向不在同一条直线上,则轨迹2是放上磁铁时小钢球的运动情况,A错误;
B.小钢球受到的合力不为0,当其合力方向与速度方向相同时,小钢球做加速直线运动,其运动的方向不会发生变化,B错误;
C.当小钢球在变力作用下,合力方向与速度方向在同一条直线上时,小钢球做直线运动,C错误;
D.根据曲线运动的条件可知,小钢球做曲线运动时,合力方向与速度方向在同一条直线上时,即其速度方向与合力方向一定不相同,D正确。
故选D。
3. 遥控玩具车比赛中,赛车手先要将玩具车平稳推出,之后使遥控玩具车加速,玩具车出手后在平直赛道上运动70m视为完成比赛。某赛车手将玩具车以5m/s的速度水平推出后,迅速遥控玩具车以4的加速度匀加速直线前进,玩具车的速度增加到15m/s后开始做匀速直线运动,则玩具车通过赛道的时间为( )
A. 3.5s B. 4.5s C. 5.5s D. 6.5s
【答案】C
【解析】
【详解】根据题意可知,玩具车的运动可分为两个阶段,加速阶段以及匀速阶段。在加速阶段中
,
代入数据解得
,
在匀速阶段中
,
代入数据解得
故玩具车通过赛道的时间为
故选C。
4. 如图所示,A、B两弹簧测力计通过绕过定滑轮的细线与相同的重物连接,两弹簧测力计受到的重力及一切摩擦力不计,重物所受的重力大小,A、B两弹簧测力计内弹簧的劲度系数分别为、,下列说法正确的是( )
A. 两弹簧测力计的弹簧伸长量一定相等
B. A弹簧测力计的示数为
C. A弹簧测力计的示数为0
D. B弹簧测力计的示数为
【答案】B
【解析】
【详解】A.对重物受力分析,由平衡条件可得两弹簧测力计的示数为
由胡克定律
可得
因为两弹簧测力计的劲度系数不同,所以两弹簧测力计的弹簧伸长量不相等,A错误;
BC.对重物受力分析,由平衡条件可得,A弹簧测力计的示数为
B正确,C错误;
D.对重物受力分析,由平衡条件可得,B弹簧测力计的示数为
D错误。
故选B。
5. “企鹅服”是一个失重对抗防护的设备,如图所示。人长期生活在完全失重的状态下,人体的肌肉会萎缩。“企鹅服”里面有很多弹力袋,对人体肌肉有一定的压力,从而对肌肉产生压强,压强的单位用国际单位制中的基本单位可表示为( )
A. B. C. D.
【答案】A
【解析】
【详解】根据知,用国际单位制中的基本单位表示,其单位为
即压强的单位用国际单位制中的基本单位可表示为。
故选A。
6. 一机动小船的船头垂直河岸,以的速度匀速渡河,河中各处水流速度大小均为,方向平行于河岸。某时刻小船的发动机突然熄火,小船沿垂直河岸方向的速度开始均匀减小。整个过程中,小船的船头方向始终垂直河岸,小船距河岸足够远,下列说法正确的是( )
A. 发动机熄火前,小船相对河岸的速度大小为
B. 发动机熄火前,小船每秒内的位移大小为
C. 发动机熄火后,小船的最小速度为
D. 发动机熄火后,小船一定能到达河对岸
【答案】B
【解析】
【详解】A.发动机熄火前,小船速度与水流速度垂直,如图
可得小船相对河岸的速度
A错误;
B.发动机熄火前,小船每秒钟位移
B正确;
C.发动机熄火前,船的牵引力沿方向,水的阻力与相反,发动机熄火后,牵引力消失,在阻力作用下,逐渐减小,但其方向不变,当减小到与的矢量和与方向垂直时,轮船相对河岸的速度最小,设与的夹角为
最小速度为
C错误;
D.由于小船距河岸足够远,发动机熄火后,最终小船速度会减小到0,此时小船相对河岸的速度方向与河岸平行,不可能到达河对岸,D错误。
故选B。
7. 如图所示,物块放在倾斜的木板上,当木板的倾角α为30°时,物块静止不动;当木板的倾角α为45°时,物块匀加速下滑,在这两种情况下,物块所受摩擦力的大小恰好相等,则物块和木板间的动摩擦因数为( )
A. 0.5 B. C. D.
【答案】D
【解析】
【详解】由题分析得知、木板的倾角为30°时物块处于静止状态,受到的静摩擦力与重力沿木板向下的分力相等,设物块的质量为m,由平衡条件可知,物块受到的静摩擦力大小
木板倾角为45°时,物块沿木板匀加速下滑,受到的滑动摩擦力大小
由
解得
故选D。
8. 某同学将小球从距地面高度为1m处竖直向上抛出,小球到达最高点时到抛出点的距离为1.8m,不计空气阻力,下列说法正确的是( )
A. 小球上升过程中处于失重状态
B. 小球下降过程中处于超重状态
C. 从抛出到落地,小球通过的路程为4.6m
D. 从抛出到落地的过程中,小球只有两次运动到与抛出点的距离为0.9m的地方
【答案】AC
【解析】
【详解】AB.小球上升和下降过程中均只受重力作用,加速度向下,所以都处于失重状态,故A正确,B错误;
C.由题意可得,从抛出到落地,小球通过的路程为
故C正确;
D.由题意可得,小球有两次经过抛出点上方0.9m处,一次经过抛出点下方0.9m处,即从抛出到落地的过程中,小球有三次运动到与抛出点的距离为0.9m的地方,故D错误。
故选AC。
9. 某品牌汽车在测试场进行直线行驶性能测试,测试车内安装的加速度传感器记录的数据经简化处理后得到加速度a随时间t的变化关系如图所示。车内固定一质量为0.5kg的装饰品,已知该测试车由静止开始运动,下列说法正确的是( )
A. 0~4s内测试车做匀加速直线运动
B. 2s末装饰品受到的合力大小为2N
C. 2s末和7s末测试车的加速度方向相反
D. 8s末测试车的速度大小为40m/s
【答案】BD
【解析】
【详解】A.由图可知0~4s内加速度之间增大,测试车不是做匀加速直线运动,选项A错误;
B.由图可知2s末测试车的加速度为
则装饰品的加速度也为4m/s2,根据牛顿第二定律可知装饰品受到的合力大小
选项B正确;
C.由图可知2s末和7s末测试车的加速度都为正,方向相同,选项C错误;
D.a-t图像中图线与坐标轴所围面积为速度变化,则有
解得8s末测试车的速度大小为
选项D正确。
故选BD。
10. 小明同学在物理实验室研究物体受力的方向与大小的关系。如图所示,该同学用两轻质细绳拴住一物体,一根细绳系在墙壁上,保持系在墙壁上的细绳与竖直方向的夹角为,在将另一细绳由竖直缓慢拉至水平方向的过程中,若系在墙壁上的细绳的拉力大小为,另一细绳的拉力大小为,物体所受的重力大小为G,则下列说法正确的是( )
A. 一直增大 B. 一直减小
C. 最大值为 D. 的最小值为
【答案】AD
【解析】
【详解】AC.设与水平方向所成夹角为,对物体进行受力分析,竖直方向有
水平方向有
联立可得
化简可得
由题意可知,α的变化范围为,随着减小,减小,根据
可知,一直增大,当最小时,值最大,其值为
A正确,C错误;
BD.因为的变化范围为,根据
可得,先增大后减小,故先减小后增大,当取最大值1时,最小,其大小为
B错误,D正确。
故选AD。
二、非选择题:本题共5小题,共54分。
11. 如图甲所示的装置可以用来研究弹簧的弹力与形变量之间的关系,并测量弹簧的劲度系数。
小亮同学先将弹簧平放在水平桌面上,用刻度尺测出弹簧的自然长度,再将弹簧的上端挂在铁架台上,使弹簧处于竖直状态,如图甲所示。然后将质量相同的钩码逐个挂在弹簧的下端,测出静止时相应的弹簧总长度L,算出弹簧伸长量,记录实验数据,作出弹簧下端所受拉力F随弹簧伸长量x变化的图像,如图乙所示。
(1)关于该实验的说法,正确的是______。
A.所挂钩码的个数是没有限制的
B.对刻度尺读数时,应向下俯视刻度线
C.图乙中,直线没过坐标原点可能的原因是弹簧自身重力的影响
D.根据所测数据在图上描点,作图像时应用直线连接每一个数据点
(2)由图乙可求得该弹簧的劲度系数为______N/m。(计算结果保留三位有效数字)
(3)该同学用实验中的弹簧制作了一个弹簧测力计,将该弹簧测力计竖直放置,未挂重物时,指针与零刻度对齐。若悬挂的重物受到的重力大小为3.0N,则静止时(弹簧处于弹性限度内)弹簧总长为______cm。(计算结果保留三位有效数字)
【答案】 ①. C ②. 50.0 ③. 10.5
【解析】
【详解】(1)[1]A.弹簧具有一定的弹性限度,因而挂的钩码的个数需要有限制。故A错误;
B.对刻度尺读数时,应平视刻度线。故B错误;
C.由于是放在水平桌面上测得原长,竖直悬挂时在自身重力作用的影响下会有一定的伸长,故直线没过坐标原点可能的原因是弹簧自身重力的影响。故C正确;
D.对于所测数据,如果有明显偏离的点,需要在作图时舍弃。故D错误;
故选C。
(2)[2]乙图中的图线斜率表示弹簧的劲度系数,则可求出
(3)[3]未挂重物时,指针与零刻度对齐。若悬挂的重物受到的重力大小为3.0N,则
又因为在未挂重物时,弹簧自然伸长,则此时弹簧总长为
12. 在探究小车质量一定时加速度与力的关系实验中,小林同学做了如图甲所示的实验改进,在调节桌面水平后,用力传感器来测细线受到的拉力。
(1)实验时,下列操作或说法正确的是________。
A.需要用天平测出砂和砂桶的总质量
B.小车靠近打点计时器,先接通电源,再释放小车,打出一条纸带,同时记录力传感器的示数
C.选用电火花计时器比选用电磁打点计时器的实验误差大
D.为减小误差,实验中一定要保证砂和砂桶的质量远小于小车的质量
(2)实验得到如图乙所示的纸带,已知打点计时器使用的交流电源的频率为50Hz,相邻两计数点之间还有四个点未画出,由图乙中的数据可知,小车运动的加速度大小为________m/s2。(计算结果保留三位有效数字)
(3)由实验得到小车的加速度a与力传感器示数F的关系如图丙所示。图像不过原点的原因是_________,修正上述实验后,当小车的质量一定时,加速度与其受到的合力成________(填“正比”或“反比”)。
【答案】 ①. B ②. 0.625 ③. 没有平衡小车受到的摩擦力或平衡小车受到的摩擦力不足; ④. 正比
【解析】
【详解】(1)[1]A.细线受到的拉力由传器测量,不需要用天平测出砂和砂桶的总质量,故A错误;
B.小车靠近打点计时器,先接通电源,再释放小车,打出一条纸带,同时记录力传感器的示数,故B正确;
C.电磁打点计时器的振针和复写纸、纸带撞击形成点迹,而电火花计时器是产生脉冲在纸带上形成点迹,所以选用电火花计时器比选用电磁打点计时器的实验误差小,故C错误;
D.对小车的拉力可由传器测量后计算出来,实验中不需要要保证砂和砂桶的质量远小于小车的质量,故D错误。
故选B。
(2)[2]已知打点计时器使用的交流电源的频率为50Hz,相邻两计数点之间还有四个点未画出,相邻计数点间的时间为
根据逐差法可得小车的加速度
(3)[3]当拉力为零时,加速度为负值,说明没有平衡小车受到的摩擦力或平衡小车受到的摩擦力不足;
[4]修正上述实验后,根据牛顿第二定律有
即
可知当小车的质量一定时,加速度与其受到的合力成正比。
13. 2022年卡塔尔世界杯是第二十二届世界杯足球赛。某次足球射门的运动轨迹如图所示,足球在垂直球门框的竖直面内从地面射出,在进球门瞬间恰好运动到最高点,测得最高点到地面的距离,该次射出的位置到球门的距离。取重力加速度大小,不计足球受到的空气阻力。求:
(1)足球从射出到运动至最高点的时间;
(2)足球射出时的速度大小。
【答案】(1);(2)
【解析】
【详解】(1)由题可知足球射门运动的逆运动为平抛运动,则有
代入数据解得足球从射出到运动至最高点的时间为
(2)由平抛运动知识可知水平方向的运动为匀速直线运动,有
竖直方向运动为自由落体运动,即
因此合速度为
解得足球射出时的速度大小为
14. 2022年最新酒驾处罚标准规定酒后驾驶暂扣6个月驾驶证,并处1000元以上2000元以下罚款。酒后驾驶是违法行为,驾驶员应谨记“开车不喝酒,喝酒不开车”。酒后驾驶员的反应时间变长,会增加交通安全隐患。“反应时间”是指驾驶员从发现情况到开始采取制动的时间。若汽车在平直公路上行驶的速度大小时,驾驶员正常的反应距离,刹车距离。汽车刹车后可认为做匀减速直线运动。
(1)若该驾驶员酒后的反应时间比正常情况下多了,求驾驶员酒后的反应距离;
(2)若该汽车正常行驶在平直公路上,驾驶员未酒驾,且汽车速度大小,驾驶员突然发现其正前方有一自行车以的速度匀速行驶,为了避免相撞,求汽车距离自行车的最小距离。
【答案】(1)22.5m;(2)10.4m
【解析】
【详解】(1)正常反应时间
酒后反应时间为
则驾驶员酒后的反应距离为
(2)汽车刹车加速度大小为
从开始刹车到与自行车共速所用时间为t,则
解得
车运动位移为
自行车位移为
则为了避免相撞,求汽车距离自行车的最小距离为
15. 如图所示,物体A放在倾角的光滑斜面体上,物体B通过绕过轻质光滑定滑轮的细线与物体A相连,物体B距离水平地面的高度为h,细线不可伸长且与斜面平行,A、B由静止释放后,若斜面体始终静止不动,物体B落地时细线断裂,且物体B不反弹,物体A未与滑轮相撞。已知两物体A、B的质量分别为m和2m,斜面体的质量为M,重力加速度大小为g,两物体A、B均视为质点。求:
(1)物体B落地前,细线对滑轮的合力大小;
(2)物体A从开始运动到回到出发点的时间;
(3)物体A沿斜面下滑过程中,斜面体受到地面的支持力大小和摩擦力的大小。
【答案】(1);(2);(3),
【解析】
【详解】(1)设A、B一起运动的加速度大小为a,对A、B分别利用牛顿第二定律有
解得
细线对滑轮的合力大小
(2)设物体B下落的高度为h,物体A先以大小的加速度沿着斜面向上加速h
解得
物体B落地后,对物体A受力分析
解得
可知,物体A先以加速度匀减速到零,然后以反向匀加速滑下。匀减速上滑时间和位移为
当物体A从开始运动到回到出发点时,可知物体A加速下滑的位移大小为2h,有
故物体A从开始运动到回到出发点的时间
解得
(3)对物体A受力分析有
对斜面体受力分析并建立直角坐标系,如下图所示
在x轴方向上有
在y轴方向上有
解得
辽宁省六校协作体2022-2023学年高一下学期期末物理试题(解析版): 这是一份辽宁省六校协作体2022-2023学年高一下学期期末物理试题(解析版),共16页。
精品解析:辽宁省辽南协作校2022-2023学年高一下学期期末物理试题(解析版): 这是一份精品解析:辽宁省辽南协作校2022-2023学年高一下学期期末物理试题(解析版),共18页。试卷主要包含了选择题,实验题,解答题等内容,欢迎下载使用。
2022-2023学年辽宁省辽阳市高一上学期期中物理试题含解析: 这是一份2022-2023学年辽宁省辽阳市高一上学期期中物理试题含解析,共16页。试卷主要包含了选择题,非选择题等内容,欢迎下载使用。

