资料中包含下列文件,点击文件名可预览资料内容
还剩5页未读,
继续阅读
所属成套资源:2023武汉高三下学期2月调研考试及答案(九科)
成套系列资料,整套一键下载
2023武汉高三下学期2月调研考试历史PDF版含答案
展开
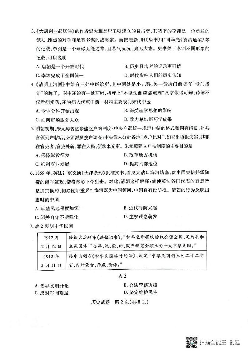
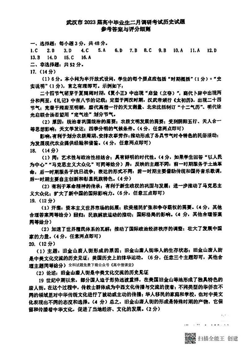
这是一份2023武汉高三下学期2月调研考试历史PDF版含答案,文件包含湖北省武汉市2022-2023学年高中毕业生二月调研考试历史试题pdf、2023届武汉二月调考历史答案pdf等2份试卷配套教学资源,其中试卷共9页, 欢迎下载使用。
相关试卷
2024武汉部分学校高三上学期9月调研考试历史PDF版含答案:
这是一份2024武汉部分学校高三上学期9月调研考试历史PDF版含答案,文件包含湖北省武汉市2024届部分学校高三年级九月调研考试+历史pdf、湖北省武汉市2024届部分学校高三年级九月调研考试+历史答案pdf等2份试卷配套教学资源,其中试卷共8页, 欢迎下载使用。
2023武汉高三下学期4月调研考试历史试卷含解析:
这是一份2023武汉高三下学期4月调研考试历史试卷含解析,共4页。试卷主要包含了选择题的作答,非选择题的作答等内容,欢迎下载使用。
2023届湖北省武汉市高三下学期四月调研考试历史试卷(含答案):
这是一份2023届湖北省武汉市高三下学期四月调研考试历史试卷(含答案),文件包含武汉市2023届高中毕业生四月调研考试+历史pdf、武汉市2023届高中毕业生四月调研考试+历史答案pdf等2份试卷配套教学资源,其中试卷共6页, 欢迎下载使用。

