初中历史中考复习 专题27 第一次世界大战和战后初期的世界(第01期)(原卷版)
展开初中历史中考复习 专题35 第一次世界大战和战后初期的世界(原卷版): 这是一份初中历史中考复习 专题35 第一次世界大战和战后初期的世界(原卷版),共9页。试卷主要包含了请将答案正确填写在答题卡上,有学者针对一战指出等内容,欢迎下载使用。
初中历史中考复习 专题27 资本主义制度的初步确立(原卷版): 这是一份初中历史中考复习 专题27 资本主义制度的初步确立(原卷版),共17页。试卷主要包含了有学者说,《美国宪法》这样规定,以下是《英国近代历史大事年表》等内容,欢迎下载使用。
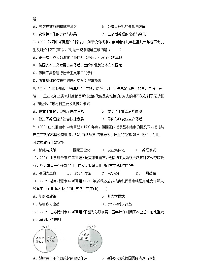
初中历史中考复习 专题27 封建时代的欧洲(原卷版): 这是一份初中历史中考复习 专题27 封建时代的欧洲(原卷版),共9页。

