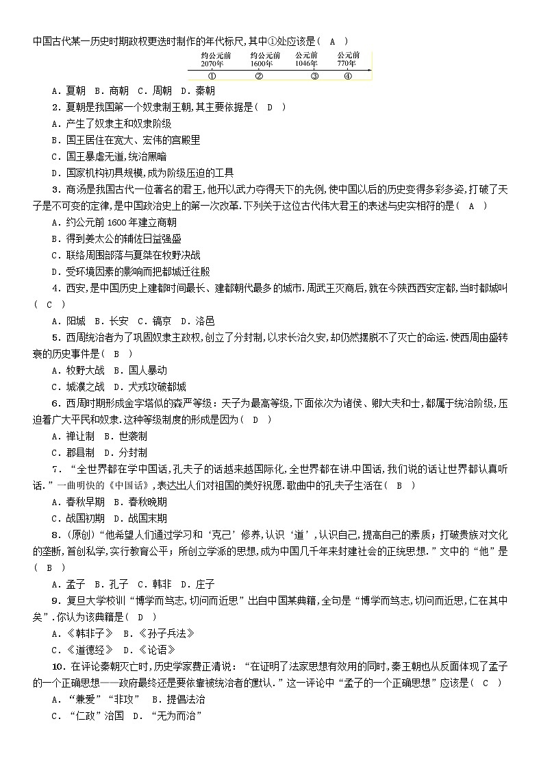
初中历史中考复习 中考历史总复习第一编教材过关模块1中国古代史第1单元夏商周时期早期国家的产生与社会变革试题
展开中考历史一轮复习教材过关模块1中国古代史第1单元夏商周时期早期国家的产生与社会变革(含答案): 这是一份中考历史一轮复习教材过关模块1中国古代史第1单元夏商周时期早期国家的产生与社会变革(含答案),共5页。试卷主要包含了西周时期形成金字塔似的森严等级等内容,欢迎下载使用。
初中历史中考复习 中考历史总复习第一编教材过关模块1中国古代史第4单元明清时期统一多民族国家的巩固与发展试题: 这是一份初中历史中考复习 中考历史总复习第一编教材过关模块1中国古代史第4单元明清时期统一多民族国家的巩固与发展试题,共5页。
初中历史中考复习 中考历史总复习第一编教材过关模块1中国古代史第2单元秦汉时期统一多民族国家的建立和巩固试题: 这是一份初中历史中考复习 中考历史总复习第一编教材过关模块1中国古代史第2单元秦汉时期统一多民族国家的建立和巩固试题,共5页。

