2023年高考化学二轮复习(新高考版) 专题18 溶液的配制与滴定法的应用
展开[复习目标] 1.掌握配制一定物质的量浓度溶液的方法。2.掌握中和滴定的实验操作、误差分析及有关计算。3.掌握氧化还原反应、沉淀反应在滴定法中的应用。
1.溶液的配制
(1)一定物质的量浓度溶液的配制步骤
(2)配制一定质量分数溶液的步骤及仪器
步骤:计算溶质、溶剂的质量→称量或量取→搅拌、溶解→装瓶、贴标签等。
所需仪器:托盘天平(电子天平)、药匙、量筒、烧杯、玻璃棒、细口瓶。
2.“中和滴定”考点归纳
(1)实验仪器
酸式滴定管、碱式滴定管、滴定管夹(带铁架台)、锥形瓶。其中常考的是滴定管,如正确选择滴定管(包括量程),滴定管的检漏、洗涤和润洗,滴定管的正确读数方法等。
(2)操作步骤
①滴定前的准备:查漏、洗涤、润洗、充液(赶气泡)、调液面、读数;②滴定:移液、滴加指示剂、滴定至终点、读数;③计算。
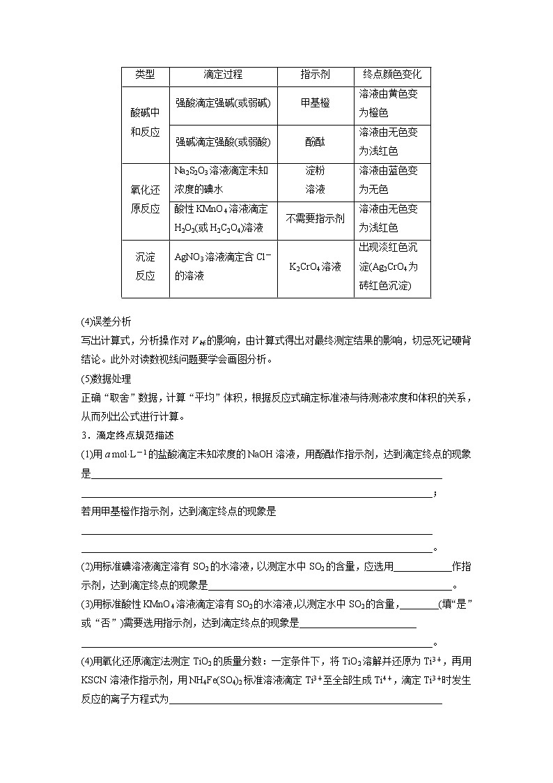
(3)指示剂的选择
类型 | 滴定过程 | 指示剂 | 终点颜色变化 |
酸碱中 和反应 | 强酸滴定强碱(或弱碱) | 甲基橙 | 溶液由黄色变为橙色 |
强碱滴定强酸(或弱酸) | 酚酞 | 溶液由无色变为浅红色 | |
氧化还 原反应 | Na2S2O3溶液滴定未知浓度的碘水 | 淀粉 溶液 | 溶液由蓝色变为无色 |
酸性KMnO4溶液滴定H2O2(或H2C2O4)溶液 | 不需要指示剂 | 溶液由无色变为浅红色 | |
沉淀 反应 | AgNO3溶液滴定含Cl-的溶液 | K2CrO4溶液 | 出现淡红色沉淀(Ag2CrO4为砖红色沉淀) |
(4)误差分析
写出计算式,分析操作对V标的影响,由计算式得出对最终测定结果的影响,切忌死记硬背结论。此外对读数视线问题要学会画图分析。
(5)数据处理
正确“取舍”数据,计算“平均”体积,根据反应式确定标准液与待测液浓度和体积的关系,从而列出公式进行计算。
3.滴定终点规范描述
(1)用a mol·L-1的盐酸滴定未知浓度的NaOH溶液,用酚酞作指示剂,达到滴定终点的现象是________________________________________________________________________
________________________________________________________________________;
若用甲基橙作指示剂,达到滴定终点的现象是
________________________________________________________________________
________________________________________________________________________。
(2)用标准碘溶液滴定溶有SO2的水溶液,以测定水中SO2的含量,应选用____________作指示剂,达到滴定终点的现象是__________________________________________________。
(3)用标准酸性KMnO4溶液滴定溶有SO2的水溶液,以测定水中SO2的含量,________(填“是”或“否”)需要选用指示剂,达到滴定终点的现象是________________________
________________________________________________________________________。
(4)用氧化还原滴定法测定TiO2的质量分数:一定条件下,将TiO2溶解并还原为Ti3+,再用KSCN溶液作指示剂,用NH4Fe(SO4)2标准溶液滴定Ti3+至全部生成Ti4+,滴定Ti3+时发生反应的离子方程式为________________________________________________________
________________________________________________________________________,
达到滴定终点的现象是______________________________________________________
________________________________________________________________________。
(5)用标准KI溶液滴定含有Fe3+的溶液,应选用________作指示剂,达到滴定终点的现象是
________________________________________________________________________。
1.(2022·广东,17)食醋是烹饪美食的调味品,有效成分主要为醋酸(用HAc表示)。HAc的应用与其电离平衡密切相关。25 ℃时,HAc的Ka=1.75×10-5≈10-4.76。
(1)配制250 mL 0.1 mol·L-1的HAc溶液,需5 mol·L-1HAc溶液的体积为______mL。
(2)下列关于250 mL容量瓶的操作,正确的是______________。
(3)某小组研究25 ℃下HAc电离平衡的影响因素。
提出假设 稀释HAc溶液或改变Ac-浓度,HAc电离平衡会发生移动。
设计方案并完成实验 用浓度均为0.1 mol·L-1的HAc和NaAc溶液,按下表配制总体积相同的系列溶液,测定pH,记录数据。
序号 | V(HAc) /mL | V(NaAc) /mL | V(H2O) /mL | n(NaAc) ∶n(HAc) | pH |
Ⅰ | 40.00 | / | / | 0 | 2.86 |
Ⅱ | 4.00 | / | 36.00 | 0 | 3.36 |
… | … | … | … | … | … |
Ⅶ | 4.00 | a | b | 3∶4 | 4.53 |
Ⅷ | 4.00 | 4.00 | 32.00 | 1∶1 | 4.65 |
①根据表中信息,补充数据:a=________,b=________。
②由实验 Ⅰ 和 Ⅱ 可知,稀释HAc溶液,电离平衡______(填“正”或“逆”)向移动;结合表中数据,给出判断理由:________________________________________________
________________________________________________________________________。
③由实验Ⅱ~Ⅷ可知,增大Ac-浓度,HAc电离平衡逆向移动。
实验结论 假设成立。
(4)小组分析上表数据发现:随着的增加,c(H+)的值逐渐接近HAc的Ka。
查阅资料获悉:一定条件下,按=1配制的溶液中,c(H+)的值等于HAc的Ka。
对比数据发现,实验Ⅷ中pH=4.65与资料数据Ka=10-4.76存在一定差异;推测可能由物质浓度准确程度不够引起,故先准确测定HAc溶液的浓度再验证。
①移取20.00 mL HAc溶液,加入2滴酚酞溶液,用0.100 0 mol·L-1NaOH溶液滴定至终点,消耗体积为22.08 mL,则该HAc溶液的浓度为__________ mol·L-1。画出上述过程的滴定曲线示意图并标注滴定终点。
②用上述HAc溶液和0.100 0 mol·L-1NaOH溶液,配制等物质的量的HAc与NaAc混合溶液,测定pH,结果与资料数据相符。
(5)小组进一步提出:如果只有浓度均约为0.1 mol·L-1的HAc和NaOH溶液,如何准确测定HAc的Ka?小组同学设计方案并进行实验。请完成下表中Ⅱ的内容。
Ⅰ | 移取20.00 mL HAc溶液,用NaOH溶液滴定至终点,消耗NaOH溶液V1 mL |
Ⅱ | __________,测得溶液的pH为4.76 |
实验总结 得到的结果与资料数据相符,方案可行。
(6)根据Ka可以判断弱酸的酸性强弱。写出一种无机弱酸及其用途:______________。
2.[2022·山东,18(2)]实验室利用FeCl2·4H2O和亚硫酰氯(SOCl2)制备无水FeCl2的装置如图所示(加热及夹持装置略)。已知SOCl2沸点为76 ℃,遇水极易反应生成两种酸性气体。回答下列问题:
现有含少量杂质的FeCl2·nH2O,为测定n值进行如下实验:
实验Ⅰ:称取m1 g样品,用足量稀硫酸溶解后,用c mol·L-1K2Cr2O7标准溶液滴定Fe2+达终点时消耗V mL(滴定过程中Cr2O转化为Cr3+,Cl-不反应)。
实验Ⅱ:另取m1 g样品,利用上述装置与足量SOCl2反应后,固体质量为m2 g。
则n=__________;下列情况会导致n测量值偏小的是__________(填标号)。
A.样品中含少量FeO杂质
B.样品与SOCl2反应时失水不充分
C.实验Ⅰ中,称重后样品发生了潮解
D.滴定达终点时发现滴定管尖嘴内有气泡生成
3.(2022·河北,14)某研究小组为了更准确检测香菇中添加剂亚硫酸盐的含量,设计实验如下:
①三颈烧瓶中加入10.00 g香菇样品和400 mL水;锥形瓶中加入125 mL水、1 mL淀粉溶液,并预加0.30 mL 0.010 00 mol·L-1的碘标准溶液,搅拌。
②以0.2 L·min-1流速通氮气,再加入过量磷酸,加热并保持微沸,同时用碘标准溶液滴定,至终点时滴定消耗了1.00 mL碘标准溶液。
③做空白实验,消耗了0.10 mL碘标准溶液。
④用适量Na2SO3替代香菇样品,重复上述步骤,测得SO2的平均回收率为95%。
已知:Ka1(H3PO4)=7.1×10-3,Ka1(H2SO3)=1.3×10-2
回答下列问题:
(1)装置图中仪器a、b的名称分别为______、________。
(2)三颈烧瓶适宜的规格为______(填标号)。
A.250 mL B.500 mL C.1 000 mL
(3)解释加入H3PO4,能够生成SO2的原因:
________________________________________________________________________
________________________________________________________________________。
(4)滴定管在使用前需要__________、洗涤、润洗;滴定终点时溶液的颜色为____________;滴定反应的离子方程式为____________________________________________________
________________________________________________________________________。
(5)若先加磷酸再通氮气,会使测定结果__________(填“偏高”“偏低”或“无影响”)。
(6)该样品中亚硫酸盐含量为____________ mg·kg-1(以SO2计,结果保留三位有效数字)。
4.(2021·湖南,15)碳酸钠俗称纯碱,是一种重要的化工原料。以碳酸氢铵和氯化钠为原料制备碳酸钠,并测定产品中少量碳酸氢钠的含量,过程如下:
步骤Ⅰ.Na2CO3的制备
步骤Ⅱ.产品中NaHCO3含量测定
①称取产品2.500 g,用蒸馏水溶解,定容于250 mL容量瓶中;
②移取25.00 mL上述溶液于锥形瓶中,加入2滴指示剂M,用0.100 0 mol·L-1盐酸标准溶液滴定,溶液由红色变至近无色(第一滴定终点),消耗盐酸V1 mL;
③在上述锥形瓶中再加入2滴指示剂N,继续用0.100 0 mol·L-1盐酸标准溶液滴定至终点(第二滴定终点),又消耗盐酸V2 mL;
④平行测定三次,V1平均值为22.45,V2平均值为23.51。
已知:(i)当温度超过35 ℃时,NH4HCO3开始分解。
(ii)相关盐在不同温度下的溶解度表(g/100 g H2O)
温度/℃ | 0 | 10 | 20 | 30 | 40 | 50 | 60 |
NaCl | 35.7 | 35.8 | 36.0 | 36.3 | 36.6 | 37.0 | 37.3 |
NH4HCO3 | 11.9 | 15.8 | 21.0 | 27.0 |
|
|
|
NaHCO3 | 6.9 | 8.2 | 9.6 | 11.1 | 12.7 | 14.5 | 16.4 |
NH4Cl | 29.4 | 33.3 | 37.2 | 41.4 | 45.8 | 50.4 | 55.2 |
回答下列问题:
(1)步骤 Ⅰ 中晶体A的化学式为__________,晶体A能够析出的原因是________________________________________________________________________。
(2)步骤Ⅰ中“300 ℃加热”所选用的仪器是________(填标号)。
(3)指示剂N为______________,描述第二滴定终点前后颜色变化:__________________
______________________________________________________。
(4)产品中NaHCO3的质量分数为__________(保留三位有效数字)。
(5)第一滴定终点时,某同学俯视读数,其他操作均正确,则NaHCO3质量分数的计算结果________(填“偏大”“偏小”或“无影响”)。
考向一 溶液的配制与滴定
1.(2022·广东省普通高中学业水平合格性考试)用NaOH固体配制100 mL 0.1 mol·L-1 NaOH溶液,下列说法错误的是( )
A.选用100 mL容量瓶
B.用玻璃棒搅拌或引流
C.容量瓶使用前需查验是否漏水
D.需加入100 mL水
2.测定某草酸晶体样品的纯度的主要操作包括:
①称取一定质量的草酸晶体,加水使其完全溶解;
②转移定容待测液;
③移取20.00 mL待测液,用0.100 0 mol·L-1的KMnO4溶液滴定。
上述操作中,不需要用到的仪器为( )
考向二 氧化还原滴定
3.测定过硫酸钠(Na2S2O8)产品纯度:称取0.250 0 g样品,用蒸馏水溶解,加入过量KI,充分反应后,再滴加几滴指示剂,用0.100 0 mol·L-1Na2S2O3标准溶液滴定,达到滴定终点时,消耗标准溶液的体积为19.50 mL。(已知:I2+2S2O===S4O+2I-)
(1)选用的指示剂是______________,达到滴定终点的现象是_________________________
___________________________________________________________________________。
(2)样品的纯度为__________%。
4.过氧乙酸(含有少量H2O2杂质)的含量测定流程如图。
―→―→―→―→
(1)判断H2O2恰好除尽的实验现象是___________________________________________
________________________________________________________________________。
(2)过氧乙酸被Fe2+还原,还原产物之一为乙酸,其离子方程式为________________。
(3)若样品体积为V0 mL,加入c1 mol·L-1 FeSO4溶液V1 mL,消耗c2 mol·L-1 K2Cr2O7溶液V2 mL。则过氧乙酸的含量为__________ g·L-1。
考向三 沉淀滴定
5.沉淀滴定法是测定粒子浓度的方法之一,为了测定某废水中SCN-的浓度,可用标准AgNO3溶液滴定待测液。已知:
物质 | AgCl | AgI | AgCN | Ag2CrO4 | AgSCN |
颜色 | 白 | 黄 | 白 | 砖红 | 白 |
Ksp | 1.8×10-10 | 8.3×10-17 | 1.2×10-16 | 3.5×10-11 | 1.0×10-12 |
(1)滴定时可选为滴定指示剂的是_________________________________________(填字母)。
A.NaCl溶液 B.K2CrO4溶液
C.KI溶液 D.NaCN溶液
(2)如何确定该滴定过程的终点:______________________________________________
________________________________________________________________________。
6.已知:ClNO与H2O反应生成HNO2和HCl。通过以下实验测定ClNO样品的纯度。取m g ClNO样品溶于水,配制成250 mL溶液;取出25.00 mL样品于锥形瓶中,以K2CrO4溶液作为指示剂,用c mol·L-1 AgNO3标准溶液滴定至终点,消耗标准溶液的体积为20.00 mL。达到滴定终点的现象是____________________________________________________________
________________________________________________________________________,
亚硝酰氯(ClNO)的质量分数为______________________________________________。
[已知:Ag2CrO4为砖红色固体;Ksp(AgCl)=1.8×10-10,Ksp(Ag2CrO4)=3.5×10-11]
专题七 化学实验 主观题突破 1.滴定法的应用(含解析)-2024年江苏高考化学大二轮复习讲义: 这是一份专题七 化学实验 主观题突破 1.滴定法的应用(含解析)-2024年江苏高考化学大二轮复习讲义,共14页。试卷主要包含了“中和滴定”考点归纳,终点判断规范描述,滴定分析法的定量关系等内容,欢迎下载使用。
高考化学二轮复习(新高考版) 第1部分 专题2 考点二 一定物质的量浓度溶液的配制(含解析): 这是一份高考化学二轮复习(新高考版) 第1部分 专题2 考点二 一定物质的量浓度溶液的配制(含解析),共6页。试卷主要包含了七种仪器需记牢,实验步骤要理清,误差分析点点清等内容,欢迎下载使用。
2023年高考化学二轮复习(新高考版)专题16溶液中的三大平衡及应用(教师版): 这是一份2023年高考化学二轮复习(新高考版)专题16溶液中的三大平衡及应用(教师版),共13页。

