初中历史中考复习 精品解析:2022年天津市中考历史真题(解析版)
展开初中历史中考复习 精品解析:2022年云南省中考历史真题(解析版): 这是一份初中历史中考复习 精品解析:2022年云南省中考历史真题(解析版),共19页。试卷主要包含了本卷为试题卷等内容,欢迎下载使用。
初中历史中考复习 精品解析:2022年陕西省中考历史真题(解析版): 这是一份初中历史中考复习 精品解析:2022年陕西省中考历史真题(解析版),共13页。试卷主要包含了本试卷分为第一部分,领到试卷和答题卡后,请用0, 毛泽东说, 下列两组图片反映的共同主题是等内容,欢迎下载使用。
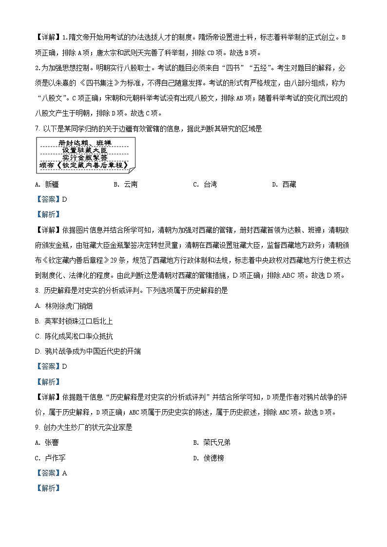
初中历史中考复习 精品解析:2022年山西省晋中市中考历史真题(解析版): 这是一份初中历史中考复习 精品解析:2022年山西省晋中市中考历史真题(解析版),共14页。试卷主要包含了选择题,简答题,材料解析题,探究题等内容,欢迎下载使用。

