初中历史中考复习 精品解析:2021年海南省中考历史试题(原卷版)
展开初中历史中考复习 精品解析:2021年河北省中考历史试题(原卷版): 这是一份初中历史中考复习 精品解析:2021年河北省中考历史试题(原卷版),共4页。试卷主要包含了 下图反映的史实等内容,欢迎下载使用。
初中历史中考复习 精品解析:2021年海南省中考历史试题(解析版): 这是一份初中历史中考复习 精品解析:2021年海南省中考历史试题(解析版),共13页。试卷主要包含了 读下图,古代货币的发展变化, 下列图片呈现的是, 袁隆平有两个梦想等内容,欢迎下载使用。
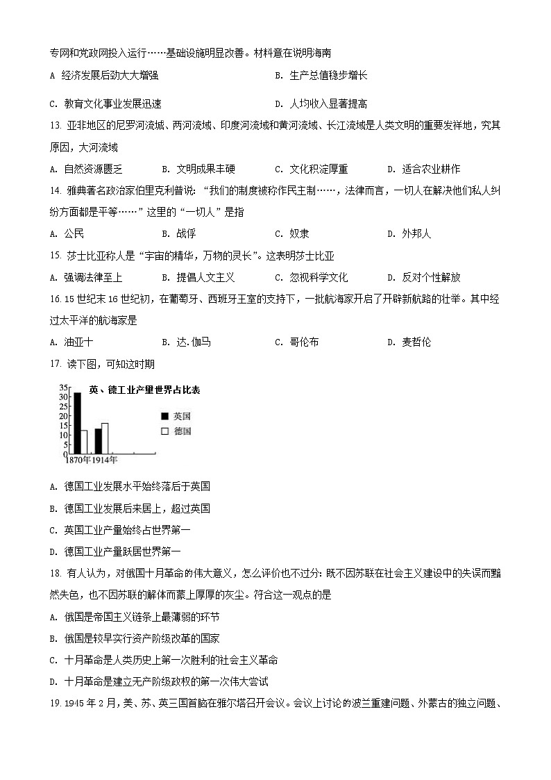
初中历史中考复习 精品解析:2021年广西贵港市中考历史试题(原卷版): 这是一份初中历史中考复习 精品解析:2021年广西贵港市中考历史试题(原卷版),共6页。试卷主要包含了单项选择题,非选择题等内容,欢迎下载使用。

