初中生物中考复习 重组卷02-冲刺2021年中考生物精选真题重组卷(人教版)(解析版)
展开
这是一份初中生物中考复习 重组卷02-冲刺2021年中考生物精选真题重组卷(人教版)(解析版),共19页。试卷主要包含了单选题,综合题,实验探究题,资料分析题等内容,欢迎下载使用。
重组卷02-冲刺2021年中考生物精选真题重组卷(人教版)
一、单选题
1.(2019·山东中考真题)我国境内的野骆驼以沙漠中的梭梭、骆驼刺等植物为食,这体现出生物的基本特征是( )
A.生物能生长和繁殖 B.生物的生活需要营养
C.生物能对外界刺激作出反应 D.生物能排出体内产生的废物
【答案】B
【分析】
生物的共同特征有:①生物的生活需要营养;②生物能进行呼吸;③生物能排出身体内产生的废物;④生物能对外界刺激作出反应;⑤生物能生长和繁殖;⑥生物都有遗传和变异的特性;⑦除病毒以外,生物都是由细胞构成的。
【详解】
我国境内的野骆驼以沙漠中的梭梭、骆驼刺等植物为食,说明了生物的生活需要营养。
【点睛】
解此题的关键是理解生物的特征。
2.(2019·湖北黄冈市·中考真题)科学探究是人们获取科学知识、认识世界的重要途径。下列有关叙述不正确的是( )
A.为了了解黄冈市八年级学生的近视情况,可以选用调查法
B.用观察法研究动物的行为,必须将动物圈养起来观察
C.测定种子的发芽率要多次重复实验,并计算平均值
D.用显微镜观察小鱼尾鳍,视野中可见红细胞单行通过毛细血管
【答案】B
【分析】
科学探究就是人们在研究各类科学特别是自然科学问题时所采取的方法。
【详解】
调查法是科学探究常用的方法之一。调查时首先要明确调查目的和调查对象,并制订合理的调查方案。有时因为调查的范围很大,不可能逐一调查,就要选取一部分调查对象作为样本。调查过程中要如实记录。对调查的结果要进行整理和分析,有时要用数学方法进行统计。要了解在校学生的近视率,主要采用的科学探究方法是调查法,A正确。观察法是在自然状态下,研究者按照一定的目的和计划,用自己的感官外加辅助工具,对客观事物进行系统的感知、考察和描述,以发现和验证科学结论。因此,用观察法研究动物行为,必须让动物处于自然状态,这样才能达到观察的目的,B错误。测定种子发芽率要重复测定几次,取平均值作为测定结果,可以避免出现偶然性,减少误差,C正确。毛细血管是连通微小动脉和静脉之间的血管。它的管壁极薄,只由一层上皮细胞构成,管内径仅有8~10微米,只能允许红细胞(直径7.7微米)单行通过,管内血流速度也最慢。因此“用显微镜观察小鱼尾鳍内血液流动现象时”,判断毛细血管的依据为:红细胞单行通过,D正确。
【点睛】
掌握科学探究的方法。
3.(2019·湖北咸宁市·中考真题)下列现象能体现生物影响环境的是( )
A.竹节虫的身体与竹枝极为相似
B.鹿遇敌害快速奔跑
C.千里之堤,溃于蚁穴
D.沙漠中生活的植物根系非常发达
【答案】C
【分析】
生物必须适应环境才能生存,如沙漠上的植物必须耐旱才能生存。生物也能影响环境如蚯蚓改良土壤,千里之堤毁于蚁穴,植物的蒸腾作用可以增加空气湿度等。
【详解】
竹节虫的身体与竹枝极为相似,不容易被敌害发现而生存下来,是竹节虫对环境(竹枝)的一种适应,故A不符合题意;鹿遇敌害时快速奔跑,说明生物能对外界刺激作出反应,体现生物对环境适应,故B不符合题意;千里之堤,毁于蚁穴。是白蚁在大堤内挖洞影响了大堤的牢固性,体现了生物对环境的影响,故C符合题意;沙漠中的植物根系发达,能够吸收到深处和远处的水分,适应干旱缺水的沙漠环境,故D不符合题意。故选C。
【点睛】
解答此类题目的关键是运用所学知识对某些自然现象做出科学的解释。
4.(2019·辽宁鞍山市·中考真题)下列生态系统中,自我调节能力最弱的是( )
A.淡水生态系统 B.森林生态系统
C.草原生态系统 D.农田生态系统
【答案】D
【分析】
生态系统的自我调节能力与该生态系统中生物的种类,食物链的复杂程度有关,生物种类越多,食物链越复杂,自我调节能力越强。
【详解】
A、淡水生态系统包括河流生态系统、湖泊生态系统和池塘生态系统等,由淡水体与其中的生物组成。淡水生态系统不仅为人类提供饮用、灌溉及工业用水的水源,在调节气候等方面也有重要的作用,A不符合题意。
B、森林生态系统分布在较湿润的地区,动植物种类繁多,营养结构复杂。森林在涵养水源、保持水土、防风固沙、调节气候、净化空气、消除污染等方面起着重要作用,有“绿色水库”、“地球之肺”之称,B不符合题意。
C、草原生态系统分布在半干旱地区,年降雨量少。缺乏高大的植物,动植物种类虽然比森林生态系统少,但依然是非常丰富的;草原在水土保持和防风固沙等方面起着重要作用,C不符合题意。
D、农田生态系统是人工的生态系统,以农作物为主体,动植物种类相对较少,同野生植物相比,农作物抵抗旱、涝或病虫害的能力差,因此,需要在栽培和管理中投入大量的人力物力,自我调节能力最弱,D符合题意。
故选D。
【点睛】
理解掌握生态系统的类型、结构和功能。
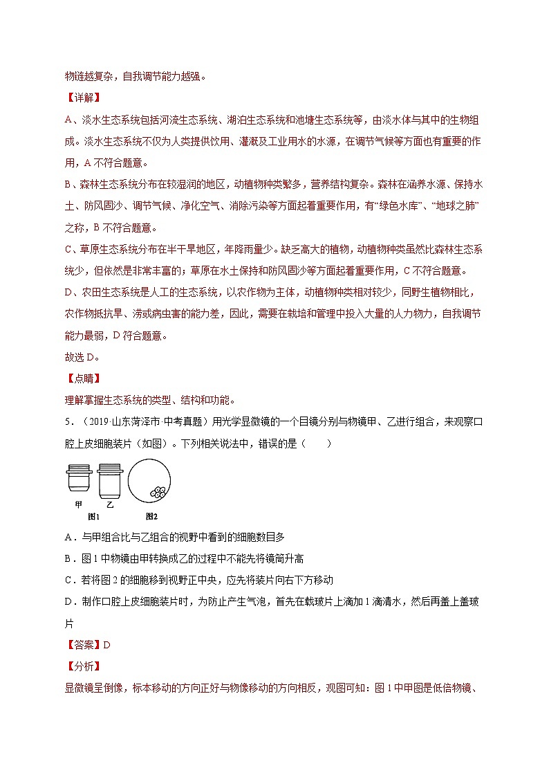
5.(2019·山东菏泽市·中考真题)用光学显微镜的一个目镜分别与物镜甲、乙进行组合,来观察口腔上皮细胞装片(如图)。下列相关说法中,错误的是( )
A.与甲组合比与乙组合的视野中看到的细胞数目多
B.图1中物镜由甲转换成乙的过程中不能先将镜筒升高
C.若将图2的细胞移到视野正中央,应先将装片向右下方移动
D.制作口腔上皮细胞装片时,为防止产生气泡,首先在载玻片上滴加1滴清水,然后再盖上盖玻片
【答案】D
【分析】
显微镜呈倒像,标本移动的方向正好与物像移动的方向相反,观图可知:图1中甲图是低倍物镜、乙图是高倍物镜,图2物像位于视野的右下方,解答即可。
【详解】
显微镜的放大倍数是物镜放大倍数和目镜放大倍数的乘积。显微镜的放大倍数越大,看到的细胞就越大,但数目最少;显微镜的放大倍数越小,看到的细胞就越小,但数目最多。图1中甲图是低倍物镜、乙图是高倍物镜,故A正确;图1中镜头由甲换成乙的过程中不能先将镜筒升高,故B正确;显微镜下呈现的是倒立的虚像,为了将图2中的细胞移到视野正中央,应先将装片向右下方移动,故C正确;制作口腔上皮细胞装片时为防止产生气泡,首先在载玻片上滴加1~2滴生理盐水,并且盖玻片首先一边接触载玻片,然后再慢慢放下,故D错误。故选D。
【点睛】
掌握显微镜的使用方法及口腔上皮细胞的制造过程是解题的关键。
6.(2019·云南中考真题)与金鱼相比,油菜植株没有的结构层次是( )
A.器官 B.系统 C.组织 D.细胞
【答案】B
【分析】
植物体的结构层次为:细胞→组织→器官→植物体;动物体的结构层次为:细胞→组织→器官→系统→动物体。
【详解】
植物体的结构层次为:细胞→组织→器官→植物体;动物体的结构层次为:细胞→组织→器官→系统→动物体.动物体的结构层次比植物体多了系统这个结构层次.油菜植株属于植物,金鱼属于动物,所以在结构层次上二者的区别是菊花无系统这个结构层次,C正确,A、B、D错误。
【点睛】
掌握绿色开花植物体的结构层次,动物体人体的结构层次的区别是本题关键。
7.(2019·山东聊城市·中考真题)在做“绿叶在光下制造有机物”的实验过程中,有如图所示的实验环节,该环节不会出现的实验现象是( )
A.大烧杯中的水沸腾 B.小烧杯中的酒精变绿
C.叶片变黄 D.叶片未遮光部分变蓝
【答案】D
【分析】
《绿叶在光下制造有机物》的实验步骤:暗处理→选叶遮光→光照→摘下叶片→酒精脱色→漂洗加碘→观察颜色。光合作用需要光、光合作用制造淀粉、淀粉遇到碘液变蓝色,酒精溶解叶片中的叶绿素。对照实验:在探究某种条件对研究对象的影响时,对研究对象进行的除了该条件不同以外,其他条件都相同的实验。根据变量设置一组对照实验,使实验结果具有说服力。一般来说,对实验变量进行处理的就是实验组,没有处理且条件适宜的就是对照组。
【详解】
图示为酒精脱色,将叶片放在盛有酒精的小烧杯中,再放入大烧杯内隔水加热,叶片逐渐由绿色变成黄白色。用酒精灯加热,大烧杯中的水沸腾,传热到小烧杯内,故A正确;酒精能溶解叶绿素,所以小烧杯中的酒精变绿,故B正确;酒精能溶解叶绿素,所以叶片逐渐由绿色变成黄白色,故C正确;滴加碘液后,未被遮光的部分变成了蓝色。被黑纸片遮盖的部分没有变蓝色,图中环节是脱去叶绿素,因此不属于这个环节的实验现象,故D错误。故选D。
【点睛】
解答此类题目的关键是理解掌握绿叶在光下制造有机物的实验以及对照实验的特点。
8.(2019·湖南株洲市·中考真题)如图,有关生物圈中的碳平衡,错误的是( )
A.图中Ⅰ可表示光合作用
B.图中Ⅱ可表示呼吸作用
C.植物、动物、细菌、真菌能完成图中Ⅱ所示过程
D.绿色植物白天完成图中Ⅰ所示过程,夜晚完成图中Ⅱ所示过程
【答案】D
【解析】
【分析】
本题考查的是植物的光合作用,呼吸作用可以促进生物圈中的碳-氧平衡。
【详解】
光合作用是指绿色植物利用光能,在叶绿体里,把二氧化碳和水合成有机物,释放氧气,并把光能转化成化学能储存在制造的有机物中的过程,因此绿色植物通过光合作用制造有机物,吸收二氧化碳,因此图中I表示光合作用,A正确;细胞内的有机物在氧的参与下被分解成二氧化碳和水,同时释放出能量的过程,叫做呼吸作用。植物、动物、细菌和真菌都能进行呼吸作用,消耗有机物,产生二氧化碳,因此图中II可以表示呼吸作用,B、C正确。绿色植物白天完成图中I光合作用和II呼吸作用所示过程,夜晚完成图中II呼吸作用所示过程,选项D错误。
【点睛】
植物的光合作用、呼吸作用是考查的重点,要理解掌握。
9.(2019·湖南株洲市·中考真题)有关植物蒸腾作用,以下叙述错误的是( )
A.蒸腾作用主要通过叶片进行
B.蒸腾作用能提高大气湿度,增加降水
C.蒸腾作用可拉动水分和无机盐在植物体内的运输
D.植物吸收的水分大部分用于生命活动,少部分通过蒸腾作用散失到环境中
【答案】D
【分析】
蒸腾作用是水分从活的植物体表面(主要是叶子)以水蒸气的形式散失到大气中的过程,叶片是蒸腾作用的主要器官。
【详解】
蒸腾作用主要通过叶片进行,A正确。 蒸腾作用能提高大气湿度,增加降水量,B正确。 蒸腾作用可拉动水分和无机盐在植物体内的运输,C正确。 植物的蒸腾作用散失的水分约占植物吸收水的99%,植物吸收的水分小部分用于生命活动,大部分通过蒸腾作用散失到环境中,D错误。
【点睛】
本考点主要考查蒸腾作用的意义,但综合性较强,属于重点、难点知识。
10.(2019·内蒙古赤峰市·中考真题)根据示意图中血流方向判断,从上肢静脉给咽炎病人输液,药物随血液到达咽部所经历的循环路线。正确的是( )
A.①→④→②→③ B.②→④→①→③ C.③→①→④→② D.④→①→②→③
【答案】B
【分析】
血液在心脏和全部血管所组成的管道系统中的循环流动叫做血液循环,根据循环途径的不同,血液循环分为体循环和肺循环两部分,根据示意图中血流方向判断图示①是动脉,②是静脉,③是毛细血管,④是心脏。
【详解】
根据示意图中血流方向判断,图示①由主干流向分支是动脉,②由分支流向主干是静脉,③红细胞单行通过是毛细血管,④是心脏。从上肢静脉给咽炎病人输液,药物随血液到达咽部所经历的循环路线,如图所示:
根据血液循环图,从上肢静脉给咽炎病人输液,药物由上腔静脉→右心房→右心室→肺动脉一肺部毛细血管→肺静脉→左心房→左心室→主动脉一各级动脉一咽部的毛细血管网。正确的是即为:②上腔静脉→④心脏→①体动脉一③咽部毛细血管。
故选B。
【点睛】
熟知血液循环的途径以及正确判断血管类型是解答此题的关键。
11.(2019·海南中考真题)金丝燕和白鹭的共同特征是( )
①前肢变为翼 ②胎生、哺乳 ③体内有气囊 ④体温恒定
A.①②③ B.①②④ C.①③④ D.②③④
【答案】C
【分析】
鸟类的主要特征是:有喙无齿,身体被覆羽毛,前肢特化为翼,长骨中空,心脏四起,用肺呼吸,有气囊辅助呼吸,体温恒定,卵生。
【详解】
“金丝燕”“白鹭”都属于鸟类,适应于飞行生活,其结构特点为:前肢变成翼;体表被覆羽毛;身体呈流线型,可以减少飞行时的阻力;体内有气囊,双重呼吸,可以供给充足的氧气;体温高而恒定;有的骨中空,有的骨愈合;直肠很短,能减轻体重,这些特点都是与空中生活相适应的,而胎生、哺乳是哺乳动物的主要特征。故①③④符合题意。故选C。
【点睛】
解答此题的关键是熟练掌握鸟类的主要特征,明确“黄鹂”“白鹭”都属于鸟类。
12.(2019·辽宁辽阳市·中考真题)下列食品中,不需要发酵的是( )
A.酱油 B.腐乳 C.香油 D.泡菜
【答案】C
【分析】
微生物的发酵技术在食品、药品的制作中具有重要意义,如制馒头或面包和酿酒要用到酵母菌,制酸奶和泡菜要用到乳酸菌等。
【详解】
制酱油、腐乳要用到霉菌,制泡菜要用到乳酸菌,都与微生物的发酵有关。而香油是用芝麻炒熟、研磨、分离出芝麻油而成的,与微生物的发酵无关,C符合题意。
【点睛】
掌握发酵技术在食品制作中的作用是本题解题关键。
13.(2019·广东广州市·中考真题)在做“小鼠走迷宫获取食物”探究实验时,生物小组选取经饥饿处理的3只小鼠,让其在相同环境条件下分别走相同迷宫,测得如下数据:
小鼠
所用时间
第一次
第二次
第三次
①
5分55秒
4分34秒
2分09秒
②
4分27秒
3分13秒
1分40秒
③
7分51秒
5分34秒
2分27秒
根据实验,以下分析错误的是( )
A.“小鼠走迷宫获取食物”属于学习行为 B.小鼠个体之间的学习能力存在差异
C.小鼠②不经“尝试与错误”就能吃到食物 D.小鼠③“尝试与错误”的次数可能多些
【答案】C
【分析】
先天性行为指动物生来就有的、由体内遗传物质决定的行为,对维持最基本的生存必不可少,如捕食行为。而学习行为则是指在遗传因素的基础上,通过环境的作用,由生活经验和学习而获得的行为,如动物的绕道取食。
【详解】
A、“小鼠走迷宫获取食物” 是在遗传因素的基础上,通过环境的作用,由生活经验和学习而获得的行为,属于学习行为,正确。
B、根据实验可知,小鼠个体之间的学习能力存在差异,小鼠②的学习能力相对较强,正确。
C、根据实验可知,小鼠②经“尝试与错误”的次数相对少些(所用时间少),小鼠②的学习能力相对较强,错误。
D、根据实验可知,小鼠③“尝试与错误”的次数可能多些(所用时间多),小鼠③的学习能力相对较弱,正确。
【点睛】
掌握探究动物的绕道取食的实验是本题解题关键。
14.(2019·辽宁抚顺市·中考真题)如图为关节及屈肘运动示意图。下列叙述正确的是( )
A.关节的基本结构包括①、②和③三部分
B.③内有滑液,增强了关节的牢固性
C.屈肘过程中⑦起到支点的作用
D.⑥的表面覆盖着骨膜,它与骨的长长有关
【答案】C
【分析】
关节在运动中起支点作用,关节是由关节面、关节囊和关节腔构成的,图甲中①关节头,②关节窝,③关节腔,④关节囊,⑤肱二头肌,⑥骨,⑦肘关节。
【详解】
A、关节的基本结构包括:关节面,③关节腔和④关节囊三部分,关节面包括①关节头和②关节窝,A错误。
B、③关节腔中的滑液能减少运动时两骨之间的摩擦,使关节运动灵活,B错误。
C、屈肘时,肱二头肌收缩,肱三头肌舒张,⑦肘关节起支点作用,C正确。
D、⑥骨的表面覆盖着骨膜,它与骨的长粗有关,软骨层不断产生新的骨组织,使骨长长,D错误。
故选:C
【点睛】
理解掌握关节的结构和功能是解题的关键。
15.(2019·新疆乌鲁木齐市·中考真题)下列选项包含的生物共同特征较少的是( )
A.梅属 B.双子叶植物纲
C.种子植物门 D.蔷薇科
【答案】C
【分析】
生物分类单位由大到小是界、门、纲、目、科、属、种。界是最大的分类单位,最基本的分类单位是种。分类单位越大,生物的相似程度越少,共同特征就越少,包含的生物种类就越多,生物的亲缘关系就越远;分类单位越小,生物的相似程度越多,共同特征就越多,包含的生物种类就越少,生物的亲缘关系就越近。
【详解】
在A、B、C、D中,C门最大,分类单位越大,共同特征就越少,包含的生物种类就越多,因此,同门的生物的共同特征较少。
【点睛】
此题考查的知识点是分类的基本单位,解答此类题目的关键是熟记生物的分类单位等级。
16.(2019·辽宁阜新市·中考真题)每年的5月22日为国际生物多样性日。下列措施有利于保护生物多样性的是( )
①大量引进外来物种 ②保护生态系统的多样性 ③建立濒危物种的种质库④建立自然保护区 ⑤彻底消灭对人有害的动物 ⑥保护生物的栖息环境
A.①②③④ B.②④⑤⑥ C.①③④⑤ D.②③④⑥
【答案】D
【分析】
保护生物多样性的措施有:①就地保护,即建立自然保护区;②迁地保护;③建立濒危物种种质库,保护珍贵的遗传资源;④加强教育和法制管理,提高公民的环境保护意识。
【详解】
①大量引进外来物种,会造成生物入侵,不利于保护生物多样性;
②保护生态系统的多样性、③建立濒危物种的种质库、④建立自然保护区、⑥保护生物的栖息环境,都有利于生物多样性的保护;
⑤对人有害的动物不能彻底杀灭,因为任何一个物种都是一个基因库,一个物种一旦灭绝,将永远不可能再生,它所携带的基因库也将永远消失,不利于保护生物多样性。
故选D
【点睛】
关键是掌握保护生物多样性的措施。
17.(2019·辽宁朝阳市·中考真题)人类有酒窝和无酒窝是一对相对性状。有酒窝由显性基因(T)控制,无酒窝由隐性基因(t)控制。据图分析,选出正确的一项( )
A.在遗传过程中,总是父亲的基因遗传给儿子,母亲的基因遗传给女儿
B.由图中可以得出:母亲的基因型是Tt
C.子代有酒窝个体的基因型为TT或Tt
D.这对夫妇再生一个有酒窝且为女孩的可能性是12.5%
【答案】B
【分析】
生物的性状由基因控制,基因有显性和隐性之分;显性基因是控制显性性状发育的基因,隐性基因,是控制隐性性状的基因;当细胞内控制某种性状的一对基因都是显性或一个是显性、一个是隐性时,生物体表现出显性基因控制的性状;当控制某种性状的基因都是隐性时,隐性基因控制的性状才会表现出来。
【详解】
A、在遗传过程中,父亲精子中的22+Y染色体上的基因遗传给儿子,22+X染色体上的基因遗传给女儿,母亲卵细胞中的22+X染色体上的基因既可以遗传给儿子,也可以遗传给女儿。因此,后代子女的基因一半来自父亲,一半来自与母亲,A错误;
B、有酒窝由显性基因(T)控制,无酒窝由隐性基因(t)控制。无酒窝的基因组成是tt,因此有酒窝的母亲遗传给无酒窝儿子的基因一定是t,则母亲的基因组成为Tt,B正确;
C、父亲无酒窝,基因组成为tt,母亲有酒窝,基因组成为Tt,子代孩子的基因一半来自父亲,另一半来自母亲,因此子代有酒窝个体的基因型为Tt,C错误;
D、父亲无酒窝的基因为tt,母亲有酒窝的基因组成为Tt,父亲传给下一代的基因必是t,母亲传给下一代的基因50%是T,50%是t,因此下一代的基因组成50%是Tt,50%是tt,Tt表现为有酒窝,tt表现为无酒窝,故这对夫妇再生一个有酒窝的孩子的概率是50%,人类性别遗传中生男生女的机会是相等的,因此孩子为女孩的概率是50%,故再生一个有酒窝且为女孩的可能性是50%×50%═25%,D错误。
故选B。
【点睛】
正确理解基因的显隐性及其与性状表现之间的关系是解答该题的关键。
18.(2019·湖南永州市·中考真题)关于生物的生殖或发育,下列描述正确的是( )
A.蜜蜂和蝗虫的发育都是完全变态发育
B.青蛙的生殖发育是体内受精、变态发育
C.扦插、克隆、试管婴儿都属于无性生殖
D.家鸽生殖方式为卵生,卵外有坚硬的卵壳
【答案】D
【分析】
(1)昆虫的发育分为不完全变态和完全变态两种;蜜蜂、家蚕等昆虫的发育要经过受精卵、幼虫、蛹、成虫4个时期,而且幼虫和成虫在形态结构和生活习性上有明显的差异,这样的发育过程叫完全变态。不完全变态是指蟋蟀、蝼蛄、螳螂等昆虫的一生经历受精卵、幼虫、成虫三个时期,而且幼虫和成虫的形态结构非常相似,生活习性也几乎一致的发育过程。幼虫又称为若虫。
(2)两栖动物的主要特征:幼体生活在水中,用鳃呼吸;成体生活在水中或陆地上,用肺呼吸,同时用皮肤辅助呼吸。
(3)植物的生殖有有性生殖和无性生殖两类。有性生殖必须经过生殖细胞的结合成受精卵发育成新个体的生殖方式。无性生殖是不经过两性生殖细胞的结合,由母体直接产生新个体的生殖方式。
(4)鸟产下的整个鸟卵并不是一个卵细胞。鸟的卵细胞是由卵黄膜、卵黄和胚盘三部分组成的,据此解答。
【详解】
A.昆虫在个体发育中,经过卵、幼虫、蛹和成虫等4个时期的叫完全变态发育。完全变态发育的幼虫与成虫在形态构造和生活习性上明显不同,差异很大。如蜜蜂、蚕等。幼体与成体的形态结构和生活习性非常相似,但各方面未发育成熟,发育经历卵、若虫、成虫三个时期,叫不完全变态发育。如蝗虫等,A错误。
B.青蛙属于两栖动物,雌雄异体,生殖和发育都在水中完成,雌雄蛙抱对后,将精子和卵子产在水中,体外受精,幼体在水中发育,抱对可以增加精子和卵细胞的结合率。青蛙发育的四个阶段是:受精卵→蝌蚪→幼蛙→成蛙,为变态发育,生殖和发育都是在水中完成的,B错误。
C.扦插和嫁接,克隆不经过两性生殖细胞的结合,由母体直接产生新个体的生殖方式,属于无性生殖。而试管婴儿的过程中有精子和卵细胞结合成受精卵的过程,是有性生殖,C错误。
D.家鸽是体内受精,卵生,鸟卵的外面有坚硬的外壳,起到保护作用,D正确。
故选:D。
【点睛】
此题综合性较强,只要基础知识扎实就能正确的回答。
19.(2019·湖南湘潭市·中考真题)袁隆平团队利用基因编辑技术,修改水稻细胞中调控重金属镉吸收的基因,筛选出抗镉超级稻。抗镉超级稻的抗镉性状可以遗传。这一技术被称作( )
A.转基因技术 B.克隆技术 C.发酵技术 D.杂交技术
【答案】A
【分析】
转基因技术是把一种生物的某个基因,用生物技术的方法转入到另一种生物的基因组中,培育出转基因生物,就可能表现出转基因所控制的性状。
应用转基因技术可以改变生物性状,培育新品种。也可以利用其它生物体培育出人类所需要的生物制品,用于医药、食品等方面。
【详解】
解:袁隆平团队利用基因编辑技术,修改水稻细胞中调控重金属镉吸收的基因,筛选出抗镉超级稻。抗镉超级稻的抗镉性状可以遗传。这一技术被称作转基因技术。
故选A。
【点睛】
解题的关键是理解转基因技术的概念。
20.(2019·山东淄博市·中考真题)下列图示中,属于人体第二道防线的是( )
A.①② B.③④ C.①③ D.②④
【答案】D
【分析】
人体三道防线的组成、功能和免疫的特点如表:
组成
功能
免疫类型
第一道防线
皮肤、黏膜及分泌物(唾液、胃液)
阻挡杀死病原体,清除异物
非特异性免疫
第二道防线
体液中的杀菌物质和吞噬细胞
溶解、吞噬和消灭病菌
非特异性免疫
第三道防线
免疫器官和免疫细胞
产生抗体,消灭病原体
特异性免疫
【详解】
①皮肤有阻挡作用和③呼吸道纤毛的清扫作用,都属于第一道防线;体液中的杀菌物质②溶菌酶溶解病菌和④吞噬细胞吞噬病菌,都属于第二道防线。所以属于保卫人体的第二道防线的是②溶菌酶溶解病菌、④吞噬细胞吞噬病菌。
故选D。
【点睛】
解答此类题目的关键是理解掌握三道防线的组成和免疫的类型。
二、综合题
21.(2019·黑龙江中考真题)如图表示发生在植物体内的某些生理过程,请据图回答问题:
(1)如果该图表示的是绿色植物的光合作用,则③表示的物质是_____。为了促进光合作用,提高农作物的产量,农民往往向温室大棚中通入[①]_____气体。
(2)如果该图表示的是植物的蒸腾作用,则气体②主要通过叶片上的_____散失到大气中。
(3)如果该图表示的是植物的呼吸作用,请结合图示将下列反应式补充完整(填写文字)。
+[①]_____→二氧化碳+水+_____。
【答案】有机物 二氧化碳 气孔 氧气 能量
【分析】
光合作用是吸收二氧化碳放出氧气,该过程离不开光和叶绿体;呼吸作用是吸收氧气释放出二氧化碳,蒸腾作用是水分以水蒸气的形式从植物体内散发到体外的过程。如图表示发生在植物体内的某些生理过程,不同的生理过程,①②③④所表示的物质不同,据此解答即可。
【详解】
(1)绿色植物利用光提供的能量,存叶绿体中把二氧化碳和水合成了淀粉等有机物,并且把光能转化成化学能,储存在有机物中,这个过程就叫光合作用。植物进行光合作用的主要器官是叶,主要场所是叶绿体,进行光合作用的条件是光。如果该图表示的是绿色植物的光合作用,则①②③④分别表示的物质是二氧化碳、氧气、有机物、水。为了促进光合作用,提高农作物的产量,农民往往向温室大棚中通入①二氧化碳气体。
(2)蒸腾作用是指植物体内的水分通过叶片的气孔以水蒸气的形式散发到植物体外的一个过程。叶片散失水分的“门户”是气孔,其开闭是由保卫细胞控制的。如果该图表示的是植物的蒸腾作用,则气体②水蒸气主要通过叶片上的气孔散失到大气中。
(3)活细胞利用氧,将有机物分解成二氧化碳和水,并且将储存在有机物中的能量释放出来。供给生命活动的需要,这个过程叫作呼吸作用。呼吸作用的表达式:有机物(储存着能量)+氧气→二氧化碳+水+能量;如果如图表示的是呼吸作用过程,则气体①是氧气,气体②是二氧化碳。呼吸作用主要是在线粒体进行的,其实质是分解有机物,释放能量。
【点睛】
解此题的关键是理解掌握植物细胞的结构特点和植物的三大生理作用以及光合作用原理在农业生产上的应用。
22.(2019·安徽中考真题)如图是人体与外界进行物质交换及物质在体内运输的过程示意图,请据图回答:
(1)食物通过______系统的消化和吸收,营养物质进入体内;外界空气中的氧气通过______系统进入体内,同时排出二氧化碳。
(2)进入体内的营养物质和氧气通过______系统,运送到全身各处,最终进入_____中被利用。
(3)上述人体各个器官系统的活动协调统一,这有赖于______系统和内分泌系统的调节作用。
【答案】消化 呼吸 血液循环 组织细胞 神经
【分析】
人体的各个系统既具有各自的功能,但又不能独立的完成各自的功能,例如人在运动时,需要呼吸、循环、排泄等器官系统的相互配合、协调活动。
【详解】
(1)消化系统包括消化道和消化腺两大部分,小肠是消化食物和吸收营养物质的主要器官,食物通过消化系统的消化和吸收,营养物质进人体内;呼吸系统的组成包括呼吸道和肺两部分,呼吸道包括鼻腔、咽、喉、气管、支气管,是呼吸的通道,肺是呼吸系统的主要器官,外界空气中的氧气通过呼吸系统进人体内,同时排出二氧化碳。
(2)血液流经肺泡周围的毛细血管时氧气扩散进入血液,二氧化碳扩散进入肺泡,当氧气进入血液后,通过血液循环输送到全身各处,最终在组织细胞内的线粒体中被利用。
(3)人体之所以是一个统一的整体,是由于神经系统的调节作用,同时内分泌腺分泌的激素对人体也有调节作用;激素调节是体液调节的主要调节方式,必须靠体液来运输,它的作用途径自然是体液的传送,二者密切配合共同完成人体的自我调节。其中,以神经调节为主,它具有作用时间短,快速准确的特点,人体的各项生命活动常常同时受神经和激素的调节,正是由于这两种调节方式的相互协调,相互影响的,各器官、系统的活动才能协调一致,使人体成为一个复杂、协调、统一的整体。
【点睛】
掌握各系统的组成及功能是解题的关键。
三、实验探究题
23.(2019·广西柳州市·中考真题)同学们发现树林里的落叶层层堆积,不同区域和深度的落叶被分解的程度各不相同。为了探究影响细菌分解落叶的条件,兴趣小组的同学进行了如下实验:
步骤1 材料处理
用打孔器在同种叶片取质地相同的片60片,均分为3份平铺于三个锥形瓶中,标为A、BC三组,高温蒸煮后备用
步骤2 实验操作
A组
B组
C组
接种等量的同种细菌
遮光处理
遮光处理
正常光照
去除氧气
通入氧气
通入氧气
步骤3 恒温培养足够时间
30℃
X℃
30℃
试验结果
圆片未被分解
圆片被完全分解
圆片被完全分解
请根据以上探究步骤和结果,分析回答:
(1)实验步骤1“高温蒸煮”的目的是:对实验材料进行_____处理。
(2)以A、B组为对照实验时,变量是_____(选填“氧气”或“光)。
(3)实验步骤3中“X”代表的数值是_____,设置此温度是为了在对照实验中确保_____。
(4)由B、C组的实验结果可知光照条件_____(选填“会”或“不会”)影响该细菌对落叶的分解。
【答案】灭菌 氧气 30 单一变量 不会
【分析】
对照实验:在探究某种条件对研究对象的影响时,对研究对象进行的除了该条件不同以外,其他条件都相同的实验。根据变量设置一组对照实验,使实验结果具有说服力。一般来说,对实验变量进行处理的,就是实验组。没有处理是的就是对照组。
【详解】
(1)实验步骤1“高温蒸煮”的目的是:对实验材料进行灭菌处理。其中主要目的是杀菌。
(2)A去除氧气,B通入氧气,其它条件相同,若以A、B组为对照实验时,变量是氧气。
(3)在对照实验中,除了实验变量不同之外,其他因素有相同,A、B组为对照实验变量是氧气,B、C组为对照实验变量是光照,其它条件相同,因此“X”代表的数值是30,设置此温度是为了在对照实验中确保单一变量。
(4)由B、C组的实验结果圆片都被完全分解,可知光照条件不会影响该细菌对落叶的分解。
【点睛】
本题考查了对检测不同环境中的细菌和真菌实验的认识,解题的关键是确定、控制实验变量,设置对照实验。
四、资料分析题
24.(2019·辽宁鞍山市·中考真题)请阅读下列材料并回答问题:
水痘是一种由水痘带状疱疹病毒引起的呼吸道传染病。发病人群以10岁以下儿童为主。在水痘流行期间,学校经常对教室等场所进行消毒;防疫站还建议未出水痘的学生接种水痘疫苗来预防水痘。
(1)水痘带状疱疹病毒,以及细菌、寄生虫等能引起传染病,称为_____。
(2)水痘带状疱疹病毒的结构特点是不具有_____结构。
(3)在水痘流行期间,学校经常对教室等场所进行消毒,这属于预防传染病措施中的_____。
(4)从免疫学角度分析,水痘疫苗属于_____,通过接种水痘疫苗所获得的免疫属于_____。
【答案】病原体 细胞 切断传播途径 抗原 特异性免疫
【分析】
(1)传染病是由病原体引起的,能在生物体之间传播的一种疾病,具有传染性和流行性等特点。传染病能够在人群中流行,必须同时具备传染源、传播途径、易感人群这三个环节,缺少其中任何一个环节,传染病就流行不起来。所以只要切断传染病的流行的任何一个环节,传染病就流行不起来。因此传染病的预防措施有三个:控制传染源、切断传播途径、保护易感人群。
(2)病原体是指引起传染病的细菌、病毒、真菌和寄生虫等生物。
(3)引起淋巴细胞产生抗体的抗原物质就是抗原。抗原包括进入人体的微生物等病原体、异物、异体器官等。所以接种的水痘疫苗作为抗原,当抗原进入人体后,会刺激淋巴细胞产生一种抵抗该病原体的特殊蛋白质,叫做抗体,抗体能够帮助人体清除或灭杀进入人体的病原体;从而有效地保护易感人群。
【详解】
(1)(2)传染病是由病原体引起的,能在生物体之间传播的一种疾病。引起水痘的病毒称为病原体。病毒是不具有细胞结构的生物体,只有蛋白质和遗传物质组成。
(3)传染病的预防措施有三个:控制传染源、切断传播途径、保护易感人群。在水痘流行期间,学校经常对教室等场所进行消毒,这属于预防传染病措施中的切断传播途径。
(4)从免疫角度分析,水痘疫苗属于抗原;它能刺激淋巴细胞产生相应的抗体,该抗体只能对水痘的病毒起作用,对其它病毒不产生作用,因此属于特异性免疫。
【点睛】
解答此类题目的关键是理解掌握传染病、抗原、抗体的概念。
相关试卷
这是一份初中生物中考复习 重组卷05-冲刺2021年中考生物精选真题重组卷(人教版)(解析版),共21页。试卷主要包含了单选题,综合题,实验探究题,资料分析题等内容,欢迎下载使用。
这是一份初中生物中考复习 重组卷04-冲刺2021年中考生物精选真题重组卷(人教版)(解析版),共20页。试卷主要包含了单选题,综合题,实验探究题,资料分析题等内容,欢迎下载使用。
这是一份初中生物中考复习 重组卷03-冲刺2021年中考生物精选真题重组卷(人教版)(解析版),共21页。试卷主要包含了单选题,综合题,实验探究题,资料分析题等内容,欢迎下载使用。

