初中生物中考复习 专题07 人体生命活动的调节-2022年中考生物真题分项汇编 (全国通用)(解析版)
展开专题07 人体生命活动的调节
一.选择题
1.(2022·连云港)“听到上课铃声进教室”是同学们熟知的条件反射的例子。下列反射中属于条件反射的是( )
A.吮吸反射 B.手踫到烫的东西缩回
C.膝跳反射 D.望梅止渴
【答案】D
【解析】
非条件反射是指人生来就有的先天性反射,是一种比较低级的神经活动,由大脑皮层以下的神经中枢(如脑干、 脊髓)参与即可完成。如婴儿的吮吸反射、手踫到烫的东西缩回的缩手反射、膝跳反射等。这种反射活动是人与生俱来、不学而能的,因此属于非条件反射。条件反射是人出生以后在生活过程中逐渐形成的后天性反射,是在非条件反射的基础上,经过一定的过程,在大脑皮层参与下完成的,是一种高级的神经活动,是高级神经活动的基本方式。望梅止渴,是出生后才有的,是在非条件反射吃过梅或知道梅好吃的基础上,经过一定的过程, 在大脑皮层参与下完成的复杂反射。
故选D。
2.(2022·连云港)眼和耳是人体获取外界信息的重要器官。有关叙述正确的是( )
A.视网膜上含有许多感光细胞,能感受光的刺激
B.视觉中枢位于大脑皮质,听觉中枢位于耳蜗内
C.外耳收集声波,中耳传导声波,听觉感受器位于鼓膜上
D.若晶状体凸度过大或眼球前后径过长,则形成的物像落在视网膜后方
【答案】A
【解析】
A.视网膜上有感光细胞,能接受光的刺激产生神经冲动,是形成物像的部位,A正确。
B.视觉中枢位于大脑皮质,听觉中枢也位于大脑皮质,B错误。
C.外耳收集声波,中耳传导声波,听觉感受器位于耳蜗,C错误。
D.若晶状体凸度过大或眼球前后径过长,则形成的物像落在视网膜前方,导致近视眼,D错误。
故选A。
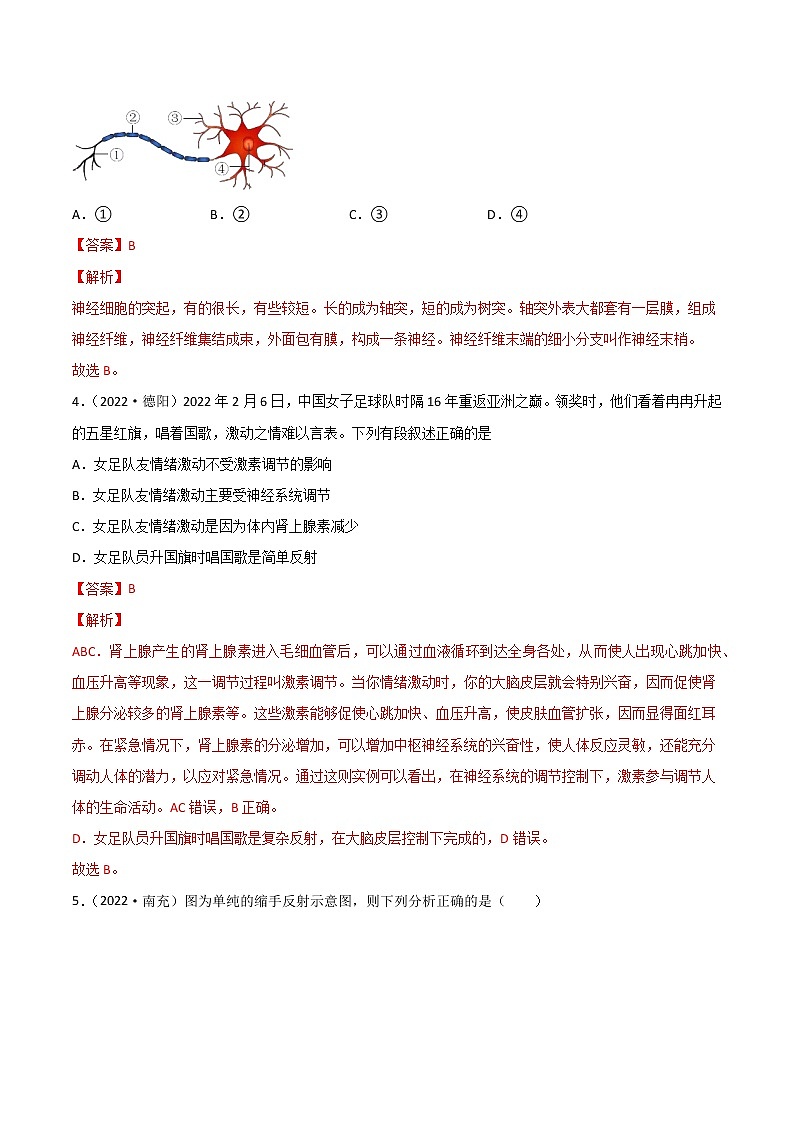
3.(2022·德阳)图是神经元的结构示意图,其中表示神经纤维的是
A.① B.② C.③ D.④
【答案】B
【解析】
神经细胞的突起,有的很长,有些较短。长的成为轴突,短的成为树突。轴突外表大都套有一层膜,组成神经纤维,神经纤维集结成束,外面包有膜,构成一条神经。神经纤维末端的细小分支叫作神经末梢。
故选B。
4.(2022·德阳)2022年2月6日,中国女子足球队时隔16年重返亚洲之巅。领奖时,他们看着冉冉升起的五星红旗,唱着国歌,激动之情难以言表。下列有段叙述正确的是
A.女足队友情绪激动不受激素调节的影响
B.女足队友情绪激动主要受神经系统调节
C.女足队友情绪激动是因为体内肾上腺素减少
D.女足队员升国旗时唱国歌是简单反射
【答案】B
【解析】
ABC.肾上腺产生的肾上腺素进入毛细血管后,可以通过血液循环到达全身各处,从而使人出现心跳加快、血压升高等现象,这一调节过程叫激素调节。当你情绪激动时,你的大脑皮层就会特别兴奋,因而促使肾上腺分泌较多的肾上腺素等。这些激素能够促使心跳加快、血压升高,使皮肤血管扩张,因而显得面红耳赤。在紧急情况下,肾上腺素的分泌增加,可以增加中枢神经系统的兴奋性,使人体反应灵敏,还能充分调动人体的潜力,以应对紧急情况。通过这则实例可以看出,在神经系统的调节控制下,激素参与调节人体的生命活动。AC错误,B正确。
D.女足队员升国旗时唱国歌是复杂反射,在大脑皮层控制下完成的,D错误。
故选B。
5.(2022·南充)图为单纯的缩手反射示意图,则下列分析正确的是( )
A.③为传出神经 B.①为感受器,②为效应器
C.该反射是激素调节的结果 D.缩手反射完成顺序为①②③④⑤
【答案】B
【解析】
A.传入神经和传出神经的区别在于传入神经有神经节,由图可知,结构③有神经节,所以③是传入神经,⑤是传出神经,A错误。
B.与传入神经相连的是①感受器,与传出神经相连的是②效应器,B正确。
C.神经调节的基本方式是反射,所以该反射是神经调节的结果,C错误。
D.缩手反射完成顺序是①感受器→③传入神经→④神经中枢→⑤传出神经→②效应器,D错误。
故选B。
6.(2022·遂宁)生物课上,同学们列举了一些关于反射的例子,其中属于条件反射的一项是( )
A.吃李子流唾液 B.看小说感动得哭了
C.小孩夜间尿床 D.手碰到火立即缩回
【答案】B
【解析】
A.人在吃李子分泌唾液,人生来就有的非条件反射,是一种比较低级的神经活动,由大脑皮层以下的神经中枢(如脑干)参与即可完成,A错误。
B.看小说感动得哭了,需要大脑皮层的参与,这是与语言文字有关的反射,是人类特有的复杂反射,属于条件反射,B正确。
C.小孩夜间尿床属于排尿反射,是生来就有的反射,神经中枢在脊髓,属于非条件反射,是大脑发育不够完善,无法控制排尿,C错误。
D.手碰到火立即缩回是缩手反射,神经中枢在脊髓,属于非条件反射,D错误。
故选B。
7.(2022·自贡)神经系统的结构和功能的基本单位叫做
A.神经元 B.细胞体 C.树突 D.轴突
【答案】A
【解析】
神经元是神经系统结构和功能的基本单位。神经元的基本结构包括细胞体和突起两部分,神经元的突起一般包括一条长而分支少的轴突和数条短而呈树枝状的树突,轴突以及套在外面的髓鞘叫神经纤维,神经纤维末端的细小分支叫神经末梢,神经末梢分布在全身各处,神经元的功能是受到刺激后能产生和传导兴奋,是神经系统结构和功能的基本单位,A正确。
8.(2022·自贡)在教育部的部署下,我市中小学开展了主题为“科学防控近视,共筑光明未来”的近视防控宣传教有活动。下列关于近视及其预防的叙述中,错误的是( )
A.上学路上边走路边看书不会引起近视 B.近视的原因是物像落在视网膜的前方
C.近视眼可以通过配戴凹透镜加以矫正 D.适时远跳有利于晶状体曲度恢复原状
【答案】A
【解析】
A.上学路上边走路边看书会引起近视。为预防近视,不躺着看书,不边走路边看书,连续用眼1h后休息一会儿,A错误。
B.远处物体反射来的光线通过晶状体折射后形成的物像就会落在视网膜的前方,导致看不清远处的物体,形成近视,B正确。
C.近视眼是晶状体汇聚能力增强,像呈在视网膜的前方,应配戴凹透镜矫正,C正确。
D.远跳时牵引晶状体的肌肉放松,能有效缓解视疲劳,适时远跳有利于晶状体曲度恢复原状,D正确。
故选A。
9.(2022·自贡)图是人体反射弧的结构模式图,下列相关叙述正确的是( )
A.①是效应器,由传出神经末梢与相应的肌肉组成 B.若④处受伤,刺激①处时,则不能完成反射活动
C.⑤是感受器,能感受到外界刺激,产生神经冲动 D.图中神经冲动的传递方向是⑤→④→③→②→①
【答案】B
【解析】
A.传出神经纤维末梢及其所支配的肌肉或腺体一起称为⑤效应器。这种从中枢神经向周围发出的传出神经纤维,终止于骨骼肌或内脏的平滑肌或腺体,支配肌肉或腺体的活动,A错误。
B.若④传出神经处受伤,刺激①感受器处时,则不能完成反射活动,B正确。
C.传出神经纤维末梢及其所支配的肌肉或腺体一起称为⑤效应器。这种从中枢神经向周围发出的传出神经纤维,终止于骨骼肌或内脏的平滑肌或腺体,支配肌肉或腺体的活动,C错误。
D.图中神经冲动的传递方向是:①→②→③→④→⑤,D错误。
故选B。
10.(2022·自贡)下列激素与内分泌腺的对应关系中,错误的是( )
A.肾上腺素——肾上腺 B.胸腺素——胸腺
C.生长激素——甲状腺 D.雄性激素——睾丸
【答案】C
【解析】
A.肾上腺分泌肾上腺素,肾上腺素能够促使心跳加快、血压升高、使皮肤血管扩张,在紧急情况下,肾上腺素的分泌增加,可以增加中枢神经系统的兴奋性,使人体反应灵敏,还能充分调动人体的潜力,以应对紧急情况,A正确。
B.胸腺分泌胸腺激素,胸腺激素的作用主要是保障人体免疫功能的正常,以及调节人体的免疫机能。它可以快速激活和增殖机体的免疫细胞,增强细胞因子的活性,从而抵御外界环境细菌、病毒的侵袭,还可以减少对自身免疫性疾病的反应,B正确。
C.生长激素是由垂体分泌的,可以调节人体的生长发育;甲状腺分泌的是甲状腺激素,甲状腺激素可以促进新陈代谢和生长发育,提高神经系统的兴奋性,C错误。
D.男性产生生殖细胞精子的器官是睾丸,同时睾丸也可以分泌雄性激素,D正确。
故选C。
11.(2022·云南)下列不属于反射的是( )
A.人看见梅子分泌唾液 B.人看到“禁止通行”绕道而走
C.针扎到手立即缩回 D.草履虫“趋利避害”
【答案】D
【解析】
A.人看见梅子分泌唾液是神经系统对外界刺激发生的有规律的反应,属于反射,A不符合题意。
B.人看到“禁止通行”绕道而走是神经系统对交通信号作出的有规律的反应,属于反射,B不符合题意。
C.针扎到手立即缩回是神经系统对针扎刺激作出的有规律的反应,属于反射,C不符合题意。
D.草履虫是单细胞生物,不具有神经系统,草履虫“趋利避害”是对外界刺激作出的反应,不属于反射,D符合题意。
故选D。
12.(2022·云南)下图是耳朵的基本结构示意图,听觉感受器位于( )
A.① B.② C.③ D.④
【答案】C
【解析】
A.①鼓膜可以把声波的振动转为机械性振动,A不符合题意。
B.前庭和②半规管内有感受头部位置变动的位觉(平衡觉)感受器,B不符合题意。
C.在③耳蜗内有听觉感受器,可以感受振动刺激,产生神经冲动,沿着听神经传导到大脑皮层听觉中枢,产生听觉,C符合题意。
D.④咽鼓管,连通鼓室和鼻咽部,咽鼓管可以平衡鼓膜两侧的气压平衡,D不符合题意。
故选C。
13.(2022·云南)如果婴幼儿时期甲状腺激素分泌过少,容易患( )
A.呆小症 B.夜盲症 C.佝偻病 D.糖尿病
【答案】A
【解析】
A.甲状腺激素是甲状腺分泌的,能够促进生长发育,提高神经系统的兴奋性,促进新陈代谢的功能。幼儿时期甲状腺分泌不足,会导致呆小症,分泌过多会引起甲亢;人体缺碘导致的甲状腺分泌不足,会患大脖子病,A正确。
B.夜盲症是缺少维生素A,B错误。
C.缺钙或者缺少维生素D,幼儿易患佝偻病,C错误。
D.胰岛素是胰岛分泌的,能够调节糖类的吸收、转化和利用。人体分泌胰岛素不足时,细胞对血糖的利用能力下降,人体易患糖尿病,D错误。
故选A。
14.(2022·衡阳)醉酒驾车是非常危险的,醉酒的人一般会出现口齿不清、动作不协调身体平衡能力减弱,这是因为酒精分别麻醉了( )
A.大脑、小脑 B.大脑、脑干 C.小脑、大脑 D.小脑、脑干
【答案】A
【解析】
大脑皮层中枢有躯体运动中枢、躯体感觉中枢、视觉中枢、听觉中枢、嗅觉中枢、语言中枢、触觉中枢和味觉中枢等中枢。人的大脑皮层除了对外部世界的感知以及控制机体的反射活动外,还具有语言、学习、记忆和思维等方面的高级功能。小脑的主要功能是使运动协调、准确,维持身体的平衡。因此,酒后明显表现为思维混乱、口齿不清、反应慢,是酒精麻醉了大脑导致的;而反应变慢,动作不协调,是酒精麻醉了小脑导致运动不协调、准确。
故选A。
15.(2022·衡阳)2022年6月5日上午10点44分,我国十四号载人航天飞船发射成功。这是中华民族在实现伟大复兴道路上取得的又一个辉煌成就。许多人在电视机前看到这一过程后,都不由自主地鼓掌欢呼起来。下列与此反射类型一致的是( )
A.缩手反射 B.眨眼反射 C.膝跳反射 D.望梅止渴
【答案】D
【解析】
反射分为简单反射(也称非条件反射)和复杂反射(也称条件反射)。简单反射是指人生来就有的先天性反射,是一种比较低级的神经活动,由大脑皮层以下的神经中枢(如脑干、脊髓)参与即可完成。复杂反射是人出生以后在生活过程中逐渐形成的后天性反射,是在简单反射的基础上,经过一定的过程,在大脑皮层参与下完成的,是一种高级的神经活动,是高级神经活动的基本方式。与语言文字有关的反射是最复杂的,也是人类所特有的。
结合分析和题干信息可知:“缩手反射”、“眨眼反射”、“膝跳反射 ”都是指人生来就有的先天性反射,属于简单反射(非条件反射);而“望梅止渴”和题干中的反射都是与语言文字有关的反射,属于复杂反射(条件反射)。
故选D。
16.(2022·衡阳)上课铃响了,小丽同学推开门走进教室。有关小丽完成该动作的说法不正确的是( )
A.需要神经系统的调节 B.此时肱二头肌舒张 C.关节起支点作用 D.只有运动系统的参与
【答案】D
【解析】
A.人体的运动不仅靠运动系统来完成,它需要神经系统的控制和调节,它需要能量的供应,所以还需要消化系统、呼吸系统、循环系统等系统的配合,A正确。
B.推门动作,为伸肘状态,此时,肱二头肌舒张,肱三头肌收缩,B正确。
C.人体的运动系统由骨、关节、肌肉组成,骨起杠杆作用,关节起支点作用,肌肉提供动力,C正确。
D.人体的运动不仅靠运动系统来完成,它需要神经系统的控制和调节,它需要能量的供应,所以还需要消化系统、呼吸系统、循环系统等系统的配合,D错误。
故选D。
17.(2022·邵阳)下列属于人类特有反射的是( )
A.吃梅止渴 B.闻梅止渴 C.望梅止渴 D.谈梅止渴
【答案】D
【解析】
ABC.吃梅止渴、嗅梅止渴、看梅止渴,都是具体刺激引起的反射,人和动物共有,因此都不是人类特有的反射,ABC不正确。
D.谈梅止渴是通过大脑皮层的语言中枢形成的人类特有的反射,D正确。
故选D。
18.(2022·邵阳)如图是眼球结构示意图下列叙述正确的是( )
A.结构①能调节瞳孔大小 B.结构④具有提供营养的作用
C.结构⑥是视觉形成的部位 D.近视眼的成因之一是结构②的曲度过大且不易恢复
【答案】D
【解析】
A.①角膜是无色透明的,利于光线的透入,如果角膜病变或受损,会影响光线进入眼球内部,使物像模糊不清,甚至失明,可以通过角膜移植来使病人得到恢复,错误。
B.眼睛中被称为“白眼球”的部分是④巩膜,白色坚韧的巩膜具有保护作用,错误。
C.⑥视网膜,为一层柔软而透明的膜,紧贴在脉络膜内面,有感受光刺激的作用。视网膜上的感光细胞能够把物体的色彩、亮度等信息转化为神经冲动,故视网膜是视觉感受器,错误。
D.近视形成的原因是:②晶状体过度变凸不能恢复原状或眼球的前后径过长,导致远处物体反射的光线经折射后形成的物像落在视网膜的前方,因而看不清远处的物体。需要配戴凹透镜矫正。预防应做到“三要”、“四不要”,正确。
故选D。
19.(2022·邵阳)小明学习了《生物学》以后,尝试用下图表示相关概念间的包含关系,表格中的选项与下图相符的是( )
| 1 | 2 | 3 |
A | 神经系统 | 大脑 | 小脑 |
B | 消化系统 | 消化道 | 咽 |
C | 血液 | 血浆 | 血细胞 |
D | 肾单位 | 肾小球 | 肾小管 |
A.A B.B C.C D.D
【答案】B
【解析】
A.神经系统由脑、脊髓和它们所发出的神经组成。脑位于颅腔内,包括大脑、小脑和脑干三部分,A错误。
B.人体的消化系统包括消化道和消化腺。消化道自上而下依次是:口腔、咽、食道、胃、小肠、大肠和肛门;消化腺有唾液腺、胃腺、肝脏、肠腺和胰腺,B正确。
C.血液由血浆和血细胞组成,血细胞包括红细胞、白细胞和血小板,C错误。
D.肾单位是肾脏的结构和功能单位,肾单位包括肾小体和肾小管。肾小体包括呈球状的肾小球和呈囊状包绕在肾小球外面的肾小囊,囊腔与肾小管相通,D错误。
故选B。
20.(2022·盐城)青少年要保证充足的睡眠,在睡眠期间生长激素分泌量会明显增多,有利于生长发育。分泌该激素的内分泌腺是( )
A.垂体 B.胸腺 C.胰岛 D.肾上腺
【答案】A
【解析】
垂体分泌生长激素,并调节其他激素的分泌;胸腺分泌胸腺激素;胰岛分泌胰岛素,如不足会导致糖尿病;肾上腺分泌肾上腺素,使人心跳加快、精神兴奋。
故选A。
21.(2022·盐城)如图为人的膝跳反射示意图。下列相关分析正确的是( )
A.该反射由脊髓控制
B.该反射是条件反射
C.完成该反射仅需运动系统中的骨骼肌参与
D.完成该反射所需能量与细胞的呼吸作用无关
【答案】A
【解析】
A.膝跳反射是比较低级的反射活动,是由脊髓控制的,A符合题意。
B.膝跳反射是比较低级的反射活动,属于非条件反射,B不符合题意。
C.运动系统包括骨、骨骼肌和骨连结,骨在运动中起杠杆作用,关节在运动中起支点作用,骨骼肌在运动中起动力作用,C不符合题意。
D.膝跳反射所需的能量,来自细胞的呼吸作用,该过程主要在线粒体中进行,需要消耗有机物和氧气,D不符合题意。
故选A。
22.(2022·泰安)如图表示人体完成某反射活动的神经结构和部分运动结构。下列叙述正确的是( )
A.膝跳反射的反射弧由2、3、4、7、8组成
B.膝关节由A、B构成,A内含滑液可减少摩擦
C.若阻断7,膝跳反射不能完成,但能感觉到叩击
D.膝跳反射小腿抬起时,股四头肌处于舒张状态
【答案】C
【解析】
A.反射活动的结构基础称为反射弧,包括1是感受器、2是传入神经、3是神经中枢、7是传出神经、8是效应器五个部分,A不符合题意。
B.膝关节由关节囊、A关节腔、B关节面构成,关节面包括关节头和关节窝,它们的表面有一层关节软骨,可减少运动时的摩擦,另外,A关节腔里面有滑液能减少骨与骨之间的摩擦,B不符合题意。
C.反射必须通过反射弧来完成,缺少任何一个环节反射活动都不能完成。如果阻断7传出神经,叩击1感受器处,人体不会作出反应,因为反射弧不完整,效应器接收不到神经传来的神经冲动;但是神经冲动会沿着脊髓的白质中的4上行传导束传到大脑皮层的躯体感觉中枢形成的感觉,C符合题意。
D.膝跳反射是指在膝半屈和小腿自由下垂时,轻快地叩击膝腱(膝盖下韧带),引起股四头肌收缩,使小腿作急速前踢的反应,D不符合题意。
故选C。
23.(2022·乐山)简单反射只有低级中枢参与,复杂反射则需要低级中枢和高级中枢共同完成。下列反射活动只有低级中枢参与的是( )
A.膝跳反射 B.望梅止渴 C.谈虎色变 D.学习考试
【答案】A
【解析】
A.膝跳反射是生来就有的反射,由大脑皮层以下的神经中枢(如脑干、脊髓)参与即可完成,属于简单反射,A正确。
BCD.望梅止渴、谈虎色变和学习考试都是人出生以后在生活过程中逐渐形成的后天性反射,是在简单反射的基础上,经过一定的过程,在大脑皮层参与下完成的,是一种高级的神经活动,属于复杂反射,BCD错误。
故选A。
24.(2022·乐山)关于人体激素调节,下列说法正确的是( )
A.糖尿病患者需口服胰岛素降低血糖浓度
B.人体各项生命活动主要受到激素的调节
C.成年时甲状腺激素分泌不足会患呆小症
D.幼年时生长激素分泌得过多会患巨人症
【答案】D
【解析】
A.胰岛素的化学本质是蛋白质,口服胰岛素会被消化,所以治疗糖尿病只能注射,A错误。
B.人体的生命活动主要受到神经系统的调节,但也受到激素调节的影响。主要受到神经系统的调节,B错误。
C.呆小症是由于幼年时期甲状腺激素分泌不足引起的,C错误。
D.幼年时生长激素分泌得过多会患巨人症,D正确。
故选D。
25.(2022·怀化)当开考铃声响起,接受铃声刺激,产生神经冲动的结构是( )
A.鼓膜 B.耳蜗 C.听小骨 D.半规管
【答案】B
【解析】
听觉形成的过程是外界的声波经过外耳道传到鼓膜,引起鼓膜的振动;振动通过听小骨传到内耳,刺激了耳蜗内的听觉感受器,产生神经冲动;神经冲动通过与听觉有关的神经传递到大脑皮层的听觉中枢,就形成了听觉。可见听觉的形成过程中,接受振动刺激并产生神经冲动的部位是耳蜗。
故选B。
26.(2022·怀化)地震救援中,将长时间受困人员救出时,需将他们的眼睛蒙住。目的是为了避免强光灼伤眼球的哪个结构( )
A.瞳孔 B.巩膜 C.视网膜 D.玻璃体
【答案】C
【解析】
A.虹膜中央有瞳孔,瞳孔的大小可以调节,能够控制进入眼球内的光线。光线强,瞳孔变小。光线弱,瞳孔变大,A不符合题意。
B.巩膜是眼球外膜的后面部分,白色坚韧,对眼球有保护作用,看到的白眼球就是巩膜,B不符合题意。
C.视网膜含有许多对光线敏感的细胞,能感受光线的刺激。长期埋在废墟中的伤员,人处在黑暗环境中,瞳孔非常大;从废墟中救出后,外界的光线很强,强光容易刺激损伤视网膜,甚至引起视网膜脱落。因此地震救援中,将长时间受困人员救出时,需将他们的眼睛蒙住。目的是为了避免强光灼伤眼球的视网膜,C符合题意。
D.玻璃体是透明的胶状物,支撑眼球壁,折射光线, D不符合题意。
故选C。
二.非选择题
27.(判断)人体视觉产生的部位是大脑的特定区域。( )
【答案】正确
【解析】
视觉形成的过程是:外界物体反射来的光线,经过角膜、房水,由瞳孔进入眼球内部,再经过晶状体和玻璃体的折射作用,在视网膜上能形成清晰的物像,物像刺激了视网膜上的感光细胞,这些感光细胞产生的神经冲动,沿着视神经传到大脑皮层的视觉中枢,就形成视觉,故题干观点正确。
28.(2022·临沂)北京时间2022年4月16日9时56分,神舟十三号载人飞船返回舱在东风着陆场成功着陆,神舟十三号载人飞行任务取得圆满成功。请根据图示回答下列问题。
(1)在太空授课第二课中,王亚平老师将冰墩墩直着抛向了叶光富老师,叶老师看到冰墩墩向自己飞来时,冰墩墩反射的光线经过图中【 】______________和【D】的折射作用,在【 】______________上形成物像,最终在大脑皮层的视觉中枢形成视觉。
(2)在太空授课过程中,同学们能够听的懂,看的明白,这与⑥中特定的神经中枢有关。该中枢参与的反射活动都属于______________反射。其中完成“听的懂”这一反射活动的感受器是【 】______________。
(3)当看到屏幕显示太空授课完成,北京主会场的同学们热烈鼓掌,请用图中的数字、字母及箭头写出这一反射所产生的神经冲动传导过程:B→C→⑥→⑧→______________。
(4)三位“太空教师”在太空失重状态下,需要依靠舱内的扶手固定自己,保持“站立”姿势,给我们上课。而在地球上的我们,维持身体平衡主要依靠图中【 】______________的调节功能。
(5)小宇同学在观看神舟十三号载人飞船返回舱成功着陆时,他激动万分,此时他的大脑皮层特别兴奋,促使体内的______________含量增加,进而心跳加快,血压升高,这说明人体的生命活动主要受神经系统的调节,但也受激素调节的影响。
【答案】(1) A晶状体 B视网膜
(2)条件##复杂 ④耳蜗
(3)G→H→I
(4)⑦小脑
(5)肾上腺激素
【解析】
(1)视觉形成的过程是外界物体反射来的光线,经过角膜、房水,由瞳孔进入眼球内部,再经过晶状体和玻璃体的折射作用,在视网膜上能形成清晰的物像,物像刺激了视网膜上的感光细胞,这些感光细胞产生的神经冲动,沿着视神经传到大脑皮层的视觉中枢,就形成视觉。即:光线经过图中A晶状体和D玻璃体的折射作用,在B视网膜上形成物像,最终在⑥大脑皮层的视觉中枢形成视觉。
(2)复杂反射是人出生以后在生活过程中逐渐形成的后天性反射,也叫条件反射。该反射是在简单反射的基础上,经过一定的过程,在大脑皮层参与下完成的,是一种高级的神经活动,是高级神经活动的基本方式。与语言文字有关的反射是最复杂的,也是人类所特有的。同学们能够听的懂,看的明白,这与⑥中特定的神经中枢有关。该中枢参与的反射活动是人出生以后在生活过程中逐渐形成的后天性反射,属于条件反射。
外界声波经过外耳道传导鼓膜,鼓膜的振动通过听小骨传到内耳,刺激了耳蜗内对声波敏感的感觉细胞,这些细胞就将声音信息通过听觉神经传给大脑的一定区域(听觉中枢),这样就产生了听觉。可见,接受声音的听觉感受器在④耳蜗内。
(3)反射弧中神经冲动的传导方向是:感受器→传入神经→神经中枢→传出神经→效应器。当看到屏幕显示太空授课完成,北京主会场的同学们热烈鼓掌,这一反射所产生的神经冲动传导过程:B视网膜→C视神经→⑥大脑皮层视觉中枢→⑧下行传导神经纤维→G神经中枢→H传出神经→I效应器。
(4)⑦小脑的主要功能是使运动协调、准确,维持身体的平衡。
(5)肾上腺素可以作用于心脏,使心肌的收缩性增强,从而使心跳加快,血压上升,以增强力量提高反应速度。
29.(2022·江西)跳绳是初中学考体育选考项目之一。请据图回答下列问题。(图中序号表示器官或结构,字母表示系统)
(1)同学们听到下课铃声,纷纷拿着跳绳来到操场。这种反应属于_______反射。
(2)食物中的_______是跳绳所需能量的主要来源,该物质在图中的________(填序号)被最终消化。营养物质被吸收后通过图中的________(填字母)运输到各组织细胞。
(3)图中的②是______,它能够缓冲跳绳时产生的震动,避免运动损伤。
(4)同学们在运动后及时补充的水分,有一部分在⑤内参与形成原尿,原尿再通过⑥的_________作用形成尿液。
(5)跳绳活动是人体各系统在神经调节和_______调节下,相互联系和协调,共同完成的。
【答案】(1)复杂(条件)
(2) 淀粉 (糖类) ⑩ B
(3)关节软骨
(4)重吸收
(5)激素(体液)
【解析】(1)同学们听到下课铃声,纷纷拿着跳绳来到操场,该反射需要大脑皮层的参与,这一过程属于条件(或复杂)反射。
(2)人体活动所需能量的主要来源于食物中的淀粉(糖类),淀粉在10小肠内被最终消化。
(3)图中的②是关节软骨,它能够缓冲跳绳时产生的震动,避免运动损伤。
(4)血液通过肾小球和⑤肾小囊内壁的 滤过作用形成原尿,原尿通过⑥肾小管的重吸收作用形成尿液。
(5)跳绳活动是人体各系统在神经调节和激素(体液)调节下,相互联系和协调,共同完成的。
30.(2022·重庆)新冠疫情居家隔离期间,小明购买了一个乒乓球训练器,经过一个月的训练不仅增强了体质,还让视力得到一定恢复,请据图回答问题:
(1)乒乓球反射的光线,经过晶状体等的折射作用,在__________(填序号)视网膜上形成物像,这些图像信息要经过③视神经传递到__________的特定区域,加工处理后才能形成视觉。
(2)使用乒乓球训练器时,⑤睫状体不断地收缩和舒张,调节_________(填序号)晶状体的曲度,在这个过程中睫状体得到有效的锻炼,从而有助于视力的恢复。
(3)图乙表示某校学生三年近视率调查结果,其变化趋势是____________________。
(4)青少年近视是可以预防的,为了保护好视力,你应该怎么做?(答出一点即可)______________________________________________________。
【答案】(1) ② 大脑皮层
(2)④
(3)近视率逐年升高
(4)预防近视,要做到“三要四不看”,读书姿势要正确,眼与书的距离要在33cm左右;看书、看电视或使用电脑一小时后要休息一下,要远眺几分钟;要定期检查视力,认真做眼保健操;不在直射的强光下看书;不在光线暗的地方看书;不躺卧看书;不走路看书
【解析】
(1)视觉形成的过程是外界物体反射来的光线,经过角膜、房水,由瞳孔进入眼球内部,再经过晶状体和玻璃体的折射作用,在视网膜上能形成清晰的物像,物像刺激了视网膜上的感光细胞,这些感光细胞产生的神经冲动,沿着视神经传到大脑皮层的视觉中枢,就形成视觉。所以,乒乓球反射的光线,经过晶状体等的折射作用,在②视网膜上形成物像,这些图像信息要经过③视神经传递到大脑皮层的特定区域,加工处理后才能形成视觉。
(2)人体能看远近不同的物体主要是通过睫状体调节晶状体的曲度完成的。人视近物时,睫状体收缩,晶状体曲度变大;视远物时,睫状体舒张,晶状体曲度变减小。所以,使用乒乓球训练器时,⑤睫状体不断地收缩和舒张,调节④晶状体的曲度,在这个过程中睫状体得到有效的锻炼,从而有助于视力的恢复。
(3)图乙表示某校学生三年近视率调查结果,分析柱形图可知,近视率的变化趋势是逐年升高。
(4)青少年近视是可以预防的,为了保护好视力,应该做到“三要四不看”,读书姿势要正确,眼与书的距离要在33cm左右;看书、看电视或使用电脑一小时后要休息一下,要远眺几分钟;要定期检查视力,认真做眼保健操;不在直射的强光下看书;不在光线暗的地方看书;不躺卧看书;不走路看书。
31.(2022·泰安)在不断变化的环境中,不同层次的生命系统通过一定的调节机制,使各结构之间协调配合,形成相对稳定的状态。请分析回答:
(1)在细胞水平上,细胞是生物体生命活动的基本单位。细胞膜的功能是 _____,细胞核是细胞生命活动的控制中心,包含指导控制物质和能量变化以及生物 _____的一系列指令。在细胞核的指挥控制下,细胞成为统一整体。
(2)在个体水平上,生物体是结构相互联系、功能相互配合的统一整体。如人体各器官系统在神经系统和内分泌系统的调节下,相互联系和协调,共同完成各项生命活动。神经调节的基本方式是 _____。在神经调节中,信息以_____ 的形式传递。在内分泌系统调节中,激素通过 _____ 输送到全身各处,参与调节人体的生命活动。
(3)在群体水平上.生态系统是生物和环境形成的统一整体。生态系统中各种生物之间.生物与非生物之间存在密切联系,通过物质流、 _____和 _____使生物与环境成为统一的整体。
【答案】(1) 控制物质的进出 发育和遗传
(2)反射 神经冲动 血液循环
(3) 能量流 信息流
【解析】
(1)细胞膜可以控制物质的进出,能够让细胞生活需要的物质进入细胞,而把有些物质挡在细胞外面。细胞核含有遗传物质,能够传递遗传信息,控制细胞代谢,生物的遗传和发育都离不开细胞核的运作,指导控制物质和能量变化,细胞核是细胞生命活动的控制中心。
(2)神经调节的基本方式是反射,反射活动的结构基础称为反射弧,包括感受器、传入神经、神经中枢、传出神经和效应器。神经系统通过许许多多的反射弧,以神经冲动的形式传递和处理信息,调节人体的各项生命活动,所以在神经调节中,信息以神经冲动的形式传递。内分泌腺的分泌物是激素,即激素是由内分泌腺的腺细胞所分泌的、对人体有特殊作用的化学物质,它在血液中含量极少,但是对人体的生长发育和生殖等生理活动,却起着重要的调节作用,激素直接进入腺体内的毛细血管,它随着血液循环输送到全身各处。
(3)植物是生产者,它可以制造有机物,动物直接或间接以植物为食,动物死后的遗体被细菌和真菌分解成二氧化碳、水和无机盐等,归还大自然,生物与生物之间由于吃与被吃的关系,形成的食物链和食物网进行物质和能量的循环和流动,这是生态系统中的生物与生物之间,生物与非生物之间的物质流和能量流。动物与动物之间通过声音、动作等进行信息交流,这是生态系统中生物与生物之间的信息流,因此生态系统中各种生物之间,生物与非生物之间存在密切联系,通过物质流、能量流和信息流使生物与环境成为统一的整体。
初中生物中考复习 专题07 人体生命活动的调节-2022年中考生物真题分项汇编 (全国通用)(原卷版): 这是一份初中生物中考复习 专题07 人体生命活动的调节-2022年中考生物真题分项汇编 (全国通用)(原卷版),共8页。
初中生物中考复习 专题07 人体生命活动的调节-三年(2020-2022)中考生物真题分项汇编(全国通用)(解析版): 这是一份初中生物中考复习 专题07 人体生命活动的调节-三年(2020-2022)中考生物真题分项汇编(全国通用)(解析版),共32页。试卷主要包含了选择题,综合题等内容,欢迎下载使用。
初中生物中考复习 专题07 人体生命活动的调节-2020年中考生物真题分项汇编(全国通用)(解析版): 这是一份初中生物中考复习 专题07 人体生命活动的调节-2020年中考生物真题分项汇编(全国通用)(解析版),共11页。

