初中生物中考复习 专题06 绿色植物的光合作用和呼吸作用(解析版)
展开
这是一份初中生物中考复习 专题06 绿色植物的光合作用和呼吸作用(解析版),共9页。试卷主要包含了 呼吸作用在实质上是, 光合作用的实质是, 下列说法错误的是等内容,欢迎下载使用。
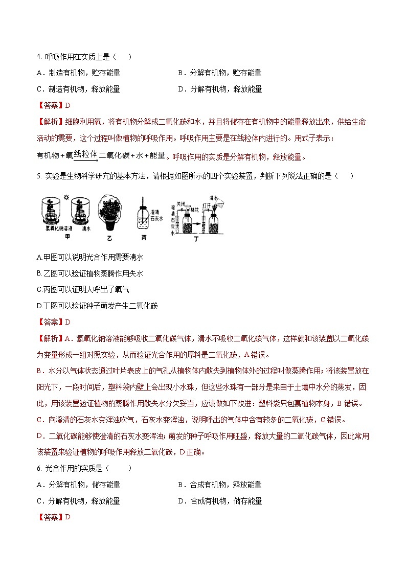
专题06 绿色植物的光合作用和呼吸作用(总分:50分,时间:30分钟)一.选择题(本大题共10小题,每小题2分,共20分)1. 如图所示一片正常进行生理活动的叶片。图中①、②、③、④分别代表与不同生理活动有关的物质,箭头表示物质进出的方向。下列有关说法中正确的是( )A.若①表示二氧化碳,则图示为呼吸作用示意图B.若②表示二氧化碳,则图示为光合作用示意图C.若③表示水,则它主要用于叶的蒸腾作用D.若④表示有机物,则它应该在导管中运输【答案】C【解析】A.根据光合作用概念可知,二氧化碳是通过叶片的气孔进入的,水是由植物的根自下而上吸收来的,氧气从气孔出来,它合成的有机物由筛管自上向下运送。因此若①表示二氧化碳,则图示为光合作用示意图,A错误。B.呼吸作用的公式如图:有机物+氧气→二氧化碳+水+能量,可见呼吸作用是吸进氧气,呼出二氧化碳。因此若②表示二氧化碳,则图示为呼吸作用示意图,B错误。C.植物通过根从土壤中吸收水分,吸收来的水只有大约1%当做光合作用的原料被植物体利用,大约99%都通过绿色植物的蒸腾作用以水蒸气的形式散发到大气当中去了,若③表示水,则它主要用于蒸腾作用,C正确。D.筛管是输送有机物的通道,方向是自上而下,若④表示有机物,则它应该在筛管中运输,D错误。2. 如图是某生物兴趣小组用金鱼藻设计的实验装置,观察在不同距离灯光照射下,试管中产生的气泡数目,得到的数据如下,从数据中不能得出的结论是( )试管与灯的距离/厘米5101520253035每分钟产生的气泡数/个61554232252119A.植物离光源越近产生的气泡数目越多B.植物与光源的距离与产生的气泡数呈负相关C.光照越强,植物的光合作用越强D.光照时间越长,植物的光合作用越强【答案】D【解析】A.从实验现象得出的数据可知,距离灯越近,金鱼藻产生的氧气(气泡)就越多,A正确。B.光合作用受光照强度的影响;试管与灯的距离越来越大,光照强度越来越低,光合作用产生的氧气越少,说明植物和光源的距离与植物产生的气泡数呈负相关,B正确。C.由于距离近光照会变强,距离远光照会变弱,所以这一现象说明,光照越强,绿色植物的光合作用就会越强,产生的氧气(气泡)就会越多。通过分析实验数据,可得出结论:在一定范围内,光照越强,植物的光合作用越旺盛,C正确。D.本实验的变量是光照强度,而不是光照时间,所以不能得出光照时间越长,植物的光合作用越强的结论,D错误。3. 对温室大棚里的农作物.采取适当措施能提高光合作用效率,增加产量,以下措施不能起到这种作用的是( )A.增加二氧化碳 B.降低光照强度 C.合理密植 D.延长光照时间【答案】B【解析】A. 二氧化碳是光合作用的原料,因此增加二氧化碳能提高光合作用效率,增加产量,不符合题意。 B. 光合作用的条件是光,降低光照强度,光合作用效率会下降,导致产量降低,符合题意。 C. 合理密植的目的是充分利用单位土地面积上的光能,能提高光合作用效率,增加产量,不符合题意。 D. 光合作用的条件是光,延长光照时间可以增加光合作用进行的时间,能提高光合作用效率,增加产量,不符合题意。4. 呼吸作用在实质上是( )A.制造有机物,贮存能量 B.分解有机物,贮存能量C.制造有机物,释放能量 D.分解有机物,释放能量【答案】D【解析】细胞利用氧,将有机物分解成二氧化碳和水,并且将储存在有机物中的能量释放出来,供给生命活动的需要,这个过程叫做植物的呼吸作用。呼吸作用主要是在线粒体内进行的。用式子表示:。呼吸作用的实质是分解有机物,释放能量。5. 实验是生物科学研宂的基本方法,请根据如图所示的四个实验装置,判断下列说法正确的是( )A.甲图可以说明光合作用需要淸水B.乙图可以验证植物蒸腾作用失水C.丙图可以证明人呼出了氧气D.丁图可以验证种子萌发产生二氧化碳【答案】D【解析】A.氢氧化钠溶液能够吸收二氧化碳气体,清水不吸收二氧化碳气体,这样就和该装置以二氧化碳为变量形成一组对照实验,从而验证光合作用的原料是二氧化碳,A错误。B.水分以气体状态通过叶片表皮上的气孔从植物体内散失到植物体外的过程叫做蒸腾作用;将该装置放在阳光下,一段时间后,塑料袋内壁上会出现小水珠,但这些水珠有一部分是来自于土壤中水分的蒸发,因此,用该装置验证植物的蒸腾作用散失水分欠妥当,应该做如下改进:塑料袋只包裹植物本身,B错误。C.向澄清的石灰水变浑浊吹气,石灰水变浑浊,说明呼出的气体中含有较多的二氧化碳,C错误。D.二氧化碳能够使澄清的石灰水变浑浊;萌发的种子呼吸作用旺盛,释放大量的二氧化碳气体,因此常用该装置来验证植物的呼吸作用释放二氧化碳,D正确。6. 光合作用的实质是( )A.分解有机物,储存能量 B.合成有机物,释放能量C.分解有机物,释放能量 D.合成有机物,储存能量【答案】D【解析】由概念可知光合作用的实质是物质转化和能量转化:物质转化是指将无机物转化为有机物的过程,能量转化是指将光能转化为储存在有机物里的化学能的过程。绿色植物通过光合作用不断消耗大气中的二氧化碳,维持了生物圈中二氧化碳和氧气的相对平衡。7. 某校生物兴趣小组的同学在玻璃温室里进行植物栽培实验,并在一晴天对室内空气中的二氧化碳浓度进行了24小时测定,下列曲线能正确表示测定结的是( )A. B. C. D.【答案】B【解析】光合作用进行的场所是叶绿体,表达式为:。呼吸作用进行的场所为线粒体,表达式为:有机物+氧→二氧化碳+水+能量。在0-6时,夜间无光,植物不进行光合作用,只进行呼吸作用,不断释放二氧化碳,所以二氧化碳的浓度逐渐升高,而6-18时为白天,植物进行光合作用,不断消耗二氧化碳,也能进行呼吸作用,释放二氧化碳,但光合作用的强度大于呼吸作用的强度,所以二氧化碳的浓度逐渐降低,从18-24时为黑夜时间,与0-6时的情况一样,二氧化碳浓度逐渐升高。故B符合题意。8. 下列说法错误的是( )A.合理密植能提高农作物的产量 B.呼吸作用能分解有机物,产生热量C.呼吸作用主要在叶绿体中进行 D.呼吸作用主要在线粒体中进行【答案】C【解析】A.合理密植,有利于充分利用光能,提高光合效率,增加农作物的产量,A正确。B.呼吸作用吸收氧气,分解有机物为二氧化碳和水,并释放出能量,能量为生命活动提供能量,呼吸作用的实质是分解有机物,释放能量,B正确。C.呼吸作用的主要场所是线粒体中进行,叶绿体是光合作用的场所,C错误。D.呼吸作用的主要场所是线粒体,活细胞都在进行呼吸作用,D正确。9. 以下对绿色植物呼吸作用的叙述,不正确的是( )A.呼吸作用的实质是分解有机物释放能量 B.在光照和黑暗中都能进行呼吸作用C.绿色植物进行呼吸作用的部位是所有细胞 D.田间松土,及时排涝是为了促进根的呼吸作用【答案】C【解析】A.呼吸作用的实质是分解有机物释放能量,A正确。B.在光照和黑暗中都能进行呼吸作用,B正确。C.呼吸作用的场所是所有活细胞的线粒体中,C错误。D.田间松土,及时排涝是为了促进根的呼吸作用,D正确。10. “早穿皮袄午穿纱,围着火炉吃西瓜。”新疆气温反差大,瓜果特别甜的原因是( )A.白天光合作用强,蒸腾作用旺盛 B.白天温度高,光合作用强,呼吸作用弱C.昼夜温差大,光合、呼吸作用都强 D.昼夜温差大,白天光合作用强,夜间呼吸作用弱【答案】D【解析】因为新疆地区昼夜温度差大,白天光合作用强,夜间呼吸作用弱.分解有机物少,积累有机物,所以新疆地区瓜果特别甜。二.非选择题(本大题共4小题,共30分)11. 生物圈中到处都有绿色植物,它们自身的某些生理活动在生物圈中具有重要作用。图一中的A、B、C表示发生在绿色植物体内的某些生理过程,图二示叶片的横切面结构,图三表示“绿叶在光下制造有机物”探究实验的部分过程。请据图回答: (1)图一中,植物吸收的水分,通过根、茎、叶中的__________运送到叶肉细胞进行一些生理活动,绝大部分通过图中的[]__________ 散失到环境中,参与了生物圈中的水循环。农业生产中的合理密植提高了图中[]__________的效率。(2)图二中,①是__________,图一中的气体进出的通道是[] ____________________,②是______________,其中含有大量的______________,能够进行光合作用。(3)图三中,将实验步骤正确排序__________(用序号和箭头)。设置步骤②的目的是______________。步骤④中大烧杯里盛放的液体是_______________。【答案】导管 B蒸腾作用 A光合作用 表皮(或表皮细胞) 叶肉 叶绿体 ④气孔 ②→①→④→③ 将叶片内原有的淀粉运走耗尽 清水 【解析】(1)植物吸收的水分,通过根、茎、叶中的导管运送到叶肉细胞,绝大部分通过图一中的[B]蒸腾作用散失到环境中,参与了生物圈中的水循环。图一中,A吸收二氧化碳释放氧气,因此表示光合作用;农业生产中的合理密植、增加光照强度、延长光照时间、增加二氧化碳浓度、施加、气肥农家肥,能提高光合作用的效率。(2)图二中,①是上表皮,图一中的气体进出的通道是[④]气孔。(3)《绿叶在光下制造有机物》的实验步骤是②暗处理、①遮光并光照、摘下叶片、④酒精脱色、漂洗加碘、①显影观察,因此图三中的实验步骤正确排序②①④③,设置步骤②的目的是 使叶片内原来的有机物全部运走和耗尽。步骤④中大烧杯里盛放的液体是清水。12. 如图所示,甲瓶里装有萌发的种子,乙瓶里装有煮熟的种子,加盖密封,放在温暖的地方,24小时以后,将燃烧的蜡烛放入瓶内.回答以下问题:(1)观察到的现象是:________中的蜡烛迅速熄灭,________瓶中的蜡烛继续燃烧。(2)该瓶中蜡烛熄灭的原因是________。(3)在实验中乙瓶的作用是_________ 。 (4)如果甲瓶内改用新鲜的叶片,乙瓶内改用沸水烫过的等量的叶片,也得到了与上述实验相同的结果,那么可以肯定这个实验中甲、乙两瓶一定都是放在________条件下进行的。【答案】甲 乙 萌发的种子呼吸消耗了氧气,产生二氧化碳 对照 黑暗 【解析】(1)(2)氧气支持燃烧,二氧化碳不支持燃烧。萌发的种子能进行呼吸作用,消耗了瓶中氧气,而煮熟的种子生命已经停止,不能进行呼吸作用,氧气没被消耗,所以甲瓶中的蜡烛熄灭;乙瓶中的蜡烛燃烧。(3)乙瓶内装有煮熟的种子,改变了实验的条件,出现了不同的结果,起对照作用。(4)新鲜的叶子也需要呼吸作用,但是由于叶子内有叶绿素,在有光的条件下会进行光合作用吸收二氧化碳,释放氧气,所以要验证呼吸作用消耗氧气,应放在黑暗条件下。13. 青岛海水稻研究发展中心的科研人员为了更好的了解“环境因素对水稻幼苗生长的影响”,设计如下实验:编号环境条件1室温(20℃),光照充足,灌入200ml清水2室温(20℃),黑暗中,灌入100ml海水3室温(20℃),光照充足,灌入100ml海水4低温(5℃),光照充足,灌入100ml海水(1)①取4个同样大小的花盆,编号1、2、3和4,分别装入等量同样的土壤中;②再选取4株生长状况完全相同的水稻幼苗分别植入4个花盆土壤中,处于适宜的、相同的深度;③按下表要求,将这4个花盆分别灌入不同的溶液,连续管理20天,进行观察并记录。若研究“海水对水稻幼苗生长的影响”,应选取编号______进行比较,这个实验在设计上存在着缺陷,请指出并加以改正______。(2)如图是研究人员州显微镜观察到制作的玻片标本中物像,制作该玻片标本与制作人的口腔上皮细胞的玻片标本在操作上的不同之处是(1条)______。使图甲变成图乙,进行的操作排序为_______(①转动转换器使用高倍镜②调节细准焦螺旋③移动玻片标④使用大光圈),丙图和丁图分别是水稻种子和玉米粒的结构图,加碘液后变蓝的结构分别是图丙和图丁中的______,而图丁种子萌发时各结构发育成幼苗的后顺序是_____(用数字表示)。(3)当水稻种子萌发成水稻幼苗后,研究人员利用水稻幼苗设计了如下实验,图1所示装置进行实验(NaHC03能够释放二氧化碳),连接气体传感器,能够通过计算机准确测量装置内的氧气和二氧化碳释放量,记录关键数据如图2所示。与图2中b、d两点对应的图3中的点分别为水稻幼苗处于图2中的b点时,生长状况是____。根据图3可知,促进水稻生长最佳的光照强度是 。
【答案】1和3 将1号组改为100ml的清水(变量不唯一) 图中装片制作过程中需要滴加清水,而制作口腔上皮细胞装片时,需要滴加生理盐水 ③①④② 1、⑥ ①②③ 不生长 X 【解析】(1)若研究“海水对水稻幼苗生长的影响”,单一变量是海水,其他条件相同。应选取编号1和3进行比较,将1号组改为100ml的清水,否则变量不唯一。(2)制作植物细胞装片的步骤:擦→滴→撕→展→盖→染→吸,制作口腔上皮细胞装片的步骤:擦→滴→刮→涂→盖→染→吸。图中是绿叶表皮细胞的放大图,制作过程中需要滴加清水。而制作口腔上皮细胞装片时,需要滴加生理盐水。
观察细胞放大换高倍镜顺序:先③移动玻片标,使物像至视野中央,再①转动转换器使用高倍镜,④使用大光圈,最后②调节细准焦螺旋使物像清晰。水稻种子和玉米粒都是单子叶植物的种子,丙图中1胚乳、2子叶,丁图①胚根、②胚轴、③胚芽、④子叶、⑥胚乳、⑦果皮和种皮,加碘液后变蓝的结构都是胚乳对应图中数字分别是1、⑥。种子萌发时胚发育顺序:胚根首先突破种皮,胚轴延伸将胚芽送上来,胚芽发育为茎和叶子,所以是①②③。(3)图2中a只有二氧化碳释放说明只进行呼吸作用;b氧气和二氧化碳量一样,呼吸作用强度等于光合作用强度,此时植物没有剩余有机物故不能生长;c、d只有氧气释放说明光合作用强于呼吸作用,二氧化碳来自自身呼吸作用和外界来源,只表现释放氧气,而d光合作用达到最强。根据图3可知,光照强度是X时,吸收二氧化碳最多,光合作用最强。所以促进水稻生长最佳的光照强度是X。14. 阅读科普短文,回答问题: 月球是地球唯一的卫星,其白昼时长可达2周。月球周围没有大气层,白天太阳的 光芒比地球明亮百倍。随着科技的发展,人类对月球的探索正在不断深入。 2019年1月3日,搭载“生物科普试验载荷项目”的嫦娥四号探测器成功在月球着陆。此次生物科普试验包含棉花种子、油菜种子、土豆种子、拟南芥种子、酵母菌和果蝇卵六种生物,放置于密封的生物科普试验载荷罐(如图1)内。载荷罐内除了6种生物 外,还有土壤、空气和18毫升水,生物生长空间为1升左右。载荷罐内有温控装置,利用 光导管吸收月球表面的自然光。预期载荷罐内将形成一个微型生态系统。 为凸显本次生物科普试验的价值,研究人员在重庆大学开展了地球和月球的对照实 验:地面试验载荷罐与月表载荷罐规格相同,均为密闭空间。另外又设计了地面自然条 件下(开放空间)试验,对比不同条件下生物的生长发育情况。 2019年1月3日晚23 : 50,地面试验载荷罐与月表载荷罐同步注水且罐内温度保 持一致,对照实验正式开始。注水两天后(1月5日),月表载荷罐内棉花种子萌发(如图 2)。注水三天后,地面试验载荷罐内一颗棉花种子萌发,可观察到嫩绿的子叶,另外三颗油菜种子在注水七天后萌发,几天后长出了绿油油的叶子。地面自然条件下,油菜、棉花和土豆的种子也萌发了,幼苗呈茂盛生长趋势。 棉花成为人类在月球上种植出的第一株植物。它的出现预示着未来宇航员将有可能在太空种植农作物,进而在月球或其他星球上建立居所。 (1)为保证种子顺利萌发,研究人员需筛选出饱满的种子。除此外,种子还应具有的条件是_______。 (2)预期生物科普试验载荷罐内的6种生物和_________将形成微型生态系统,酵母菌的作用是________。 (3)根据文中资料分析,2019年1月3日-5日,月表荷载罐内____气体含量会下降。 (4)棉花种子在萌发初期所需要的营养来自于__________。 (5)如果月表、地面载荷罐内的棉花幼苗都能正常生长,10天后月表载荷罐内的单位面积棉花叶比地面载荷罐内单位面积棉花叶中 含量高,作出这种预测的依据是 。【答案】胚具有活性、不在休眠期 非生物环境/非生物因素 分解有机物,促进生态系统物质循环 氧气 子叶 有机物 光照时间长或光照强度大 【解析】(1)种子具备外界条件和自身条件时才能萌发,种子的萌发的外界条件是:适宜的温度、一定的水分和充足的空气。自身条件是:种子的胚是完整的、活的等。所以为保证种子顺利萌发,研究人员需筛选出饱满的种子。除此外,种子还应具有的条件是种子的胚具有活性、不在休眠期。(2)一个完整的生态系统包括生物部分和非生物部分。预期生物科普试验载荷罐内的6种生物和非生物环境将形成微型生态系统。酵母菌属于真菌,它的作用是分解有机物,促进生态系统物质循环。(3)根据文中资料分析,2019年1月3日-5日,种子的萌发消耗氧气,会使月表荷载罐内氧气体含量会下降。(4)棉花种子属于双子叶植物种子,营养物质储存在子叶中。所以种子在萌发初期所需要的营养来自于子叶。(5)如果月表、地面载荷罐内的棉花幼苗都能正常生长,10天后月表载荷罐内的单位面积棉花叶比地面载荷罐内单位面积棉花叶中有机物含量高,因为月球表面的光照时间长或光照强度大,光合作用强。
相关试卷
这是一份初中生物中考复习 专题07 绿色植物的光合作用和呼吸作用(解析版),共26页。试卷主要包含了教材重点回顾,高频考点梳理等内容,欢迎下载使用。
这是一份初中生物中考复习 专题06 绿色植物的光合作用和呼吸作用(原卷版),共6页。试卷主要包含了 呼吸作用在实质上是, 光合作用的实质是, 下列说法错误的是等内容,欢迎下载使用。
这是一份初中生物中考复习 专题06 绿色植物的光合作用和呼吸作用(解析版),共9页。试卷主要包含了 呼吸作用在实质上是, 光合作用的实质是, 下列说法错误的是等内容,欢迎下载使用。

