初中生物中考复习 考点34 动物的运动-备战2019年中考生物考点一遍过
展开这是一份初中生物中考复习 考点34 动物的运动-备战2019年中考生物考点一遍过,共10页。试卷主要包含了运动系统的组成,躯体运动的形成等内容,欢迎下载使用。
考点34 动物的运动
中考频度:★★★☆☆ 难易程度:★★★☆☆
一、运动系统的组成
哺乳动物的运动系统由骨、关节和肌肉组成。骨与骨之间通过关节等方式相连形成骨骼,附着在骨骼上的肌肉称为骨骼肌。
1.关节
2.骨骼肌
(1)结构
肌腹:中间较粗的部分。
肌腱:骨骼肌两端较细的呈乳白色的部分。
(2)特性:肌肉无论受到哪种刺激(包括由神经传来的兴奋)都会发生收缩;停止刺激,肌肉舒张。
二、骨、关节和肌肉的协调配合
骨骼肌有收缩的特性,但是骨骼肌只能牵拉肌肉,不能推开肌肉,所以人体的任何一个动作,都至少有两块肌肉的参与。肌肉收缩,骨绕关节运动,才能完成动作。
下表为四种运动过程中肱二头肌和肱三头肌的状态:(图为屈肘和伸肘)
运动过程 | 肱二头肌 | 肱三头肌 |
屈肘 | 收缩 | 舒张 |
伸肘 | 舒张 | 收缩 |
两臂自然下垂 | 舒张 | 舒张 |
提重物 | 收缩 | 收缩 |
三、躯体运动的形成
1.条件
(1)一个支配:神经系统的支配。=学科网
(2)三个要素:杠杆(骨)、支点(关节)和动力(骨骼肌)。
(3)多个协作:以运动系统为主,其他系统的协调配合下完成运动。
2.过程
神经传来兴奋→骨骼肌受刺激收缩→牵拉骨绕关节活动→产生运动。
考向一 关节
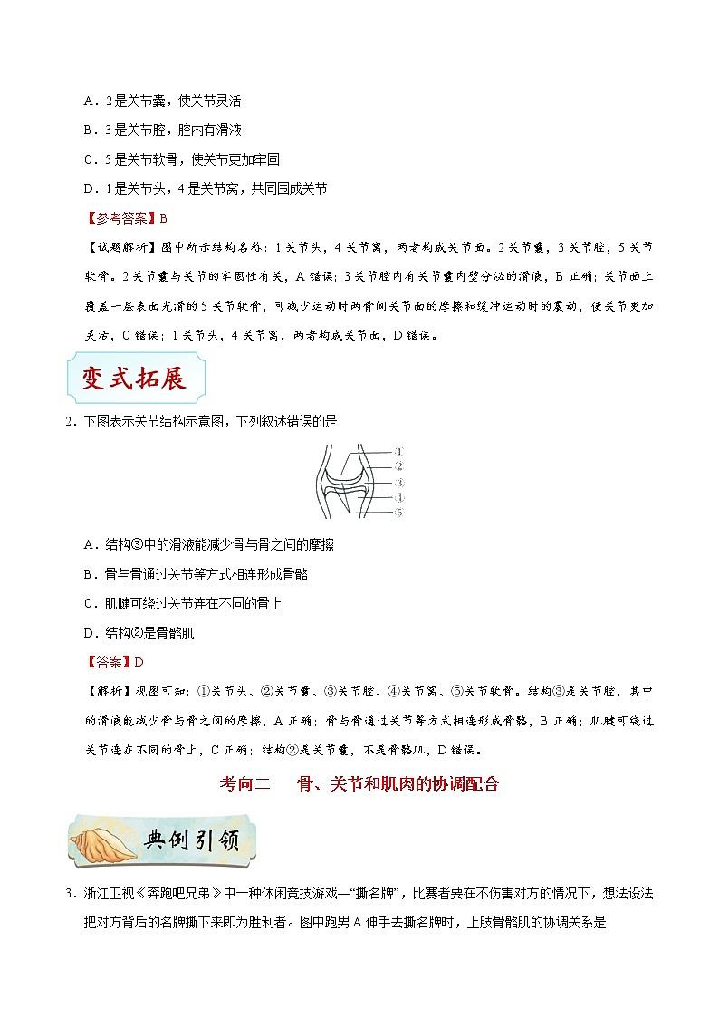
1.下图是关节结构模式图,下列说法正确的是
A.2是关节囊,使关节灵活
B.3是关节腔,腔内有滑液
C.5是关节软骨,使关节更加牢固
D.1是关节头,4是关节窝,共同围成关节
【参考答案】B
【试题解析】图中所示结构名称:1关节头,4关节窝,两者构成关节面。2关节囊,3关节腔,5关节软骨。2关节囊与关节的牢固性有关,A错误;3关节腔内有关节囊内壁分泌的滑液,B正确;关节面上覆盖一层表面光滑的5关节软骨,可减少运动时两骨间关节面的摩擦和缓冲运动时的震动,使关节更加灵活,C错误;1关节头,4关节窝,两者构成关节面,D错误。
2.下图表示关节结构示意图,下列叙述错误的是
A.结构③中的滑液能减少骨与骨之间的摩擦
B.骨与骨通过关节等方式相连形成骨骼
C.肌腱可绕过关节连在不同的骨上
D.结构②是骨骼肌
【答案】D
【解析】观图可知:①关节头、②关节囊、③关节腔、④关节窝、⑤关节软骨。结构③是关节腔,其中的滑液能减少骨与骨之间的摩擦,A正确;骨与骨通过关节等方式相连形成骨骼,B正确;肌腱可绕过关节连在不同的骨上,C正确;结构②是关节囊,不是骨骼肌,D错误。
考向二 骨、关节和肌肉的协调配合
3.浙江卫视《奔跑吧兄弟》中一种休闲竞技游戏—“撕名牌”,比赛者要在不伤害对方的情况下,想法设法把对方背后的名牌撕下来即为胜利者。图中跑男A伸手去撕名牌时,上肢骨骼肌的协调关系是
A.肱二头肌收缩,肱三头肌舒张
B.肱二头肌舒张,肱三头肌收缩
C.肱二头肌和肱三头肌同时舒张
D.肱二头肌和肱三头肌同时收缩
【参考答案】B
点睛:人体完成一个运动都要有神经系统的调节,有骨、骨骼肌、关节的共同参与,多组肌肉的协调作用,才能完成。
4.如图是人体伸肘动作图,肱二头肌和肱三头肌的变化依次是
A.收缩,收缩
B.舒张,舒张
C.舒张,收缩
D.收缩,舒张
【答案】C
【解析】骨骼肌有受刺激而收缩的特性,当骨骼肌受神经传来的刺激收缩时,就会牵动骨绕着关节活动,于是躯体就会产生运动。但骨骼肌只能收缩牵拉骨而不能将骨推开,因此与骨相连的肌肉总是由两组肌肉相互配合活动的。伸肘动作的产生,伸肘时,肱三头肌收缩,肱二头肌舒张;屈肘时,肱二头肌收缩,肱三头肌舒张。双臂自然下垂,肱二头肌和肱三头肌都舒张;双手竖直向上提起重物或双手抓住单杠身体自然下垂,肱二头肌和肱三头肌都收缩。
1.人在狂笑时若用力过猛,会出现上下颌不能合拢的现象,这是由于
A.关节头从关节窝脱出
B.关节头从关节囊中脱出
C.关节软骨发生病变
D.关节腔内有滑液
2.动物的运动依赖一定的身体结构。关于动物的运动叙述正确的是
A.关节可以使运动更加灵活
B.骨的运动不一定依靠骨骼肌的牵拉
C.骨骼肌舒张时会牵动骨绕关节活动
D.依靠神经系统的调节和运动系统,动物就能完成所有运动
3.屈肘时下列叙述正确的是
A.肱三头肌收缩,肱二头肌舒张
B.肱二头肌收缩,肱三头肌舒张
C.肱二头肌和肱三头肌都收缩
D.肱二头肌和肱三头肌都舒张
4.下列对骨骼肌的叙述中正确的是
A.一块骨骼肌一定附着在同一块骨上
B.一块骨骼肌一定附着在不同骨上
C.一块骨骼肌可能附着在同一块骨
D.一块骨骼肌可能附着在不同骨上
5.骨、关节、骨骼肌在运动中的作用分别是
A.杠杆、支点、动力
B.杠杆、连接、动力
C.保护、支点、动力
D.动力、支点、杠杆
6.模型构建是学习生物学的一种有效策略。如图是某同学利用木板、松紧带、螺丝等材料制作的一个肌肉牵拉骨运动的模型。木板、松紧带、螺丝分别代表运动中的
A.骨、骨骼肌、骨连结
B.骨、肌腹、骨连结
C.骨、骨骼肌、关节
D.骨、肌腱、关节
7.如图表示关节结构示意图,下列叙述错误的是
A.结构②覆盖在关节表面,是骨骼肌
B.肌腱可绕过关节附着在相邻的骨上
C.骨与骨通过关节等方式相连形成骨骼
D.结构③中的滑液能减少骨与骨之间的摩擦
8.下列表示骨、关节和肌肉关系的模式图中,正确的是
A. B.
C. D.
9.2018年11月4日,武大靖在短道速滑世界杯男子500米决赛中,夺得冠军。以下叙述正确的是
A.运动系统主要由骨和关节组成
B.为滑行提供动力的结构是关节
C.完成滑行动作有多组骨骼肌群参与
D.人体的运动只由运动系统支配完成
10.下图示意人体产生屈肘和伸肘动作,以下说法不正确的是
A.图乙中骨骼肌中间较粗的部分是②肌腹,两端较细的呈乳白色的部分是①肌腱
B.甲图中示意产生伸肘动作,此时肱三头肌收缩
C.与骨相连的骨骼肌至少是由两组肌肉相互配合活动
D.屈肘和伸肘都是简单反射,不需要神经系统的参与
11.人体的206块骨通过许多骨连接形成整个骨骼。有的骨连结不能活动,如颅骨处,有的骨连结能半活动如椎骨处,还有的骨连结能灵活地活动,也被称为关节。甲图是关节的结构模式图,乙图是屈肘、伸肘动作示意图,请回答问题:
(1)如果说骨在运动中起着杠杆的作用,那关节起___________的作用。
(2)我们身体里的关节使用起来既牢固又灵活,关节灵活是因为甲图中的【1】________________和【4】__________上都有______________,而且【3】______________中还有滑液,这些都能减少骨与骨之间的摩擦,从而使关节灵活。
(3)体育运动时,青少年千万不要逞强,也不能用力过猛,否则容易造成脱臼,脱臼是【 】从【 】中滑出来。
(4)从乙图可以看出,人在屈肘和伸肘时_______________收缩牵引所附着的骨绕关节形成的,当人屈肘时,____________________收缩、肱三头肌__________________。
(5)在下列哪种状态下,肱二头肌和肱三头肌都舒张(_______)。
A.双手自然下垂
B.双手提重物
1.【答案】A
【解析】有人狂笑时由于用力过猛,使关节头从关节窝滑脱出来,导致上下颌不能合拢。
2.【答案】A
【解析】A、运动系统是由骨、骨连接(如关节)和骨骼肌组成的。关节在运动中起着支点的作用,可使运动更加灵活。该选项的叙述是正确的。B、骨的位置的变化产生运动,但是骨本身是不能运动的。骨的运动要靠骨骼肌的牵拉。该选项的叙述是不正确的。C、骨骼肌有受刺激而收缩的特性,当骨骼肌受神经传来的刺激收缩时,就会牵动骨绕着关节活动,于是躯体就会产生运动。但骨骼肌只能收缩牵拉骨而不能将骨推开,因此与骨相连的肌肉总是由两组肌肉相互配合活动的。该选项的叙述是不正确的。D、运动并不是仅靠运动系统来完成。它需要神经系统的控制和调节。它需要能量的供应,因此还需要消化系统、呼吸系统、循环系统等系统的配合。该选项的叙述是不正确的。故选A。
4.【答案】B
【解析】一块骨骼肌两端的肌腱跨过关节分别固定在两块不同的骨上。
5.【答案】A
【解析】骨的位置的变化产生运动,但是骨本身是不能运动的。骨的运动要靠骨骼肌的牵拉。骨骼肌有受刺激而收缩的特性。当骨骼肌受神经传来的刺激收缩时,就会牵动骨绕关节活动,于是躯体就会产生运动。但骨骼肌只能收缩牵拉骨而不能推开骨,因此与骨相连的肌肉总是由两组肌肉相互配合活动的。在运动中,神经系统起调节作用,骨起杠杆的作用,关节起支点作用,骨骼肌起动力作用。
6.【答案】C
【解析】骨骼肌中间较粗的部分叫肌腹,两端较细的呈乳白色的部分叫肌腱。肌腱可绕过关节连在不同的骨上。骨骼肌有受刺激而收缩的特性。当骨骼肌受神经传来的刺激收缩时,就会牵动骨绕关节活动,于是躯体就会产生运动。故木板、松紧带、螺丝分别代表运动中的骨、骨骼肌、关节,C正确。
7.【答案】A
【解析】图中①关节头、②关节囊、③关节腔、④关节窝、⑤关节软骨。结构②是关节囊,不是骨骼肌,A错误;肌腱可绕过关节连在不同的骨上,B正确;骨与骨通过关节等方式相连形成骨骼,C正确;结构③是关节腔,其中的滑液能减少骨与骨之间的摩擦,D正确。学科-网
9.【答案】C
【解析】哺乳动物的运动系统由骨、骨骼肌和骨连结组成,A错误;骨、关节和骨骼肌三者的作用是:骨是杠杆作用;关节是支点作用;骨骼肌是动力作用,为滑行提供动力的结构是骨骼肌,B错误;人或动物任何一个动作的产生,都不是一块骨骼肌收缩、舒张完成的,而是多组肌群在神经系统的调节下,骨、关节和肌肉的协调配合完成的;骨骼肌接受神经传来的刺激,会收缩,牵引着它所附着的骨,绕着关节运动,从而产生各种动作。所以完成滑行动作有多组骨骼肌群参与,C正确;人体运动的完成是在神经系统的协调下,依靠各大系统的配合,不是只有运动系统就能完成,D错误。
10.【答案】D
【解析】骨骼肌由肌腱和肌腹组成,中间较粗的部分是②肌腹,两端较细的呈乳白色的部分是①肌腱,A正确;甲图中示意产生伸肘动作,此时肱二头肌舒张,肱三头肌处收缩,B正确;由于骨骼肌只能收缩牵拉骨改变位置,而不能将骨复位,所以,与骨相连的骨骼肌至少是由两肌肉相互配合活动的,C正确;屈肘和伸肘都是简单反射,但是需要神经系统的参与,D错误。
11.【答案】(1)支点
(2)关节头 关节窝 关节软骨 关节腔
(3)1 4
(4)骨骼肌 肱二头肌 舒张
(5)A
【解析】(1)在运动中,神经系统起调节作用,骨起杠杆的作用,关节起支点作用,骨骼肌起动力作用。(2)我们身体里的关节使用起来既牢固又灵活,关节灵活是因为甲图中的1关节头和4关节窝上都有关节软骨,而且3关节腔中还有滑液,这些都能减少骨与骨之间的摩擦,从而使关节灵活。(3)运动时用力过猛,容易造成脱臼,脱臼是指1关节头从4关节窝里滑脱出来造成的。(4)从乙图可以看出,人在屈肘和伸肘时骨骼肌收缩牵引所附着的骨绕关节形成的,当人屈肘时,肱二头肌收缩、肱三头肌舒张。(5)双手提起重物时,肱二头肌和肱三头肌都收缩。双手自然下垂时,肱二头肌和肱三头肌都舒张。
相关试卷
这是一份初中生物中考复习 考点34 动物的行为及动物在生物圈中的作用-备战2021年中考生物考点一遍过,共16页。试卷主要包含了动物的行为,动物行为的分类,社会行为,群体中的信息交流,动物在生物圈中的作用,动物与仿生等内容,欢迎下载使用。
这是一份初中生物中考复习 考点33 动物的运动-备战2021年中考生物考点一遍过,共14页。试卷主要包含了运动系统的组成,躯体运动的形成等内容,欢迎下载使用。
这是一份初中生物中考复习 考点24 血管-备战2019年中考生物考点一遍过,共8页。试卷主要包含了毛细血管,另外两种血管等内容,欢迎下载使用。

