2023年高考第一次模拟考试卷:理科综合(B卷)(全解全析)
展开2023年高考理综第一次模拟考试卷
理科综合
注意事项:
1.答卷前,考生务必将自己的姓名、准考证号等填写在答题卡和试卷指定位置上。
2.回答选择题时,选出每小题答案后,用铅笔把答题卡上对应题目的答案标号涂黑。如
需改动,用橡皮擦干净后,再选涂其他答案标号。回答非选择题时,将答案写在答题卡上。写
在本试卷上无效。
3.考试结束后,将本试卷和答题卡一并交回
一、选择题:本题共13小题,每小题6分,共78分。在每小题给出的四个选项中,只有一项是符合题目要求的。
1. 以下生物学实验的部分操作过程,正确的是( )
选项
实验名称
实验操作或目的
A
提取和分离绿叶中色素实验
将滤纸条上的滤液细线轻轻触及层析液,再塞紧试管口
B
探究重金属Cu对淀粉酶活性影响实验
可通过斐林试剂来鉴定淀粉是否被分解成还原糖
C
探究扦插枝条生根最适生长素浓度实验
预实验目的是为正式实验摸索条件和减少实验的误差
D
探究酵母菌种群数量变化实验
先将盖玻片放在计数室上,再在盖玻片边缘滴加培养液
A. A B. B C. C D. D
【答案】D
【解析】A、在提取和分离绿叶中色素实验中,滤液细线不能触及层析液,因为滤液细线中的色素会溶解在层析液中,造成层析失败,A错误;
B、由于斐林试剂中本身就含有Cu2+,所以用斐林试剂来鉴定淀粉是否被分解成还原糖时不能控制自变量的浓度,所以该操作是不合理的,D错误;
C、探究扦插的枝条生根最适生长素浓度的实验中,预实验的目的是粗略测定大致的浓度范围,以检验实验的可行性,减少人力和物力的浪费,为正式实验摸索条件,但不能减少实验的误差,减少实验的误差是通过平行重复实验来进行的,C错误;
D、在探究酵母菌种群数量变化时,用血细胞计数板进行计数,先将盖玻片盖在计数室上,再将培养液滴加在盖玻片边缘,让其自行流入计数室,用吸水纸吸去盖玻片边缘多余的培养液,静置一段时间后放在显微镜下观察计数,D正确。
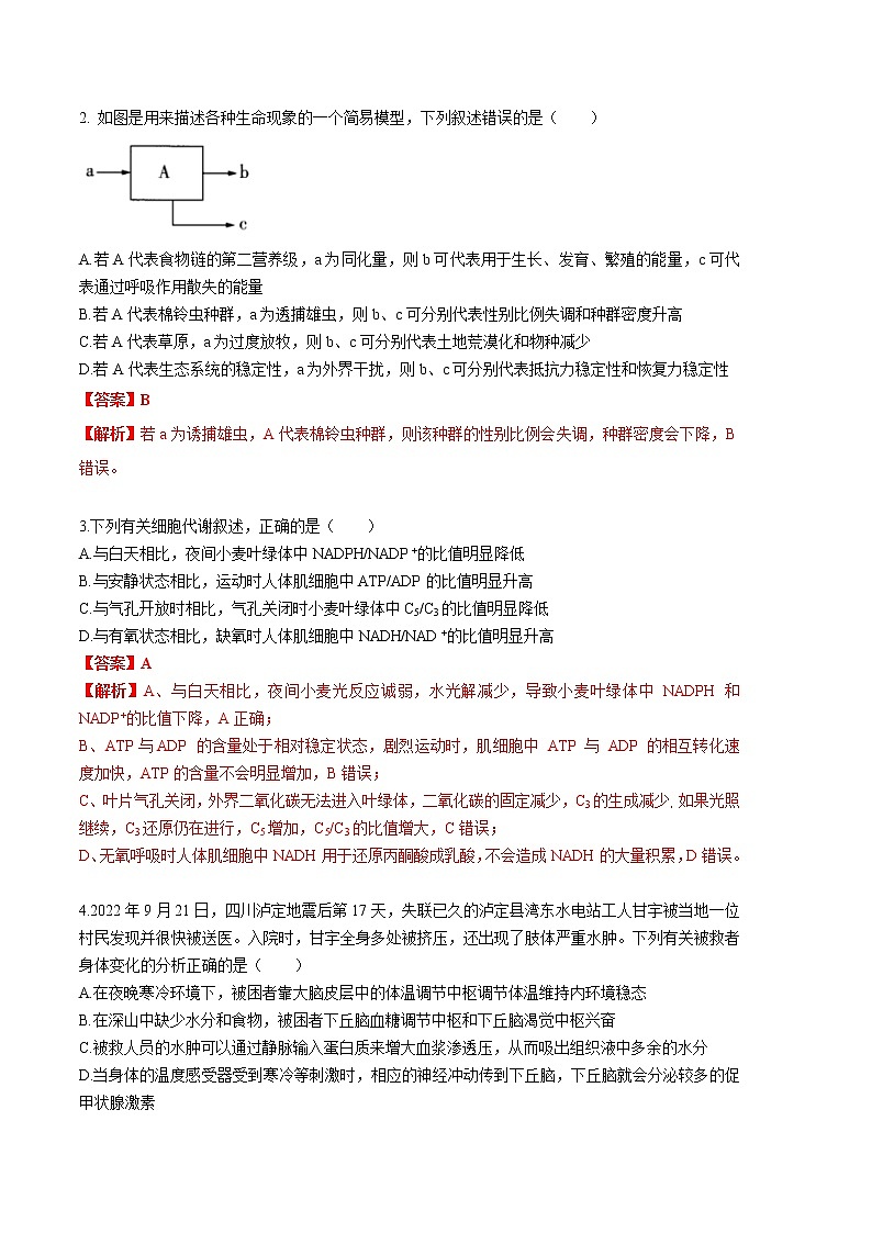
2. 如图是用来描述各种生命现象的一个简易模型,下列叙述错误的是( )
A.若A代表食物链的第二营养级,a为同化量,则b可代表用于生长、发育、繁殖的能量,c可代表通过呼吸作用散失的能量
B.若A代表棉铃虫种群,a为透捕雄虫,则b、c可分别代表性别比例失调和种群密度升高
C.若A代表草原,a为过度放牧,则b、c可分别代表土地荒漠化和物种减少
D.若A代表生态系统的稳定性,a为外界干扰,则b、c可分别代表抵抗力稳定性和恢复力稳定性
【答案】B
【解析】若a为诱捕雄虫,A代表棉铃虫种群,则该种群的性别比例会失调,种群密度会下降,B错误。
3.下列有关细胞代谢叙述,正确的是( )
A.与白天相比,夜间小麦叶绿体中NADPH/NADP+的比值明显降低
B.与安静状态相比,运动时人体肌细胞中ATP/ADP的比值明显升高
C.与气孔开放时相比,气孔关闭时小麦叶绿体中C5/C3的比值明显降低
D.与有氧状态相比,缺氧时人体肌细胞中NADH/NAD+的比值明显升高
【答案】A
【解析】A、与白天相比,夜间小麦光反应诚弱,水光解减少,导致小麦叶绿体中 NADPH 和 NADP+的比值下降,A正确;
B、ATP与ADP 的含量处于相对稳定状态,剧烈运动时,肌细胞中 ATP 与 ADP 的相互转化速度加快,ATP的含量不会明显增加,B错误;
C、叶片气孔关闭,外界二氧化碳无法进入叶绿体,二氧化碳的固定减少,C3的生成减少,如果光照继续,C3还原仍在进行,C5增加,C5/C3的比值增大,C错误;
D、无氧呼吸时人体肌细胞中NADH用于还原丙酮酸成乳酸,不会造成NADH的大量积累,D错误。
4.2022年9月21日,四川泸定地震后第17天,失联已久的泸定县湾东水电站工人甘宇被当地一位村民发现并很快被送医。入院时,甘宇全身多处被挤压,还出现了肢体严重水肿。下列有关被救者身体变化的分析正确的是( )
A.在夜晚寒冷环境下,被困者靠大脑皮层中的体温调节中枢调节体温维持内环境稳态
B.在深山中缺少水分和食物,被困者下丘脑血糖调节中枢和下丘脑渴觉中枢兴奋
C.被救人员的水肿可以通过静脉输入蛋白质来增大血浆渗透压,从而吸出组织液中多余的水分
D.当身体的温度感受器受到寒冷等刺激时,相应的神经冲动传到下丘脑,下丘脑就会分泌较多的促甲状腺激素
【答案】C
【解析】A、体温调节中枢位于下丘脑,A错误;
B、在缺少水分的环境下,细胞外液渗透液升高,大脑皮层渴觉中枢兴奋;在缺少食物的环境下,血糖浓度降低,下丘脑血糖调节中枢会兴奋,B错误;
C、被困人员由于水分和无机盐被大量消耗,造成脱水和血浆渗透压下降,静脉输入蛋白质可增大血浆渗透压,使水分从组织液流向血浆,C正确;
D、下丘脑分泌促甲状腺激素释放激素,D错误。
5. 某观赏性植株茎的粗细受一对等位基因控制,有三种类型:粗茎(AA)、中等茎(Aa)、细茎(aa),细茎植株常因输送营养少而在幼苗阶段死亡;秆的高矮受另一对等位基因控制。现用粗茎矮秆与中等茎高秆作为亲本进行杂交,F1中粗茎矮秆:粗茎高秆:中等茎矮秆:中等茎高秆=1:1:1:1.下列叙述正确的是( )
A.通过该杂交实验不能否定茎粗细符合融合遗传
B.通过亲本分别自交可以确定秆高矮的显隐性
C.根据该杂交结果可以确定两对等位基因独立遗传
D.F1分别自交,子代成熟植株茎的粗细类型出现1:2分离比的植株占1/4
【答案】B
【解析】A、如果是融合遗传,E应表现为介于双亲之间的中间性状,通过该杂交实验能够否定茎粗细的融合遗传,A错误:
B、根据F:中高秆:矮秆=1:1,可判断亲本高、矮秆植株一个纯合一个杂合,分别自交可以确定秆高矮的显隐性,B正确:
C、若矮秆(用B表示)为显性,则亲本的基因型为AABb和Aabb,两对等位基因位于一对同源染色体时,也会出现题干所述杂交结果,故不能推断两对等位基因是否独立遗传,C错误;
D、用粗茎矮秆与中等茎高秆作为亲本进行杂交,无论秆的高矮的显隐性,F1基因型有4种,为AABb、AaBb、AAbb、Aabb分别自交后子代成熟植株茎的粗细类型出现1:2分离比的植株即Aa所占比例为1/2,D错误。
6. 酶具有高效性和专一性,在生物工程中被广泛使用。下列技术中没有酶的应用的是( )
A.制备植物细胞原生质体
B.PCR扩增DNA
C.早期囊胚的胚胎分割
D.贴壁生长的动物细胞的解离
【答案】C
【解析】ABD、制备动物组织单细胞悬液可以使用胰蛋白酶;贴壁生长细胞系的解离可以使用胰蛋白酶;植物细胞制备原生质体可以使用果胶酶和纤维素酶,ABC不符合题意;
C、用机械方法将早期囊胚进行胚胎分割, 不能通过酶解法实现,C符合题意。
7.(2022·辽宁·沈阳二中高三期中)化学与社会、生产、生活和科技都密切相关。下列有关说法正确的是
A.“天宫二号”使用的碳纤维,是一种新型有机高分子材料
B.利用化石燃料燃烧产生的CO2合成聚碳酸酯可降解塑料,有利于实现“碳中和”
C.阿司匹林可用于治疗胃酸过多,碘酸钾可用作营养强化剂
D.二氧化氯泡腾片和酒精可杀灭新型冠状病毒,二者消毒时均表现为强氧化性
【答案】B
【详解】A.碳纤维是碳的一种单质,是无机非金属材料,故A错误;
B.利用化石燃料燃烧产生的CO2合成聚碳酸酯可降解塑料,可降低二氧化碳排放,有利于实现“碳中和”,故B正确;
C.阿司匹林解热镇痛,还用于脑血管、心血管疾病,不能治疗胃酸过多,故C错误;
D.二氧化氯泡腾片消毒时表现为强氧化性,酒精可杀灭新型冠状病毒是因为酒精能使蛋白质变性,故D错误;
选B。
8.(2022·宁夏·银川二中高三阶段练习)设NA为阿伏伽德罗常数的值,下列说法正确的是
A.1.0L1mol/LAlCl3溶液中,Al3+的数目为1.0NA
B.0.2mol苯含有双键的数目为0.6NA
C.电解熔融CuCl2,阴极增重3.2g,外电路中通过电子的数目为0.1NA
D.标准状况下22.4LSO3的质量为80g
【答案】C
【详解】A.Al3+发生水解,1.0L1mol/LAlCl3溶液中,Al3+的数目小于1.0NA,A错误;
B.苯中碳碳键是介于碳碳单键和碳碳双键之间一类特殊的化学键,苯没有碳碳双键,B错误;
C.电解熔融CuCl2,阴极增重3.2g,外电路中通过电子的数目为0.1NA,C正确;
D.SO3在标准状况下为固体,22.4LSO3不是1mol,D错误;
故答案选C。
9.(2022·辽宁朝阳·高二阶段练习)下列图示与对应的叙述相符或能达到相应目的的是
A.实验室快速制氨气
B.测定某未知浓度的稀硫酸
C.除去H2S中少量的SO2
D.CO2气体的收集
A.A B.B C.C D.D
【答案】A
【详解】A.浓氨水滴入NaOH固体中,NaOH固体溶于水放出热量,导致NH3·H2O分解产生NH3,因而可用于实验室中快速制氨气,A正确;
B.用NaOH标准溶液滴定待测H2SO4溶液浓度时,要使用锥形瓶作反应容器,且滴定管不能伸入反应容器中,B错误;
C.SO2、H2S都能够与酸性KMnO4溶液反应,因此不能使用酸性KMnO4溶液除杂,应该使用饱和NaHS溶液除去杂质SO2气体,C错误;
D.CO2气体的密度比空气大,应该使用向上排空气的方法收集CO2气体,即导气管应该是长进短出,D错误;
故合理选项是A。
10.(2022·重庆一中高三阶段练习)X、Y、Z为原子序数依次增大的主族元素,Y与Z同主族。W为第四周期元素,最外层电子数为1,价层电子数为11,四种元素组成的某蓝色晶体基本结构单元的结构简式如下图所示。下列说法不正确的是
A.原子半径Z>Y>X
B.Y的第一电离能比同周期相邻元素小
C.单质W和Z在加热条件下生成化合物WZ
D.Y的简单氢化物的热稳定性强于Z的简单氢化物
【答案】C
【详解】根据W为第四周期元素,最外层电子数为1,价层电子数为11,四种元素组成的某蓝色晶体基本结构单元,故W为Cu,X2Y间可形成氢键,结合X2Y结构式X-Y-X,故X为H,Y为O;Z周围有6个共价键,故Z为S。四种元素分别为、、、。
A.电子层越多原子半径越大,S电子层为3,O为2,H为1,故原子半径S>O>H,选项A正确;
B.同周期从左到右第一电离能逐渐增大,但ⅡA与ⅤA族反常,第一电离能ⅡA大于ⅢA,ⅤA大于ⅥA,O相邻元素为N、F,而O位于ⅥA族,故它的第一电离能既比ⅤA族的N小也比ⅦA族的F小,选项B正确;
C.与反应生成的是,选项C不正确;
D.非金属性O>S,Y的简单氢化物H2O的热稳定性强于Z的简单氢化物H2S,选项D正确;
答案选C。
11.(2022·湖南·雅礼中学高三阶段练习)NiO晶体与NaCl具有相同晶胞结构。在一定温度下,NiO晶体可以自发地分散并形成“单分子层”(如图所示),可以认为作密置单层排列,填充其中。设为阿伏加德罗常数的值,半径为r pm。下列说法错误的是
A.Ni位于元素周期表第四周期第VIII族
B.NiO晶体中、的配位数均为6
C.该“单分子层”面积密度为
D.NiO晶胞中与最近的有8个
【答案】D
【详解】A.Ni是28号元素,核外电子排布式为,可知其处于第四周期第Ⅷ族,故A正确;
B.NaCl晶体中离子的配位数均为6,NiO晶体与NaCl具有相同晶胞结构,则NiO晶体中、的配位数均为6,故B正确;
C.平面NiO基本结构单元为,每个结构单元含1个“NiO”,质量为,的半径为rpm,则结构单元的面积为,则该“单分子层”面积密度为,故C正确;
D.NiO晶体与NaCl具有相同晶胞结构:,NiO晶胞中最近的有12个,故D错误;
故答案选D。
12.(2022·辽宁·沈阳二中高三期中)通过电解废旧锂电池中的LiMn2O4可获得难溶性的Li2CO3和MnO2,电解示意图如图(其中滤布的作用是阻挡固体颗粒,但离子可以自由通过。电解过程中溶液的体积变化忽略不计)。下列说法不正确的是
A.电极B为阳极,发生氧化反应
B.电极A的电极反应:2LiMn2O4+6e-+16H+=2Li++4Mn2++8H2O
C.电解一段时间后溶液中Mn2+浓度保持不变
D.电解结束,可通过调节pH除去Mn2+,再加入Na2CO3溶液以获得Li2CO3
【答案】C
【分析】由图可知,该装置为电解池,电极A为与直流电源负极相连的阴极,酸性条件下,LiMn2O4在阴极得到电子发生还原反应生成锰离子,电极反应式为2LiMn2O4+6e-+16H+=2Li++4Mn2++8H2O,电极B为阳极,水分子作用下,锰离子在阳极失去电子发生氧化反应生成二氧化锰和氢离子,电极反应式为2H2O+Mn2+-2e-=MnO2+4H+,则电解的总反应方程式为。
【详解】A.由分析可知,电极B为阳极,发生氧化反应,A正确;
B.由分析可知,电极A的电极反应:2LiMn2O4+6e-+16H+=2Li++4Mn2++8H2O,B正确;
C.由分析可知,电解的总反应方程式为,反应生成了锰离子,溶液中锰离子浓度增大,C错误;
D.由分析可知,电解的总反应方程式为,电解结束后,可通过调节溶液pH将锰离子转化为沉淀除去,然后再加入碳酸钠溶液,从而获得碳酸锂,D正确;
故选C。
13.(河北省部分学校2022-2023学年高三上学期11月联考化学试题)已知为二元弱酸,常温下将的NaOH溶液滴入20mL的溶液中,溶液中(或)的分布系数、NaOH溶液体积V与pH的关系如图所示[已知]。下列叙述正确的是
A.曲线a表示的是的分布系数变化曲线
B.n点对应的溶液中,
C.的水解平衡常数的数量级为
D.在n、p、q三点中,水的电离程度最大的是p点
【答案】B
【分析】A常温下将的NaOH溶液滴入20mL的溶液中, 可知,随着NaOH溶液的加入,的浓度上升,浓度下降,据此分析。
【详解】根据上述分析,则曲线a代表,曲线b代表,剩余曲线为滴定曲线. A错误;
B.n点加入10ml氢氧化钠溶液,溶质为等浓度的和,可得电荷守恒:;物料守恒:两式相减,抵消钠离子,得:溶液显酸性,> ,则,B正确;
C.根据m点与分布系数相等,即的浓度等于浓度,pH=4.2,可知:Ka(),,C错误;
D.滴定过程可知,n点加入10ml氢氧化钠溶液,溶质为等浓度的和,p点,pH=7,溶质为和少量的,q点加入20 ml氢氧化钠溶液,溶质为,越多,水解程度越大,水解程度越大,水的电离程度越大,故可知水电离程度最大的为q点,D错误;
故本题选B。
二、选择题:本题共8小题,每小题6分。在每小题给出的四个选项中,第14~18题只有一项符合题目要求,第19~21题有多项符合题目要求。全部选对的得6分,选对但不全的得3分,有选错或不答的得0分。
14.下列说法正确的是( )
A.卢瑟福用α粒子轰击获得反冲核,发现了中子
B.一个原子核在一次衰变中可同时放出α、β和γ三种射线
C.光电效应实验中,光电子的最大初动能与入射光的频率和入射光的强度有关
D.处于n=3能级的大量氢原子,向低能级跃迁时,辐射光的频率有3种
【答案】D
【详解】A.卢瑟福用α粒子轰击,获得反冲核,发现了质子,故A错误;
B.原子核发生α或β衰变时常常伴随着γ光子的产生,但同一原子核不会同时发生α衰变和β衰变,故B错误;
C.光电效应实验中,光电子的最大初动能与入射光的频率有关,与入射光的强度无关, 故C错误;
D.因为是大量氢原子,所以根据可得有3种可能,故D正确.
15.如图所示,两个质量均为m的小球用轻质细杆连接静止于内壁光滑的半球形碗内,杆及碗口平面均水平,碗的半径及两小球之间的距离均为R,不计小球半径,则碗对每个小球的支持力大小为( )
A. mg B.mg C. mg D.2mg
【答案】B
【详解】以其中一小球为研究对象,受力情况如图所示
根据题意可知θ=30°,对小球根据平衡条件可知
故选B。
16.下图为飞船运动过程的示意图。飞船先进入圆轨道1做匀速圆周运动,再经椭圆轨道2,最终进入圆轨道3完成对接任务。地球轨道2分别与轨道1、轨道3相切于A点、B点。则飞船( )
A.在轨道1的运行周期大于在轨道3的运行周期
B.在轨道2运动过程中,经过A点时的速率比B点大
C.在轨道2运动过程中,经过A点时的加速度比B点小
D.从轨道2进入轨道3时需要在B点处减速
【答案】B
【详解】A.根据
得
轨道1的运动半径小于轨道3的运动半径,则在轨道1的运行周期小于在轨道3的运行周期,A错误;
B.在轨道2运动过程中,A点为近地点,速度最大;B点为远地点,速度最小,B正确;
C.根据
得
可知,经过A点时的加速度比B点大,C错误;
D.从轨道2进入轨道3时需要在B点加速,使飞船所需向心力等于万有引力,D错误。
故选B。
17.如图所示,长直杆与水平面成θ角固定放置,杆上O点以上部分是粗糙的,而O点以下部分是光滑的。轻弹簧穿过长杆,下端与挡板固连,弹簧原长时上端恰好在O点,质量为m的带孔小球穿过长杆,与弹簧上端连接。现将小球拉到图示a位置由静止释放,一段时间后观察到小球振动时弹簧上端的最低位置始终在b点,Ob=Oa=l。则下列结论正确的是( )
A.小球第一次过O点时速度为整个运动过程的最大速度
B.整个运动过程小球克服摩擦力做功为2mglsinθ
C.小球在b位置受到弹簧弹力大小为mgsinθ
D.若初始在a位置给小球一个向下速度,则小球最终运动的最低点在b位置下方
【答案】B
【详解】A.对小球受力分析,根据牛顿第二定律可知,小球从a位置由静止释放,先做加速运动,当达到ob之间的某位置时,弹簧的弹力等于小球重力沿杆向下的分量,此时速度最大,故A错误;
B.将小球拉到图示 a位置由静止释放,小球沿杆做往返运动,由于摩擦力的作用,往返运动的幅度会越来越小,一段时间后观察到小球振动时弹簧上端的最低位置始终在b点,小球在ob之间往返运动,对弹簧和小球系统根据能量守恒,在a、b两个位置,小球速度为0,弹簧的弹性势能相等,由a到b整个运动过程小球克服摩擦力做功等于小球减少的重力势能,即为2mglsinθ,故B正确;
C.由A选项分析可知,小球在b位置受到弹簧弹力大小大于mgsinθ,故C错误;
D.由B选项分析可知,若初始在a位置给小球一个向下速度,只是小球沿杆刚开始往返运动的幅度大,随着往返次数增多,幅度越来越小,小球最终运动的最低点还是在b位置,故D错误。
故选B。
18.一列简谐横波,在t=0.6s时刻的图象如图甲所示,此时,P、Q两质点的位移均为-1cm,波上A质点的振动图象如图乙所示,则以下说法正确的是( )
A.这列波沿x轴负方向传播
B.这列波的波速是m/s
C.从t=0.6s开始,紧接着的Δt=0.6s时间内,A质点通过的路程是10m
D.从t=0.6s开始,质点P比质点Q早0.4s回到平衡位置
【答案】BD
【详解】A.由乙图读出t=0.6s时刻质点A的速度方向为沿y轴负方向,由甲图判断出波的传播方向为沿x轴正方向,故A错误;
B.由甲图读出该波的波长为
由乙图知周期为
则波速为
故B正确;
C.因
质点做简谐运动时在一个周期内质点A通过的路程是4倍振幅,则经过
A 质点通过的路程是
故C错误;
D.图示时刻质点P沿y轴正方向,质点Q沿y轴负方向,所以质点P比质点Q早0.4s回到平衡位置,故D正确。
故选BD。
19.图甲所示粗糙U形导线框固定在水平面上,右端放有一金属棒PQ,整个装置处于竖直方向的磁场中,磁感应强度B按图乙规律变化,规定竖直向上为正方向,整个过程金属棒保持静止。则( )
A.时刻回路没有感应电流
B.在时间,流过金属棒的感应电流方向是从Q到P
C.在时间,金属棒PQ所受安培力方向水平向右
D.时刻金属棒PQ所受摩擦力方向水平向右
【答案】CD
【详解】A.时刻回路的磁通量为零,但是磁通量的变化率不为零,则回路有感应电流,选项A错误;
B.在时间,回路的磁通量向下增加,根据楞次定律可知,流过金属棒的感应电流方向是从P到Q,选项B错误;
C.在时间,回路的磁通向上减小,则有金属棒中有从P到Q的感应电流,由左手定则可知,PQ所受安培力方向水平向右,选项C正确;
D.根据楞次定律可知,时刻金属棒PQ中的感应电流从P到Q,则安培力水平向左,由平衡可知,所受摩擦力方向水平向右,选项D正确。
故选CD。
20.如图甲所示,物块的质量,初速度,在一水平向左的恒力F作用下从O点沿粗糙的水平面向右运动,某时刻恒力F突然反向,整个过程中物块速度的平方随位置坐标变化的关系图像如图乙所示()( )
A.0~5s内物块做匀减速运动
B.在时刻恒力F反向
C.恒力F大小为10N
D.物块与水平面间的动摩擦因数为0.3
【答案】BD
【详解】CD.物体匀减速直线运动的加速度大小为
匀加速直线运动的加速度大小为
根据牛顿第二定律得
F+f=ma1
F﹣f=ma2
联立两式解得
F=7N,f=3N
则动摩擦因数为
故C错误,D正确;
AB.物体匀减速直线运动的时间为
即在0﹣1s内做匀减速直线运动,1s后恒力F反向,做匀加速直线运动;故B正确,A错误。
故选BD。
21.正方形区域内存在方向垂直纸面、磁感应强度大小为B的匀强磁场,电荷量为q带正电粒子从B点沿BC方向以速度v射入磁场,粒子从AD边上的E点离开磁场。若正方形的边长为d,,下列说法正确的是( )
A.磁场方向垂直纸面向里
B.粒子的质量
C.粒子在磁场中运动的时间
D.当粒子射入的速度大于时,粒子将从CD边射出
【答案】BC
【详解】A.带正电粒子在磁场中运动到E点,根据左手定则可知磁场方向垂直纸面向外,故A错误;
B.带电粒子在磁场中运动如图所示,假设圆心为O,半径为r,圆心角的一半为θ
由动力学方程可知
化简得
由几何关系可知
根据题干条件
代入可得
故B正确;
C.由图可知
由运动学关系可得
从B点到E点运动时间
故C正确;
D.当粒子恰好从CD边射出,运动如图所示
有几何关系可知
代入动力学方程可得
代入上述条件得
当粒子速度介于与之间时,会从AD边射出,故D错误。
故选BC。
三、非选择题:共174分。
22.(5分)某同学用如图甲所示的实验装置来研究动量守恒定律,光电门1、2固定在气垫导轨上,质量分别为mA = 0.4kg和mB = 0.1kg的两个滑块(含遮光片)从光电门1、2的外侧匀速相向运动,在两个光电门之间某位置发生碰撞并粘在一起继续运动,运动到气垫导轨一端时立刻被锁定。
(1)两滑块上的遮光片宽度相同,用游标卡尺测量遮光片宽度的结果如图乙所示,则遮光片的宽度为__________mm;
(2)实验中光电门2记录了三次挡光时间均为Dt = 0.045s,则碰撞前滑块B的速度大小为_________m/s,碰撞后滑块整体的速度大小为_________m/s;(结果均保留2位有效数字)
(3)实验过程中,该同学忘了记录滑块A经过光电门1的时间,若碰撞过程中两滑块的动量守恒,则滑块A通过光电门1的时间为_________s(结果保留3位小数)。
【答案】 4.50 0.10 0.10 0.030
【详解】(1)[1]20分度的游标卡尺的读数为
(2)[2][3]光电门2记录的3次挡光时间,分别为碰撞前滑块B经过的时间,碰撞后滑块B和滑块A粘在一起经过的时间,所以碰前滑块B及滑块整体通过光电门2的速度大小均为
(3)[4]碰撞过程动量守恒,则有
解得
所以滑块A经过光电门1的时间为
23.(10分)某同学利用下列器材测量干电池的电动势和内阻;
i.电压表V1、V2,量程均为3V,内阻均约为3kΩ
ii.电流表A,量程为0.6A,内阻小于1Ω
ⅲ.定值电阻R0,阻值R0=2Ω
iv.滑动变阻器R,最大阻值为10Ω
v.两节相同的干电池,导线和开关若干
(1)某同学按照图甲所示的电路进行实验,记录多组电流表和电压表的示数(I,U)在坐标纸上描点连线作出U-I图像,测得的电动势和内阻均小于真实值,这种误差属于____(选填“系统误差”或“偶然误差”),产生该误差的原因是_____________;
(2)实验中,由于电流表发生了故障,某同学又设计了如图乙所示的电路继续进行实验,调节滑动变阻器,记录多组电压表的示数(U1,U2),在坐标纸上描点连线作出U2-U1图像,如图丙所示,则一节电池的电动势E测=__________,内阻r测=_________(结果保留两位有效数字);
(3)一节电池的内阻r测_________(选填“大于”“等于”或“小于”)它的真实值。
【答案】 系统误差 未考虑电压表分流 1.3V 0.88±0.02Ω 小于
【详解】(1)[1][2]流过电流表的电流不是流过干路的电流,产生误差的原因是电压表的分流造成的,这种误差是由于电路结构和电表造成的,属于系统误差;
(2)[3][4]由闭合电路欧姆定律可知,
变形可得
则有,当时
即有
由图像可知,代入数据解得
(0.88±0.02Ω)
(3)[5]由于电压表的分流作用,导致一节电池的内阻r测小于它的真实值。
24.(15分)如图所示,A、B、C是匀强电场中的三点,也是直角三角形的三个顶点,匀强电场与三角形ABC平面平行。从C点向某一方向以大小为v0的速度射出一个质量为m电荷量为q的带正电粒子,粒子仅在电场力作用下恰好能先后通过A、B两点,粒子通过A、B两点时的速度大小分别为,,已知∠A=90°,∠C=60°,AB边长为L,粒子重力不计。求:
(1)C、B两点及C、A两点的电势差;
(2)匀强电场的电场强度。
【答案】(1);(2),沿AF方向
【详解】(1)粒子从C到B,根据动能定理
解得
粒子从C到A,根据动能定理
解得
(2)根据(1)结果得
D、E两点将AB边三等分,根据匀强电场的电势分布特点可知,CD为等势线。
由A点作AF垂直CD,则
匀强电场的电场强度大小
由于A点电势比C点电势高,因此电场方向沿AF方向。
25.(12分)如图所示,粗细均匀足够长的试管竖直放置,下端开口上端封闭。管中水银柱高,水银柱封闭高的理想气体,气体温度保持不变,大气压强。
(1)将试管缓慢旋转至开口竖直向上,求此时封闭气体的长度;
(2)若将此试管静置于“天宫”空间站内,假定空间站内大气压、气体温度均与题干中的相同且保持不变,求此时封闭气体的长度。
【答案】(1);(2)
【详解】(1)对封闭气体,开口向下时
开口向上时
根据波意耳定律
解得
(2)若将此试管静置于“天宫”空间站中,完全失重,封闭气体压强
根据波意耳定律
解得
26.(20分)如图甲所示,放在水平地面上的足够长的木板质量,木板左端放一质量的滑块(可视为质点),已知地面和木板间的动摩擦因数;滑块和木板间的动摩擦因数,滑块的正上方有一悬点O,通过长的轻绳吊一质量的小球.现将小球拉至与O点处于同一水平面,由静止释放,小球摆至最低点时与滑块发生正碰(即两物体在同一直线上碰撞),且小球与滑块只碰一次,小球碰后的动能与其向上摆动高度的关系如图乙所示,重力加速度g取。求:
(1)碰前瞬间轻绳对小球拉力的大小;
(2)小球和滑块碰撞过程中系统损失的机械能;
(3)长木板运动过程中的最大速度。
【答案】(1)60N;(2)3J;(3)
【详解】(1)设小球摆到最低点时速度大小为,绳对小球的拉力为,由动能定理得
解得小球碰前瞬间的速度
由牛顿第二定律得
解得拉力
(2)设碰后小球、滑块的速度大小分别为和,由图像可得
小球与滑块组成的系统碰撞过程动量守恒,得
解得时
时
计算碰撞前后的总动能可知
而
所以碰后瞬间小球、滑块速度只能取时
碰撞过程损失的机械能
代入数据得
(3)设经时间t滑块和木板达到共同速度,此时木板速度最大,由动量定理:对木板
对滑块
联立解得
27.(2022·江西省丰城中学高一期中)金属及其化合物在生产生活中占有极其重要的地位,请结合金属及其化合物的相关知识回答下列问题:
(1)某溶液中有Mg2+、Fe2+、Al3+、Cu2+等离子,向其中加入足量的Na2O2后,过滤,将滤渣投入足量的盐酸中,所得溶液与原溶液相比,溶液中大量减少的阳离子是_______。
A.Mg2+ B.Fe2+ C.A13+ D.Cu2+
(2)高铁酸钠(Na2FeO4)是一种新型水处理剂。某兴趣小组欲利用废金属屑(主要成分为Fe和Cu,含有少量Fe2O3)制取高铁酸钠并回收金属Cu,其工艺流程如下:
①试剂a为_______(填化学式,下同),滤渣II的主要成分为_______。
②在过滤操作中要使用玻璃棒,其作用是_______。
③检验滤液I中是否存在Fe3+的试剂是_______。
④制备的反应原理是:。当反应中转移电子总数约为时,则生成Na2FeO4的物质的量为_______mol。
(3)纳米铁粉可用于处理废水中的。酸性条件下,纳米铁粉与废水中反应生成Fe3+与,其反应的离子方程式是_______。
【答案】(1)BC
(2) H2SO4 Cu 引流 KSCN溶液 0.3
(3)
【分析】某溶液中加入Na2O2时,因Na2O2具有强氧化性,且与水反应生成强碱,因此对Fe2+、Al3+影响很大。工艺流程中,一系列操作后得到了FeSO4固体,则试剂a为稀硫酸,试剂a少量时,主要与少量Fe2O3反应,生成的Fe3+再与Fe反应,滤液Ⅰ为FeSO4溶液;试剂a足量时主要与Fe反应,滤液Ⅱ为FeSO4溶液,滤渣Ⅱ为Cu。
【详解】(1)Na2O2具有强氧化性,能把Fe2+氧化成Fe3+,足量Na2O2与水反应生成NaOH,NaOH能使Mg2+、Fe3+、Cu2+生成沉淀,使Al3+生成 ,过滤后,滤渣成分为Mg(OH)2、Fe(OH)3、Cu(OH)2,滤渣溶于足量盐酸中,生成MgCl2、FeCl3、CuCl2。与原溶液相比,大量减小的离子是Fe2+、Al3+,故选BC。
(2)分析中已知试剂a为H2SO4,滤渣的主要成分为Cu。
溶液从烧杯倒出时容易与烧杯外壁产生“附壁效应”,使部分溶液沿烧杯外壁流到杯底而不能流到漏斗里。所以在过滤时要用玻璃棒引流。
Fe3+与SCN-发生反应生成血红色络合物,因此用KSCN溶液检验Fe3+。
分析化合价变化知:Fe由+2价升高到+6价,Na2O2中一部分O由-1价升高到0价,另一部分O由-1价降低到-2价,以O化合价降低方面计算更简便。根据化学方程式知每生成2mol Na2FeO4,就有10mol O从-1价降低到-2价,转移的电子数约为,当转移电子总数约为时,设生成Na2FeO4物质的量为n,列比例式得,。
(3)根据电子守恒、电荷守恒、原子守恒可以得出酸性条件下,纳米铁与 反应生成Fe3+与 的离子方程式为:。
28.(2022·安徽淮南·二模)化合物W是合成风湿性关节炎药物罗美昔布的一种中间体,其合成路线如下:
已知:(i)
(ii)
回答下列问题:
(1)A的化学名称是_______,B中具有的官能团的名称是_______,
(2)由C生成D的反应类型是_______。
(3)D→E和F→G的作用是_______。
(4)写出由G生成H的化学方程式_______。
(5)写出I的结构简式_______。
(6)X的同分异构体中,符合下列条件的有机物有_______种。
i)只含两种官能团且不含甲基;
ii)含-CH2Br结构,不含C=C=C和环状结构。
(7)设计由甲苯和制备的合成路线_______试剂任选)。
【答案】(1) 氟苯或1-氟苯 氟原子,硝基
(2)取代反应
(3)防止副产物生成,影响反应产率
(4)+HBr
(5)
(6)5
(7)
【分析】根据A的分子式及D的结构简式知,A为 ,A发生取代反应生成B,B为 ,根据C的分子式知,B中硝基发生还原反应生成C中氨基,则C为 ,C发生取代反应生成D,D中氢原子被取代生成E,E中酰胺基水解生成F,F发生取代反应生成G,G为 ,G和X发生取代反应生成H,根据H的结构简式及X的分子式知,X为 ,H发生取代反应生成I,I为 ,I发生取代反应生成W;(7)由甲苯和 制备 , 和 发生取代反应生成 , 发生取代反应生成 ,甲苯和浓硝酸发生取代反应生成 , 发生还原反应生成 。
(1)
A为 ,A的化学名称是氟苯,B 为 ,B中具有的官能团的名称是碳氟键、硝基;
故答案为:氟苯;碳氟键、硝基。
(2)
C氨基上的一个氢原子被取代生成D,由C生成D的反应类型是取代反应;
故答案为:取代反应。
(3)
D→E和F→G的作用是防止副产物生成,影响反应产率;
故答案为:防止副产物生成,影响反应产率。
(4)
G为,G和X发生取代反应生成H,由G生成H的化学方程式为
+HBr
故答案为:+HBr
(5)
I的结构简式为
故答案为:
(6)
X为 ,X的同分异构体符合下列条件:i)只含两种官能团且不含甲基;
ii)含-CH2Br结构,不含C=C=C和环状结构,符合条件的结构简式为:HC≡C-C≡CCH2CH2CH2Br、HC≡C-CH2-C≡CCH2CH2Br、HC≡CCH2CH2C≡CCH2Br、HC≡CCH(CH2Br)CH2C≡CH、HC≡CCH(CH2CH2Br)C≡CH,所以符合条件的有5种,
故答案为:5;
(7)
由甲苯和 制备 , 和发生取代反应生成 ,发生取代反应生成,甲苯和浓硝酸发生取代反应生成, 发生还原反应生成 ,合成路线为 故答案为:
29.(2022·陕西·长安一中高二期中)能量、速率与限度是研究化学反应的重要因素。
I.某温度下,在2L的恒容密闭容器中,A、B、C(均为气体)三种物质的物质的量随时间的变化曲线如图所示。
(1)该反应的化学方程式为_________。
(2)能说明此时反应已达到了平衡状态的是_________(填标号)。
a. A、B、C三种物质的浓度保持不变;
b.气体A的消耗速率等于气体C的生成速率;
c.混合气体的密度不变;
d.总压强不变;
e.混合气体的平均相对分子质量不变;
f.;
g.c(A):c(B):c(C)=2:1:2
II.某温度下,向2.0L的恒容密闭容器中充入2.0mol和2.0mol,发生反应,一段时间后反应达到平衡状态,实验数据如表所示:
0
50
150
250
350
n()/mol
0
0.24
0.36
0.40
0.40
(3)0~50s内的平均反应速率_________,平衡时容器内压强是反应前压强的_________倍。
(4)键能指在标准状况下,将1mol气态分子AB(g)解离为气态原子A(g)、B(g)所需的能量,用符号E表示,单位为,已知键的键能为946kJ/mol,H-H键的键能为436kJ/mol,N-H键的键能为391kJ/mol。则生成1mol的过程中_________(填“吸收”或“放出”)的能量为_________kJ。
(5)为加快反应速率,可采取的措施是_________(填标号)。
a.升高温度 b.增大容器体积 c.恒容时充入He d.加入合适催化剂
【答案】(1)2A+B2C
(2)ade
(3) 0.9
(4) 放出 46
(5)ad
【分析】根据曲线图物质变化量可以确定化学方程式,判断化学平衡状态的两大基本依据:正逆速率相等、相关物质浓度保持不变,其他相关说法只要符合基本依据,就可以用于判断平衡状态,恒容容器中,压强与气体物质的量成正比,求出容器内气体前后的总物质的量,就可以知道压强的变化。
【详解】(1)反应到2min时,达平衡状态,物质A减少了2mol,物质B减少了1mol,为反应物,物质C增多了2mol,为生成物,根据物质的量变化比例得该反应的化学方程式为:。
(2)a.一定条件下,反应物和生成物的浓度保持不变,即体系的组成不随时间而改变,表明该反应达到化学平衡状态,A、B、C均为气体,浓度保持不变时,反应达平衡状态,a能说明;
b.气体A消耗速率与气体C生成速率均为正反应速率,没有逆反应速率,不能说明达到平衡状态,b不能说明;
c.恒容容器中,A、B、C均为气体,根据质量守恒,全过程混合气体总质量不变,即混合气体密度始终保持不变,无法确认何时达到平衡状态,c不能说明;
d.该反应反应后气体减小,恒容条件下,压强与气体总物质的量成正比,当压强不变时,表明混合气体的组成保持不变,反应达到平衡状态,d能说明;
e.混合气体平均摩尔质量,反应过程遵循质量守恒,气体总质量保持不变,未达平衡时该反应气体的总物质的量会改变,会改变,平衡时气体总物质的量保持不变,也保持不变,因此混合气体的平均相对分子质量不变时能证明达到平衡状态,e能说明;
f.达到平衡状态时,物质A、B表示的速率有以下关系:或,f不能说明;
g.A、B、C浓度比为2:1:2时,不一定达到正逆速率相等或不能说明各组分浓度保持不变,则g不能说明;
故选ade。
(3)反应方程式为:,到50s时,NH3浓度为,0~50s内用NH3表示的平均反应速率为,故,数据显示,反应到250s时达到平衡状态,列三段式得:
恒容时,容器内压强与气体总物质的量成正比,故平衡时容内压强是反应前的倍。
(4)每生成1molNH3时,断开1.5molH-H键和0.5mol键,生成3molN-H键,断开旧化学键吸收总能量为,形成新化学键放出的总能量为,故反应放出46kJ能量。
(5)a.升高温度,反应速率增大,a可用;
b.增大容器体积,各物质浓度减小,反应速率减小,不可用;
c.恒容时充入He,对反应物和生成物浓度没有影响,反应速率不变化,c不可用;
d.加入合适催化剂,可降低反应的活化能,增大反应速率,d可用;
故选ad。
30.(2022·甘肃·西北师大附中高三期中)回答下列问题
(1)金属与硝酸反应通常不能生成H2,用3mol/L HNO3与过量铁粉反应,HNO3的还原产物主要是NO,请写出反应的离子方程式:___________。
有同学在查阅文献时发现文献有记载:HNO3与铁反应能产生H2。于是其小组进行了金属铁与硝酸反应能否产生H2及其有利条件的探究。
实验I:20℃,将过量铁粉溶于0.5mol·L-1 HNO3中,立即有无色气体生成,充分反应后,溶液几乎无色。
(2)检验气体:方法如图所示。
确认气体是H2,不含NO。实验证据是___________。
(3)检验溶液:取上层清液,等分两份
①向一份滴加K3[Fe(CN)6]溶液,___________ (填现象),说明含有Fe2+。
②向另一份加入NaOH溶液,产生灰绿色沉淀;加热至沸,有刺激性气味气体逸出,用湿润红色石蕊试纸检验,试纸变蓝。综合①、②,说明实验I中发生的反应有Fe+2H+=Fe2++H2↑,另外还有___________ (写出离子方程式)。
对H2产生的原因提出假设:在稀的酸性溶液中,HNO3中H+的氧化性大于NO,验证如下:
(4)实验II:将铜粉溶于0.5mol/L HNO3中。经检测,发现没有___________生成,初步证实假设不成立。
(5)再次查阅文献发现:在酸性介质中,尽管电极电势数据显示NO离子是个颇强的氧化剂,然而动力学原因导致它在稀酸中的反应一般都很慢。于是小组改变条件重复实验I,向2mL 0.5mol·L-1 HNO3中加入过量铁粉,结果如下:
实验序号
Ⅲ
Ⅳ
Ⅴ
温度
20℃
40℃
60℃
生成H2体积
6.0mL
3.4mL
2.6mL
经检验,实验III、IV、V中,NO的还原产物与实验I相同。
从反应速率的角度解释温度升高H2体积减少的原因___________。
(6)综上所述,有利于金属与硝酸反应生成氢气的条件是___________。
【答案】(1)3Fe+8H++2NO=3Fe2++2NO↑+4H2O
(2)气体遇空气未见红棕色,点燃肥皂泡,发出爆鸣声
(3) 产生蓝色沉淀 4Fe+NO+10H+=4Fe2++NH+3H2O
(4)H2
(5)温度升高,H+、NO被还原的速率均增大,NO被还原的速率增大的更多;H+同时被消耗,H+得电子机会减少,导致产生的H2体积减少
(6)较低温度、低浓度硝酸
【分析】已知铁粉与稀硝酸反应会生成H2,根据图示所做实验,产生的气体为无色,点燃时,有尖锐的爆鸣声,容器壁出现无色液滴,其气体为氢气,铁粉过量,则铁变为亚铁离子;反应后溶液,加入足量NaOH溶液并加热,产生能使湿润红色石蕊试纸变蓝的气体,铁粉与硝酸还能反应生成铵根离子。
【详解】(1)稀HNO3与过量铁粉反应生成亚铁离子,还原产物主要是NO,离子方程式:3Fe+8H++2=3Fe2++2NO↑+4H2O。
(2)NO遇氧气生成二氧化氮变红棕色,而氢肥皂泡中氢气可燃烧,不纯的话有爆鸣声,所以确认气体是H2,不含NO的实验证据是气体遇空气未见红棕色,点燃肥皂泡,发出爆鸣声。
(3)①如产物有亚铁离子,滴加K3[Fe(CN)6]溶液,会产生蓝色沉淀,离子方程式为:3Fe2++2[Fe(CN)6]3-═Fe3[Fe(CN)6]2↓;②加入NaOH溶液,加热至沸,有刺激性气味气体逸出,用湿润红色石蕊试纸检验,试纸变蓝,说明产物有,则另外发生的反应为:4Fe++10H+=4Fe2+++3H2O。
(4)同样是0.5mol/L HNO3,Fe反应能产生H2,铜粉能反应但不产生氢气,则无法证明0.5mol/L HNO3中H+的氧化性大于。
(5)H+、都有氧化性,可被还原,温度升高,H+、被还原的速率均增大,被还原的速率增大的更多,导致H2体积减少。
(6)较低温度和低浓度的硝酸有利于金属与硝酸反应生成氢气。
【点睛】本题考查性质检验实验,解答这类题时要根据物质的化学性质,知道发生的化学反应以及有关产物,最后得出结论,难度中等。
31. (11分)正常机体中,氨基转移酶主要存在于细胞内,在血清中活性很低。不同组织中同一种酶的活性不同,肝组织中丙氨酸氨基转移酶(ALT)的活性最高。临床上通过检测血清中ALT的活性,作为诊断肝功能是否正常的依据。检测原理为:
物质C在强碱溶液中呈红棕色,颜色深浅与丙酮酸生成量的多少即ALT活性的高低成正比。检测过程如下表所示:
操作步骤
加入物(mL)
对照管
检测管
①
血清
0.1
0.1
②
基质缓冲液(含丙氨酸和物质A,pH7.4)
—
0.5
③
混匀,37℃水浴30min
④
用盐酸配制的物质B溶液
0.5
0.5
⑤
基质缓冲液(含丙氨酸和物质A,pH7.4)
0.5
—
⑥
混匀,37℃水浴20min
⑦
0.4mol/L NaOH 溶液
5.0
5.0
混匀后,测定检测管和对照管的吸光度,并根据两者的差值,再参照已有标准曲线,可得到ALT活性。回答下列问题。
(1) 操作③水浴时,若将温度由37℃调为85℃,则血清中 ALT 活性将___________(填“升高”“降低”或“失活”),其主要原因是___________________。
(2) 操作②中,基质缓冲液的作用是___________________________________。
(3) 操作①中,若用生理盐水代替对照管中的血清,会导致检测结果偏高,主要理由________________________________________________________。
(4) 某人化验报告单显示其血清的 ALT 活性为90卡门氏单位,明显超过正常参考值,表明此人肝功能异常。分析 ALT 活性升高的原因___________________。
【答案】(1)失活(1分) 温度过高,酶的空间结构遭到破坏,使酶失活(2分)
(2)为酶促反应提供底物,维持溶液pH稳(2分)
(3)因为血清中有少量的丙氨酸和物质A,在ALT的催化下,可生成少量丙酮酸,若用生理盐水代替,对照管中就缺少这部分丙酮酸,导致检测结果偏高(3分)
(4)正常情况下,ALT主要存在于肝细胞中,由于某些原因导致肝细胞破裂或膜通透性增大,ALT大量释放入血,使血清中ALT活性明显升高(3分)
32. (10分)鹦鹉的性别决定为ZW型,其毛色由两对等位基因控制(其中一对位于Z染色体上,另一对位于常染色体上)。鹦鹉的毛色决定机制如图1,某实验小组进行鹦鹉杂交实验如图2。请读图回答:
(1)由图可知:基因A/a位于___________染色体上,决定鹦鹉毛色的两对等位基因是通过控制___________来控制毛色。
(2)F1雌、雄鹦鹉的基因型分别是___________,F2中雌性鹦鹉的性状分离比为____________。
(3)在统计时惊奇地发现F2雄性鹦鹉中出现了一只白色个体。关于这只白色雄鹦鹉的成因,小组成员意见不一:甲认为这是环境作用;乙认为一定发生了基因突变,请利用图2中亲本或F1现有的鹦鹉设计的实验帮助他们解决难题
实验思路:______________________________。若___________,则乙的猜想正确。
【答案】(1)Z(1分) 酶的合成(1分)
(2)BbZAW和BbZAZa(位置不可互换)(2分) 绿:黄:蓝:白=3:3:1:1(2分)
(3)让这只白色雄鹦鹉与甲杂交产生后代若干,统计后代的性状表现(2分) 子代全为黄色鹦鹉(2分)
【解析】根据题意和图1分析可以知道:决定鹦鹉毛色的两对等位基因分别位于两对同源染色体上,遵循基因自由组合定律,相关基因通过控制酶的合成来控制毛色。由图2中甲和乙杂交,F1全为绿色可知,基因A/a位于Z染色体上
(2)由图2纯合黄色雌性鹦鹉甲和纯合蓝色雄性乙杂交,后代都是绿色,可判断甲、乙鹦鹉的基因型分别是BBZªW和bbZAZA。F1绿色雌性鹦鹉的基因型为BbZAW,其产生的配子种类有BZA、bZA、BW、bW共4种,F1绿色雄性鹦鹉的基因型为BbZAZª,F1雌雄个体交配后代,雌性中:绿色为B ZAW=3/4*1/2=3/8,黄色为B ZªW=3/4*1/2=3/8,bbZAW=1/4*1/2=1/8,bbZªW=1/4*1/2=1/8。
(3) 环境作用引起的变异遗传物质未发生改变的情况下,无法通过有性生殖传递给下一代,有基因突变引起的则可以。
33.(11分)人体钾的来源主要从食物和饮水中获得,肾脏对钾的排出特点是“多入多排,少入少排,不入也排”。图示为人体钾代谢途径示意图。回答下列问题:
(1)当人体血钾含量升高或血钠含量降低时,肾上腺皮质会分泌____________发挥作用以维持血钾和血钠含量的平衡,该激素作用于____________,促进对钠离子的重吸收和对钾离子的排出。
(2)医学研究发现胰岛素可激活细胞膜上的Na+—K+泵,协助葡萄糖进入小肠上皮细胞,则正常人饭后半小时血钾含量会____________,原因是____________。
尿毒症患者体内血钾浓度远高于正常人,据图分析原因是____________。
(3)钾离子通道是钾离子转移至细胞外的主要途径,细胞丢钾是细胞凋亡的必要条件。人体免疫异常时可能会出现细胞毒性T细胞攻击正常组织细胞的情况,则该疾病属于____________,试根据以上信息提出治疗该疾病的思路:____________。
【答案】(1)醛固酮 肾小管和集合管
(2)降低 饭后半小时胰岛素的分泌量增加,Na+-K+泵被激活,血钾大量进入细胞内。
排尿是钾离子排出体外的主要途径,尿毒症患者肾功能障碍,导致钾离子滞留在体内。
(3)自身免疫病 特异性的激活细胞毒性T细胞细胞膜上的钾离子通道,使得细胞毒性T细胞丢钾而凋亡,不能再攻击正常组织细胞
34.(10分)草地贪夜蛾是一种农业害虫,其幼虫(一种毛毛虫)喜欢以植物新叶为食,严重影响了作物的产量与质量。异色瓢虫具有较宽的捕食范围,已广泛应用于农业害虫的防治。研究人员在实验室开展了异色瓢虫的雌成虫和4龄幼虫对不同密度草地贪夜蛾2龄幼虫的日捕食量的研究,结果如图所示(日捕食量是捕食者在给定的猎物密度下24小时所能捕食的猎物数量)。回答下列问题:
(1)调查农田中草地贪夜蛾幼虫的种群密度常用的方法是_____。异色瓢虫应用于农业害虫的防治属于_____防治。
(2)据图分析,异色瓢虫雌成虫和4龄幼虫的日捕食量与草地贪夜蛾2龄幼虫密度的关系是_____。
(3)由图可知,异色瓢虫雌成虫的日捕食量大于4龄幼虫,分析其可能的原因:_____。
(4)进一步的研究发现,异色瓢虫的成虫和幼虫基本不取食草地贪夜蛾3龄及以上的幼虫,但都可取食草地贪夜蛾的卵和2龄及以下的幼虫。据此应用异色瓢虫防治农田中的草地贪夜蛾时需要做到:_____。从能量流动角度分析,人们进行农田治虫的主要目的是_____。
【答案】(1)样方法(1分);生物(1分)
(2)异色瓢虫雌成虫和4龄幼虫的日捕食量均随草地贪夜蛾2龄幼虫密度的增加而增加,当草地贪夜蛾2龄幼虫达到一定密度后,二者的日捕食量不再增加
(3)与4龄幼虫相比,雌成虫的体型较大,需要捕食更多的猎物来获得更多的物质和能量(合理即可)
(4)在草地贪夜蛾达到3龄幼虫之前进行;调整能量流动关系,使农田中的能量最大限度地流向对人类有益的部分
【解析】(1)草地贪夜蛾幼虫的活动能力较弱,可以用样方法调查其种群密度。利用害虫的天敌防治害虫的方法属于生物防治。
(2)根据图中曲线变化趋势分析异色瓢虫雌成虫和4龄幼虫的日捕食量随猎物密度增加的变化情况。
(3)捕食是捕食者从猎物中获取物质和能量,可以从这个角度来分析雌成虫和幼虫日捕食量的差异。
(4)利用捕食者进行生物防治时,为了达到最佳的防治效果,应注意捕食的适宜时期。田间防治害虫可以减少农作物中能量的消耗,从而提高农作物的产量,治虫的主要目的就是通过调整能量流动关系,使农田中的能量最大限度地流向对人类有益的部分。
35. (12分)国家863计划项目“利用崂山奶山羊乳腺生物反应器制备药用蛋白”取得重大进展。目前,已经成功获得经纯化的抗凝血酶III蛋白,达到国际先进水平。下面是制作崂山奶山羊乳腺生物反应器的流程图,回答下列相关问题。
(1)与崂山奶山羊相比,一般不选用小鼠作为乳腺生物反应器的主要原因是________________。
(2)PCR扩增抗凝血酶III基因,复性时冷却温度的设定是成功的关键,因为温度过高会破坏_________之间相应碱基的配对。过程③为基因工程步骤中的________________,此过程需将该药用蛋白基因与乳腺蛋白基因的启动子等调控组件重组在一起,目的是________________。
(3)过程④需将重组质粒注入受精卵内,而不是动物体细胞内,其原因是___________________。
(4)在进行过程⑤之前,需取囊胚期的______细胞做性别鉴定;随后对筛选的胚胎进行分割获得同卵双胎。胚胎分割时,要将囊胚的________________均等分割。
【答案】(1)小鼠产奶量少(2分)
(2)引物与模板链(2分) 基因表达载体的构建(2分) 使目的基因在乳腺细胞中特异性表达(2分)
(3)体细胞分化程度高,恢复全能性十分困难(2分)
(4)滋养层(1分) 内细胞团(1分)
【解析】图示是利用崂山奶山羊乳腺生物反应器制备药用蛋白的流程图,其中①表示卵细胞的采集和培养,②表示精子的采集和获取,③表示基因表达载体的构建,④表示将目的基因导入受体细胞,⑤表示胚胎移植。(1)该工程的目的是“利用崂山奶山羊乳腺生物反应器制备药用蛋白”,因此相比较于山羊,小鼠的产奶量很少。(2)氢键受热易分解,在PCR扩增抗凝血酶Ⅲ基因时,需要将引物加到两条模板链上,温度过高会破坏两种引物与两条模板链之间的碱基对;③将目的基因与质粒重组,因此属于基因表达载体的构建;将该药用蛋白基因与乳腺蛋白基因的启动子等调控组件重组在一起可以使目的基因在乳腺细胞中特异性表达。(3)相比较于动物体细胞,受精卵的全能性更强,体细胞的化程度高,恢复全能性十分困难。(4)在进行胚胎移植之前,若要进行性别鉴定,可以取囊胚期的滋养层细胞进行检测;在胚胎分割时,要注意将内细胞团均等分割,否则会影响分割后胚胎的恢复和进一步发育。
2023年高考第三次模拟考试卷-理科综合(全国甲卷B卷)(全解全析): 这是一份2023年高考第三次模拟考试卷-理科综合(全国甲卷B卷)(全解全析),共24页。试卷主要包含了【答案】D,【答案】B,【答案】A,【答案】C,【答案】等内容,欢迎下载使用。
2023年高考第三次模拟考试卷-理科综合(全国乙卷B卷)(全解全析): 这是一份2023年高考第三次模拟考试卷-理科综合(全国乙卷B卷)(全解全析),共46页。
2023年高考第三次模拟考试卷-理科综合(全国乙卷A卷)(全解全析): 这是一份2023年高考第三次模拟考试卷-理科综合(全国乙卷A卷)(全解全析),共46页。

