初中生物中考复习 河南省许昌市2019年中考生物模拟试卷
展开2019年河南省许昌市中考生物模拟试卷
一、单选题
1.下列关于生物基本特征的叙述,不正确的是( )
A. 生物的生活需要营养 B. 生物都能进行呼吸 C. 生物能排出代谢废物 D. 所有的生物都会动
2.如图所示,一盆生长旺盛的植物密封在一个不透光的钟罩内,将该装置放在温度为25℃的地方,那么红墨水滴的移动方向是( )
A. 不移动 B. 向左移 C. 向右移 D. 先向右移,后向左移
3.如图甲和乙是两类不同细胞的模式图,以下有关叙述正确的是( )
A. 甲和乙的细胞分裂方式完全相同 B. 甲能够形成结缔组织,乙能够形成输导组织
C. 由各种系统组合成的生物体是由乙构成的 D. 由甲参与组成的生物体内的细胞都含有叶绿体
4.当血液由心室泵入动脉时,心脏的心房和心室的舒缩状况是( )
A. 心房和心室同时收缩 B. 心房舒张,心室收缩
C. 心房和心室同时舒张 D. 心房收缩,心室舒张
5.垂柳和鲤鱼在结构层次上的主要不同之处是垂柳没有 ( )
A. 细胞 B. 系统 C. 器官 D. 组织
6.小明做“观察种子结构”实验时做了如下记录,请你找出他记录不正确的一项是( )
A. 菜豆种子和玉米种子都有种皮和胚
B. 菜豆和玉米种子的胚都是由胚芽、胚轴、胚根和子叶构成
C. 菜豆种子没有胚乳,玉米种子有胚乳
D. 玉米种子没有子叶、菜豆种子有子叶
7.关于水循环的描述不正确的是( )
A. 植物的蒸腾作用能提高大气湿度,增加降水
B. 植物蒸腾作用散失的水分是由植物体内的筛管运输的
C. 植物体内水往高处流,这是蒸腾作用拉动的
D. 气孔是植物蒸腾失水的门户,也是气体交换的窗口
8.哈维的主要贡献是( )
A. 发现了DNA的双螺旋结构 B. 发现了血液循环
C. 创立了生物进化论 D. 创立了统一的生物命名法
9.下列关于类人猿与人类的区别叙述正确的是( )
A. 运动方式相同 B. 脑发育程度相同 C. 制造工具的能力不同 D. 都有语言文字
10.已知草→兔→狼是一个草原生态系统的一条食物链,下图描述了该食物链中三种生物的相互关系,你判断下列说法中正确的是:
A. 若右图表示的是生物体内有机物的含量,则甲是草
B. 若右图表示的是生物体内有毒物质的含量,则甲是狼
C. 若丙是草,则大量捕杀狼时,乙的数量将会增加
D. 该生态系统除了上述的生物外,还有分解者和非生物部分
11.小刘在住宅装修后,又购置了大量的新家具,室内空气含较多的有害气体,下列哪项是除去有害气体的最佳方法
A. 关闭门窗、喷洒大量的醋 B. 关闭门窗、放大量的茶叶
C. 喷洒空气清新剂 D. 打开门窗通风透气
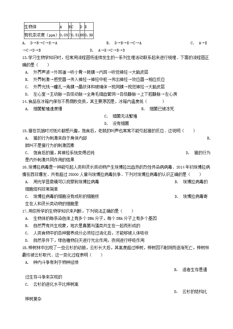
12.某生态系统中,各种生物体内残留的有机汞情况如下表所列,那么该生态系统中最可能的食物链构成是( )
生物体 | A | B | C | D | E |
有机汞浓度(ppm) | 0.05 | 7 | 0.51 | 68 | 0.39 |
A. D→B→C→E→A B. D→B→E→C→A C. A→E→C→D→B D. A→E→C→B→D
13.学习生物学知识时,经常用流程图将连续发生的一系列生理活动联系起来进行梳理.下面的流程图正确的是( )
A. 外界声波→外耳道→听小骨→鼓膜→内耳→听觉神经→大脑皮层
B. 外界刺激→感受器→传入神经→神经中枢→传出神经→效应器→相应反应
C. 外界光线→瞳孔→角膜→晶状体和玻璃体→视网膜→视觉神经→大脑皮层
D. 左心室→主动脉→各级动脉→全身毛细血管网→各级静脉→上下腔静脉→左心房
14.食品在冰箱内保存不易腐败变质,其主要原因是,冰箱内温度低( )
A. 细菌繁殖速度慢 B. 细菌已被冻死 C. 细菌无法繁殖 D. 没有细菌
15.猫在饥饿时对纸片都感兴趣,饱食后,老鼠的叫声也常常不能引起猫的反应.这说明( )
A. 猫的行为刺激来自于身体内部 B. 鼠叫不是猫行为的刺激因素
C. 饱食后的猫,其神经系统变得迟钝 D. 猫的行为是内外刺激共同作用的结果
16.埃博拉病毒是一种能引起人类和灵长类动物产生埃博拉出血热的烈性传染病病毒.2014年初埃博拉病情在西非爆发.共有超过25000人曾与埃博拉病毒抗争.下列对埃博拉病毒的认识正确的是( )
A. 用光学显微镜可以观察到埃博拉病毒 B. 埃博拉病毒的细胞结构非常简单
C. 埃博拉病毒的细胞没有成形的细胞核 D. 埃博拉病毒寄生在人和灵长类动物的细胞里
17.用你所学的生物学知识来判断,下列说法正确的是( )
A. 生物体的每条染色体上有多个DNA分子,每个DNA分子上有多个基因
B. 自然界有共生现象,地衣是真菌与藻类共生在一起而形成的
C. 人类食物中的各种营养成分必须经过消化后,才能够被人体吸收
D. 自然条件下,绿色植物白天进行光合作用,夜间进行呼吸作用
18.桦树林中出现了一些云杉的幼苗,云杉长大后,其高度超过桦树,桦树因不耐阴而逐渐死亡,桦树林最终被云杉取代.这一变化过程表明( )
A. 种内斗争有利于物种延续 B. 适者生存是通过生存斗争来实现的
C. 云杉的进化水平比桦树高 D. 云杉的结构比桦树复杂
19.《寂静的春天》是一本引发了全世界环境保护事业的书,书中描述人类可能将面临一个没有鸟、蜜蜂和蝴蝶的世界,正是这本不寻常的书,在世界范围内引起人们对野生动物的关注,唤起了人们的环境意识,动物在生物圈中具有的重要作用的是( )
①维持生态平衡 ②消灭病虫害 ③帮助植物传粉、传播种子 ④促进物质循环.
A. ①②③ B. ②③④ C. ①③④ D. ①②④
20.修建青藏铁路时,设计了一些可让动物动物穿过的“通道”,如图是其中的一个,这样做( )
①能减少铁路的建设投资②能保障藏羚羊等珍稀野生动物的正常生活、自由迁徙和繁衍③有利于维持生态平衡④有利于保护生物的多样性.
A. ①②③ B. ①③④ C. ①②④ D. ②③④
二、综合题
21.下图为种子及其萌发后的结构示意图,请据图回答下列问题:
(1)写出甲图序号所示的结构的名称:
[1]________ [4]________ [6]________
(2)[2]将来会发育成乙图中的[________]________;[8]是由甲图中的[________]________发育而来的。
(3)种子萌发时最先突破种皮的结构是甲图中的[________]________。
(4)双子叶植物的种子萌发时,营养物质由[________]________提供;单子叶植物的种子(如玉米种子)由________、________、________组成,萌发时由________提供营养。
22.如图为肾单位结构模式图,图中①和②分别代表某结构,③和④分别代表所形成的某液体,请据图回答问题:
(1)肾单位由________和________构成.
(2)结构[①]是由入球小动脉分支形成的________ , 叫做________ .
(3)结构[②]________对血液有________作用.
(4)液体[③]是________ , 其成分与血液相比,主要缺少________和大分子蛋白质.
(5)当液体[③]流经肾小管时,通过肾小管的________ , 含有的大部分水和部分无机盐、所有的________将被吸收回血液,形成液体[④]________ .
23.“大地巨子”﹣﹣﹣﹣大象是一种延续了5000万年的物种,它曾经是地球上最占优势的动物类群之一.现已发现400余种大象化石,可如今大象却到了濒危边缘,目前仅有2属3种:亚洲象、非洲草原象、非洲森林象.请回答:
(1)大象是一种群居生物,母象指挥着整个群体的行动,这表明象群中存在着________.大象鼻子能发出声音,这些声音具有________的作用.
(2)化石是研究大象进化的________,我们可根据________来推测古代不同种类的大象在地球上出现的时间.
(3)有资料表明,1000万年前非洲东部开始从森林变为较干燥的草原,大象的臼齿变得更长更坚硬,以便能磨碎比树叶更坚韧的草叶.从变异类型角度分析,大象臼齿的变异属于________变异.按照达尔文的进化理论,非洲东部环境对大象臼齿的进化具有________作用.
(4)现有资料证实,大象从吃树叶转变为吃草大约发生在800万年前,然而其更长更坚硬的臼齿直到之后的300万年才最终稳定出现,这表明生物进化是________.
(5)大象已被国际自然保护联盟列为濒危物种,你认为导致大象濒危的原因主要是________.
24.生物界有许多奇妙的现象值得我们去探索,某社团同学选取了多种生物,对这些生物的生殖和发育有关知识进行了探索,请回答下列问题:
(1)下列生物产生新个体的方式中,属于无性生殖的有______(填字母)。
A. 水螅出芽 B. 细菌分裂 C. 杂交水稻的培育 D. 哺乳动物的克隆 E. 桃树的开花结果
(2)月季除了用戊图所示的方式繁殖外,还可以用种子进行繁殖。用种子繁殖的后代具有________特性。
(3)图丙所示鸟卵的结构中,胚胎发育的部位是[________]________,具有[1]结构的另一个生物类群是________。
(4)与青蛙和蛇相比,鲸和兔在生殖发育方面的主要特征是________,丁图中胎儿通过________(填数字)从母体获得所需要的营养物质和氧。
25. 2017年12月1日是第30个“世界艾滋病日”,我国宣传活动主题是“共担防艾责任,共享健康权利,共建健康中国”。艾滋病是一种免疫缺陷病,是由艾滋病病毒(HIV)引起的。HIV主要侵犯并破坏人体的免疫系统,致使人体免疫功能缺损,不能抵御病原体的侵害,从而引发感染或形成肿瘤等,致使全身器官衰竭、死亡。请结合上述材料回答下列问题:
(1)艾滋病病毒(HIV)从传染病角度考虑,它属于________。它是一类不具有________结构的微生物。
(2)HV主要通过静脉注射毒品、不安全性行为等途径传播。从传染病的流行环节上分析,“不安全性行为”属于________;将艾滋病患者进行隔离、集中治疗,在传染病预防措施中属于________。
(3)“由于HIV的侵犯与破坏,致使人体免疫功能缺损,不能抵御病原体的侵害。”人体抵御病原体的第一道防线是________。
(4)人们常用注射疫苗来预防传染病,2017年我国已成功研发出安全的宫颈癌疫苗,并陆续为全国各地适合的人群接种,从免疫学角度讲,注射的宫颈癌疫苗被称为________,这种免疫类型属于________。
参考答案
一.单选题
1. D 2. B 3. C 4. B 5. B 6. D 7.B 8. B 9. C 10. D 11. D 12.D 13. B
14. A 15. D 16. D 17. B 18. B 19. C 20. D
二、综合题
21.(1)胚轴;子叶;种皮
(2)7;茎和叶;3;胚根
(3)3;胚根
(4)4;子叶;种皮;胚;胚乳;胚乳
22.(1)肾小体;肾小管
(2)毛细血管球;肾小球
(3)肾小囊;滤过
(4)原尿;血细胞
(5)重吸收;葡萄糖;尿液
23.(1)社会行为;传递信息
(2)重要证据;化石
(3)有利;选择
(4)漫长的
(5)偷猎
24.(1)A,B,D
(2)双亲的遗传(特性)
(3)2;胚盘;爬行动物
(4)胎生、哺乳;2
25.(1)病原体;细胞
(2)传播途径;控制传染源
(3)皮肤和黏膜
(4)抗原;特异性免疫
初中生物中考复习 河南省许昌市2019年中考生物模拟试卷(一): 这是一份初中生物中考复习 河南省许昌市2019年中考生物模拟试卷(一),共8页。试卷主要包含了单选题,综合题等内容,欢迎下载使用。
初中生物中考复习 河南省许昌市2019年中考生物模拟试卷(二): 这是一份初中生物中考复习 河南省许昌市2019年中考生物模拟试卷(二),共7页。试卷主要包含了单选题,综合题等内容,欢迎下载使用。
初中生物中考复习 河南省许昌市2019年中考生物一模试卷(含解析): 这是一份初中生物中考复习 河南省许昌市2019年中考生物一模试卷(含解析),共15页。试卷主要包含了选择题,实验题,简答题等内容,欢迎下载使用。

