初中生物中考复习 【人教版】2023届中考一轮复习专用训练卷—专题3 细胞是生命活动的基本单位(二)(含解析)
展开
这是一份初中生物中考复习 【人教版】2023届中考一轮复习专用训练卷—专题3 细胞是生命活动的基本单位(二)(含解析),共18页。
备考2023年中考生物一轮专题复习用卷
3细胞是生命活动的基本单位(二)
时间50分钟 分数50分
班级__________ 姓名_________
第Ⅰ 卷 客观题
第Ⅰ 卷的注释
阅卷人
一、单选题(每小题1分,共20分)
得分
1.下面图甲是显微镜结构示意图,图乙、图丙分别是在显微镜下观察到的洋葱鳞片叶内表皮细胞和人的口腔上皮细胞,下列叙述正确的是( )
A.图甲中显微镜此时的放大倍数是200倍
B.调节①使镜筒下降时,眼睛一定要从侧面看着物镜
C.图乙细胞所具有的能量转换器只有叶绿体
D.制作图丙临时装片时,载玻片中央滴的是碘液
2.关于显微镜使用的说法中,错误的是( )
A.对光时,光线太强,选用小光圈、平面镜
B.转动粗准焦螺旋使镜筒下降,同时眼睛注视物镜
C.视野中有污点时,向左移动玻片标本,而污点向右移动,则污点在玻片标本上
D.目镜不变,物镜由20×转换成40×,视野范围变大,物像变大
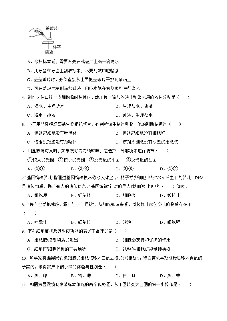
3.下列有关图中“制作并观察人口腔上皮细胞临时装片”实验的叙述。正确的是( )
A.涂抹标本前,需要首先在载玻片上滴一滴清水
B.用牙签在牙齿上刮取标本,不要刮破口腔黏膜
C.盖盖玻片时,必须直接从上面把盖玻片平放到液滴上
D.可在盖玻片左侧滴加碘液,用吸水纸在右侧吸引进行染色
4.制作人体口腔上皮细胞临时装片时,载玻片上滴加的液体和染色用的液体分别是( )
A.清水、生理盐水 B.生理盐水、碘液
C.清水、碘液 D.碘液、生理盐水
5.小王用显微镜观察某生物组织切片,她判断该生物是动物.她的判断依据是( )
A.该组织细胞没有叶绿体 B.该组织细胞没有细胞壁
C.该组织细胞没有线粒体 D.该组织细胞没有成型的细胞核
6.用显微镜对光时,如果视野内光线较暗,应选择下列哪项来进行调节( )
①较大的光圈 ②较小的光圈 ③反光镜的平面 ④反光镜的凹面
A.①③ B.②④ C.②③ D.①④
7.“基因编辑婴儿”指通过基因编辑技术修改人体胚胎、精子或卵细胞中的DNA后生下的婴儿。DNA是遗传物质,携带有人的遗传信息。“基因编辑”针对的是人体细胞结构中的( )部位。
A.细胞质 B.细胞膜 C.细胞核 D.线粒体
8.“停车坐爱枫林晚,霜叶红于二月花”,从细胞知识来看,引起枫叶颜色变化的物质存在于( )
A.叶绿体 B.细胞核 C.液泡 D.细胞壁
9.下列细胞结构及其对应功能的表述不合理的是( )
A.细胞膜/控制物质的进出 B.细胞壁/支持和保护的作用
C.细胞核/细胞代谢的主要场所 D.线粒体/细胞的能量转换器
10.科学家将雌黑鼠乳腺细胞的细胞核移入白鼠去核的卵细胞内,待发育成早期胚胎后移入褐鼠的子宫内,该褐鼠产下的小鼠的体色与性别是( )
A.黑、雌 B.褐、雌 C.白、雌 D.黑、雄
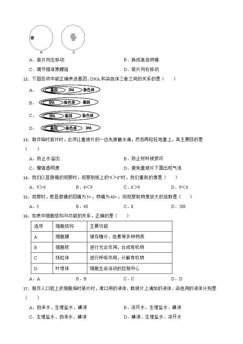
11.如图为显微镜观察某标本细胞的两个视野图,从甲图转变为乙图的第一步操作是( )
A.装片向左移动 B.换成高倍物镜
C.调节细准焦螺旋 D.装片向右移动
12.下图各项中能正确表述基因、DNA和染色体三者之间的关系的是( )
A.
B.
C.
D.
13.制作临时装片时,必须让盖玻片的一边先接触水滴,然后再轻轻地盖上,其主要目的是( )
A.防止水溢出 B.防止材料被损坏
C.增强透明度 D.避免盖玻片下面出现气泡
14.我们以显微镜的观察时,观察到纸上的“9>6”时,我们看到的像是( )
A.9>6 B.6<9 C.6>9 D.9<6
15.观察时,若显微镜的目镜为5×,物镜为40×,则观察到物像放大的倍数是( )
A.5 B.40 C.8 D.200
16.如表中细胞结构与功能的关系,正确的是( )
选项
细胞结构
主要功能
A
细胞膜
储存糖分、色素等多种物质
B
细胞核
进行光合作用,合成有机物
C
线粒体
进行呼吸作用,分解有机物
D
叶绿体
细胞生命活动的控制中心
A.A B.B C.C D.D
17.制作人口腔上皮细胞临时装片时,漱口用的液体、载玻片上滴加的液体、染色用的液体分别是( )
A.自来水、生理盐水、碘液 B.凉开水、生理盐水、碘液
C.生理盐水、自来水、碘液 D.碘液、生理盐水、凉开水
18.小明在载玻片上用细圆珠笔写了个字母“b”,然后放在显微镜下进行观察,那么它看到的图形应该是( )
A.b B.p C.q D.d
19.“制作和观察洋葱鳞片叶内表皮细胞”实验中,除了需要如图所列的材料用具外,还需要哪些必备的材料用具?( )
A.吸水纸、干净纱布、擦镜纸、清水、碘液、洋葱鳞片叶
B.吸水纸、干净纱布、擦镜纸、0.9%的生理盐水、碘液、洋葱鳞片叶
C.吸水纸、干净纱布、擦镜纸、清水、碘液、洋葱鳞片叶、放大镜
D.吸水纸、干净纱布、擦镜片、0.9%的生理盐水、碘液、洋葱鳞片叶、放大镜
20.制作人的口腔上皮细胞临时玻片标本时,漱口的液体、载玻片上滴加的液体、染色用的液体分别是( )
A.凉开水、生理盐水、碘液 B.凉开水、自来水、碘液
C.自来水、凉开水、碘液 D.生理盐水、自来水、碘液
第Ⅱ卷 主观题
第Ⅱ卷的注释
阅卷人
二、综合题(每空1分,共30分)
得分
21.(10分)请分析回答制作和观察人体口腔上皮细胞临时装片的相关问题:(答题时【】中填序号,横线上填文字)
(1)(1分)图一中制作临时装片正确的操作顺序是 ;c图片中滴在载玻片中央的液体是 .
(2)(1分)如果制作的是洋葱表皮细胞临时装片,图一c图片中滴在载玻片中央的液体是 .
(3)(1分)图二是口腔上皮细胞模式图,其中控制物质进出细胞的结构是【 】 ;【①】内含有能量转换器 .与植物细胞相比,该细胞没有 、 和液泡.
(4)(1分)“种瓜得瓜,种豆得豆”描述的是生物遗传现象.细胞内的遗传物质主要存在于【 】 .
22.(7分)下图示动、植物细胞结构模式图,据图回答下列问题:
(1)(1分)上图中 示植物细胞,[ 1 ]是 ; 示动物细胞。控制物质进出的结构是[ 4 ] 。
(2)(1分)决定生物性状的遗传信息主要存在于[ 3 ] 结构中。
(3)(1分)含有细胞液的结构是 (填图中的数字序号)。
(4)(1分)图中甲细胞没有结构⑥,你认为该结构最可能是 。
西瓜皮有的有条纹、有的无条纹.如图是西瓜的一个果肉细胞结构示意图.根据所学知识或图示,解答下列问题:
(1)(1分)我们食用的西瓜是果实,它属于 器官.
(2)(1分)西瓜中带有甜味的汁液储存在[④] 中.
23.(12分)认识显微镜的主要结构,写出显微镜主要部分的名称
(1)(1分)写出下列显微镜的名称① ② ③ ④ ⑨ (⑬) (⑭)
(2)(5分)将下列显微镜的各部分结构与其相对应的功能连接起来。
24.(6分)下图为克隆羊“多莉”的培育过程,据图回答问题。
(1)(1分)“多莉”有三个母亲,母亲A给了它 ;母亲B给了它 ;母亲C给了它 。
(2)(1分)“多莉”的长相最像 羊。
(3)(1分)你认为“多莉”是 (选填公羊或母羊)。
(4)(1分)如何利用动物克隆技术造福人类?谈谈你的设想。 。
答案解析部分
1.【答案】B
【解析】【解答】A.显微镜的放大倍数是目镜的放大倍数乘以物镜的放大倍数,因此图甲中显微镜此时的放大倍数是5×10=50倍,A不符合题意。
B.调节①使镜筒下降时,眼睛一定要从侧面看着物镜,为避免压坏玻片标本,B符合题意。
C.图乙是洋葱表皮细胞所具有的能量转换器有线粒体,洋葱鳞片叶内表皮细胞不见光,形不成叶绿素,没有叶绿体,不能进行光合作用,C不符合题意。
D.在制作人的口腔上皮细胞临时装片时,需在载玻片上滴一滴浓度为0.9%的生理盐水,而染色的正确方法是:把一滴稀碘液滴在盖玻片的一侧,用吸水纸从另一侧吸引,稀碘液就会从盖玻片下被吸过来,使稀碘液浸润标本的全部,D不符合题意。
故答案为:B。
【分析】显微镜的结构和作用:
目镜:放大倍数有“5x”、“10x”、“15x”,是显微镜的主要结构,是放大倍数的。
物镜:“10x”为低倍物镜,“40x”为高倍物镜,是显微镜的主要结构,是放大倍数的。
转换器:可以调换不同倍数的物镜。
反光镜:凹面镜适用于弱光,平面镜适用于强光。
光圈:指遮光器上的孔,调节视野亮度。
粗准焦螺旋:移动时可使镜筒作快速和较大幅度的升降。
细准焦螺旋:移动时可使镜筒缓慢和小幅度升降,观察时找到物像后换用细准焦螺旋进行微调,使物像更加清晰。
2.【答案】D
【解析】【解答】A.显微镜视野亮度的调节:光线强时,用小光圈、平面镜调节;光线弱时,用大光圈、凹面镜调节,A正确。
B.转动粗准焦螺旋使镜筒下降,同时眼睛注视物镜,以免物镜碰到玻片标本,B正确。
C.用显微镜进行观察时,视野中出现了的污点,污点的位置只有三只可能,目镜、物镜或玻片标本,判断的方法是转动目镜或移动玻片。转动目镜污点动就在目镜,不动就不在目镜;移动载玻片,污点移动就在载玻片,不动就不在载玻片;如果不在目镜和载玻片,那就一定在物镜上,C正确。
D.物镜由20×转换成40×,放大倍数增大,视野范围变小,物像变大,D错误。
故答案为:D。
【分析】光学显微镜的使用步骤:一、取镜和安放:①右手握住镜臂,左手托住镜座。②把显微镜放在实验台上,略偏左。安装好目镜和物镜。二、对光:①转动转换器,使低倍物镜对准通光孔。注意,物镜的前端与载物台要保持2厘米的距离。②把一个较大的光圈对准通光孔。左眼注视目镜内,右眼睁开,便于以后观察画图。转动反光镜,看到明亮视野。三、观察:①安装装片:把所要观察的载玻片放到载物台上,用压片夹压住,标本要正对通光孔。②调焦:转动粗准焦螺旋,使镜筒缓缓下降,眼睛看着物镜以免物镜碰到玻片标本,直到物镜接近载玻片。这时左眼向目镜内看,同时反向转动粗准焦,使镜筒缓缓上升,直到找到物象,物象不清晰,再调节细准焦螺旋,使物象更加清晰。最后整理实验台。据此解答。
3.【答案】D
【解析】【解答】涂抹标本前,需要首先在载玻片上滴一滴生理盐水,有利于保持细胞的形态,故A错误;用牙签在口腔内侧壁上刮取标本,不要刮破口腔黏膜,故B错误;盖盖玻片时,必须把盖玻片一边先接触放到液滴上,然后慢慢放下,避免气泡产生,故C错误;可在盖玻片左侧滴加碘液,用吸水纸在右侧吸引进行染色,着色均匀,故D正确。故答案为:D。
【分析】制作人的口腔上皮细胞临时装片的步骤为:①用洁净的纱布把载玻片和盖玻片擦拭干净;②用滴管在载玻片的中央滴一滴生理盐水;③用清水漱口,用消毒牙签的一端在口腔侧壁上轻刮几下;④将牙签上附着的碎屑放在载玻片的生理盐水中涂抹几下;⑤用镊子夹起盖玻片,使其一边接触载玻片上面的液滴,然后缓缓地盖在液滴上,盖盖玻片时要防止装片上出现气泡;⑥在盖玻片一侧滴一滴碘液,用吸水纸在对侧吸引,使碘液扩散到整个标本。
4.【答案】B
【解析】【解答】解:制作口腔上皮细胞临时装片的正确顺序是:用纱布将载玻片和盖玻片擦拭干净,放在实验台上备用;滴一滴生理盐水在载玻片中央,目的是维持口腔上皮细胞的原有形状;用凉开水漱口,以去除口腔中的食物残渣;用消毒的牙签在口腔侧壁上轻轻刮几下,取得口腔上皮细胞,再在把牙签附有碎屑的一端在载玻片的生理盐水滴中均匀涂抹;盖上盖玻片,先用镊子夹起盖玻片的一边,让另一边先接触载玻片上的生理盐水滴;然后轻轻盖上,避免出现气泡;染是指染色,把稀碘液滴在盖玻片的一侧,用吸水纸从另一侧吸引,直到染液浸润到标本的全部.因此制作人口腔上皮细胞的临时装片时,载玻片上滴加的液体、染色用的液体分别是生理盐水、碘液.
故选:B.
【分析】制作人体口腔上皮细胞临时装片的正确步骤简记为:擦→滴→漱→刮→涂→盖→染.
5.【答案】B
【解析】【解答】解:A、该组织细胞没有叶绿体,植物的非绿色部位如根、动物的细胞都没有叶绿体,因此只有该依据不能判断是动物细胞,A错误;
B、该组织细胞没有细胞壁,因此既不是植物细胞也不是细菌与真菌因为它们都有细胞壁;而是动物的细胞(没有细胞壁),B正确;
C、该组织细胞没有线粒体,动物细胞和植物细胞都有线粒体,因此该依据不能判断是动物细胞,C错误;
D、该组织细胞没有没有成形的细胞核,动、植物细胞都有细胞核,因此该依据不能判断是动物细胞,D错误.
故选:B
【分析】植物细胞的结构有:细胞壁、细胞膜、细胞质、细胞核、液泡、叶绿体和线粒体.动物(人)细胞有细胞膜、细胞质和细胞核,通过比较动物和植物细胞都有细胞膜、细胞质、细胞核和线粒体;动物细胞没有而植物细胞具有的结构是细胞壁、叶绿体和液泡.判断一个细胞是植物细胞还是动物细胞关键是看它是否具有细胞壁、液泡和叶绿体,只要有其中之一就是植物细胞,如果任何一个都没有就是动物细胞.如果是动物细胞那么该生物就是动物.
6.【答案】D
【解析】【解答】在显微镜的结构中,遮光器可以调节光线的强弱,上有大小光圈。当外界光线较暗时,使用大光圈;当外界光线较亮时,使用小光圈。反光镜能反射光线,上有平面镜和凹面镜两个面。当外界光线较强时,使用平面镜;当外界光线较弱时,使用凹面镜。所以在显微镜对光时,如果所看到的视野较暗,应选择大光圈和凹面镜。
故答案为:D。
【分析】显微镜的结构和作用:
目镜:放大倍数有“5x”、“10x”、“15x”,是显微镜的主要结构,是放大倍数的。
物镜:“10x”为低倍物镜,“40x”为高倍物镜,是显微镜的主要结构,是放大倍数的。
转换器:可以调换不同倍数的物镜。
反光镜:凹面镜适用于弱光,平面镜适用于强光。
光圈:指遮光器上的孔,调节视野亮度。
粗准焦螺旋:移动时可使镜筒作快速和较大幅度的升降。
细准焦螺旋:移动时可使镜筒缓慢和小幅度升降,观察时找到物像后换用细准焦螺旋进行微调,使物像更加清晰。
7.【答案】C
【解析】【解答】解:细胞的控制中心是细胞核,细胞核是遗传信息库,细胞核中有染色体,染色体中有DNA,DNA上有遗传信息。基因是具有遗传效应的特定的DNA片段,生物的某个具体性状是由基因控制的。基因是决定生物性状的最小单位。因此“基因编辑”针对的是人体细胞结构中的细胞核。
【分析】(1)一条染色体有一个DNA分子组成,一个DNA分子上有许多个基因。(2)细胞核是细胞的控制中心,它控制着生物的发育与遗传。
8.【答案】C
【解析】【解答】解:正常生长的枫叶是绿色的,这是因为这样的枫叶中含有大量的叶绿素,在正常光合作用期间,叶绿体中的色素对绿光的吸收量非常少,几乎都反射出来了,造成了叶片的绿色.而到了秋天,叶片衰老,由于叶绿素不够稳定,逐渐分解,而失去了反射绿光的作用,而这时花青素的颜色就显现出来了,花青素又称红色素,位于叶片细胞中的液泡内,它与叶片中其他色素不同,不参与光合作用. 可见C符合题意.
故答案为:C
【分析】掌握植物细胞的结构和功能,据此答题。知识点如下:
(1)细胞核:遗传物质DNA主要存在于细胞核中,所以细胞核与生物遗传有密切关系。是细胞生命活动的控制中心。
(2)细胞质:生命活动的重要场所。液态的,可以流动的,从而加速细胞内、外的物质交换。植物细胞的细胞质里面有叶绿体、液泡。
(3)细胞膜:保护细胞的内部结构,控制细胞内外物质的进出。
(4)细胞壁:保护和支持。保护细胞的内部结构和维持细胞的正常形态。
(5)大液泡:内含细胞液,细胞液中溶解着多种物质(如糖分);带甜味、酸味的汁液--来自于液泡中的细胞液。(多数植物细胞具有)。
(6)叶绿体:光合作用的场所。利用无机物合成有机物,把光能转变成化学能储存在有机物中。
(7)线粒体:呼吸作用的场所,分解有机物释放能量放出二氧化碳和水。
9.【答案】C
【解析】【解答】A.细胞膜的功能是保护和控制物质的进出,A不符合题意。
B.细胞壁的功能是保护和支持,B不符合题意。
C.细胞核里有遗传物质,携带大量遗传信息,是细胞的控制中心,细胞质才是细胞代谢的主要场所,C符合题意。
D.线粒体是细胞中呼吸作用的场所,能分解有机物,将有机物中的化学能转变成供生命活动需要的能量,是细胞中的能量转换器,D不符合题意。
故答案为:C
【分析】植物细胞的结构和功能:
细胞壁:起支持和保护细胞的作用;
细胞膜:紧贴细胞壁内侧,起保护作用并控制物质进出;
细胞核:含有遗传物质;
细胞质:液态的,可以流动的,从而加速细胞内、外的物质交换;植物细胞的细胞质里面有叶绿体、液泡
叶绿体:进行光合作用的场所;
液泡:液泡内的细胞液中溶解着多种物质(如糖分);带甜味、酸味的汁液--来自于液泡中的细胞液;
线粒体:存在于动、植物细胞,呼吸作用的场所,化学能转换成其他能量。
10.【答案】A
【解析】【解答】基因控制生物的性状,基因在DNA上,DNA在染色体上,染色体在细胞核里,细胞核是遗传信息库.小鼠体内的遗传物质来源于雌黑鼠乳腺细胞的细胞核.因此小鼠的体色与性别是黑色、雌性。
故选:A
【分析】细胞核是遗传信息库,是细胞的遗传控制中心.染色体是细胞核中容易被碱性染料染成深色的物质,染色体是由DNA和蛋白质两种物质组成;DNA是遗传信息的载体,主要存在于细胞核中,DNA分子为双螺旋结构,像螺旋形的梯子;DNA上决定生物性状的小单位,叫基因.基因决定生物的性状。
11.【答案】A
【解析】【解答】解:我们在显微镜下看到的物像是上下、左右均颠倒的物像,所以我们移动玻片标本时,标本移动的方向正好与物像移动的方向相反.如我们向右移动玻片标本,而在显微镜内看到的物像则是向左移动的.在甲图中物像位于视野中央偏左方,要想把它移到视野中央,应该向左方移动玻片标本,物像才向右方移动移到视野 中央.
故选:A
【分析】从图甲和图乙可以看出,图甲细胞的位置是在视野的左边,且图乙中的图象比图甲中的图象大.这是在低倍镜观察到物像后换用高倍物镜观察,首先要移动玻片把物像移动到视野中央即可,据此解答.
12.【答案】A
【解析】【解答】生物的主要遗传物质是DNA。一条DNA上有许许多多的基因,一个基因只是DNA上的一个片段,生物的各种性状都是分别由这些不同的基因控制的。可以说:基因是染色体上具有控制生物性状的DNA片段。染色体由DNA和蛋白质组成,DNA上有数万个基因。
故答案为:A
【分析】染色体,DNA和基因的关系,DNA在染色体上,DNA上有基因.
13.【答案】D
【解析】【解答】解:通过分析可知,盖盖玻片时应将盖玻片一边先接触水滴,然后轻轻放下,其主要目的是避免盖玻片下面出现气泡.
故选:D.
【分析】在制作临时装片是盖盖玻片一步很重要,要不然容易产生气泡,气泡与细胞重叠不易观察.其正确操作是:让盖玻片的一边先接触载玻片的水滴,利用水的表面张力,缓缓的盖下时使水充满载玻片与盖玻片之间,不留气泡.
14.【答案】D
【解析】【解答】显微镜成倒立的像.“倒立”是指将标本旋转180度后得到的像。所以用显微镜观察纸上的“9>6”时,我们看到的像是9<6.
故答案为:D
【分析】通过显微镜观察到的物像是倒像,即与标本相比,物像是上下颠倒、左右相反的。所以若想知道观察到的物像是怎样的,将标本旋转180度即可。
15.【答案】D
【解析】【解答】解:显微镜的放大倍数═目镜放大倍数×物镜放大倍数═5×40═200(倍).因此“观察时,若显微镜的目镜为5×,物镜为40×”,则观察到物像放大的倍数是200.故选:D.
【分析】(1)显微镜的放大倍数是物镜放大倍数和目镜放大倍数的乘积.(2)显微镜的放大倍数越大,看到的细胞就越大,但数目越少,视野越暗;显微镜的放大倍数越小,看到的细胞就越小,但数目越多.视野越亮.
16.【答案】C
【解析】【解答】解:A、细胞膜是紧贴细胞壁的一层薄膜,能控制物质的进出,错误.
B、细胞核内含遗传物质,对生物的遗传具有重要的意义,错误.
C、线粒体是能量转换器,是呼吸作用的场所,能将有机物中储存的化学能释放出来供细胞利用.正确;
D、叶绿体是植物细胞进行光合作用的场所,制造有机物,储存能量.错误.
故选:C
【分析】细胞壁的功能是保护和支持细胞的作用,维持细胞的正常形态;细胞膜的功能是控制物质的进出,使有用的物质不能轻易地渗出细胞,有害的物质不能轻易地进入细胞;细胞质能不断的流动,它的流动加速了细胞与外界之间的物质交换;细胞核内含有遗传物质,能传递遗传信息;液泡内的细胞液中溶解着多种物质;叶绿体是光合作用的场所,在叶绿体里制造有机物,将光能转化为化学能储存在有机物中;线粒体是呼吸作用的动力车间,能分解有机物,并将有机物中的化学能释放出来供生命活动的需要.据此解答.
17.【答案】B
【解析】【解答】解:制作口腔上皮细胞临时装片的正确顺序是:用纱布将载玻片和盖玻片擦拭干净,放在实验台上备用;滴一滴生理盐水在载玻片中央,目的是维持口腔上皮细胞的原有形状;用凉开水(或纯净水)漱口,以去除口腔中的食物残渣;用消毒的牙签在口腔侧壁上轻轻刮几下,取得口腔上皮细胞,再在把牙签附有碎屑的一端在载玻片的生理盐水滴中均匀涂抹;盖上盖玻片,先用镊子夹起盖玻片的一边,让另一边先接触载玻片上的生理盐水滴;然后轻轻盖上,避免出现气泡;染是指染色,把稀碘液滴在盖玻片的一侧,用吸水纸从另一侧吸引,直到染液浸润到标本的全部.因此制作人口腔上皮细胞的临时装片时,用于漱口的液体、载玻片上滴加的液体、染色用的液体分别是凉开水、生理盐水、碘液.
故选:B
【分析】制作口腔上皮临时装片的实验步骤,简记为:擦→滴→漱→刮→涂→盖→染.
18.【答案】C
【解析】【解答】本题考查的是显微镜的成像特点。在显微镜视野中所看到的物像是倒立的,物像和实际物体是左右相反,上下颠倒。
【分析】在解答这一类题目是,可以将试卷选择180°后,所看的是图片变的显微镜中的物像。
19.【答案】A
【解析】【解答】由分析得知:制作和观察洋葱鳞片叶内表皮细胞实验中,除了需要如图所列的材料用具外,还需要吸水纸、干净纱布、擦镜纸、清水、碘液、洋葱鳞片叶.
故答案为:A
【分析】洋葱鳞片叶表皮细胞临时装片的制作步骤:擦-滴-取-展-盖-染-吸
1.擦片:用洁净纱布将载玻片和盖玻片擦拭干净;
2.滴水:在载玻片中央滴一滴清水(要适量,水滴太小容易产生气泡或干涸,水滴太大容易溢出载玻片而污染显微镜);
3.取材、展平:用镊子撕取一小块洋葱鳞片叶内表皮薄膜(可以用刀片纵横划数刀,形成0.5cm×0.5cm大小的正方形),将撕下的薄膜放在载玻片中央的水滴中,并用镊子展平;
4.盖片:用镊子夹起盖玻片,轻轻盖在表皮上.盖时,让盖玻片一边先接触载玻片上水滴的边沿,然后慢慢放下,以免产生气泡;
5.染色:在盖玻片一侧滴1~2滴碘液,在盖玻片另一侧用吸水纸吸引碘液.
20.【答案】A
【解析】【解答】解:制作口腔上皮细胞临时装片的正确顺序是:用纱布将载玻片和盖玻片擦拭干净,放在实验台上备用;滴一滴生理盐水在载玻片中央,目的是维持口腔上皮细胞的原有形状;用凉开水漱口,以去除口腔中的食物残渣;用消毒的牙签在口腔侧壁上轻轻刮几下,取得口腔上皮细胞,再在把牙签附有碎屑的一端在载玻片的生理盐水滴中均匀涂抹;盖上盖玻片,先用镊子夹起盖玻片的一边,让另一边先接触载玻片上的生理盐水滴;然后轻轻盖上,避免出现气泡;染是指染色,把稀碘液滴在盖玻片的一侧,用吸水纸从另一侧吸引,直到染液浸润到标本的全部.因此制作人口腔上皮细胞的临时装片时,用于漱口的液体、载玻片上滴加的液体、染色用的液体分别是凉开水、生理盐水、碘液.
故选:A.
【分析】制作口腔上皮临时装片的实验步骤,简记为:擦→滴→漱→刮→涂→盖→染.
21.【答案】(1)cadb;生理盐水
(2)清水
(3)③;细胞膜;线粒体;细胞壁;叶绿体
(4)②;细胞核
【解析】【解答】解:(1)图中,a是刮和涂、b是染、c是滴、d是盖,所以制作临时装片正确的操作顺序是:cadb;为了保持口腔上皮细胞的正常形态,在载玻片上滴加的液体是生理盐水.(2)如果制作的是洋葱表皮细胞临时装片,图一c图片中滴在载玻片中央的液体是清水,也是为了维持细胞的正常形态.(3)细胞膜除了具有保护作用以外,还能控制物质进出细胞.所以,图二中,控制物质进出细胞的结构是③细胞膜;细胞质内含有能量转换器线粒体,能够分解有机物,释放能量;植物细胞具有细胞壁、液泡和叶绿体,动物细胞没有细胞壁、液泡和叶绿体.(4)细胞核是遗传信息库,决定生物性状的遗传信息主要存在于细胞核.
【分析】1、本题考查人体口腔上皮细胞临时装片制作的步骤及显微镜的操作使用,口腔上皮细胞临时装片制作的步骤包括:擦、滴、刮、涂、盖、染.2、由动物细胞结构示意图可知:①细胞质、②细胞核、③细胞膜.
22【答案】(1)e
(2)右下方
(3)细胞壁;液泡
(4)细胞核
【解析】【解答】解:(1)从视野①变为视野②,图象变清晰了,细准焦螺旋的作用是较小幅度的升降镜筒,更重要的作用是能使焦距更准确,调出更加清晰的物像.所以应调节e细准焦螺旋.(2)在观察物像时,物像移动的方向与标本移动的方向是相反的,视野③中物像在右下方,应向右下方移动装片,物像才能向左上方移动到达视野的中央.(3)植物细胞具有细胞壁、叶绿体和液泡,动物细胞不具有细胞壁、液泡、叶绿体.洋葱表皮细胞没有叶绿体,所以与口腔上皮细胞相比,洋葱鳞片叶表皮细胞特有的结构是细胞壁和液泡.(4)细胞核是遗传信息库,决定生物性状的遗传信息主要存在于细胞核.
故答案为:(1)e;(2)右下方;(3)细胞壁、液泡(顺序可互换);(4)细胞核
【分析】1、本题主要考查显微镜的使用基本技能方面的知识,只有熟练地掌握显微镜的使用操作才能较容易地完成此类题目.2、由显微镜结构示意图可知:a目镜、b物镜、c反光镜、d粗准焦螺旋、e粗准焦螺旋.
23.【答案】(1)生殖
(2)液泡
【解析】【解答】解:(1)植物的六大器官是:根、茎、叶、花、果实、种子.根、茎、叶是营养器官;花、果实、种子是生殖器官,西瓜是果实,它属于生殖器官.(2)⑤液泡,里面有细胞液,植物细胞的气味和味道等物质都存在于细胞液中.
故答案为:(1)生殖;(2)液泡
【分析】从图中可以看出,①细胞壁、②细胞膜、③细胞核、④液泡、⑤细胞质.
24.【答案】(1)目镜;镜筒;转换器;物镜;反光镜;细准焦螺旋;粗准焦螺旋
(2)
【解析】【解答】(1)由显微镜结构示意图可知:①目镜、②镜筒、③物镜、④载物台、⑨通光孔、⑬是细准焦螺旋,⑭是粗准焦螺旋。(2)①镜筒:连在镜臂的前上方,镜筒上端装有目镜,下端装有物镜转换器。
②转换器:是安装物镜部位,转动转换器,可以调换不同倍数的物镜。
③粗准焦螺旋:可以大范围的升降镜筒。
④物镜和目镜:对物像其放大作用。
⑤压片夹:固定拨片标本。
⑥反光镜:反射光线。
⑦镜座:稳定镜身。
⑧载物台:放置玻片标本。
【分析】显微镜的基本结构如图:
不同的结构功能不同,据此解答。
图中①是目镜,②是镜筒,③是转换器,④是物镜,⑤是载物台,⑥是通光孔,⑦是遮光器,⑧是压片夹,⑨是反光镜,⑩是镜座,⑪是镜柱,⑫是镜臂,⑬是细准焦螺旋,⑭是粗准焦螺旋。
25.【答案】(1)细胞质;细胞核;孕育场所
(2)B
(3)母羊
(4)答案多样,如可以利用动物克隆技术来繁殖珍稀濒危动物;克隆人体器官,用于治疗需要进行器官移植的病人,等等
【解析】【解答】解:(1)上图中,三只羊与多利的关系是,母羊A为多莉提供了去核卵细胞,也就是早期胚胎发育所需的营养物质-细胞质;母羊B为多莉提供了细胞核,也就是遗传物质;母羊C为多莉提供了胚胎发育的场所--子宫,也就是植入子宫内膜后,为多利提供了营养物质.
(2)真正存在遗传关系的是B羊,所以多莉的母亲应该是B羊,因为B羊为它提供了细胞核,细胞核控制着生物的发育和遗传.
(3)多莉羊的所有性状(包括性别)和B母羊一模一样.
(4)我们可以利用动物克隆技术来繁殖珍稀濒危动物,可以克隆人体器官,可以用于治疗需要进行器官移植的病人.
故答案为:(1)细胞质;细胞核;胚胎发育的环境
(2)B
(3)母羊
(4)比如可以通过克隆器官来造福人类(答案合理即可).
【分析】(1)确定图中,三只羊与多利的关系的关键是看三只羊为多利提供了什么;
(2)细胞核是遗传性和细胞代谢活动的控制中心.
(3)遗传物质能经复制后传给子代,同时遗传物质还必须将其控制的生物性状特征表现出来,这些遗传物质绝大部分都存在于细胞核中.
(4)正确理解克隆技术的应用范围.
相关试卷
这是一份初中生物中考复习 【人教版】2023届中考一轮复习专用训练卷—专题10 人的生殖 (含解析),共18页。试卷主要包含了女性卵巢的作用是等内容,欢迎下载使用。
这是一份【中考一轮复习】2023年生物人教版专用训练卷——专题3 细胞是生命活动的基本单位(二)(含解析),共16页。试卷主要包含了细胞怎样构成生物体,5cm×0等内容,欢迎下载使用。
这是一份初中生物中考复习 【人教版】2023届中考一轮复习专用训练卷—专题24 健康的生活(含解析),共26页。试卷主要包含了人体正常的免疫功能不包括,下列说法中,不正确的是等内容,欢迎下载使用。

