初中化学中考复习 考点 02 物质的变化和性质与用途(学生版)
展开考点 02 物质的变化和性质用途
★考点归纳【有笔记归纳、易错点、容量大试题、随时可用】
●核心知识
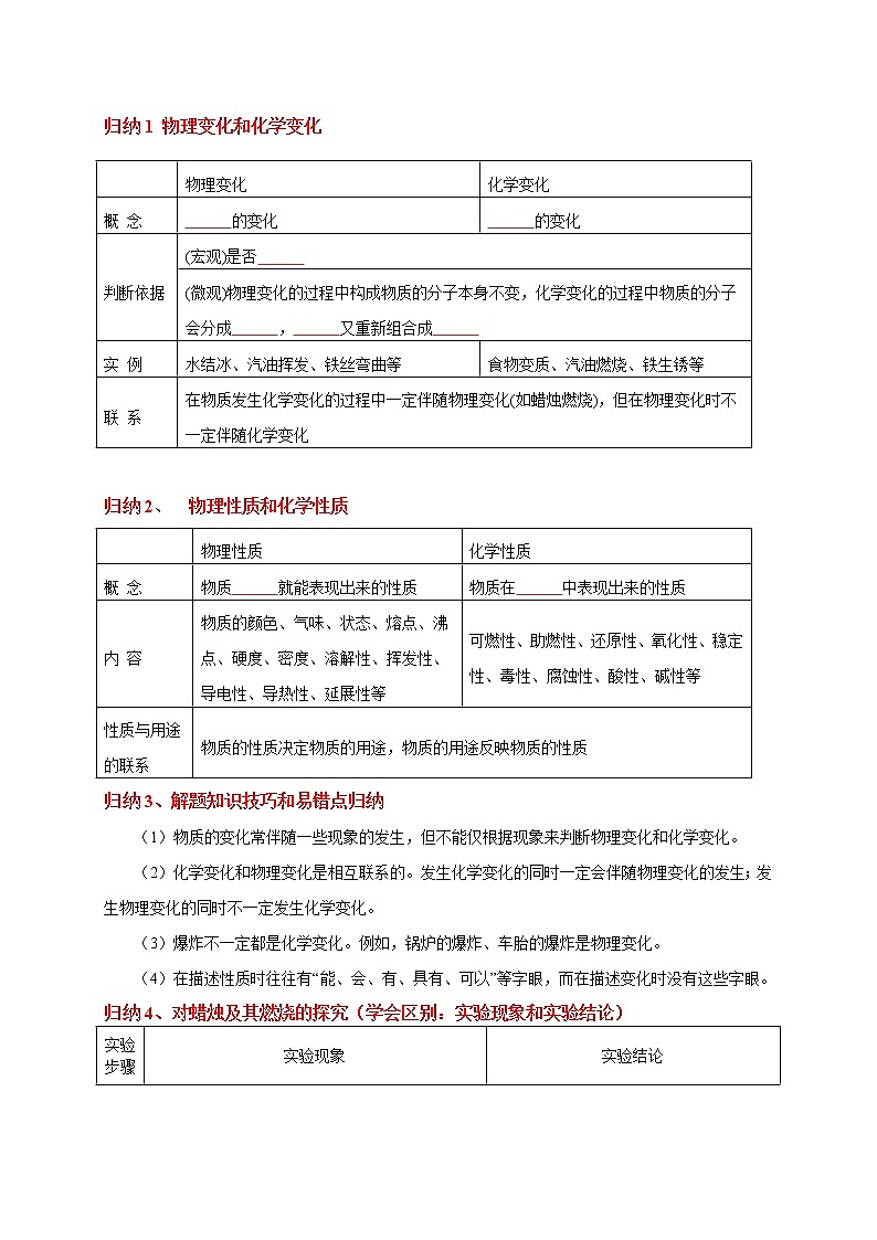
归纳1 物理变化和化学变化
归纳2 物理性质和化学性质
归纳3 解题知识技巧和易错点归纳
归纳4 对蜡烛及其燃烧的探究(学会区别:实验现象和实验结论)
归纳5 2018年、 2019年、2020年、2021年、2022年五年化学中考试题《物质的变化和性质》汇编 (容量大、一次下载、值得拥有)
(可供考生、教师:暑期自学、学霸笔记、备课、新课、期中复习、期末复习、
重点高中自主招生考试、中考备考复习、组卷等等所用)
●核心知识
知识点1 物理变化与化学变化
物理变化
化学变化
概念
没有生成其他物质的变化
生成其他物质的变化
伴随现象
物质的状态、形状、位置等发生变化
发光、放热、颜色改变 、放出气体、生成沉淀等
实例
石蜡熔化、灯泡发光、酒精挥发、水结冰等
燃烧、食物腐败、金属生锈、粮食酿酒、光合作用等
本质区别
变化时是否有其他物质生成(判断的唯一依据)
联系
物质发生化学变化的过程中,会同时发生物理变化
知识点2 物理性质与化学性质
1. 物理性质与化学性质的判断
可燃性、助燃性、稳定性、还原性、氧化性、酸性、毒性、腐蚀性等
是
性质是否需要
通过化学变化
才能表现出来
颜色、状态、气味、密度、硬度、熔点、沸点、溶解性、挥发性、导电性等
否
2. 物质的性质与用途的关系
决定
用途
性质
水不支持燃烧、蒸发吸热 用于灭火
酒精能燃烧、放出大量热 用作燃料
石墨为灰黑色、质地较软 制铅笔芯
反映
归纳1 物理变化和化学变化
物理变化
化学变化
概 念
的变化
的变化
判断依据
(宏观)是否
(微观)物理变化的过程中构成物质的分子本身不变,化学变化的过程中物质的分子会分成 , 又重新组合成
实 例
水结冰、汽油挥发、铁丝弯曲等
食物变质、汽油燃烧、铁生锈等
联 系
在物质发生化学变化的过程中一定伴随物理变化(如蜡烛燃烧),但在物理变化时不一定伴随化学变化
归纳2、 物理性质和化学性质
物理性质
化学性质
概 念
物质 就能表现出来的性质
物质在 中表现出来的性质
内 容
物质的颜色、气味、状态、熔点、沸点、硬度、密度、溶解性、挥发性、导电性、导热性、延展性等
可燃性、助燃性、还原性、氧化性、稳定性、毒性、腐蚀性、酸性、碱性等
性质与用途的联系
物质的性质决定物质的用途,物质的用途反映物质的性质
归纳3、解题知识技巧和易错点归纳
(1)物质的变化常伴随一些现象的发生,但不能仅根据现象来判断物理变化和化学变化。
(2)化学变化和物理变化是相互联系的。发生化学变化的同时一定会伴随物理变化的发生;发生物理变化的同时不一定发生化学变化。
(3)爆炸不一定都是化学变化。例如,锅炉的爆炸、车胎的爆炸是物理变化。
(4)在描述性质时往往有“能、会、有、具有、可以”等字眼,而在描述变化时没有这些字眼。
归纳4、对蜡烛及其燃烧的探究(学会区别:实验现象和实验结论)
实验步骤
实验现象
实验结论
点燃前
蜡烛由石蜡和棉线烛芯组成,为乳白色固体,有轻微的气味。用小刀切一小块石蜡,放入水中,发现石蜡浮在水面上
蜡烛比较软,不溶于水,密度比水小
点燃蜡烛
火焰外层最亮,最里面最暗,平放在火焰中的火柴梗两端(最外面)碳化最严重,中间几乎为白色,罩在火焰上方干燥的烧杯内出现了水珠,用澄清石灰水湿润内壁的烧杯变浑浊
蜡烛火焰分为三层(外焰、内焰、焰心),外焰最亮且温度最高,焰心最暗且温度最低,蜡烛燃烧后有水和二氧化碳生成
熄灭蜡烛
蜡烛刚熄灭时产生大量的白烟,用火柴去点燃刚熄灭时的白烟,发现蜡烛复燃
蜡烛燃烧是石蜡蒸汽在燃烧,白烟是石蜡蒸汽(石蜡的固体小颗粒)
★五年真题
2022年中考真题
1. (2022年黄冈市中考)物质世界充满了变化,下列变化属于化学变化的是( )
A. 苹果榨汁 B. 酒精挥发
C. 冰块融化 D. 钢铁生锈
2. (2022年辽宁省营口市中考)中华文化,博大精深。下列成语的本意涉及化学变化的是( )
A. 火上浇油 B. 绳锯木断
C. 刻舟求剑 D. 披荆斩棘
3. (2022年山西省中考)在我国的传统节日中,春节期间的民俗活动最为丰富多彩,以下图片展示的是四个不同的侧面,其中与物质化学性质相关联的一项是( )
A. 放烟花 B. 贴对联
C. 剪窗花 D. 包饺子
4. (2022年贵州省铜仁市中考)下列变化属于化学变化的是( )
A. 汽油挥发 B. 石蜡熔化
C. 钢铁生锈 D. 石油分馏
5. (2022年抚顺本溪辽阳市中考)下列事例属于化学变化的是( )
A. 胆矾研碎 B. 冰雪融化
C. 干冰升华 D. 纸张燃烧
6.(2022年湖北省恩施州中考) 下列事例发生了化学变化的是( )
A. 冰雪融化 B. 食物腐败
C. 酒精挥发 D. 胆矾研碎
7. (2022年河南省中考)《天工开物》中记载了古法造纸工艺。下列步骤中一定发生了化学变化的是( )
A 煮楻足火 B. 斩竹槌洗
C. 日晒成干 D. 覆帘压纸
8.(2022年四川省广安市中考) 2022年2月4日晚,举世瞩目的北京第24届冬季奥林匹克运动会开幕式在国家体育场隆重举行。开幕式的下列活动中涉及化学变化的是( )
A. “雪花”飞舞
B. 升奥运五环旗
C. 点燃奥运圣火
D. 放飞和平鸽
9. (2022年吉林省中考)“吉林终有吉临时 长春定复往常春”,表达了吉林人民抗击新冠疫情的必胜信念。下列防疫措施中涉及到化学变化的是( )
A. 测体温 B. 戴口罩 C. 常通风 D. 勤消毒
10. (2022年湖北省十堰市中考)下列变化属于化学变化的是( )
A. 衣服晾干 B. 冰雪融化
C. 钢铁生锈 D. 海水晒盐
11. (2022年盘锦市中考)下列变化中与其他三个存在本质区别的是( )
A. 瓷碗破碎 B. 金属生锈
C. 动物呼吸 D. 醋的酿造
12. (2022年广东省中考)下列涉及化学变化的是( )
A. 光合作用 B. 冰雪融化
C. 海水蒸发 D. 溪水流淌
13. (2022年邵阳市中考)下列变化中,一定发生了化学变化的是( )
A. 铁丝弯曲 B. 冰川融化
C. 汽油挥发 D. 蜡烛燃烧
14. (2022年广州市中考)下列的物质性质和用途,有直接联系的是( )
A. 浓硫酸有腐蚀性,在实验室中可用作干燥剂
B. 熟石灰溶于水呈碱性,可用于改良酸性土壤
C. 碳酸氢铵受热易分解,可用作化肥
D. 金刚石无色透明,可用于制作钻头
15.(2022年湖南省怀化市中考)在乡村振兴战略的指引下,怀化利用区位优势,大力发展特色产业。下列土特产的制作过程中,主要发生物理变化的是( )
A.辰溪酸萝卜
B.溆浦枕头粽
C.新晃风干牛肉
D.靖州杨梅酿制酒
16.(2022年四川省达州市中考)下列具有达州特色的农副产品的加工过程,主要发生化学变化的是( )
A.酿“苞谷烧”酒 B.编制竹蒌
C.采摘“巴山雀舌”茶 D.包装“灯影牛肉”
17.(2022年江苏省连云港市中考)《天工开物》记载的下列造物过程中涉及化学变化的是( )
A.棉线织布 B.粮食酿酒 C.楠木制舟 D.沙里淘金
18.(2022年四川省南充市中考)变化观念是化学学科核心素养之一。下列变化中,属于化学变化的是( )
A.研碎胆矾 B.蔗糖溶解
C.对干冷玻璃片哈气 D.红磷燃烧
19.(2022年云南省中考)“宋有青瓷、元有青花、明有粗陶、清有紫陶”。云南建水人早在3500多年前就攀握了制陶技术。下列陶瓷制作过程中属于化学变化的是( )
A.镇浆制泥 B.拉坯造型
C.高温烧制 D.磨光上釉
20.(2022年重庆市中考)成语蕴含丰富的中华文化。下列成语的本义一定体现化学变化的是( )
A.盲人摸象 B.南辕北辙 C.火中取粟 D.绳锯木断
21.(2022年山东省泰安市中考)化学的发展为人类提供了更多的生活、生产资料。下列过程中只发生物理变化的是( )
A.海水制镁 B.钻木取火 C.粮食发酵 D.冰雪融化
22.(2022年江西省中考)学校开设的劳动课安排的下列活动中,主要发生化学变化的是( )
A.修剪盆栽 B.制作木雕 C.烧制瓷器 D.整理桌椅
23.(2022年新疆中考)下列变化属于化学变化的是( )
A.蜡烛燃烧 B.酒精挥发 C.铁丝弯曲 D.湿衣晾干
24.(2022年四川省德阳市中考)日常生活中的许多活动与化学有关。下列活动中存在化学变化的是( )
A.毛线织衣 B.晾干湿衣 C.雕刻石像 D.木柴燃烧
25.(2022年江苏省扬州市中考)扬州中国大运河博物馆生动还原了大运河的历史场景。下列过程涉及化学变化的是( )
A.开凿河道 B.裁制船帆 C.炼铁铸锚 D.伐木造桨
26.(2022年四川省成都市中考)图中实验涉及到的变化属于化学变化的是( )
A.蜡烛燃烧 B.蜡烛熔化
C.水汽凝结 D.产生白烟
27.(2022年四川省遂宁市中考)2022年第24届冬季奥林匹克运动会在中国成功举办,此次盛会向世界展示了中国力量。下列涉及化学变化的是( )
A.点燃“飞扬”火炬
B.硅胶浆料在模具中冷却成型
C.用绒线手工编织领奖花束
D.裁剪布料制成“瑞雪祥云”服饰
28.(2022年四川省成都市中考)智能手表的部分信息如图,下列描述中相关性质属于化学性质的是( )
A.玻璃透光性好作表镜
B.钛合金耐腐蚀作表框
C.不锈钢硬度大作表扣
D.橡胶弹性良好作表带
29.(2022年安徽省中考)2021年12月9日,航天员王亚平在中国空间站开设的“天宫课堂”进行了泡腾片(由碳酸氢钠、酸和香料等组成)实验。下列对应解释错误的是( )
项
实验操作及现象
解释
A
从水袋中挤出水,形成水球漂浮在空中
水由液态变成了气态
B
将水溶性颜料溶于水球,水球呈美丽的蓝色
颜料溶于水形成溶液
C
将泡腾片放入水球,水球充满气泡并变大
发生化学变化生成CO2气体
D
靠近水球,闻到阵阵香气
微粒是不断运动的
A.A B.B C.C D.D
30.(2022年陕西省中考B卷)化学让生活更美好。下列说法正确的是( )
A.制糖工业中用活性炭脱色,利用的是其吸附性
B.氦气通电发出粉红色的光,发生的是化学变化
C.用干冰营造舞台意境时,看到的白雾是二氧化碳气体
D.硬水软化后口感更好,因煮沸时除去了硬水中的所有杂质
31.(2022年四川省泸州市中考)化学与生产、生活、环保等密切相关。下列有关说法错误的是( )
A.电池可将化学能转化为电能 B.随意丢弃聚乙烯塑料不产生污染
C.强热使煤焦化属于化学变化 D.维生素D有助于骨骼的生长发育
32.(2022年四川省泸州市中考)“化学观念”是从化学视角对物质世界的总体认识。下列有关说法错误的是( )
A.化学物质不可能再细分 B.化学物质由元素组成
C.化学物质的性质决定用途 D.化学变化伴随能量变化
33.(2022年四川省凉山州中考)2021年CCTV中秋晚会主会场设在西昌。下列烘托晚会气氛的场景中蕴含化学变化的是( )
A.彩旗飘扬 B.燃放烟花 C.气球升空 D.歌声嘹亮
34.(2022年湖南省衡阳市中考)衡阳市拥有众多非物质文化遗产。下列非物质文化遗产制作过程中,主要利用化学变化的是( )
A.南岳剪纸 B.石市竹木雕 C.常宁版画 D.未阳糯米酒
35.(2022年甘肃省武威市中考)很多成语、俗语、诗词中蕴含着丰富的科学道理。下列用化学观点解释错误的是( )
A.“真金不怕火炼”——黄金高温下也不与氧气反应
B.“遥知不是雪,为有暗香来” ——分子在不断运动
C.“冰,水为之,而寒于水” ——物质的状态不同,化学性质不同
D.“人要实,火要虚” ——增加可燃物与氧气的接触面积,可燃物燃烧得更旺
36.(2022年江苏省连云港市中考)下列物质的性质与用途具有对应关系的是( )
A.活性炭有吸附性,可用于净水 B.石墨有导电性,可用于生产铅笔芯
C.一氧化碳有可燃性,可用来炼铁 D.碳酸钙难溶于水,可用作补钙剂
37.(2022年湖南省怀化市中考)物质的性质决定用途。下列关于物质的性质与用途对应不正确的是( )
A.熟石灰呈碱性,可用于改良酸性土壤
B.活性炭具有疏松多孔的结构,吸附性强,可用做冰箱除味剂
C.氮气的化学性质活泼,可用于食品充氮防腐
D.浓硫酸有吸水性,在实验室中常用它做干燥剂
38.(2022年云南省昆明市中考)填涂答题卡需要用2B铅笔,铅笔芯中含有石墨。下列属于石墨化学性质的是
A.金属光泽 B.质软 C.导电性 D.可燃性
39.(2022年新疆中考)下列有关物质用途的说法错误的是( )
A.石蕊溶液可检测酸雨 B.稀有气体可作保护气
C.生石灰可作发热剂 D.金刚石可切割大理石
40.(2022年湖南省衡阳市中考)现有A.氮气 B.氯化钠 C.熟石灰 D.甲烷四种物质,请用合适物质的字母代号填空:
(1)可用作燃料的是_______。
(2)可用作保护气的是_______。
(3)可用作调味品的是_______。
(4)可用作改良酸性土壤的是_______。
2021年中考真题
一、选择题(共105道题):
1.(2021·宁夏中考真题)中华优秀传统文化博大精深。下列成语的本意主要涉及化学变化的是( )
A.云蒸霞蔚 B.大浪淘沙 C.百炼成钢 D.滴水成冰
2.(2021·广西贺州市·中考真题)2021年3月20日,三星堆出土的半张“黄金面具”被刷屏,同时出土的文物还有青铜器、玉石器、金器、象牙等。古人制作这些物品的过程中涉及到化学变化的是( )
A.捶打黄金 B.打磨象牙 C.雕刻玉石 D.湿法炼铜
3. (2021·广东深圳市·中考真题)化学在我们的日常生活中随处可见,下列说法错误
的是( )
A. 天然气燃烧是物理变化
B.使用可降解塑料可以减少“白色污染”
C.棉花里的纤维素是有机物
D.用洗洁精清洗餐具上的油污会出现乳化现象
4.(2021·海南中考真题)2021年5月29日,搭载天舟二号货运飞船的长征七号遥三运载火箭在文昌成功发射。下列操作属于化学变化的是( )
A.火箭转运 B.总装调试 C.燃料注入 D.点火发射
5.(2021·黑龙江中考真题)下列变化属于化学变化的是( )
A.胆矾研碎 B.镁带燃烧
C.水的沸腾 D.石墨导电
6.(2021·四川眉山市·中考真题)下列选项中关于性质或变化的说法正确的是( )
A.
铁在潮湿环境中易生锈
化学性质
B.
酒精挥发
化学变化
C.
氧气用于急救病人
物理性质
D.
木材燃烧
物理变化
A.A B.B C.C D.D
7.(2021·湖北随州市·中考真题)生活中处处有化学,下列变化不涉及化学变化的是
A.用水银体温计测量体温 B.服用碱性药物治疗胃酸过多
C.用粮食酿酒 D.纯牛奶变酸
8.(2021·陕西中考真题)下列图示实验中能明显观察到发生化学变化的是
A. B.
C. D.
9.(2021年江苏省扬州市中考)下列过程中只发生物理变化的是
A. 高炉炼铁 B. 冰雪融化 C. 食物变质 D. 木材燃烧
10.(2021山东潍坊中考)《天工开物》对钢铁冶炼过程有如下记载。有关说法正确的是( )
A. “垦土拾锭”:铁元素是地壳中含量最高的金属元素
B. “淘洗铁砂”:铁矿石(主要成分为Fe2O3)能溶于水
C. “生熟炼铁”:冶炼铁过程中发生了化学变化
D. “锤锻成钢”:生铁高温锻打成钢,碳元素含量升高
11.(2021年黑龙江省七台河市中考)下列变化属于化学变化的是( )
A.胆矾研碎 B.镁带燃烧
C.水的沸腾 D.石墨导电
12.(2021年吉林省长春市中考)生活中充满着变化,下列变化属于化学变化的是( )
A.葡萄酿酒 B.玻璃破碎 C.酒精挥发 D.蜡烛熔化
13.(2021年四川省广安市中考)下列事例属于物理变化的是( )
A.白磷燃烧 B.粮食酿酒 C.面包发霉 D.干冰升华
14.(2021江苏省南京市中考)下列变化中,属于物理变化的是( )
A.花生霉变 B.铜丝折弯 C.纸张燃烧 D.铁的生锈
15.(2021年广州市)石油不可再生,其开采和利用的部分信息如下,下列过程主要通过化学变化实现的是
A.① B.② C.③ D.④
16.(2021年广西贵港市中考)下列变化中,属于化学变化的是( )
A.消化食物 B.火柴折断
C.水蒸发 D.铁丝受热熔化
17.(2021·黑龙江伊春市·中考真题)下列变化属于化学变化的是( )
A.干冰升华 B.海水晒盐
C.蔗糖溶解于水 D.葡萄酿酒
18.(2021·贵州铜仁市·中考真题)物理变化、化学变化是生活中的常见现象,下列属于化学变化的是( )
A.气球爆炸 B.菜刀生锈 C.水蒸发 D.玻璃破碎
19.(2021·山东威海市·中考真题)下列物质的用途中,利用其物理性质的是( )
A.用生石灰做干燥剂 B.用75%的酒精溶液对皮肤消毒
C.用活性炭除去自来水中的异味和色素 D.用白醋除去水壶中的水垢
20.(2021·黑龙江绥化市·中考真题)中华文字博大精深,下列成语主要涉及化学变化的是
A.沙里淘金 B.滴水成冰 C.立竿见影 D.火上浇油
21.(2021·内蒙古通辽市·中考真题)厨房中下列变化不属于化学变化的是
A.天然气燃烧 B.食品变质
C.活性炭除冰箱异味 D.铁锅生锈
22.(2021·湖南邵阳市·中考真题)“水是生命之源,氧气是生命之气”。氧气的下列性质中,属于化学性质的是( )
A.能支持燃烧
B.不易溶于水
C.密度比空气略大
D.无色气体
23.(2021·山东东营市·中考真题)下列判断错误的是( )
A.NaOH固体有吸水性——物理性质
B.NaOH固体为白色片状——物理性质
C.NaOH固体溶于水得到的溶液显碱性——物理性质
D.NaOH固体放在空气中易变质——化学性质
24.(2021·四川成都市·中考真题)嫦娥五号执行的下列探月任务一定涉及化学变化的是:
A.漫步月面 B.采集月壤 C.展示国旗 D.点火返航
25.(2021·四川遂宁市·中考真题)化学能用于物品加工,下列加工方式涉及化学变化的是:
A.用金刚石切割玻璃 B.用铁水铸成锅
C.用砂纸打磨铝片 D.用葡萄酿制葡萄酒
26.(2021·重庆中考真题)铁是目前人类使用最广泛的金属。下列过程中没有发生化学变化的是
A.铁丝织网 B.矿石炼铁 C.钢铁生锈 D.湿法炼铜
27.(2021年黑龙江省七台河市中考)下列有关物质的性质与用途对应关系正确的是( )
A.盐酸有挥发性,可用于金属除锈
B.干冰升华吸热,可用于人工降雨
C.氧气有助燃性,可作燃料
D.稀有气体化学性质不活泼,可制成多种用途的电光源
28.(2021年江苏省连云港市中考)变化无处不在。生活中的下列现象是由化学变化引起的是( )
A. 湿衣晾干 B. 铁锅生锈 C. 小麦磨粉 D. 滴水成冰
29.(2021年广西北海市中考)下列铁的性质中,属于化学性质的是( )
A.银白色 B.导热性 C.延展性 D.易锈蚀
30.(2021年山东省东营市中考)下列判断错误的是( )
A.NaOH固体有吸水性﹣﹣物理性质
B.NaOH固体为白色片状﹣﹣物理性质
C.NaOH固体溶于水得到的溶液显碱性﹣﹣物理性质
D.NaOH固体放在空气中易变质﹣﹣化学性质
31.(2021年江苏省连云港市中考)变化无处不在。生活中的下列现象是由化学变化引起的是( )
A. 湿衣晾干 B. 铁锅生锈 C. 小麦磨粉 D. 滴水成冰
32.(2021年山东省泰安市中考)经典永流传。中国诗词既蕴含人文思想,又焕发理性光辉。对下列诗词划线部分的化学解释不合理的是( )
A.花气袭人知骤暖,喜鹊穿树喜新晴﹣﹣温度高,分子运动加快
B.千锤万凿出深山,烈火焚烧若等闲﹣﹣煅烧石灰石,不发生化学变化
C.美人首饰侯王印,尽是沙中浪底来﹣﹣金的性质稳定,在自然界中以单质形态存在
D.何意百炼钢,化为绕指柔﹣﹣生铁经不断煅烧捶打氧化,降低碳的含量,变成钢
33.(2021年山东省泰安市中考)下列洗涤方法主要利用了物质化学性质的是( )
A.无水酒精擦洗手机屏幕 B.食醋洗去水壶内的水垢
C.清水洗涤衣服上的泥土 D.汽油清洗工具上的油污
34.(2021年山东省泰安市中考)“碳达峰、碳中和”是近期频繁岀现的热词。关于碳循环和氧循环,下列说法不正确的是( )
A.碳循环和氧循环过程中均发生了化学变化
B.碳循环和氧循环有利于维持大气中二氧化碳和氧气含量的相对稳定
C.绿色植物的生长过程,既涉及碳循环,又涉及氧循环
D.碳循环和氧循环分别是指二氧化碳和氧气的循环
35.(2021年四川省凉山州中考)下列物质的使用过程中发生了化学变化的是( )
A.干冰降雨 B.活性炭净水
C.醋酸除水垢 D.酒精清洗碘渍
36.(2021·四川自贡市·中考真题)性质决定用途。下列物质的性质与其用途不相符的是( )
A.石墨有优良的导电性能﹣﹣用于制铅笔芯
B.C60分子很稳定,有超导性﹣﹣广泛应用于超导领域
C.金刚石是天然存在的最硬物质﹣﹣用于装在钻探机的钻头上
D.CO有还原性﹣﹣在冶金工业用于炼铁
37.(2021年新疆中考)下列变化属于化学变化的是:
A.雪糕融化 B.木炭燃烧 C.湿衣服晾干 D.矿石粉碎
38.(2021年山东省济宁市中考)下列日常生活中的现象,没有发生化学变化的是( )
A.光合作用 B.滴水成冰 C.牛奶酸败 D.食醋酿造
39.(2021年四川省南充市中考)《中国诗词大会》弘扬了中国传统文化。下列诗句反映的物质变化主要为化学变化的是
A.千淘万漉虽辛苦,吹尽狂沙始到金 B.千锤万凿岀深山,烈火焚烧若等闲
C.花气袭人知骤暖,鹊声穿树喜新晴 D.无边落木萧萧下,不尽长江滚滚来
40.(2021天津市中考真题)下列变化属于化学变化的是( )
A.湿衣晾干 B.玻璃破碎 C.冰雪融化 D.纸张燃烧
41.(2021湖北省黄石市中考)下列诗句中不涉及化学变化的是
A. 千锤万凿出深山 B. 化作春泥更护花
C. 蜡炬成灰泪始干 D. 爆竹声中一岁除
42.(2021广东省化学中考)下列成语中不涉及化学变化的是
A.星火燎原 B.披荆斩棘 C.死飞复燃 D.百炼成钢
43.(2021年湖北省荆州市中考)楚国创造了八百年辉煌历史。下列楚文化不涉及化学变化的是
A. 铜矿炼铜 B. 玉器打磨 C. 高粱酿酒 D. 粘土制陶
44.(湖北省荆州市2021年中考)下列物质的用途主要由其物理性质决定的是
A. 熟石灰用作改良酸性土壤 B. 石墨用作电极
C. 氮气用作焊接金属的保护气 D. 碳酸氢钠用作制发酵粉
45.(2021年湖北省武汉市中考)下列成语涉及化学变化的是( )
A.滴水成冰 B.木已成舟 C.风吹草动 D.钻木取火
46.(2021年湖南省长沙市中考)变化无处不在。生活中的下列变化属于化学变化的是( )
A.蜡烛燃烧 B.西瓜榨汁 C.冰雪融化 D.铁丝弯曲
47.(2021年吉林省中考)华夏造物历史悠久,《天工开物》中记载的下列造物过程涉及化学变化的是( )
A.炼生铁 B.晒海盐 C.钉木舟 D.织衣布
48.(2021年吉林省中考)下列对物质用途的描述错误的是( )
A.用生石灰作发热剂
B.干冰用于人工降雨
C.用氢氧化钠治疗胃酸过多
D.碳酸氢钠用于焙制糕点
49.(2021年山东省泰安市中考)下列洗涤方法主要利用了物质化学性质的是( )
A.无水酒精擦洗手机屏幕 B.食醋洗去水壶内的水垢
C.清水洗涤衣服上的泥土 D.汽油清洗工具上的油污
50.(2021年新疆中考)下列变化属于化学变化的是
A.雪糕融化 B.木炭燃烧 C.湿衣服晾干 D.矿石粉碎
51.(2021年江苏省扬州市中考)下列有关物质的性质与用途具有对应关系的是
A. 生石灰具有吸水性,可用作干燥剂
B. 氮气性质稳定,可用作保护气
C. 金属铁具有导电性,可用于制炊具
D. 盐酸易挥发,可用于除铁锈
52. (2021年湖北省黄冈市中考)2021年5月30日5时01分,我国天舟二号货运飞
船与天和核心舱完成自主快速交会对接,引起世界关注,下列过程中一定发生化学变化的是
A. 火箭转场 B. 燃料加注 C. 点火发射 D. 自动对接
53.(2021年湖北省十堰市中考)下列工业制法的原理主要属于物理变化的是( )
A.工业炼铁 B.工业制二氧化碳
C.工业制氧气 D.工业制纯碱
54.(2021年辽宁省抚顺市中考)下列发电方法中涉及化学变化的是
A. 风力发电 B. 太阳能发电 C. 火力发电 D. 水力发电
55.(2021年内蒙古鄂尔多斯市中考)物质世界充满着神奇的变化。下列过程中主要发生了化学变化的是( )
A.粮食酿酒 B.海水晒盐 C.苹果榨汁 D.棉花纺纱
56.(2021·营口中考)下列变化属于化学变化的是( )
A.合成新药 B.铁水铸锅 C.酒精挥发 D.矿石粉碎
57.(2021•岳阳中考)下列变化过程中涉及到化学变化的是( )
A.蔗糖溶解 B.胆矾的研碎
C.酸雨腐蚀雕像 D.水沸腾
58.(2021•岳阳)物质的性质在很大程度上决定了物质的用途。下列对应关系正确的是( )
选项
物质
性质
用途
A
金刚石
折光性好
切割大理石
B
铜
能导电
制作电线
C
水
无色无味
作溶剂
D
氮气
化学性质稳定
制作氮肥
59.【2021呼伦贝尔、兴安盟中考】下列物质的用途中既利用物理性质又利用化学性质的是( )
A.活性炭除异味
B.氢气作燃料
C.二氧化碳灭火
D.小苏打治疗胃酸过多
60. (2021年湖北省鄂州市中考)下列变化中,属于化学变化的是
A. 稻谷酿酒 B. 酒精挥发
C. 冰雪融化 D. 矿石粉碎
61. (2021年辽宁省阜新市中考)下列变化属于物理变化的是
A. 食物腐烂 B. 火药爆炸 C. 汽油挥发 D. 纸张燃烧
62. (2021年黑龙江省哈尔滨市中考)下列过程中发生化学变化的是
A. 大理石做华表
B. 海水晒盐
C. 空气中氧气含量的测定
D. 黄铜与铜相互刻画
63.[2021·呼和浩特]中华传统文化博大精深,很多成语、诗词和谚语中蕴含着丰富的科学道理。下列说法错误的是( )
A.“真金不怕火炼”说明黄金的化学性质非常稳定
B.“遥知不是雪,为有暗香来”体现了分子在不断地运动
C.“木已成舟”与“铁杵成针”都属于物理变化
D.“人要实,火要虚”中“火要虚”指氧气浓度越高,可燃物燃烧越旺
64.(2021年黑龙江牡丹江、鸡西地区中考) 下列生活现象属于化学变化的是
A. 冰雪融化 B. 食物腐烂
C. 水力发电 D. 湿衣晒干
65.(2021年重庆市中考B卷)抗击疫情,人人有责。下列防疫措施中一定发生化学变化的是:
A. 佩戴口罩 B. 测量体温
B. C. 酒精消毒 D. 清水洗手
66.(2021年贵州省黔东南州中考) 下列变化中,属于化学变化的是
A. 海水晒盐 B. 灯泡发光
C. 蜡烛燃烧 D. 酒精挥发
67. (2021年眉山市中考)下列选项中关于性质或变化的说法正确的是
A.
铁在潮湿环境中易生锈
化学性质
B.
酒精挥发
化学变化
C.
氧气用于急救病人
物理性质
D.
木材燃烧
物理变化
A. A B. B C. C D. D
68. (2021年江苏省宿迁市中考)下列变化过程中,不属于缓慢氧化的是
A. 塑料老化 B. 食物腐败
C. 镁条燃烧 D. 动植物呼吸
69. (2021年江苏省宿迁市中考)下列物质的性质与用途对应关系不正确的是
A. 铜丝具有导电性,用作导线 B. 活性炭具有吸附性,用作除味剂
C. 氧气可支持燃烧,用作燃料 D. 小苏打能与盐酸反应,用于治疗胃酸过多
70. (2021年湖南省益阳市)下列气体中,在医疗麻醉和食品防腐等方面有着广泛用途的是:
A. O2 B. N2
C. CO2 D. H2O
71. (2021年湖南省湘潭市中考)下列变化属于物理变化的是
A. 酒精挥发 B. 蜡烛燃烧
C. 钢铁冶炼 D. 粮食酿酒
72.(2021年杭州市中考) 下列有关说法正确的是
A. O2具有助燃性
B. 铁生锈属于物理变化
C. 金属活动性Cu比Mg强
D. KClO3属于氧化物
73. (2021甘肃省兰州市中考)物质的用途主要由其性质决定。下列对应关系不正确的是:
A. 一氧化碳具有还原性——冶炼金属
B. 熟石灰能与酸反应——改良酸性土壤
C. 金刚石硬度大——裁割玻璃
D. 苏打能与酸反应——治疗胃酸过多
74. (2021年湖南省常德市中考)下列生产工艺(或方法)中,没有化学变化发生的是
A. “五粮”酿酒 B. 纺纱织布
C. 高炉炼铁 D. 联合制碱
75. (2021年湖南省怀化市中考)下列物质性质与其用途不匹配的是
A. 氮气的化学性质稳定,常用作保护气
B. 干冰易升华,常用于人工降雨
C. 一氧化碳可燃,可用于冶炼金属
D. 熟石灰显碱性,常用于改良酸性土壤
76. (2021年四川乐山化学中考)性质决定用途,下列物质的性质与其用途不匹配的是
A. 金刚石硬度大——切割玻璃
B. 不锈钢耐腐蚀——制造医疗器械
C. 氮气的性质不活泼——用作保护气
D. 石墨有导电性——生产铅笔芯
77. (2021年四川省泸州市中考)化学与生活密切相关。下列有关物质性质与用途的说法错误的是
A. 烧碱能中和酸,可用于治疗胃酸过多
B. 小苏打受热分解产生CO2,可用于灭火
C. 金具有很好的延展性,可压成很薄的片
D. 钨熔点很高。可用于制造灯泡中的灯丝
78.(2021年临沂市中考) 下列变化中,属于化学变化的是
A. 水果榨汁 B. 木柴燃烧
C. 湿衣晾干 D. 酒精挥发
79. (2021年辽宁省营口市中考)下列变化属于化学变化的是
A. 合成新药 B. 铁水铸锅
C. 酒精挥发 D. 矿石粉碎
80. (2021年本溪辽阳葫芦岛市中考)下列变化属于物理变化是
A. 海水晒盐 B. 葡萄酿酒
C. 燃放礼花 D. 冶炼金属
81. (2021年本溪辽阳葫芦岛市中考)下列物质的性质与用途不匹配的是
A. 不锈钢耐腐蚀——可制造医疗器械
B. 亚硝酸钠有咸味——可作调味品
C. 氮气化学性质稳定——可作保护气
D. 干冰易升华吸热——可用于人工降雨
82. (2021年陕西省中考)下列图示实验中能明显观察到发生化学变化的是
A. B.
C. D.
83.(2021年湖南省张家界市中考)化学就在我们身边,它与生产、生活密切相关。下列变化不属于化学变化的是( )
A.海水晒盐 B.大米酿酒 C.酒精燃烧 D.烧制陶瓷
84.(2021年贵州省毕节市中考)生活处处有化学。下列处理过程中,一定发生了化学变化的是( )
A.用纱布滤去水中的悬浮物
B.用肥皂水涂抹蚊虫叮咬处
C.用汽油除去衣服上的油污
D.用干冰冷藏保鲜运输食品
85.(2021年贵州省毕节市中考)下列图示的实验操作,正确的是( )
A.闻气体气味
B.稀释浓硫酸
C.加入大理石块
D. 氧气验满
86.(2021年广西百色市中考)下列变化属于物理变化的是( )
A.燃放鞭炮 B.干冰升华 C.大米酿酒 D.食物腐败
87. (2021河北中考)下列过程中发生了化学变化的是
A. 光合作用 B. 酒精挥发
C. 摩擦生热 D. 湿衣晾干
88. (2021年广西北海市中考)下列说法正确的是
A. 化学反应前后质量不变的物质一定是催化剂
B. 使澄清石灰水变浑浊的变化一定是化学变化
C. Na+、C1-的最外层电子数均为8,则最外层电子数为8的粒子都是离子
D. 一定温度下,将某物质的饱和溶液转化为不饱和溶液时,溶液中溶质质量可能增加
89.(2021年四川省达州市中考) 达州市大竹县素有“苎麻之乡”的美誉,由苎麻制成的衣服舒适透气,深受人们喜爱,且飘洋过海畅销海外。下列过程属于化学变化的是
A. 收割麻杆 B. 晾晒麻条
C. 麻条消毒 D. 纺织成布
90. (2021年湖南省益阳市)具有“益阳特色”的农副产品在下列加工过程中,主要发生化学变化的是
A. 凉席编制 B. 辣椒剁碎
C. 红薯切片 D. 皮蛋腌制
91. (2021年随州市中考)生活中处处有化学,下列变化不涉及化学变化的是
A. 用水银体温计测量体温 B. 服用碱性药物治疗胃酸过多
C. 用粮食酿酒 D. 纯牛奶变酸
92. (2021年湖南省怀化市中考)下列是常见仪器在实验室的对话,其中发生了化学变化的是
A. 试管:“同学们不爱惜我,我被摔碎了。”
B. 铁架台:“好难受啊!我在潮湿的空气中生锈了。”
C. 烧杯:“热死了,我装的冰块不见了。”
D. 漏斗:“滤液好浑浊呀!我嘴里的滤纸破了。”
93. (2021年湖北恩施州中考)下列对古诗词中蕴含的化学知识理解错误的是
A. “春蚕到死丝方尽”中的蚕丝属于合成材料
B. “梅花香自苦寒来”说明分子在不断地运动
C. “添得醋来风韵美”中的食醋是一种常用的调味品
D. “烈火焚烧若等闲”是指煅烧石灰石,发生了化学变化
94.(2021年四川乐山化学中考) 目前我国防控“新冠”疫情取得举世瞩目的成绩。下列防疫相关措施中发生了化学变化的是
A. 裁切无纺布制作口罩
B. 合成抗病毒药物
C. 对消毒液加水稀释
D. 水银温度计测体温
95. (2021年四川省泸州市中考)同学们在实验室进行了如下实验:将酚酞滴入KOH溶液中,观察到液滴周围立即变红,并逐渐扩散开来。下列与实验有关的说法错误的是
A. 实验验证了KOH的碱性 B. 实验中酚酞分子没有任何变化
C. 红色扩散说明了分子在运动 D. 实验中发生了化学变化
96.(2021年成都市中考) 嫦娥五号执行的下列探月任务一定涉及化学变化的是
A. 漫步月面 B. 采集月壤
C. 展示国旗 D. 点火返航
97. (2021年成都市中考)下列物质用途主要由化学性质决定的是
A. 稀有气体作电光源 B. 生石灰用于食品加热
C. 液氮制造低温环境 D. 氯化钠配制生理盐水
98. (2021年浙江省金华市中考)金华酒传统酿造技艺、浦江剪纸、永康锡雕、东阳竹编等,是金华拥有的众多国家级非物质文化遗产的典型代表,下列非物质文化遗产制作过程,主要利用化学变化的是
A. 酿酒 B. 剪纸
C. 锡雕 D. 竹编
99. (2021·海南)2021年5月29日,搭载天舟二号货运飞船的长征七号遥三运载火箭在文昌成功发射。下列操作属于化学变化的是
A. 火箭转运 B. 总装调试
C. 燃料注入 D. 点火发射
100. (2021年贵州铜仁市中考)物理变化、化学变化是生活中的常见现象,下列属于化学变化的是
A. 气球爆炸 B. 菜刀生锈
C. 水蒸发 D. 玻璃破碎
101.(2021年湖南省张家界市中考)空气是一种宝贵的自然资源。下列有关空气的说法不正确的是( )
A.氮气约占空气体积的78%
B.氧气具有助燃性,常用作燃料
C.空气中的氧气主要来源于植物的光合作用
D.目前计入空气污染指数的有害气体主要包括SO2、CO、NO2等
102. (2021年江西省中考)莫道雪融便无迹,雪融成水水成冰”,其中涉及有关物质的说法错误的是
A. 冰和水的化学性质不同 B. 冰和水的相对分子质量相同
C. 雪和水的分子间隔不同 D. 雪融成水是物理变化
103. (2021年广西北海市中考)下列铁的性质中,属于化学性质的是
A. 银白色 B. 导热性
C. 延展性 D. 易锈蚀
104. (2021年浙江省丽水市中考)我市地表水质居全省第一,但地表水仍需经过净化才能饮用。自来水厂的净水流程为:取水→沉降→过滤→活性炭吸附→含氯物质消毒杀菌。其中涉及化学反应的环节是
A. 取水
B. 过滤
C. 活性炭吸附
D. 含氯物质消毒杀菌
105. (2021年浙江省温州市中考)因胃酸过多引起的胃病可用抗酸剂治疗。下列常用抗酸剂中,属于氧化物的是
A. MgO B. CaCO3
C. NaHCO3 D. Al(OH)3
二、填空题(简单填空题、实验填空题、推断题、实验题、探究题、计算题、工艺流程图题)、(共16道题):
1.(2021年湖南省长沙市中考)认真阅读下列材料,回答有关问题。
2021年4月7日,由湖南科技大学牵头,我国自主研发的“海牛Ⅱ号”在南海超2000米深水中,钻机成功下钻231米,刷新了世界纪录。为我国海底“可燃冰”的勘探提供了装备技术支撑。
可燃冰外观像冰,主要含有甲烷水合物。一体积可燃冰可储载100~200倍体积的甲烷(CH4)气体,具有热值高等优点。甲烷是无色无味的气体,密度比空气小,难溶于水。如果在开采中甲烷气体大量泄漏于大气中,将会造成严重的温室效应。目前,可燃冰的开发尚处于试验性开采阶段。
甲烷由 两种元素组成(填元素名称),甲烷的物理性质有
(写一条即可)。除甲烷外,能造成温室效应的气体还有 (写一种即可)。
2.(2021·福建中考真题)钢铁是应用广泛的金属材料。
(1)英国学者R·坦普尔论证了我国古代冶铁技术世界第一。早在公元前4世纪,中国已广泛利用铁矿石与木炭生产生铁,并加入“黑土”以降低生铁的熔化温度;公元前2世纪,中国人发明了“充氧”等炼钢法。
①“黑土”含有磷酸铁(FePO4),其中磷元素的化合价为______________。
②生铁生产过程中,一氧化碳与氧化铁在高温下反应的化学方程式为______________。
③炼钢中“充氧”的目的是降低生铁中的______________,获得性能更好的钢。
(2)对钢铁制品进行“发蓝”处理,使其表面生成一层致密的氧化膜,能有效防止钢铁锈蚀。
①“发蓝”过程发生了______________(填“物理变化”或“化学变化”)。
②致密氧化膜能防止钢铁锈蚀的原因是______________。
3.(2021年浙江省湖州市中考)大型海水淡化厂采用反渗透膜技术淡化海水,但是需要利用化石燃料供能,成本较高。阿拉伯目前正在建设一面巨大的反射镜,这个装置会将太阳光聚集到一个足球场大小的钢制玻璃穹顶上,汇集后的热量可以使其中的海水蒸发。蒸发后海水的溶质质量分数 (选填“变大”或“变小”或“不变”),此过程海水发生的变化是 (选填“物理”或“化学”)变化。
4.(2021天津市中考真题)化学在生产、生活中有着广泛应用。现有①钛合金②熟石灰③碳酸氢钠④氦气⑤活性炭⑥氯化钠,选择适当的物质填空(填序号)。
(1)可用作厨房调味品的是 ;
(2)可用于焙制糕点的是 ;
(3)可用作冰箱除味剂的是 ;
(4)可用来改良酸性土壤的是 ;
(5)可用于制造电光源的是 ;
(6)可用于制造航天飞机的是 。
5.(2021年湖南省邵阳市中考)现有下列物质:金刚石蔗糖生石灰棉花,请选择合适物质的序号填空。
常用作食品干燥剂的是 ______ ;
可用作玻璃刀的是 ______ ;
常用作甜味剂的是 ______ ;
常用作纺织原料的是 ______ 。
6.(2021年山东省威海市中考)焰火中的化学
五光十色的焰火让人叹为观止。焰火中的白光主要是由金属镁燃烧产生。如图是有关微粒的结构示意图,请回答下列问题:
(1)燃烧前
图中属于原子的有(填序号) ,属于阴离子的有(填序号) 。氧原子(填“能“或“不能”) 直接构成物质。保持金属镁化学性质的微粒是(填符号) 。
(2)燃烧中
在空气中点燃镁条,镁主要跟氧气反应,还能跟氮气反应生成少量氮化镁(氮元素显﹣3价)。
①镁跟氧气反应的微观实质是 。镁跟氮气反应的化学方程式为 ,所属基本反应类型为 。
②焰火中燃烧金属镁是为了把 能转化为 能。
(3)燃烧后
氧化镁能跟盐酸反应生成氯化镁。要把氯化镁中的镁元素重新分配到其它物质中,从化学变化中镁元素化合价是否改变的角度,反应可分为两类,请举例说明(用化学方程式表示) 和 。但无论化学反应多么复杂,从宏观看 不会消失,从微观看 不会消失。
7.(2021年甘肃省定西市中考)请从下列物质中选择合适的物质,用相应序号填空。
①氧气②氢气③小苏打④碳酸钙⑤氯化钠⑥硝酸钾
(1)最清洁的燃料是 。
(2)属于复合肥料的是 。
(3)可用作补钙剂的是 。
(4)厨房里常用的调味品是 。
8.(2021·广西南宁市·中考真题)某工厂生产高锰酸钾的流程如下图所示。请回答下列问题:
(1)“混合加热室”发生的主要是______(填“物理变化”或“化学变化”)。
(2)“电解室”反应中,反应前后化合价发生变化的元素有______(写元素符号)。
(3)生产流程中可循环利用的物质是______(写化学式)。
(4)写出氧化室中发生反应的化学方程式:______。
(5)取47.4g高锰酸钾,加热一段时间后停止,共收集到3.2g氧气。计算剩余固体中氧元素的质量分数是______(计算结果保留到0.1%)。
9. (2021江苏省徐州中考)从下列选项中,选择一种适当的物质填空(填序号):
①空气 ②维生素 D ③甲烷 ④木炭 ⑤镁粉 ⑥塑料 ⑦加碘食盐
(1)化石燃料天然气的主要成分是___________;
(2)工业上高炉炼铁的原料之一是___________;
(3)可用于制作烟花和照明弹的金属是___________;
(4)可能造成环境"白色污染”的有机物是___________;
(5)能为人体健康提供必需微量元素的物质是___________。
10. (2021年内蒙古赤峰市中考)阅读下面的科普短文
问一号上的“科技新元素”—纳米气凝胶
2021年5月15日7时18分,天问一号着陆逕视器成功着陆于火星乌托邦平原南部预选着陆区,我国首次火星探测任务—着路火星取得圆满成功。
为确保天问一号探测器成功降落火星并正常工作,火星车采用了一种新型隔热保温材料——纳米气凝胶。它不仅可用来应对极热和极寒两种严酷环境,且凭借其超轻特性,能极大地减轻火星车的负担,让它跑得更快、更远,气凝胶的种类很多,有硅系、碳系、硫系、金属氧化物系、金属系等等。它是由纳米尺度固体骨架构成的一个三维立体网络,密度可做得比空气还低,是世界上最轻的固体;由于气凝胶中一般80%以上是空气,所以有非常好的隔热效果,是导热系数最低的固体。
下图所示为二氧化硅气凝胶结构示意图,这种新材料看似脆弱不堪,其实非常坚固耐用,它可以承受相当于自身质量几千倍的压力;此外它的折射率也很低,绝缘能力比最好的玻璃纤维还要强39倍。纳米气凝胶是制作火星探险宇航服的绝佳材料,其应用前景非常广阔,还可用作气体过滤材料以及用作新型催化剂材料等。
依据短文内容,回答下列问题
(1)说出纳米气凝胶的一条物理性质_______。
(2)说出纳米气凝胶的一种用途_______。
(3)SiO2中氧元素的质量分数为_______(精确到0.1%)。
(4)有关纳米气凝胶的说法错误的是_______。
A 纳米气凝胶有很多种类 B 纳米气凝胶是一种纯净物
C 纳米气凝胶导热性非常低 D 纳米气凝胶制品非常坚固耐用
11. (2021年海南省中考)请从下列物质中选择填空(填序号):①氧气 ②活性炭 ③天然气 ④熟石灰
(1)可用于供给呼吸的是_______。
(2)可用于改良酸性土壤的是_______。
(3)可用作清洁燃料的是_______。
(4)可用于去除冰箱异味的是_______。
12.(2021年广西百色市中考)化学与我们的生活、生产密切相关。选择下列物质的序号填空:
①稀有气体 ②汞 ③金刚石 ④活性炭 ⑤聚乙烯 ⑥食盐。
按要求填空(填序号):
(1)常用作调味品的是 ;
(2)可制作塑料薄膜的是 ;
(3)常温下呈液态的金属是 ;
(4)可制成多种用途的电光源的是 ;
(5)可用于除去冰箱异味的是 ;
(6)可用于裁玻璃、切割大理石的是 。
13. (2021年江西省中考)2021 年江西省自主设计的“人造太阳”首次成功放电。
(1)“人造太阳”合理利用了可控核聚变,氘、氚是核聚变的热核材料。
原子种类
质子数
中子数
核外电子数
氘
1
1
1
氚
1
2
x
①氘和氚属于______(选填“同种”或“不同种”)元素的原子,上表中x=______。
②贮存氘气的钢瓶禁止靠近明火,据此推测氘气具有的化学性质是______。
(2)“人造太阳”将为人类提供永不枯竭的清洁能源,除核能外清洁能源还有______。(任写一种)
14.(2021年广西北海市中考) 某工厂生产高锰酸钾的流程如下图所示。请回答下列问题:
(1)“混合加热室”发生的主要是______(填“物理变化”或“化学变化”)。
(2)“电解室”反应中,反应前后化合价发生变化的元素有______(写元素符号)。
(3)生产流程中可循环利用的物质是______(写化学式)。
(4)写出氧化室中发生反应的化学方程式:______。
(5)取47.4g高锰酸钾,加热一段时间后停止,共收集到3.2g氧气。计算剩余固体中氧元素的质量分数是______(计算结果保留到0.1%)。
15. 学校组织春游,小科准备了一份“自热火锅”(图甲,他撕开包装看到了内部结构(图乙),并了解到相关信息(图丙)。
小科按食用方法进行如下操作:
①加热盒中倒入适量冷水将发热包放入冷水中;
②放上食盒,加入食材并倒入适量的饮用水,扣紧盒盖。
在等待食物煮熟过程中,小科发现加热盒逐渐变烫盒内传出“嘶嘶”的声音、盒盖小孔的上方有水汽。请结合火锅“自热”过程解释盒盖上小孔的作用。
16.[2021·呼和浩特]物质的性质决定用途。现有①苛性钠、②小苏打、③生石灰、④熟石灰四种物质,请选择适当的物质填空。
(1)可治疗胃酸过多的物质________(填序号,下同)。
(2)能作食品干燥剂的物质_______。
2020年中考真题
一、选择题
1.(2020·内蒙古自治区包头市中考真题)为有效阻断新型冠状病毒的传播,公众改变了许多生活习惯。下列做法主要涉及化学反应的是
A.用医用酒精杀菌消毒
B.保持社交距离
C.改变握手拥抱礼节
D.出门配戴口罩
2.(2020·甘肃省天水市中考真题)下列只发生物理变化的是( )
A.比较金属的活动性 B.电解水
C.过滤泥浆水 D.食物霉变
3.(2020·云南省中考真题)下列中国古代发明及应用中,只涉及物理变化的是
A.火药爆炸 B.手工剪纸
C.粮食酿酒 D.烧制陶瓷
4.(2020·山东省东营市中考真题)生活中的下列现象,属于化学变化的是
A.葡萄风干成葡萄干
B.葡萄榨成葡萄汁
C.葡萄酿成葡萄酒
D.葡萄脱皮
5.(2020·广东省广州市中考真题)下列我国古代发明或技术中,主要原理不是化学变化的是
A.炭黑制墨
B.粮食酿酒
C.胆矾炼铜
D.燃放烟火
6.(2020·湖南省益阳市中考真题)中华传统文化博大精深。下列成语中涉及化学变化的是
A.钻木取火
B.破釜沉舟
C.聚沙成塔
D.买椟还珠
7.(2020·湖南省张家界市中考真题)我国传统文化源远流长。下列文化技艺中一定发生化学变化的是
A.制作泥塑 B.扎制风筝
C.编中国结 D.烧制瓷器
8.(2020·四川省眉山市中考真题)物质世界在不断的变化,下列变化只发生了物理变化的是( )
A.食物腐烂
B.将矿石研磨成粉末
C.熟石灰改良酸性土壤
D.燃放烟花爆竹
9.(2020·湖南省怀化市中考真题)中华文化博大精深。下列古诗所述一定发生化学变化的是
A.飞流直下三千尺,疑似银河落九天
B.春蚕到死丝方尽,蜡炬成灰泪始干
C.夜来风雨声,花落知多少
D.床前明月光,疑是地上霜
10.(2020·四川省遂宁市中考真题)下列各选项对颜色的描述,体现物质真实物理性质的是
A.大量塑料垃圾导致的“白色污染”
B.含有丰富资源的“蓝色海洋”
C.健康卫生无污染的“绿色食品”
D.青少年要坚决抵制有害身心健康的“黄色书籍”
11.(2020·湖北省恩施州中考真题)下列变化属于物理变化的是
A.蜡烛燃烧 B.水的电解
C.干冰升华 D.铁的冶炼
12.(2020·湖北省孝感市中考真题)受新冠疫情影响,国家鼓励发展“地摊经济”。下列地摊活动中涉及到化学变化的是
A.手工刺绣
B.西瓜切块
C.露天烧烤
D.冰冻凉粉
13.(2020·黑龙江省大庆市中考真题)下列变化属于物理变化的是( )
A.钢铁生锈 B.红磷转化为白磷
C.活性炭净水 D.葡萄酿酒
14.(2020·黑龙江省牡丹江、鸡西地区朝鲜族学校中考真题)下列括号中对日常生活的变化判断正确的是( )
A.玻璃窗破裂(化学变化) B.天然气燃烧 (化学变化)
C.食物发霉(物理变化) D.汽油挥发(化学变化)
15.(2020·湖南省湘西土家族苗族自治州中考真题)下列物质的用途体现了物质的物理性质的是
A.用高梁酿造高梁酒 B.干冰用于食品冷藏保鲜
C.一定条件下,石墨转化为金刚石 D.一氧化碳用于冶炼金属
16.(2020·四川省凉山州中考真题)诗词是中华民族的文化瑰宝,下列诗句中只涉及物理变化的是( )
A.千锤万凿出深山 B.烈火焚烧若等闲
C.粉身碎骨浑不怕 D.要留清白在人间
17.(2020·北京中考真题)下列物质的用途中,利用其化学性质的是
A.铜用于制作导线
B.干冰用作制冷剂
C.铜用于制作铜火锅
D.赤铁矿用于炼铁
18.(2020·四川省巴中市中考真题)下列描述都属于化学变化的是
A.水的蒸发 水的凝固
B.海水制碱 海水晒盐
C.葡萄酿酒 葡萄腐烂
D.火药爆炸 车胎爆炸
19.(2020·江苏省南京市中考真题)物质的下列性质中,属于化学性质的是
A.颜色、气味 B.密度、硬度
C.氧化性、可燃性 D.熔点、沸点
20.(2020·湖南省岳阳市中考真题)美丽生活劳动创造,小明喜爱劳动,做下列家务劳动时涉及到化学变化的是
A.对垃圾进行分类
B.用自来水淘米
C.用清水擦洗家具
D.用醋清洗水垢
21.(2020·江苏省连云港市中考真题)下列过程中包含化学变化的是
A.滴水成冰
B.菜刀生锈
C.丹桂飘香
D.电灯发光
22.(2020·湖北省黄冈市中考真题)下列变化一定属于化学变化的是 ( )
A.木炭去异味 B.干冰升华
C.铁制品锈蚀 D.石蜡融化
2019年中考真题
1.(2019湘潭)下列变化属于化学变化的是
A. 冰雪融化 B. 铁水铸锅 C. 粮食酿酒 D. 分离液态空气
2.(2019衡阳)诗词是民族灿烂文化的瑰宝,下列著名诗句中只含有物理变化的是( )
A.爆竹声中一岁除,春风送暖入屠苏
B.粉身碎骨浑不怕,要留清白在人间
C.忽如一夜春风来,千树万树梨花开
D.春蚕到死丝方尽,蜡炬成灰泪始干
3.(2019成都)下列物质的用途主要由其物理性质决定的是( )
A.金刚石切割大理石 B.碳素墨水书写档案
C.氮气用于食品防腐 D.硫酸用于铅酸蓄电池
4.(2019 成都)下列事例属于化学变化的是( )
A.金属拉成丝 B.盐酸除铁锈
C.空气液化 D.石油分馏
5.(2019乐山)下列物质的用途利用了物质的化学性质的是( )
A.活性炭除去房间中的异味 B. 用煤、石油、天然气作燃料
C.干冰用于冷藏食品 D.用铜或铝制作导线
6. (2019聊城)下列生产生活中发生的变化属于化学变化的是 ( )
A.分离液态空气 B.酒精挥发 C.煤气燃烧 D.水果榨汁
7. (2019 达州)下列物质用途中,主要利用了其化学性质的是( )
A.活性炭吸附冰箱里的异味 B.食醋清洗热水壶内的水垢
C.干冰用于人工降雨 D.铜丝制作导线
8.【2019年重庆B】森林火灾中的下列现象属于化学变化的是
A.树干燃烧 B.树叶飘落 C.大树倒塌 D.树枝折断
9.【2019年江苏省南京市】下列变化中,属于物理变化的是
A.粮食酿酒 B.滤纸折叠 C.红磷燃烧 D.食物腐烂
10.【2019年山东省济宁市】下列变化过程,一定发生化学变化的是
A.冰雪融化 B.海水晒盐 C.钢铁锈蚀 D.沙里淘金
11.下列变化属于化学变化的是
A.冰雪融化 B.铁水铸锅 C.粮食酿酒 D.分离液态空气
12.【2019年广东省】下列现象不涉及化学变化的是
A.蜡烛燃烧 B.酒精挥发 C.食物腐败 D.塑料降解
13.【2019年江苏省宿迁市】下列物质的用途利用其物理性质的是
A.生石灰用作干燥剂
B.铁粉用作食品保鲜吸氧剂
C.铜用于制作导线
D.液氧用作火箭助燃剂
14.【2019年四川省巴中市】下列叙述前者是物理性质,后者是化学变化的是
A.氧气具有氧化性 氧气液化 B.一氧化碳具有还原性 一氧化碳燃烧
C.铁具有导电性 铁生锈 D.食盐具有咸味 食盐在水中溶解
15.【2019年四川省成都市】下列事例属于化学变化的是
A.金属拉成丝 B.盐酸除铁锈 C.空气液化 D.石油分馏
16.【2019年四川省成都市】下列物质的用途主要由其物理性质决定的是
A.金刚石切割大理石 B.碳素墨水书写档案
C.氮气用于食品防腐 D.硫酸用于铅酸蓄电池
17.【2019年四川省乐山市】下列物质的用途利用了物质的化学性质的是
A.活性炭除去房间中的异味 B.用煤、石油、天然气作燃料
C.干冰用于冷藏食品 D.用铜或铝制作导线
18.【2019年湖南省株洲市】下列过程中一定发生了化学变化的是
A.干冰气化 B.塑料降解 C.铁水铸成锅 D.汽油除油污
2018年中考真题
1.(2018•桂林)下列过程中一定发生化学变化的是( )
A.纸张燃烧 B.冰块熔化 C.汽油挥发 D.瓷碗破碎
2.(2018•绵阳)生活中的下列做法利用了化学反应原理的是( )
A.自制简易净水器净化自来水
B.门锁不易打开时灌入铅笔芯粉末
C.用天然气作燃料煮饭
D.用活性炭除去冰箱中的异味
3.(2018•威海)对立统一是物质运动的普遍规律,下列①一④描述的是两种物质的性质的变化,其中属于物质的物理性质或物理变化的是( )
①氧气的氧化性和一氧化碳的还原性
②水的气化和氦气的液化
③氯化钠的溶解和硝酸钾结晶
④盐酸的酸性氢氧化钠的碱性
A.②③ B.②④ C.①④ D.①③
4.(2018•广东)中华传统文化博大精深,下列古诗中不涉及化学变化的是( )
A.梅须逊雪三分白,雪却输梅一段香
B.爆竹声中一岁除,春风送暖入屠苏
C.增火燃回春浩浩,洪炉照破夜沉沉
D.千锤万凿出深山,烈火焚烧若等闲
5.(2018•安顺)以下对自然资源利用的过程中只发生物理变化的是( )
A.铝土矿炼铝B.液化气燃烧C.木材制桌椅D.海水提取镁
6.(2018•海南)日常生活中发生的下列变化,不属于化学变化的是( )
A.西瓜榨果汁 B.苹果酿果醋 C.糯米酿甜酒 D.鲜奶制酸奶
7.(2018•黑龙江)下列变化与其它三种变化有本质不同的是( )
A.酒精挥发 B.海市蜃楼 C.面包发霉 D.制作雪雕
8.(2018•黄冈)下列四个事例中一定发生了化学变化的是( )
A.①② B.②③ C.③④ D.①④
9.(2018•济宁)日常生活中的下列做法,一定含有化学变化的是( )
A.用胶带粘合破损书画 B.用白醋泡制软皮鸡蛋
C.用钢丝球擦除灶具污渍 D.用汽油清洗衣服油污
10.(2018•随州)下列变化中,一定发生化学变化的是( )
A.日光灯通电发光 B.澄清石灰水变浑浊
C.粮食酿酒 D.干冰人工降雨
11.(2018•荆州)下列典故中,主要体现化学变化的是( )
A.火烧赤壁 B.刻舟求剑 C.司马光砸缸 D.铁杵磨成针
12.(2018•重庆)“川航3U8633”的成功迫降,挽救了128条生命。迫降过程中属于化学变化的是( )
A.玻璃破裂 B.轮胎变瘪 C.燃油燃烧 D.座椅摇晃
13.(2018•宜昌)下列是中国古代四大发明的某一工艺流程或应用,其中属于化学变化的是( )
A.破布捣烂(造纸) B.活字排版(印刷)
C.烟花燃放(火药) D.航海导向(指南针)
14.(2018•巴中)下列变化属于化学变化的是( )
A.湿衣服晾干 B.酒精挥发 C.石蜡熔化 D.食物腐烂
15.(2018•菏泽)成语、俗语、古诗词是古人留给我们的宝贵精神财富,下列词句中蕴含化学变化的是( )
A.木已成舟
B.只要功夫深,铁杵磨成针
C.百炼成钢
D.忽如一夜春风来,千树万树梨花开
16.(2018•苏州)下列变化属于化学变化的是( )
A.冰雪融化 B.光合作用 C.汽油挥发 D.铁丝弯曲
17.(2018•咸宁)生活中的下列变化一定属于化学变化的是( )
A.雪糕融化 B.湿衣服晾干 C.自行车胎爆裂 D.食物腐烂
18.(2018•齐齐哈尔)小琪同学为母亲庆祝生日所进行的下列活动中,发生化学变化的是( )
A.编制花环 B.榨取果汁 C.点燃蜡烛 D.切分蛋糕
19.(2018•孝感)精准扶贫是当前一项非常重要的工作。下列帮扶措施中主要发生化学变化的是( )
A.建立销售网络 B.腐熟农家肥 C.架设电线 D.清理池塘
20.(2018•临沂)下列变化中,不属于化学变化的是( )
A.水结成冰 B.食物腐烂 C.煅烧石灰石 D.铁生锈
21.(2018•益阳)下列变化属于化学变化的是( )
A.干冰升华 B.石蜡熔化 C.海水晒盐 D.铁矿石炼铁
22.(2018•恩施州)下列生活中常见的现象。其中与另外三种有本质区别的是( )
A.酒精挥发 B.气球爆炸 C.食物腐烂 D.湿衣服晒干
23.(2018•哈尔滨)下列过程中只发生物理变化的是( )
A.电解水B.铁钉生锈C.品红在水中扩散D.测定空气里氧气含量
24.(2018•襄阳)生活中的下列变化,属于化学变化的是( )
A.玉米榨汁 B.葡萄酿酒 C.蔗糖溶解 D.汽油挥发
25.(2018•滨州)化学使世界变得绚丽多彩。生活中的下列变化没有化学变化发生的是( )
A.节日燃放焰火 B.木炭烤熟食物
C.西瓜榨成西瓜汁 D.檀树皮制成宣纸
26.(2018•烟台)下列过程中不涉及化学变化的是( )
A.海水制镁
B.熟石灰改良酸性土壤
C.酒精杀菌消毒
D.分离液态空气得到氧气和氮气
27.(2018•达州)日常生活中的下列现象,没有发生化学变化的是( )
A.食物腐败
B.绿色植物光合作用
C.矿石粉碎
D.铵态氮肥与熟石灰的混合施用
28.(2018•扬州)以下我国古代的制作或技术涉及到化学变化的是( )
A.烧制陶罐 B.雕刻石像 C.水车灌溉 D.预报地震
29.(2018•新疆)化学与人类生产、生活密切相关。下列生产过程不涉及化学变化的是( )
A.高粱酿造食醋 B.焚烧垃圾发电
C.铁矿石炼铁 D.分离液态空气制氧气
30.(2018•玉林)下列工艺制作过程包含化学变化的是( )
A.烧制陶瓷 B.裁剪窗花 C.雕刻玉石 D.编织竹篮
31.(2018•威海)描述物质变化的成语有:①滴水成冰;③死灰复燃;③木已成舟;④火烧赤壁;⑤沙里淘金;⑥火上浇油;⑦百炼成钢;⑧花香四溢;⑨玉石俱焚,其中属于化学变化的是( )
A.②③④⑤⑥⑦ B.④⑤⑥⑦⑨ C.①③④⑤⑧⑨ D.②④⑥⑦⑨
32.(2018•武汉)下列变化属于化学变化的是( )
A.酒精燃烧 B.水变成水蒸气 C.玻璃破碎 D.汽油挥发
33.(2018•黄石)下列描述中,属于物质的化学性质的是( )
A.盐酸易挥发 B.金属具有导电性
C.酒精易溶于水 D.常温下,氮气很稳定
34.(2018•广西)下列物质的性质,属于化学性质的是( )
A.吸附性 B.溶解性 C.氧化性 D.挥发性
35.(2018•雅安)下列有关单质硫性质的叙述中,属于化学性质的是( )
A.能与活泼金属反应 B.难溶于水
C.淡黄色固体 D.熔沸点低
36.(2018•无锡)性质决定用途,以下物质的用途与其化学性质有关的是( )
A.生石灰作食品干燥剂 B.石墨用于制铅笔芯
C.钨用于制白炽灯灯丝 D.干冰用于人工降雨
37.(2018•长沙)物质的性质在很大程度上决定了物质的用途,物质的用途体现了物质的性质,下列物质的用途体现了物质的化学性质的是( )
A.氧气用于医疗急救 B.干冰用于人工降雨
C.活性炭用于除去冰箱异味 D.钢丝用于作导线
38.(2018•呼和浩特)下列碳单质的用途与其化学性质有关的是( )
A.用石墨制作干电池的电极
B.用碳素笔书写档案文件
C.用活性炭做饮水机的净水剂
D.用铅笔芯粉末使生锈的锁头容易开启
39.(2018•吉林)物质的下列性质中,属于化学性质的是( )
A.可燃性 B.状态 C.气味 D.硬度
40.(2018•重庆)下列用途中,只与物质的物理性质有关的是( )
A.氧气作供氧剂 B.碳酸钙作补钙剂
C.活性炭作吸附剂 D.小苏打作发酵剂
41.(2018•青岛)下列物质的用途利用其物理性质的是( )
A.生石灰用作干燥剂 B.铁粉用作食品保鲜吸氧剂
C.铜用于制作导线 D.小苏打用于治疗胃酸过多
42.(2018•仙桃)亚硝酸钠(NaNO2)是一种工业用盐,人若误食会中毒,下列选项中给出了亚硝酸钠的性质,则有关亚硝酸钠性质归类的判断错误的是( )
A.NaNO2有咸味﹣﹣物理性质
B.NaNO2的水溶液呈碱性﹣﹣物理性质
C.NaNO2为白色固体﹣﹣物理性质
D.NaNO2有毒﹣﹣化学性质
初中化学中考复习 考点 28 化肥 (学生版): 这是一份初中化学中考复习 考点 28 化肥 (学生版),共41页。
初中化学中考复习 考点 15 碳单质 (学生版): 这是一份初中化学中考复习 考点 15 碳单质 (学生版),共45页。
初中化学中考复习 考点 09 元素(学生版): 这是一份初中化学中考复习 考点 09 元素(学生版),共63页。

