河北省保定市顺平县2022-2023学年九年级上学期期末化学试题(含答案)
展开2022-2023学年度第一学期期末调研考试
九年级化学试题
可能用到的相对原子质量:H-1 O-16 C-12 N-14 Zn-65
注意事项:1.本试卷共8页,满分100分,考试时间90分钟。
2.答题前将密封线左侧的项目填写清楚。
3.将选择题答案填写在第4页答题栏内。答卷须用黑色字迹的钢笔、签字笔说圆珠笔书写。
一、选择题(本大题共20个小题,每小题2分,共40分。每小题只有一个选项符合题意。)
1.电视节目《中国诗词大会》显示了中国传统文化的博大精深,下列诗词中涉及化学变化的是
A.八月秋高风怒号,卷我屋上三重茅 B.梅须逊雪三分白,雪却输梅一段香
C.无边落木萧萧下,不尽长江滚滚来 D.千锤万出深山,烈火焚烧若等闲
2.硫化氢(化学式为H-2S)通常情况下是一种无色、有刺激性气味的可燃性气体,能溶于水,密度比空气大。由上述信息可知硫化氢具有的化学性质是
A.无色 B.有刺激性气味 C.可燃性 D.密度比空气大
3.“物质的性质决定用途”是重要的化学观念之一。下列物质的性质与用途对应关系不正确的是
A.氮气化学性质不活泼——用作保护气
B.石墨具有导电性——用于制铅笔芯
C.干冰升华吸热——用于人工降雨
D.稀有气体通电能发出不同颜色的光——可制成多种用途的电光源
4.下列有关实验室采用加热高锰酸钾制取氧气的实验操作中,正确的是
A.组装仪器 B.检查气密性
C.加热固体 D.氧气验满
5.二百多年前用定量方法研究了空气的成分,并得出氧气约占空气总体积1/5结论的科学家是
A.张青莲 B.屠呦呦 C.拉瓦锡 D.门捷列夫
6.空气成分中可用于医疗急救的是
A.氧气 B.氮气 C.二氧化碳 D.稀有气体
7.下列对实验现象的描述中不正确的是
A.硫在氧气中燃烧产生明亮的蓝紫色火焰,生成有刺激性气味的气体
B.铁丝在氧气中剧烈燃烧,火星四射,生成红色固体
C.红磷在空气中燃烧,产生大量白烟
D.镁条在空气中剧烈燃烧,发出耀限的白光,生成白色固体
8.右图是测定空气里氧气含量的装置图,有关该实验的结论与分析不正确的是
A.该实验中的红磷还可以用木炭来代替
B.该实验证明,反应后集气瓶内剩余的气体既不易溶于水,也不支持燃烧
C.该实验证明氧气约占空气体积的1/5
D.若该实验没有达到预期目的,可能的原因之一是装置气密性不好造成的
9.地壳中含量最多的元素是
A.Fe B.O C.Al D.Si
10.关于下列图示或符号的说法正确的是
2H | Al2O3 | ||
A | B | C | D |
A.表示两个氢元素 B.该粒子是阳离子
C.镁原子的相对原子质量是24.31g D.氧化铝中铝元素的化合价为+3
11.长时间剧烈运动,人体内会产生乳酸(化学式C3H6O3),使肌肉产生酸痛感。乳酸中碳元素的质量分数为
A.6.7% B.40% C.53.3% D.45%
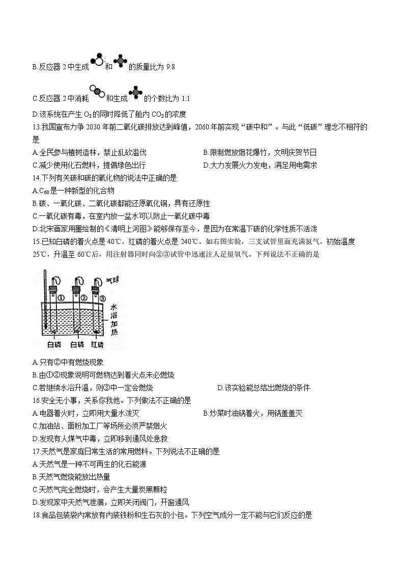
12.载人航天器中利用如图所示的“氧再生系统”处理宇航员排出的H2O和CO2,下列说法不正确的是
A.排到舱外的物质是甲烷
B.反应器2中生成和的质量比为9:8
C.反应器2中消耗和生成的个数比为1:1
D.该系统在产生O2的同时降低了舱内CO2的浓度
13.我国宣布力争2030年前二氧化碳排放达到峰值,2060年前实现“碳中和”。与此“低碳”理念不相符的是
A.全民参与植树造林,禁止乱砍滥伐 B.限制燃放烟花爆竹,文明庆贺节日
C.减少使用化石燃料,提倡绿色出行 D.大力发展火力发电,满足用电需求
14.下列有关碳和碳的氧化物的说法中正确的是
A.C60是一种新型的化合物
B.碳、一氧化碳、二氧化碳都能还原氧化铜,具有还原性
C.一氧化碳有毒,在室内放一盆水可以防止一氧化碳中毒
D.北宋画家用墨绘制的《清明上河图》能够保存至今,是因为在常温下碳的化学性质不活泼
15.已知白磷的着火点是40℃,红磷的着火点是240℃。如右图实验,三支试管里面充满氮气,初始温度25℃,升温至60℃后,用注射器同时向②③试管中迅速注人足量氧气。下列说法不正确的是
A.只有②中有燃烧现象
B.由①②现象说明可燃物达到着火点未必燃烧
C.若继续水浴升温,则③中一定会燃烧 D.该实验能总结出燃烧的条件
16.安全无小事,关系你我他。下列做法不正确的是
A.电器着火时,立即用大量水泼灭 B.炒菜时油锅着火,用锅盖盖灭
C.加油站、面粉加工厂等场所必须严禁烟火
D.发现有人煤气中毒,立即移到通风处急救
17.天然气是家庭日常生活的常用燃料。下列说法不正确的是
A.天然气是一种不可再生的化石能源
B.天然气燃烧能放出热量
C.天然气完全燃烧时,会产生大量炭黑颗粒
D.发现家中天然气泄漏,立即关闭阀门,开窗通风
18.食品包装袋内常放有内装铁粉和生石灰的小包。下列空气成分一定不能与它们反应的是
A.O2 B.CO2 C.H2O D.N2
19.人类从石器时代进人青铜器时代,继而进入铁器时代,都是以金属材料的使用作为标志的。下列说法正确的是
A.铝制品在常温下有良好的抗腐蚀性
B.纯铜比铜合金更适合用于制作耐磨齿轮
C.铁锅清洗后未擦干的水可隔绝空气减缓锈蚀
D.含铅、汞等重金属的废旧电池不可回收利用
20.化学实验是我们应用化学知识、拓展化学思维和培养核心素养的重要途径。下列实验设计能达到实验目的的是
A.比较二氧化锰和氧化铁对过氧化氢分解反应的催化效果
B.验证质量守恒定律
C.证明二氧化碳的密度比空气大 D.验证甲烷中含有碳元素和氢元素
二、填空题(本大题共8个小题,每空1分,共46分)
21.(5分)请用化学用语回答下列问题:
(1)3个钾原子__________________。(2)2个镁离子__________________。
(3)3个二氧化硫分子__________________。(4)五氧化二磷__________________。
(5)氢氧化钙__________________。
22.(4分)2025年长安汽车厂将停止销售传统燃油车,新能源汽车发展成为主要趋势。
(1)下列不属于人们正在利用和开发的新能源的是__________________(填序号)。
A.潮汐能 B.氢能 C.汽油 D.太阳能
(2)乙醇是一种生物燃料,它是__________________(填“可再生”或“不可再生”)能源。乙醇在空气中完全燃烧生成水和__________________(写化学式),并放出大量热。
(3)肼-空气燃料电池有望应用于汽车工业,其原理是肼(N2H4)与氧气在特定条件下反应生成一种单质和水,写出反应的化学方程式__________________。
23.(5分)2022年北京冬奥会,科技助梦,向世界完美展现了“绿色奥运,科技奥运,人文奥运”的理念,化学在其中扮演着重要角色。从化学视角回答下列问题:
(1)火炬“飞扬”采用氢气作燃料,实现了碳的“零排放”,氢气燃烧的化学方程式为:__________________。
(2)颁奖礼仪服内胆添加了由碳原子直接构成的石墨烯发热材料。下列物质也是由原子直接构成的是__________________(填序号)。
A.氯化钠 B.金刚石 C.二氧化碳
(3)“冰丝带”速滑馆采用了当前最环保的技术——二氧化碳跨临界直冷制冰技术,利用高压获得的液态CO2,蒸发吸热,降低水温,快速制冰。下列说法正确的是__________________(填序号)。
A.加压后CO2分子体积变小 B.水变为冰后分子停止运动
C.蒸发后CO2分子间隔变大
(4)《千里江山图》为运动员服装设计提供灵感,其真迹颜料含有石绿。石绿【主要成分Cu2(OH)2CO3】受热分解生成三种氧化物(无化合价变化),反应的化学方程式为:__________________。
(5)奥运村实现了5G网络的全覆盖。制造5G芯片的氮化镓(GaN)材料可由氯化镓(GaCl3)制取,氯化镓中镓元素的化合价为__________________。
24.(3分)化学在新冠疫情防控中发挥了重要作用,例如防疫关键环节中的灭菌与消毒。
(1)免洗手凝胶消毒剂携带方便,使用时会闻到酒精的气味,从微观角度解释说明__________________。
(2)公共场所佩戴口罩已成为防疫常态。生产医用口罩的过程中常用环氧乙烷(C2H4O)灭菌,环氧乙烷中碳、氢、氧三种元素的质量比为__________________。
(3)日常消杀也是必需的防疫措施。二氧化氯(ClO2)是一种常用消毒剂,其制取的一种原理是:,则X的化学式为__________________。
25.(6分)在宏观、微观和符号之间建立联系是学习化学的重要思维方式。
(1)从宏观角度分析,氮气是由__________________组成的(填“氮元素“或“氮原子”)。
(2)元素周期表中原子序数为101的元素被命名为“钔”(元素符号为Md),用来纪念门捷列夫编制元素周期表所作出的巨大贡献。钔的相对原子质量为258,则钔原子的质子数为_________________。
(3)根据下列粒子的结构示意图回答问题。
①图中粒子属于金属元素的有_________________种(填数字);
②氟和氯两种元素的原子_________________相同,所以它们具有相似的化学性质;
③由钠和氧两种元素组成的化合物氧化钠的化学式为_________________。
(4)如图为某化学反应的微观示意图。
根据图示写出该反应的化学方程式_________________。
26.(9分)人类生命活动离不开水,请回答下列问题。
(1)地球上的总水量虽然很大,但淡水很少。如图1所示,其中陆地淡水约占全球水储量的_________________。
(2)下列有关水的说法正确的是_________________(填序号)。
A.过滤可以降低水的硬度 B.大量开采地下水可缓解水资源短缺
C.农业上以喷灌或滴灌形式浇灌可节约用水
(3)如图2为电解水实验的示意图。若b试管中产生3mL气体,则a试管中产生气体约为_________________mL。试管_________________(填“a”或“b”)中产生的气体能使燃着的木条燃烧更旺。该实验说明水是由_________________组成的。电解水的化学反应方程式为_________________。
(4)机场、车站等公共场所设有许多直饮水机,能将自来水进一步净化处理得到可直接饮用水,其处理水的过程如下图所示。
吸附罐中固体颗粒的主要作用是吸附杂质,固体颗粒可选用_________________,用其净化后得到的水属于_________________(填“纯净物”或“混合物”)。紫外线灯管照射的作用是_________________。
27.(9分)化学是一门以实验为基础的科学。请回答下列问题:
(1)实验室中常见的气体发生装置及收集装置如下图。
①选用装置A制取气体时,对药品和反应条件的要求是_________________。
②装置B中,仪器a的名称是_________________,实验时为防止气体从该仪器的上口逸出,应采取的措施是_________________。实验室用B装置制取二氧化碳时,发生反应的化学方程式为_________________。
③实验室采用装置A加热氯酸钾制取氧气并用装置C收集,实验结束停止加热时试管炸裂,可能的原因是_________________。
(2)向试管中加入2mL蒸馏水,滴入1~2滴石蕊溶液(图I),按图Ⅱ、Ⅲ依次进行实验。
①Ⅱ中观察到的实验现象是_________________。
②Ⅲ中观察到的实验现象是_________________,反应的化学方程式为_________________。
③由于CO2的干扰,该实验不能直接证明使石蕊溶液变色的物质一定是H2CO3。请设计实验方案排除CO2的干扰_________________。
28.(5分)已知A-G均为初中化学常见的物质。其中A、C是组成元素相同的气体,且C是导致温室效应的主要气体;B是赤铁矿的主要成分;F是紫红色金属。根据右图所示的转化关系(图中反应条件均已略去),请回答:
(1)F的化学式为_________________。
(2)分别写出反应①和反应②的化学方程式:①_________________②_________________。
(3)反应的基本反应类型是_________________。
(4)A、C两种物质的组成元素相同,但性质不同,原因是_________________。
三、实验探究题(本题共9分)
29.学习完金属的化学性质,某兴趣小组进行了如下图所示的实验。
【查阅资料】硝酸铜溶液呈蓝色,硝酸亚铁溶液呈浅绿色,硝酸锌溶液呈无色。
【实验一】同学们进行如图一所示的实验,验证铁、锌、铜、银四种金属活动性强弱。
(1)试管①中观察到的实验现象是_________________。试管③中反应的化学方程式为_________________。
(2)你认为通过上述图一所示的三个实验能否验证铁、锌、铜、银四种金属在溶液中的活动性强弱_________________(填“能”或“不能”)。
【实验二】在完成实验一的过程中,同学们将试管①②③内反应后的物质都倒入废液缸中(如图二)。小组同学对废液缸中混合物的成分产生了探究兴趣。待混合物充分反应后,过滤,得到滤渣和浅绿色滤液。
(3)小明将铁丝放入浅绿色滤液中,一段时间后,铁丝表面没有发生变化。由此判断滤液中含有的溶质是_________________(填化学式)。
(4)探究滤渣的成分
【提出问题】滤渣的成分是什么?
【作出猜想】小明的猜想:银、铜、铁、锌
你的猜想:猜想I:_________________。
猜想Ⅱ:银、铜、铁
【分析思考】同学们认为小明的猜想不正确,结合上述的实验现象分析,小明的猜想不正确的原因是_________________。
【进行实验】实验证明猜想II正确,请你完成下列实验方案。
实验步骤 | 实验现象 | 结论 |
取少量滤渣样品,加入_________________。 | _________________。 | 猜想Ⅱ正确 |
【反思交流】在分析化学反应后所得物质的成分时,除了考虑生成物外,还需要考虑:_________________。
四、计算题(本题共5分。解答时,要求有必要的文字说明、化学方程式和计算步骤等,只写最后结果不得分)
30.根据图示实验过程和所提供的数据进行计算:
(1)生成氢气的质量为_________________g。
(2)Cu-Zn合金中铜的质量分数。
2022~2023学年第一学期末调研考试
九年级化学试题参考答案
一、选择题(本大题共20个小题,每小题2分,共40分。)
题号 | 1 | 2 | 3 | 4 | 5 | 6 | 7 | 8 | 9 | 10 |
答案 | D | C | B | B | C | A | B | A | B | D |
题号 | 11 | 12 | 13 | 14 | 15 | 16 | 17 | 18 | 19 | 20 |
答案 | B | B | D | D | C | A | C | D | A | C |
二、填空题(本大题共8个小题,每空1分,共46分)
21.(5分)
(1)3K (2)2Mg2+ (3)3SO2 (4)P2O5 (5)Ca(OH)2
22.(4分)
(1)C (2)可再生 CO2 (3)
23.(5分)
(1) (2)B (3)C
(4) (5) +3
24.(3分)
(1)分子在不停地运动 (2)6:1:4 (3)NaCl
25.(6分)
(1)氮元素 (2)101 (3)① 2 ②最外层电子数 ③Na2O
(4)
26.(9分)
(1)2.53% (2)C (3)6 b 氢、氧两种元素
(4)活性炭 混合物 杀菌消毒
27.(9分)
(1)①药品为固体,反应条件需要加热 ②长颈漏斗 将长颈漏斗下端伸入液面以下 ③先熄灭酒精灯后把导管移出水面
(2)①溶液由紫色变成红色 ②溶液由红色变为紫色
③将用石蕊溶液染成紫色的干燥纸花,放入盛有二氧化碳的集气瓶中,纸花不变红(合理即可)
28.(5分)
(1)Cu (2)
(3)置换反应 (4)分子构成不同
三、实验探究题(本题共9分)
29.(1)有红色固体生成,溶液由蓝色变为浅绿色
(2)能
(3)Zn(NO3)2 Fe(NO3)2
(4)【作出猜想】银、铜
【分析思考】已知滤液中有硝酸亚铁,而锌与硝酸亚铁不能共存(合理即可)
【进行实验】稀盐酸(合理即可) 有气泡生成(合理即可)
【反思交流】反应物是否有剩余
四、计算题(本题共5分。解答时,要求有必要的文字说明、化学方程式和计算步骤等,只写最后结果不得分)
30.(1)根据质量守恒定律可知,生成氢气的质量为:;
故填:0.2;
(2)解:设合金中锌的质量为x
Cu-Zn合金中铜的质量分数为
答:Cu-Zn合金中铜的质量分数为75%
河北省保定市顺平县2023-2024学年九年级上学期期中调研考试化学试题: 这是一份河北省保定市顺平县2023-2024学年九年级上学期期中调研考试化学试题,共5页。
河北省保定市顺平县2023-2024学年九年级上学期10月月考化学试题(无答案): 这是一份河北省保定市顺平县2023-2024学年九年级上学期10月月考化学试题(无答案),共4页。试卷主要包含了选择题,填空题,计算题等内容,欢迎下载使用。
河北省保定市顺平县2023-2024学年九年级上学期10月月考化学试题: 这是一份河北省保定市顺平县2023-2024学年九年级上学期10月月考化学试题,共6页。

