2022-2023学年福建省宁德市高二上学期12月居家检测历史试题(Word版含答案)
展开2023-2024学年福建省宁德市高二上学期期末质量检测历史试题含答案: 这是一份2023-2024学年福建省宁德市高二上学期期末质量检测历史试题含答案,共14页。试卷主要包含了 明初罢丞相,政归六部等内容,欢迎下载使用。
2022-2023学年福建省宁德市高二上学期居家检测历史试题(Word版): 这是一份2022-2023学年福建省宁德市高二上学期居家检测历史试题(Word版),共9页。
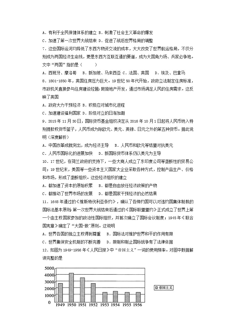
2022-2023学年福建省宁德市霞浦县高一上学期期末考试历史试题(Word版含答案): 这是一份2022-2023学年福建省宁德市霞浦县高一上学期期末考试历史试题(Word版含答案),共11页。试卷主要包含了单选题,非选择题等内容,欢迎下载使用。

