初中数学中考复习 题型05 方案型应用题(解析版)
展开备战2020年中考数学十大题型专练卷
题型05 方案型应用题
一、单选题
1.学校计划购买和两种品牌的足球,已知一个品牌足球元,一个品牌足球元.学校准备将元钱全部用于购买这两种足球(两种足球都买),该学校的购买方案共有( )
A.种 B.种 C.种 D.种
【答案】B
【分析】设购买品牌足球个,购买品牌足球个,根据总价单价数量,即可得出关于,的二元一次方程,结合,均为正整数即可求出结论.
【详解】解:设购买品牌足球个,购买品牌足球个,
依题意,得:,
.
,均为正整数,
,,,,
该学校共有种购买方案.
故选:B.
【点睛】本题主要考查二元一次方程的解的问题,这类题往往涉及到方案的种类,是常考点.
2.小明要去超市买甲、乙两种糖果,然后混合成5千克混合糖果,已知甲种糖果的单价为a元/千克,乙种糖果的单价为b元/千克,且a>b.根据需要小明列出以下三种混合方案:(单位:千克)
甲种糖果
乙种糖果
混合糖果
方案1
2
3
5
方案2
3
2
5
方案3
2.5
2.5
5
则最省钱的方案为( )
A.方案1 B.方案2
C.方案3 D.三个方案费用相同
【答案】A
【分析】求出三种方案混合糖果的单价,比较后即可得出结论.
【详解】方案1混合糖果的单价为,
方案2混合糖果的单价为,
方案3混合糖果的单价为.
∵a>b,
∴,
∴方案1最省钱.
故选:A.
【点睛】本题考查了加权平均数,求出各方案混合糖果的单价是解题的关键.
3.小明去商店购买两种玩具,共用了元钱,种玩具每件元,种玩具每件元.若每种玩具至少买一件,且种玩具的数量多于种玩具的数量.则小明的购买方案有( )
A.种 B.种 C.种 D.种
【答案】C
【分析】设种玩具的数量为,种玩具的数量为,根据共用10元钱,可得关于x、y的二元一次方程,继而根据以及x、y均为正整数进行讨论即可得.
【详解】设种玩具的数量为,种玩具的数量为,
则,
即,
又x、y均为正整数,且,
当时,,不符合;
当时,,符合;
当时,,符合;
当时,,符合,
共种购买方案,
故选C.
【点睛】本题考查了二元一次方程的应用——方案问题,弄清题意,正确进行分析是解题的关键.
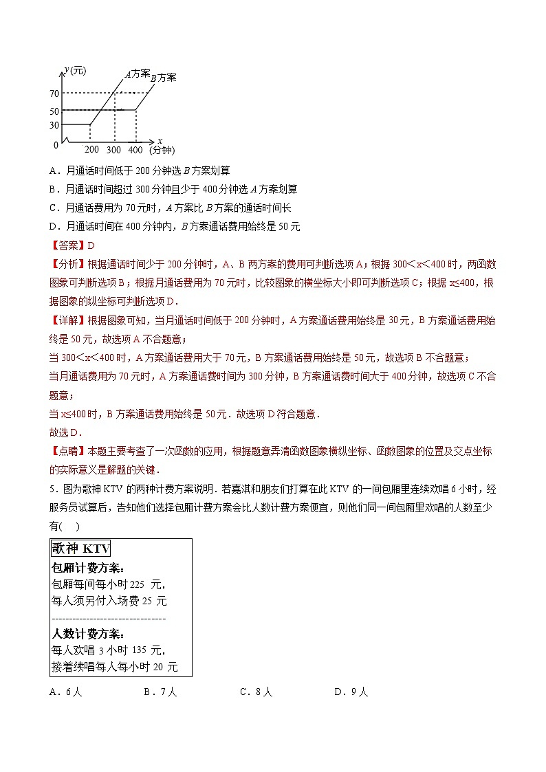
4.某电信公司有A、B两种计费方案:月通话费用y(元)与通话时间x(分钟)的关系,如图所示,下列说法中正确的是( )
A.月通话时间低于200分钟选B方案划算
B.月通话时间超过300分钟且少于400分钟选A方案划算
C.月通话费用为70元时,A方案比B方案的通话时间长
D.月通话时间在400分钟内,B方案通话费用始终是50元
【答案】D
【分析】根据通话时间少于200分钟时,A、B两方案的费用可判断选项A;根据300<x<400时,两函数图象可判断选项B;根据月通话费用为70元时,比较图象的横坐标大小即可判断选项C;根据x≤400,根据图象的纵坐标可判断选项D.
【详解】根据图象可知,当月通话时间低于200分钟时,A方案通话费用始终是30元,B方案通话费用始终是50元,故选项A不合题意;
当300<x<400时,A方案通话费用大于70元,B方案通话费用始终是50元,故选项B不合题意;
当月通话费用为70元时,A方案通话费时间为300分钟,B方案通话费时间大于400分钟,故选项C不合题意;
当x≤400时,B方案通话费用始终是50元.故选项D符合题意.
故选D.
【点睛】本题主要考查了一次函数的应用,根据题意弄清函数图象横纵坐标、函数图象的位置及交点坐标的实际意义是解题的关键.
5.图为歌神KTV的两种计费方案说明.若嘉淇和朋友们打算在此KTV的一间包厢里连续欢唱6小时,经服务员试算后,告知他们选择包厢计费方案会比人数计费方案便宜,则他们同一间包厢里欢唱的人数至少有( )
A.6人 B.7人 C.8人 D.9人
【答案】C
【分析】设嘉琪和朋友共有x人,分别计算选择包厢和选择人数的费用,然后根据选择包厢计费方案会比人数计费方案便宜,列不等式求解.
【详解】设嘉琪和朋友共有x人,
若选择包厢计费方案需付:25x+225×6元,
若选择人数计费方案需付:135×x+(6-3)×20×x=195x(元),
∴25x+225×6<195x,
解得:
∵x为整数,∴至少有8人.
故选C.
【点睛】本题考查的知识点是一元一次不等式的应用,解题关键是根据题意列出不等式.
6.某商店搞促销:某种矿泉水原价每瓶5元,现有两种优惠方案:(1)买一赠一;(2)一瓶按原价,其余一律四折.小华为同学选购,则至少买( )瓶矿泉水时,第二种方案更便宜.
A.5 B.6 C.7 D.8
【答案】C
【分析】设买回x瓶矿泉水时第二种方案便宜,则第一种方案花费(×5)元,第二种花费5+0.4(x-1)×5元,另第一种方案的花费大于第二种方案的花费,解不等式,求出最小整数解即可.
【详解】设买回x瓶矿泉水时第二种方案便宜,
由题意得,×5>5+0.4(x-1)×5,
解得:x>6,
即最少买7瓶矿泉水时,第二种方案便宜.
故选C.
【点睛】本题考查了一元一次方程的应用,解决问题的关键是读懂题意,找到关键描述语,找到所求的量的等量关系.
7.某种肥皂零售价每块2元,当购买数量不少于2块时,商场有两种优惠方案:第一种,一块肥皂按原价,其余按原价的七折销售;第二种,全部按原价的八折优惠,在购买相同数量的肥皂的情况下,要使第一种方案比第二种方案合算,最少需要购买肥皂( )
A.3块 B.4块 C.5块 D.6块
【答案】B
【分析】设需要购买肥皂x块可使第一种方案比第二种方案合算,列出符合题意的不等式,求出不等式的解集后即可确定答案.
【详解】解:设需要购买肥皂x块可使第一种方案比第二种方案合算,根据题意,得:
,解得:,所以最少需要购买肥皂4块.
故选:B.
【点睛】本题考查了不等式的应用,正确理解题意、列出相应的不等式是解题关键.
8.某乒乓球馆有两种计费方案,如下图表.李强和同学们打算周末去此乒乓球馆连续打球4小时,经服务生测算后,告知他们包场计费方案会比人数计费方案便宜,则他们参与包场的人数至少为( )
包场计费:包场每场每小时50元,每人须另付入场费5元
人数计费:每人打球2小时20元,接着续打球每人每小时6元
A.9 B.8 C.7 D.6
【答案】B
【分析】设共有x人,分别计算选择包场和选择人数的费用,然后根据选择包场计费方案会比人数计费方案便宜,列不等式求解.
【详解】解:设共有x人,
若选择包场计费方案需付:50×4+5x=5x+200(元),
若选择人数计费方案需付:20×x+(4-2)×6×x=32x(元),
∴5x+200<32x,
解得:x>=7 .
∴至少有8人.
故选:B.
【点睛】本题考查一元一次不等式的应用,解答本题的关键是读懂题意,找出合适的不等关系,列不等式求解.
9.购买甲、乙两种笔记本共用70元.若甲种笔记本单价为5元,乙种笔记本单价为15元,且甲种笔记本数量是乙种笔记本数量的整数倍,则购笔记本的方案有( )
A.2种 B.3种 C.4种 D.5种
【答案】A
【分析】设购买甲种笔记本x个,则乙种笔记本y个,利用购甲、乙两种笔记本共用70元得到x=14-3y,利用=–3为整数可判断y=1,2,7,14,然后求出对应x的值从而得到购笔记本的方案.
【详解】设购买甲种笔记本x个,购买乙种笔记本y个,
根据题意得5x+15y=70,则x=14–3y,
因为为整数,而=–3,
所以y=1,2,7,14,
当y=1时,x=11;当y=2时,x=4;y=7和y=14舍去,
所以购笔记本的方案有2种.
故选A.
【点睛】本题考查了二元一次方程的解,分析题意,找到关键描述语,找到合适的等量关系,特别是确定甲种笔记本数量和乙种笔记本数量关系,然后利用整除性确定方案.
10.某超市推出如下优惠方案:
(1)一次性购物不超过100元不享受优惠;
(2)一次性购物超过100元,但不超过300元一律9折;
(3)一次性购物超过300元一律8折.
李明两次购物分别付款80元,252元.如果李明一次性购买与这两次相同的物品,则应付款( )
A.288元 B.332元
C.288元或316元 D.332元或363元
【答案】C
【分析】按照优惠条件第一次付80元时,所购买的物品价值不会超过100元,不享受优惠,因而第一次所购物品的价值就是80元;300元的9折是270元,8折是240元,因而第二次的付款252元所购买的商品价值可能超过300元,也可能超过100元而不超过300元,因而应分两种情况讨论.计算出两次购买物品的价值的和,按优惠条件计算出应付款数.
【详解】第一次购物显然没有超过100元,即在第一次消费80元的情况下,李明的实际购物价钱只能是80元.
第二次购物消费252元,可能有两种情况,这两种情况下的付款方式不同(折扣不同):
①李明消费超过100元但不足300元,这时候他是按照9折付款的,设第二次实际购物价钱为x元,依题意有x×0.9=252,解得x=280;
②李明消费超过300元,这时候他是按照8折付款的,设第二次实际购物价钱为y元,依题意有y×0.8=252,解得y=315.
综上所述,在第二次消费252元的情况下,他的实际购物价钱可能是280元,也可能是315元,即李明两次购物的实际价钱为80+280=360(元)或80+315=395(元),若李明一次性购买,则应付款360×0.8=288(元)或395×0.8=316(元).
故选C.
【点睛】本题考查了一元一次方程的应用,能够分析出第二次购物可能有两种情况,进行讨论是解决本题的关键.
二、填空题
11.某学校决定用1200元购买篮球和排球,其中篮球每个120元,排球每个90元,至少买一个排球,在购买资金恰好用尽的情况下,购买方案有_____种.
【答案】3
【分析】设可以购买x个篮球,y个排球,根据总价=单价×数量,即可得出关于x,y的二元一次方程,结合y为正整数、x为非负整数,此题得解.
【详解】解:设可以购买x个篮球,y个排球,
依题意,得:120x+90y=1200,
∴x=10﹣y.
∵y为正整数,x为非负整数,
∴,,.
∴共有3种购买方案.
故答案为:3.
【点睛】本题考查了二元一次方程的应用,找准等量关系,正确列出二元一次方程是解题的关键.
12.某班组织20名同学去春游,同时租用两种型号的车辆,一种车每辆有8个座位,另一种车每辆有4个座位.要求租用的车辆不留空座,也不能超载.有 种租车方案.
【答案】2
【详解】设租用每辆8个座位的车x辆,每辆有4个座位的车y辆,
根据“车座位数等于学生的人数”得,8x+4y=20,整理得,2x+y=5,
∵x、y都是正整数,
∴x=1时,y=3;x=2时,y=1,x=3时,y=﹣1(不符合题意,舍去).
∴共有2种租车方案.
13.某学校计划用件同样的奖品全部用于奖励在“经典诵读”活动中表现突出的班级,一等奖奖励件,二等奖奖励件,则分配一、二等奖个数的方案有( )
A.种 B.种 C.种 D.种
【答案】B
【分析】设一等奖个数x个,二等奖个数y个,根据题意,得6x+4y=34,根据方程可得三种方案;
【详解】设一等奖个数个,二等奖个数个,
根据题意,得,
使方程成立的解有,,,
方案一共有种;
故选:B.
【点睛】此题考查二元一次方程的应用,解题关键在于列出方程
14.某宾馆有单人间、双人间和三人间三种客房供游客租住,某旅行团有18人准备同时租用这三种客房共9间,且每个房间都住满,则租房方案共有______种.
【答案】4
【分析】首先设宾馆有客房:单人间x间、二人间y间、三人间z间,根据题意可得方程组:,解此方程组可得y+2z=9,又由x,y,z是非负整数,即可求得答案.
【详解】解:设宾馆有客房:单人间x间、二人间y间、三人间z间,根据题意可得,
解得:y+2z=9,
y=9-2z,
∵x,y,z都是小于9的正整数,
当z=1时,y=7,x=1;
当z=2时,y=5,x=2;
当z=3时,y=3,x=3
当z=4时,y=1,x=4
当z=5时,y=-1(不合题意,舍去)
∴租房方案有4种.
故答案是:4.
【点睛】此题考查了三元一次不定方程组的应用.此题难度较大,解题的关键是理解题意,根据题意列方程组,然后根据x,y,z是整数求解,注意分类讨论思想的应用.
15.为丰富学生的体育活动,某校计划使用资金2000元购买篮球和足球(两种球都买且钱全部花光).若每个篮球80元,每个足球50元,则该校的购买方案个数为_________.
【答案】4
【分析】设购买篮球x个,购买足球y个,根据总价=单价×购买数量结合购买资金是2000元,即可得出关于x、y的二元一次方程,解方程即可.
【详解】设购买篮球x个,购买足球y个,由题意得:80x+50y=2000,解得:y=40x.
因为,x、y都是正整数,所以,当x=5时,y=32;当x=10时,y=24;当x=15时,y=16;
当x=20时,y=8;
共有四个购买方案.
故答案为:4.
【点睛】本题考查了二元一次方程的应用,此题是一道紧密联系生活实际的题,二元一次方程整数解的应用.
16.有三个房间需要粉刷,粉刷方案要求:每个房间只用一种颜色的涂料,且三个房间的颜色各不相同. 三个房间的粉刷面积和三种颜色的涂料费用如下表:
房间A
房间B
房间C
涂料1
涂料2
涂料3
35m2
20m2
28m2
16元/m2
18元/m2
20元/m2
那么在所有不同的粉刷方案中,最低的涂料总费用是___________元.
【答案】1464
【分析】根据题意,若涂料总费用最少,只需大面积粉刷便宜的即可.
【详解】解:根据题意,若涂料总费用最少,则方案为:
房间A用涂料1,房间B用涂料3,房间C用涂料2,
∴最低的涂料总费用是:
元;
故答案为:1464.
【点睛】本题考查了方案选择问题,以及有理数的混合运算,解题的关键是正确找出费用最低的方案.
17.现有边长相等的正三角形、正方形、正六边形的地砖,要求至少用两种不同的地砖作平面镶嵌(两种地砖的不同拼法视作为同一种组合),则共有组合方案_____种.
【答案】3
【分析】本题意在考查学生对平面镶嵌知识的掌握情况,能拼360°的就是能做镶嵌的.
【详解】①因为正三角形的每个内角是60°,正方形的每个内角是90°,∵3×60°+2×90°=360°,所以能铺满;
②正三角形每个内角60度,正六边形每个内角120度,2×60+2×120=360度,所以能铺满;
③正方形每个内角90度,正六边形每个内角120度,不能拼成360度,所以不能铺满;
④因为60+90+90+120=360度,所以一个正三角形、2个正方形、一个正六边形也能进行镶嵌.
故共有组合方案3种.
故答案为3.
【点睛】本题考查了平面镶嵌(密铺),判断一种或几种图形是否能够镶嵌,只要看一看拼在同一顶点处的几个角能否构成周角,若能构成360°,则说明能够进行平面镶嵌,反之则不能.
18.如图,小明做了一个长方形框架,发现很容易变形,请你帮他选择一个最好的加固方案是________.
【答案】③
根据三角形具有稳定性,四边形不具有稳定性可知最好的加固方案是③.
19.小明家准备春节前举行80人的聚餐,需要去某餐馆订餐.据了解餐馆有10人坐和8人坐两种餐桌,要使所订的每个餐桌刚好坐满,则订餐方案共有______种.
【答案】3
【详解】设10人桌x张,8人桌y张,根据题意得:10x+8y=80
∵x、y均为整数,
∴x=0,y=10或x=4,y=5或x=8,y=0共3种方案.
故答案是3.
考点:二元一次方程的应用.
20.某地突发地震期间,为了紧急安置房屋倒塌的30名灾民,需要搭建可容纳6人或4人的帐篷若干个,若所搭建的帐篷恰好(既不多也不少)能容纳这30名灾民,则不同的搭建方案有__种.
【答案】3
【分析】可设6人的帐篷有x顶,4人的帐篷有y顶.根据两种帐篷容纳的总人数为30人,可列出关于x、y的二元一次方程,根据x、y均为非负整数,求出x、y的取值.根据未知数的取值即可判断出有几种搭建方案.
【详解】设6人的帐篷有x顶,4人的帐篷有y顶,
依题意,有:6x+4y=30,整理得y=7.5-1.5x,
因为x、y均为非负整数,所以7.5-1.5x≥0,
解得:0≤x≤5,
从0到5的奇数共有3个,
所以x的取值共有3种可能.
故答案为:3.
【点睛】此题主要考查了二元一次方程的应用,解决本题的关键是找到人数的等量关系,及帐篷数的不等关系.
三、解答题
21.有甲、乙两种客车,2辆甲种客车与3辆乙种客车的总载客量为180人,1辆甲种客车与2辆乙种客车的总载客量为105人.
(1)请问1辆甲种客车与1辆乙种客车的载客量分别为多少人?
(2)某学校组织240名师生集体外出活动,拟租用甲、乙两种客车共6辆,一次将全部师生送到指定地点.若每辆甲种客车的租金为400元,每辆乙种客车的租金为280元,请给出最节省费用的租车方案,并求出最低费用.
【答案】(1)1辆甲种客车与1辆乙种客车的载客量分别为45人和30人;(2)2160.
【分析】(1)根据题意设1辆甲种客车与1辆乙种客车的载客量分别为人、人,再依据2辆甲种客车与3辆乙种客车的总载客量为180人,1辆甲种客车与2辆乙种客车的总载客量为105人,便可列出方程组.
(1)根据题意设租用甲种客车辆,故乙种客车有6-x,因此可得不等式组,计算可得x的取值,再依据费用最少,可得x的取值,便可计算出最少费用.
【详解】解:(1)设1辆甲种客车与1辆乙种客车的载客量分别为人,人,
,
解得:,
答:1辆甲种客车与1辆乙种客车的载客量分别为45人和30人;
(2)设租用甲种客车辆,依题意有:,
解得:,
因为取整数,
所以或5,
当时,租车费用最低,为.
【点睛】本题主要考查二元一次方程组的应用,再结合考查了不等式组的计算,难度系数较高,关键在于未知数的设.
22.某小微企业为加快产业转型升级步伐,引进一批A,B两种型号的机器.已知一台A型机器比一台B型机器每小时多加工2个零件,且一台A型机器加工80个零件与一台B型机器加工60个零件所用时间相等.
(1)每台A,B两种型号的机器每小时分别加工多少个零件?
(2)如果该企业计划安排A,B两种型号的机器共10台一起加工一批该零件,为了如期完成任务,要求两种机器每小时加工的零件不少于72件,同时为了保障机器的正常运转,两种机器每小时加工的零件不能超过76件,那么A,B两种型号的机器可以各安排多少台?
【答案】(1)每台A型机器每小时加工8个零件,每台B型机器每小时加工6个零件;(2)共有三种安排方案,方案一:A型机器安排6台,B型机器安排4台;方案二:A型机器安排7台,B型机器安排3台;方案三:A型机器安排8台,B型机器安排2台.
【分析】(1)设每台B型机器每小时加工x个零件,则每台A型机器每小时加工个零件,根据工作时间工作总量工作效率结合一台A型机器加工80个零件与一台B型机器加工60个零件所用时间相等,即可得出关于x的分式方程,解之经检验后即可得出结论;
(2)设A型机器安排m台,则B型机器安排台,根据每小时加工零件的总量型机器的数量型机器的数量结合每小时加工的零件不少于72件且不能超过76件,即可得出关于m的一元一次不等式组,解之即可得出m的取值范围,再结合m为正整数即可得出各安排方案.
【详解】(1)设每台B型机器每小时加工x个零件,则每台A型机器每小时加工个零件,
依题意,得:,
解得:x=6,
经检验,x=6是原方程的解,且符合题意,
.
答:每台A型机器每小时加工8个零件,每台B型机器每小时加工6个零件;
(2)设A型机器安排m台,则B型机器安排台,
依题意,得:,
解得:,
为正整数,
,
答:共有三种安排方案,方案一:A型机器安排6台,B型机器安排4台;方案二:A型机器安排7台,B型机器安排3台;方案三:A型机器安排8台,B型机器安排2台.
【点睛】本题考查了分式方程的应用以及一元一次不等式组的应用,解题的关键是:(1)找准等量关系,正确列出分式方程;(2)根据各数量之间的关系,正确列出一元一次不等式组.
23.某社区购买甲、乙两种树苗进行绿化,已知甲种树苗每棵30元,乙种树苗每棵20元,且乙种树苗棵数比甲种树苗棵数的2倍少40棵,购买两种树苗的总金额为9000元.
(1)求购买甲、乙两种树苗各多少棵?
(2)为保证绿化效果,社区决定再购买甲、乙两种树苗共10棵,总费用不超过230元,求可能的购买方案?
【答案】(1)购买甲种树苗196棵,乙种树苗352棵;(2)见解析.
【分析】(1)设购买甲种树苗x棵,购买乙种树苗(2 x-40) 棵,根据购买两种树苗的总金额为9000元列方程进行求解即可;
(2)设购买甲树苗y棵,乙树苗(10-y)棵,根据总费用不超过230元列不等式进行求解即可.
【详解】(1)设购买甲种树苗x棵,购买乙种树苗棵,
由题意可得,,
,
,
∴购买甲种树苗196棵,乙种树苗352棵;
(2)设购买甲树苗y棵,乙树苗棵,
根据题意可得,,
,
,
∵y为自然数,
∴y=3、2、1、0,有四种购买方案,
购买方案1:购买甲树苗3棵,乙树苗7棵;
购买方案2:购买甲树苗2棵,乙树苗8棵;
购买方案3:购买甲树苗1棵,乙树苗9棵;
购买方案4:购买甲树苗0棵,乙树苗10棵.
【点睛】本题考查了一元一次方程的应用,一元一次不等式的应用,弄清题意,找准等量关系、不等关系是解题的关键.
24.某出租汽车公司计划购买型和型两种节能汽车,若购买型汽车辆,型汽车辆,共需万元;若购买型汽车辆,型汽车辆,共需万元.
(1)型和型汽车每辆的价格分别是多少万元?
(2)该公司计划购买型和型两种汽车共辆,费用不超过万元,且型汽车的数量少于型汽车的数量,请你给出费用最省的方案,并求出该方案所需费用.
【答案】(1)型汽车每辆的价格为万元,型汽车每辆的价格为万元;(2)费用最省的方案是购买型汽车辆,型汽车辆,该方案所需费用为万元.
【分析】(1)设型汽车每辆的价格为万元,型汽车每辆的价格为万元,根据购买型汽车辆,型汽车辆,共需万元;购买型汽车辆,型汽车辆,共需万元,列方程组进行求解即可;
(2)设购买型汽车辆,则购买型汽车辆,根据总费用不超过万元,且型汽车的数量少于型汽车的数量,列不等式组进行求解得出购买方案,然后再讨论即可得.
【详解】(1)设型汽车每辆的价格为万元,型汽车每辆的价格为万元,
由题意得:
,
解得,
答:型汽车每辆的价格为万元,型汽车每辆的价格为万元;
(2)设购买型汽车辆,则购买型汽车辆,
由题意得:,
解得:,因为是整数,
所以或,
当时,该方案所需费用为:万元;
当时,该方案所需费用为:万元,
答:费用最省的方案是购买型汽车辆,型汽车辆,该方案所需费用为万元.
【点睛】本题考查了二元一次方程组的应用,一元一次不等式组的应用,弄清题意,找准题中的等量关系、不等关系是解题的关键.
25.某商店购进、两种商品,购买1个商品比购买1个商品多花10元,并且花费300元购买商品和花费100元购买商品的数量相等.
(1)求购买一个商品和一个商品各需要多少元;
(2)商店准备购买、两种商品共80个,若商品的数量不少于商品数量的4倍,并且购买、商品的总费用不低于1000元且不高于1050元,那么商店有哪几种购买方案?
【答案】(1)购买一个商品需要15元,购买一个商品需要5元;(2)商店有2种购买方案,方案①:购进商品65个、商品15个;方案②:购进商品64个、商品16个.
【分析】(1)设购买一个商品需要元,则购买一个商品需要元,根据数量=总价÷单价结合花费300元购买商品和花费100元购买商品的数量相等,即可得出关于的分式方程,解之经检验后即可得出结论;
(2)设购买商品个,则购买商品个,根据商品的数量不少于商品数量的4倍并且购买、商品的总费用不低于1000元且不高于1050元,即可得出关于的一元一次不等式组,解之即可得出的取值范围,再结合为整数即可找出各购买方案.
【详解】解:(1)设购买一个商品需要元,则购买一个商品需要元,
依题意,得:,
解得:,
经检验,是原方程的解,且符合题意,
∴.
答:购买一个商品需要15元,购买一个商品需要5元.
(2) 设购买商品个,则购买商品个,
依题意,得:,
解得:.
∵为整数,
∴或16.
∴商店有2种购买方案,方案①:购进商品65个、商品15个;方案②:购进商品64个、商品16个.
【点睛】本题考查了分式方程的应用以及一元一次不等式的应用,解题的关键是:(1)找准等量关系,正确列出分式方程;(2)根据各数量之间的关系,正确列出一元一次不等式组.
26.为拓展学生视野,促进书本知识与生活实践的深度融合,荆州市某中学组织八年级全体学生前往松滋洈水研学基地开展研学活动.在此次活动中,若每位老师带队14名学生,则还剩10名学生没老师带;若每位老师带队15名学生,就有一位老师少带6名学生,现有甲、乙两种大型客车,它们的载客量和租金如表所示:
甲型客车
乙型客车
载客量(人/辆)
35
30
租金(元/辆)
400
320
学校计划此次研学活动的租金总费用不超过3000元,为安全起见,每辆客车上至少要有2名老师.
(1)参加此次研学活动的老师和学生各有多少人?
(2)既要保证所有师生都有车坐,又要保证每辆车上至少要有2名老师,可知租车总辆数为 辆;
(3)学校共有几种租车方案?最少租车费用是多少?
【答案】(1)参加此次研学活动的老师有16人,学生有234人.(2)8;(3)学校共有4种租车方案,最少租车费用是2720元.
【分析】(1)设参加此次研学活动的老师有人,学生有人,根据题意列出方程组即可求解;
(2)利用租车总辆数=总人数÷35,再结合每辆车上至少要有2名老师,即可求解;
(3)设租35座客车辆,则需租30座的客车辆,根据题意列出不等式组即可求解.
【详解】解:(1)设参加此次研学活动的老师有人,学生有人,
依题意,得:,
解得:.
答:参加此次研学活动的老师有16人,学生有234人.
(2)(辆)(人),(辆),
租车总辆数为8辆.
故答案为:8.
(3)设租35座客车辆,则需租30座的客车辆,
依题意,得:,
解得:.
为正整数,
,
共有4种租车方案.
设租车总费用为元,则,
,
的值随值的增大而增大,
当时,取得最小值,最小值为2720.
学校共有4种租车方案,最少租车费用是2720元.
【点睛】本题考查的是二元一次方程组和不等式组的实际应用,熟练掌握两者是解题的关键.
27.某旅行团32人在景区A游玩,他们由成人、少年和儿童组成.已知儿童10人,成人比少年多12人.
(1)求该旅行团中成人与少年分别是多少人?
(2)因时间充裕,该团准备让成人和少年(至少各1名)带领10名儿童去另一景区B游玩.景区B的门票价格为100元/张,成人全票,少年8折,儿童6折,一名成人可以免费携带一名儿童.
①若由成人8人和少年5人带队,则所需门票的总费用是多少元?
②若剩余经费只有1200元可用于购票,在不超额的前提下,最多可以安排成人和少年共多少人带队?求所有满足条件的方案,并指出哪种方案购票费用最少.
【答案】(1)该旅行团中成人17人,少年5人;(2)①1320元,②最多可以安排成人和少年共12人带队,有三个方案:成人10人,少年2人;成人11人,少年1人;成人9人,少年3人;其中当成人10人,少年2人时购票费用最少.
【分析】(1)设该旅行团中成人人,少年人,根据儿童10人,成人比少年多12人列出方程组求解即可;
(2)①根据一名成人可以免费携带一名儿童以及少年8折,儿童6折直接列式计算即可;
②分情况讨论,分别求出在a的不同取值范围内b的最大值,得到符合题意的方案,并计算出所需费用,比较即可.
【详解】解:(1)设该旅行团中成人人,少年人,根据题意,得
,解得.
答:该旅行团中成人17人,少年5人.
(2)∵①成人8人可免费带8名儿童,
∴所需门票的总费用为:(元).
②设可以安排成人人、少年人带队,则.
当时,
(ⅰ)当时,,∴,
∴,此时,费用为1160元.
(ⅱ)当时,,∴,
∴,此时,费用为1180元.
(ⅲ)当时,,即成人门票至少需要1200元,不合题意,舍去.
当时,
(ⅰ)当时,,∴,
∴,此时,费用为1200元.
(ⅱ)当时,,∴,
∴,此时,不合题意,舍去.
(ⅲ)同理,当时,,不合题意,舍去.
综上所述,最多可以安排成人和少年共12人带队,有三个方案:成人10人,少年2人;成人11人,少年1人;成人9人,少年3人;其中当成人10人,少年2人时购票费用最少.
【点睛】本题主要考查了二元一次方程组的应用,不等式的应用,关键是弄清题意,找出题目中的等量关系与不等关系,列出方程组与不等式组.
28.甲、乙两个批发店销售同一种苹果.在甲批发店,不论一次购买数量是多少,价格均为6元/kg.在乙批发店,一次购买数量不超过元50kg时,价格为7元/kg;一次购买数量超过50kg时,其中有50kg的价格仍为7元/kg,超出50kg部分的价格为5元/kg.设小王在同一个批发店一次购买苹果的数量为.
(Ⅰ)根据题意填表:
一次购买数量/kg
30
50
150
…
甲批发店花费/元
300
…
乙批发店花费/元
350
…
(Ⅱ)设在甲批发店花费元,在乙批发店花费元,分别求,关于的函数解析式;
(Ⅲ)根据题意填空:
①若小王在甲批发店和在乙批发店一次购买苹果的数量相同,且花费相同,则他在同一个批发店一次购买苹果的数量为____________kg;
②若小王在同一个批发店一次购买苹果的数量为120kg,则他在甲、乙两个批发店中的________批发店购买花费少;
③若小王在同一个批发店一次购买苹果花费了360元,则他在甲、乙两个批发店中的________批发店购买数量多.
【答案】(Ⅰ)180,900,210,850;(Ⅱ);当时,;当时,.(Ⅲ)①100;②乙;③甲.
【分析】(Ⅰ)根据在甲批发店,不论一次购买数量是多少,价格均为6元/kg.在乙批发店,一次购买数量不超过元50kg时,价格为7元/kg;一次购买数量超过50kg时,其中有50kg的价格仍为7元/kg,超出50kg部分的价格为5元/kg.可以分别把表一和表二补充完整;
(Ⅱ)根据所花费用=每千克的价格一次购买数量,可得出关于x的函数关系式,注意进行分段;
(Ⅲ)①根据得出x的值即可;②把x=120分别代入和的解析式,并比较和的大小即可;③分别求出当和时x的值,并比较大小即可.
【详解】解:(Ⅰ)当x=30时,,
当x=150时,,
故答案为:180,900,210,850.
(Ⅱ).
当时,;
当时,,即.
(Ⅲ)①∵ ∴6x
∴当时,即6x=5x+100
∴x=100
故答案为:100
②∵x=120 ,
∴;
∴乙批发店购买花费少;
故答案为:乙
③∵当x=50时乙批发店的花费是:350
∵一次购买苹果花费了360元,∴x50
∴当时,6x=360,∴x=60
∴当时,5x+100=360, ∴x=52
∴甲批发店购买数量多.
故答案为:甲
【点睛】本题考查一次函数的应用—方案选择问题,解答本题的关键是明确题意,利用一次函数的性质和数形结合的思想解答.
29.为庆祝中华人民共和国七十周年华诞,某校举行书画大赛,准备购买甲、乙两种文具,奖励在活动中表现优秀的师生.已知购买个甲种文具、个乙种文具共需花费元;购买个甲种文具、个乙种文具共需花费元.
(1)求购买一个甲种文具、一个乙种文具各需多少元?
(2)若学校计划购买这两种文具共个,投入资金不少于元又不多于元,设购买甲种文具个,求有多少种购买方案?
(3)设学校投入资金元,在(2)的条件下,哪种购买方案需要的资金最少?最少资金是多少元?
【答案】(1)购买一个甲种文具元,一个乙种文具元(2)有种购买方案(3)购买甲种文具个,乙种文具个时需要的资金最少,最少资金是元
【分析】(1)设购买一个甲种文具a元,一个乙种文具b元,根据“购买2个甲种文具、1个乙种文具共需花费35元;购买1个甲种文具、3个乙种文具共需花费30元”列方程组解答即可;
(2)根据题意列不等式组解答即可;
(3)求出W与x的函数关系式,根据一次函数的性质解答即可.
【详解】(1)设购买一个甲种文具元,一个乙种文具元,由题意得:
,解得,
答:购买一个甲种文具元,一个乙种文具元;
(2)根据题意得:
,
解得,
是整数,
有种购买方案;
(3),
,
随的增大而增大,
当时,(元),
.
答:购买甲种文具个,乙种文具个时需要的资金最少,最少资金是元.
【点睛】此题考查一元一次方程的应用,一元一次不等式的应用,解题关键在于列出方程
30.为了节能减排,我市某校准备购买某种品牌的节能灯,已知3只A型节能灯和5只B型节能灯共需50元,2只A型节能灯和3只B型节能灯共需31元.
(1)求1只A型节能灯和1只B型节能灯的售价各是多少元?
(2)学校准备购买这两种型号的节能灯共200只,要求A型节能灯的数量不超过B型节能灯的数量的3倍,请设计出最省钱的购买方案,并说明理由.
【答案】(1)1只A型节能灯的售价是5元,1只B型节能灯的售价是7元;(2)当购买A型号节能灯150只,B型号节能灯50只时最省钱,见解析.
【分析】(1)根据题意可以列出相应的二元一次方程组,从而可以解答本题;
(2)根据题意可以得到费用与购买A型号节能灯的关系式,然后根据一次函数的性质即可解答本题.
【详解】解:(1)设1只A型节能灯的售价是x元,1只B型节能灯的售价是y元,
,解得,,
答:1只A型节能灯的售价是5元,1只B型节能灯的售价是7元;
(2)设购买A型号的节能灯a只,则购买B型号的节能灯只,费用为w元,
∴当时,w取得最小值,此时
答:当购买A型号节能灯150只,B型号节能灯50只时最省钱.
【点睛】本题考查一次函数的应用、二元一次方程组的应用、一元一次不等式的应用,解答本题的关键是明确题意,利用一次函数的性质和不等式的性质解答.
中考数学二轮复习专题训练题型05 方案型应用题(教师版): 这是一份中考数学二轮复习专题训练题型05 方案型应用题(教师版),共20页。试卷主要包含了单选题,填空题,解答题等内容,欢迎下载使用。
初中数学中考复习 专题08 方案设计型问题(原卷版): 这是一份初中数学中考复习 专题08 方案设计型问题(原卷版),共9页。
初中数学中考复习 专题08 方案设计型问题(解析版): 这是一份初中数学中考复习 专题08 方案设计型问题(解析版),共31页。

