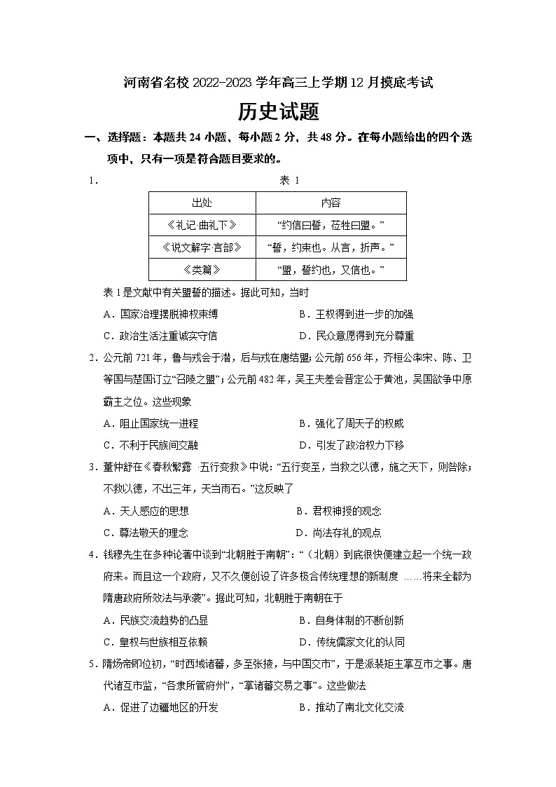
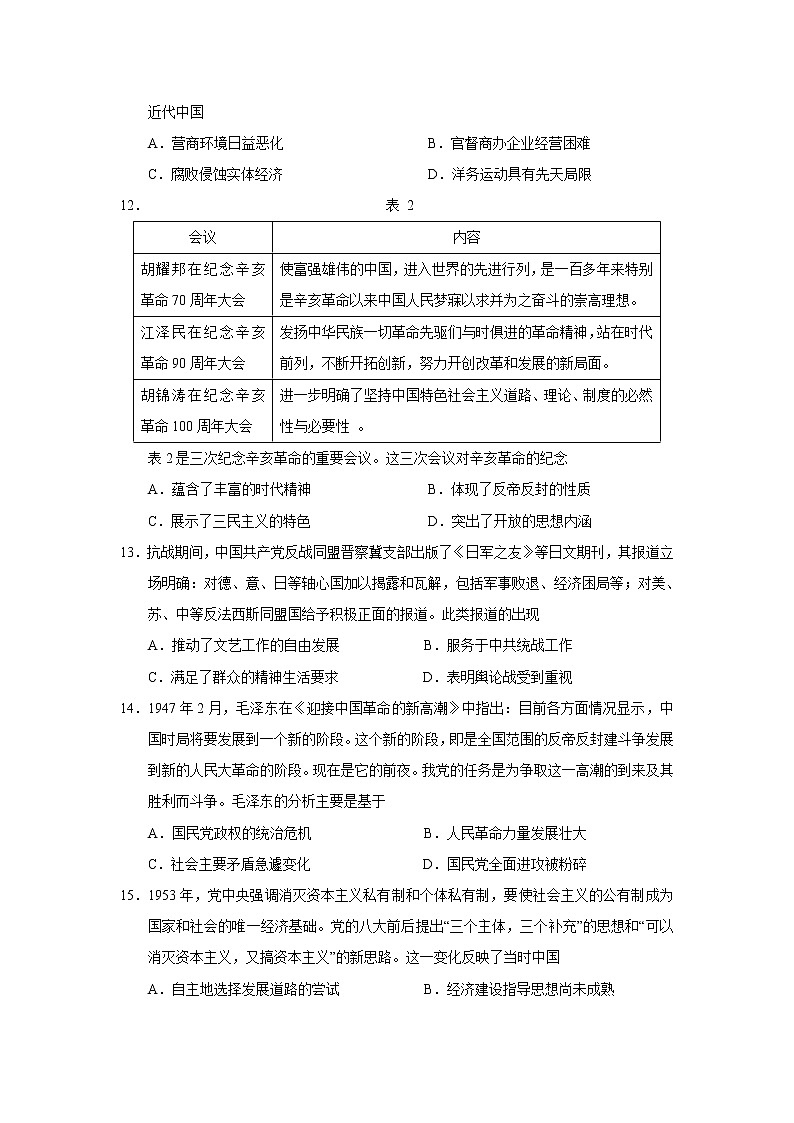
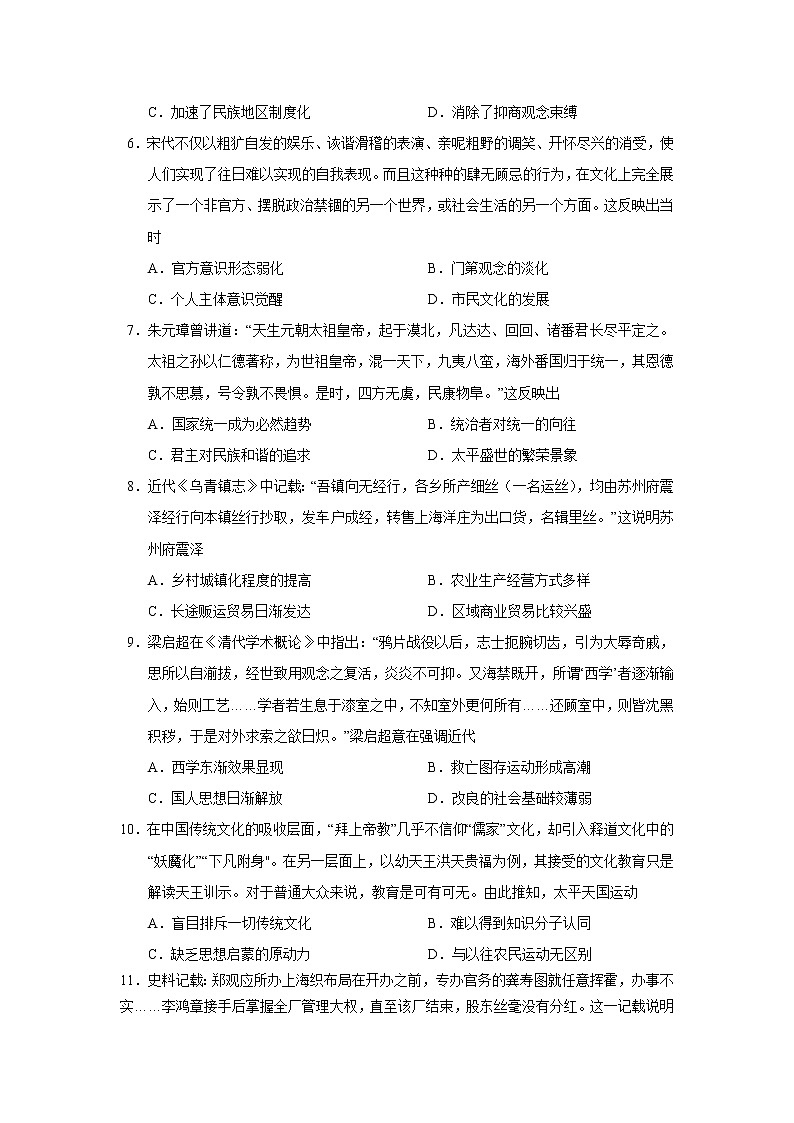
河南省2023届高三历史上学期12月摸底考试试卷(Word版附答案)
展开贵州省贵阳市2024届高三历史上学期开学摸底考试题(Word版附解析): 这是一份贵州省贵阳市2024届高三历史上学期开学摸底考试题(Word版附解析),共13页。试卷主要包含了选择题,材料分析题等内容,欢迎下载使用。
河南省湘豫名校联考2023届高三历史上学期12月期末摸底考试试卷(Word版附解析): 这是一份河南省湘豫名校联考2023届高三历史上学期12月期末摸底考试试卷(Word版附解析),共11页。试卷主要包含了本试卷共8页,唐朝许浑《汉水伤稼》诗云等内容,欢迎下载使用。
河南省安阳市2023届高三历史上学期期中考试试卷(Word版附答案): 这是一份河南省安阳市2023届高三历史上学期期中考试试卷(Word版附答案),共9页。试卷主要包含了 宋人徐守信有诗言等内容,欢迎下载使用。

