还剩18页未读,
继续阅读
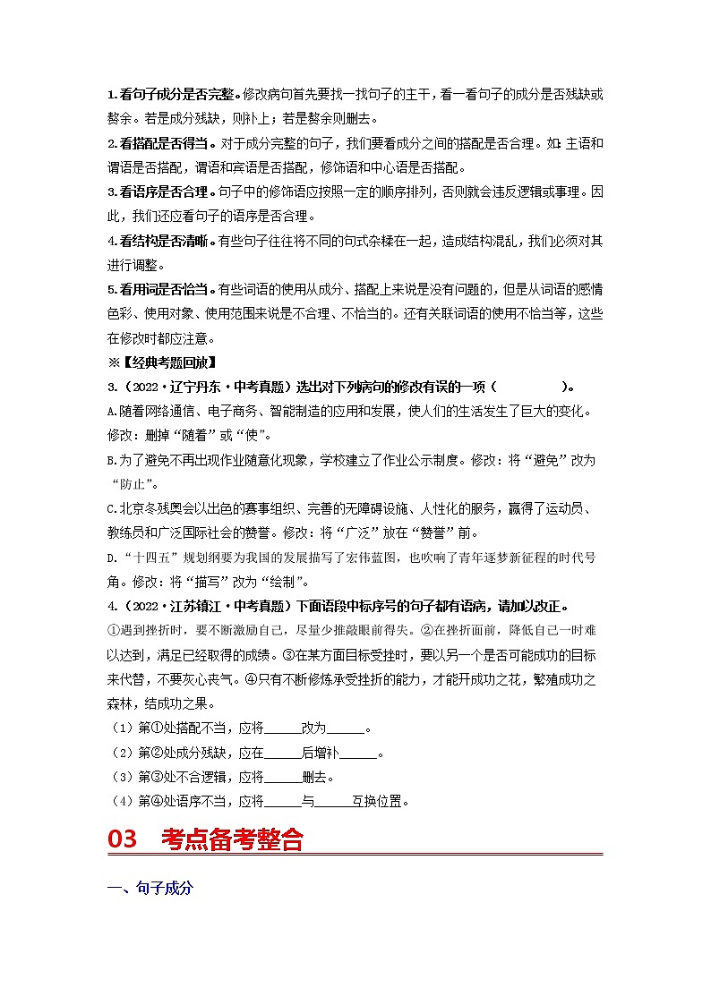
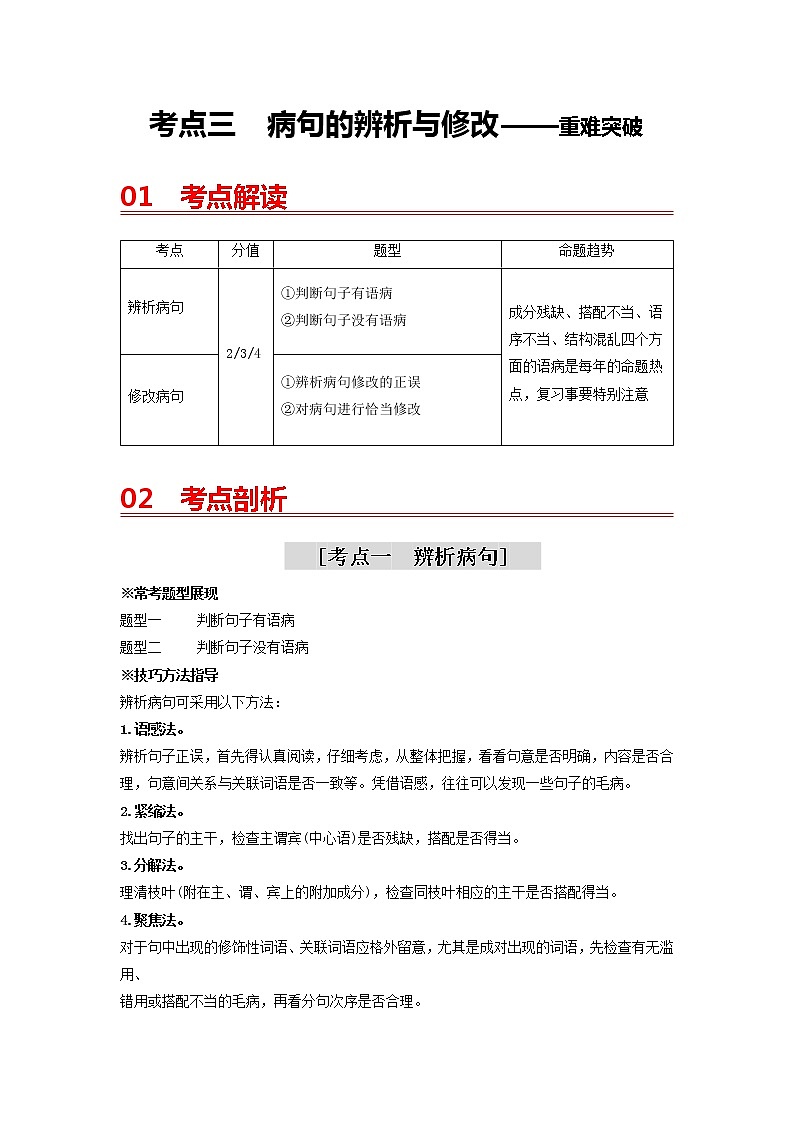
2023年中考语文一轮重难突破三:病句的辨析与修改
展开
这是一份2023年中考语文一轮重难突破三:病句的辨析与修改,共21页。
相关试卷
中考语文一轮复习通关练习专题04:病句的辨析与修改(含解析):
这是一份中考语文一轮复习通关练习专题04:病句的辨析与修改(含解析),共22页。试卷主要包含了选择题,语段综合题等内容,欢迎下载使用。
中考语文一轮复习通关练习专题04:病句的辨析与修改(含解析):
这是一份中考语文一轮复习通关练习专题04:病句的辨析与修改(含解析),共22页。试卷主要包含了选择题,语段综合题等内容,欢迎下载使用。
中考语文一轮复习素养全练(三) 病句的辨析与修改 (教师版):
这是一份中考语文一轮复习素养全练(三) 病句的辨析与修改 (教师版),共3页。试卷主要包含了下列句子没有语病的一项是,下列句子中没有语病的一项是,下列句子中,没有语病的一项是,下列各句中没有语病的一项是,下列各句中,没有语病的一项是,下列语句中没有语病的一项是等内容,欢迎下载使用。

