精品解析:天津市耀华中学2019-2020学年度高一上学期期末政治试题
展开精品解析:天津市和平区耀华中学高一下学期期末政治试题: 这是一份精品解析:天津市和平区耀华中学高一下学期期末政治试题,文件包含精品解析天津市和平区耀华中学高一下学期期末政治试题解析版doc、精品解析天津市和平区耀华中学高一下学期期末政治试题原卷版doc等2份试卷配套教学资源,其中试卷共36页, 欢迎下载使用。
精品解析:天津市耀华中学2023届高三第二次模拟考试政治试题(解析版): 这是一份精品解析:天津市耀华中学2023届高三第二次模拟考试政治试题(解析版),共16页。
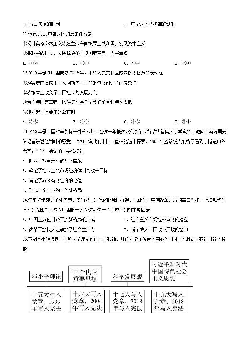
天津市耀华中学2021-2022学年高一上学期期中政治试题: 这是一份天津市耀华中学2021-2022学年高一上学期期中政治试题,共8页。试卷主要包含了非选择题等内容,欢迎下载使用。

