学易金卷:2019-2020学年高一生物下学期期末测试卷01(新教材必修二)
展开2019-2020学年高一生物下学期期末测试卷01
一、选择题(每题2分 共 60分)
1.一对相对性状的遗传实验中,会导致子二代不符合3︰1性状分离比的情况是( )
A.显性基因相对于隐性基因为完全显性
B.子一代产生的雌配子中2 种类型配子数目相等,雄配子中也相等
C.子一代产生的雄配子中2 种类型配子活力有差异,雌配子无差异
D.统计时子二代3 种基因型个体的存活率相等
2.桃的果实成熟时,果肉与果皮粘连的称为粘皮,不粘连的称为离皮;果肉与果核粘连的称为粘核,不粘连的称为离核。已知离皮(A)对粘皮(a)为显性,离核(B)对粘核(b)为显性。现将粘皮、离核的桃(甲)与离皮、粘核的桃(乙)杂交,所产生的子代出现4种表现型。由此推断,甲、乙两株桃的基因型分别是( )
A.AABB、aabb B.aaBB、AAbb C.aaBB、Aabb D.aaBb、Aabb
3.调查发现,人群中夫妇双方均表现正常也能生出白化病患儿。研究表明白化病由一对等位基因控制,下列有关白化病遗传的叙述,错误的是( )
A.致病基因是隐性基因
B.如果夫妇双方都是携带者,他们生出白化病患儿的概率是1/4
C.如果夫妇一方是白化病患者,他们所生表现正常的子女一定是携带者
D.白化病患者与表现正常的人结婚,所生子女表现正常的概率是1
4.无尾猫是一种观赏猫。猫的无尾、有尾是一对相对性状,遵循基因的分离定律。为了选育纯种的无尾猫,让无尾猫自交多代,但发现每一代中总会出现约1/3的有尾猫其余均为无尾猫。由此推断正确( )
A.猫的有尾性状是由显性基因控制的 B.自交后代出现有尾猫是基因突变所致
C.自交后代无尾猫中既有杂合子又有纯合子 D.无尾猫与有尾猫杂交后代中无尾猫约占1/2
5.下列关于基因和染色体关系的叙述,正确的是( )
A.基因全部在染色体上 B.基因在染色体上呈线性排列
C.一条染色体上有一个基因 D.染色体就是由基因组成的
6.果蝇的生物钟基因位于X染色体上,有节律(XB)对无节律(Xb)为显性;体色基因位于常染色体上,灰身(A)对黑身(a)为显性。在基因型为AaXBY的雄蝇减数分裂过程中,若出现一个AAXBXb类型的变异细胞,有关分析正确的是( )
A.该细胞是初级精母细胞
B.该细胞的核DNA数是体细胞的一半
C.形成该细胞过程中,A和a随姐妹染色单体分开发生了分离
D.形成该细胞过程中,有节律基因发生了突变
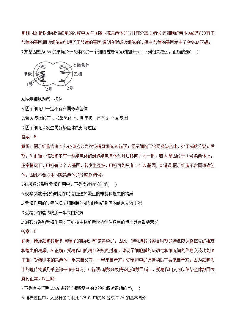
7.某基因型为Aa的果蝇(2n= 8)体内的一个细胞增殖情况如图所示。下列相关叙述,正确的是( )
A.图示细胞为第一极体
B.图示细胞中一定不存在同源染色体
C.若A基因位于1号染色体上,则甲极一定有2 个A基因
D.图示细胞会发生同源染色体的分离过程
8.在减数分裂和受精作用中,下列表述错误的是( )
A.观察减数分裂各时期的特点应选择蚕豆的雄蕊和蝗虫的精巢
B.受精作用的过程体现了细胞膜的流动性和细胞间的信息交流功能
C.受精卵的遗传物质一半来自父方
D.减数分裂和受精作用对于维持生物前后代染色体数目的恒定具有重要意义
9.下列有关证明DNA进行半保留复制的实验的叙述正确的是( )
A.培养过程中,大肠杆菌将利用NH4Cl中的N合成DNA的基本骨架
B.通过对第二代大肠杆菌DNA的密度梯度离心,得出DNA复制的特点为半保留复制
C.将含14N/14N-DNA的大肠杆菌放在以15NH4Cl为唯一氮源的培养液中培养若干代,所获得的大肠杆菌的DNA中都含有15N
D.将含15N/15N-DNA的大肠杆菌转移到以14NH4Cl为唯一氮源的培养液中繁殖一代后,若将提取的子代大肠杆菌DNA解旋处理后进行密度梯度离,则离心管中将只出现1个条带
10.用3H、15N、35S标记T2噬菌体后,让其侵染普通大肠杆菌,对此分析正确的是( )
A.只有噬菌体的蛋白质被标记,DNA没有被标记
B.子代噬菌体的外壳中可检测到3H、15N、35S
C.子代噬菌体的DNA分子中可检测到3H、15N
D.子代噬菌体的DNA分子中部分含有3H、14N、32S
11.下图是真核生物mRNA合成过程图,请据图判断下列说法中正确的是( )
A.R表示的节段①正处于解旋状态,形成这种状态需要解旋酶
B.图中②是以4种脱氧核苷酸为原料合成的
C.如果图中③表示酶分子,则它的名称是RNA聚合酶
D.图中的②合成后,在细胞核中与核糖体结合并控制蛋白质的合成
12.如图为人体内基因对性状的控制过程,据图分析正确的是( )
A.人体成熟的红细胞中只进行①②过程,而不进行③④过程
B.X1与X2的区别主要是脱氧核苷酸排列顺序的不同
C.人体衰老引起白发的原因是③④过程不能完成
D.如图反映了基因通过控制蛋白质的结构及酶的合成来控制生物的性状
13.甲、乙两图为真核细胞中发生的代谢过程的示意图,下列有关说法正确的是( )
A.甲图所示过程叫做翻译,多个核糖体共同完成一条多肽链的合成
B.甲图所示翻译过程的方向是从右到左
C.乙图所示过程叫做转录,转录产物的作用一定是作为甲图中的模板
D.甲图和乙图都发生了碱基配对并且碱基配对的方式相同
14.观察下图,下列说法不正确的是( )
A.基因突变发生于Ⅰ过程,基因重组发生于Ⅱ过程
B.Ⅲ过程是在细胞分裂和细胞分化基础上进行的
C.有性生殖实现了基因重组,增强了生物变异性
D.有性生殖方式的出现加快了生物进化的过程
15.低温诱导可使二倍体草鱼卵原细胞在减数第一次分裂时不形成纺锤体,从而产生染色体数目加倍的卵细胞,此卵细胞与精子结合发育成三倍体草鱼胚胎。上述过程中产生下列四种细胞,下图所示四种细胞的染色体行为(以二倍体草鱼体细胞含两对同源染色体为例)可出现的是( )
A. B.
C. D.
16.人镰刀型细胞贫血症是基因突变造成的,血红蛋白β链第6个氨基酸的密码子由GAG变为GUG,导致编码的谷氨酸被置换为缬氨酸。下列相关叙述错误的是( )
A.该突变改变了DNA碱基对内的氢键数 B.该突变引起了血红蛋白β链结构的改变
C.在缺氧情况下患者的红细胞易破裂 D.该病不属于染色体异常遗传病
17.下列关于生物多样性的叙述正确的是( )
A.生物界的丰富多彩,起控制作用的是DNA的多样性
B.DNA分子结构的多样性主要表现为4种碱基配对方式的多样性
C.生物界的多样性是由物种的多样性体现的
D.生物多样性包括基因多样性、种群多样性和生态系统多样性
18.下列关于生物进化的叙述,错误的是( )
A.某物种仅存一个种群,该种群中每个个体均含有这个物种的全部基因
B.虽然亚洲与澳洲之间存在地理隔离,但两洲人之间并没有生殖隔离
C.无论是自然选择还是人工选择作用,都能使种群基因频率发生定向改变
D.古老地层中都是简单生物的化石,而新近地层中含有复杂生物的化石
19.某公司有男女职工各100人,其中女性色盲基因携带者17人,女性色盲患者4人,男性色盲患者11人,则该群体中的色盲基因频率为( )
A.24% B.12% C.9% D.8%
20.杂合高茎(Dd)豌豆自交,子代出现高茎︰矮茎=3︰1的原因不包括( )
A.亲本形成D、d的雄配子,比例为1︰1
B.亲本形成的雌雄配子的比例为1︰1
C.雌雄配子间的结合是随机的
D.各种基因型个体生存能力相同
21.图甲是某生物细胞中进行遗传信息传递的部分过程,图乙是图甲中④的放大部分,下列有关说法正确的是( )
A.该过程可以表示大肠杆菌细胞内进行的转录和翻译过程
B.细胞中B的种类有64种,一种A可以由多种B 携带
C.图甲中不同核糖体共同合成一条肽链,提高了翻译的效率
D.由图可知,翻译过程需要mRNA和tRNA两种RNA
22.仓鼠的毛色有灰色和黑色,由3对独立遗传的等位基因(P和p、Q和q、R和r)控制,3对等位基因中至少各含有1个显性基因时,才表现为灰色,否则表现为黑色。下列叙述错误的是( )
A.3对基因中没有任意两对基因位于同一对同源染色体上
B.该种仓鼠纯合灰色、黑色个体的基因型各有1种、7种
C.基因型为PpQqRr的个体相互交配,子代中黑色个体占27/64
D.基因型为PpQqRr的灰色个体测交,子代黑色个体中纯合子占1/7
23.某基因型为AaBb的一个精原细胞,产生了如下图所示的甲、乙两个次级精母细胞:下列说法正确的是( )
A.该精原细胞能产生4个不同基因型的精细胞
B.产生甲、乙细胞的初级精母细胞中含有4个染色体组
C.该精原细胞在减数分裂过程中发生了交叉互换和易位
D.甲、乙产生的精细胞染色体无基因缺失,受精后子代无异常
24.如图为某家族遗传病系谱图(阴影表示患者),下列有关分析正确的是( )
A.致病基因位于X染色体上
B.该遗传病在男、女群体中发病率不同
C.Ⅰ-2与Ⅱ-6基因型不同
D.若Ⅲ-7与Ⅲ-8结婚,则子女患病的概率为2/3
25.若在一双链DNA分子中G和C之和占碱基总和的44%,在其中的一条链中A 和C分别占该链碱基数的22%和30%,那么在另一条链 中A和C分别占该链碱基数的比例为( )
A. 34%、14% B. 22%、30% C. 22%、28% D. 20%、28%
26.人的X染色体和Y染色体大小、形态不完全相同,但存在着同源区(Ⅱ)和非同源区(Ⅰ、Ⅲ)(如下图所示)。由此可以推测( )
A.Ⅱ片段上有控制男性性别决定的基因
B.Ⅱ片段上某基因控制的遗传病,患病率与性别有关
C.Ⅲ片段上某基因控制的遗传病,患者全为女性
D.Ⅰ片段上某隐性基因控制的遗传病,女性患病率高于男性
27.摩尔根用果蝇进行如下杂交实验,结合所学知识分析下列说法错误的是( )
A.根据实验结果可以判断,果蝇的灰体、长翅为显性性状,且基因均位于常染色体上
B.根据实验Ⅱ的结果可以判断,F1中灰体长翅雄绳产生了两种比例相同的配子
C.根据实验Ⅲ的结果可以判断,灰体、黑体,长翅、残翅的遗传均遵循基因的分离定律
D.控制这两对相对性状的两对等位基因的遗传遵循基因的自由组合定律
28.如图是有关细胞分裂与遗传定律关系的概念图,其中对概念之间的关系的表述都正确的是( )
A.①⑤⑨和③⑦⑩ B.②⑥⑨和④⑧⑩ C.①⑤⑨和④⑧⑩ D.②⑥⑨和③⑦⑩
29.如图所示为结肠癌发病过程中细胞形态和部分染色体上基因的变化。下列表述正确的是( )
A.图示中与结肠癌有关的基因互为等位基因
B.结肠癌的发生是多个基因突变累积的结果
C.图中染色体上基因的变化说明基因突变是随机和定向的
D.图示中的基因突变可传递给子代细胞,从而一定传给子代个体
30.如图①②③④分别表示不同的变异类型,基因a、a'仅有图③所示片段的差异。相关叙述正确的是( )
A.图中4种变异中能够遗传的变异是②③④
B.③中的变异属于染色体结构变异中的缺失
C.④中的变异可能是染色体结构变异中的缺失或重复
D.①②都表示同源染色体非姐妹染色单体的交叉互换
二、非选择题(共40分)
31.(12分)已知果蝇中,灰身与黑身是一对相对性状(相关基因用B、b表示),直毛与分叉毛是一对相对性状(相关基因用A、a表示)。现有两只亲代果蝇杂交,子代中雌、雄蝇表现型比例如图所示。请回答问题:
(1)控制直毛与分叉毛的基因位于_______染色体上。
(2)根据子代表现型的比,写出亲本的基因型是__________。雄性亲本的一个精原细胞产生精细胞的基因型是__________。
(3)子一代表现型为灰身直毛的雌蝇中,纯合体与杂合体的比是_________。若让子一代中所有果蝇自由交配,后代雌果蝇中灰身直毛所占比例是________。
(4)若实验室有纯合的直毛和分叉毛的雌、雄果蝇亲本,请你通过一代杂交实验确定这对等位基因是位于常染色体还是性X染色体上,选择________(写出表现型)亲本交配。
32.(12分)如图所示,图1表示黄牛卵细胞形成过程,图2表示对黄牛精巢切片进行显微观察后绘制的细胞分裂示意图(仅画出部分染色体)。回答下列问题:
(1)图1中细胞Ⅱ的名称是__________;若细胞Ⅳ的基因型是Ab, 则细胞Ⅴ的基因型最可能是__________。
(2)基因的自由组合发生于图1中的__________(选填①、②、③)过程。
(3)图2中含有同源染色体的细胞有__________,称为初级精母细胞的有__________。
(4)图2中细胞甲的同源染色体的__________之间已经发生过交叉互换。
33.(16分)铁蛋白是细胞内储存多余Fe3+的蛋白,铁蛋白合成的调节与游离的Fe3+、铁调节蛋白、铁应答元件等有关。铁应答元件是位于铁蛋白mRNA起始密码子上游的特异性序列,能与铁调节蛋白发生特异性结合,阻遏铁蛋白的合成。当Fe3+浓度较高时,铁调节蛋白由于结合Fe3+而丧失与铁应答元件的结合能力,核糖体能与铁蛋白mRNA一端结合,沿mRNA移动,遇到起始密码子后开始翻译(如图所示)。回答下列问题:
(1)图中甘氨酸的密码子是 ,铁蛋白基因中决定“”的碱基序列为 。
(2)Fe3+浓度较低时,铁调节蛋白与铁应答元件结合干扰了 ,从而抑制了翻译的开始。
(3)若铁蛋白由n个氨基酸组成,指导其合成的DNA的碱基数远大于6n,主要原因是 。
(4)若要改造铁蛋白分子,将图中色氨酸变成亮氨酸(密码子为UUA、UUG、CUU、CUC、CUA、CUG),可以通过改变DNA模板链上的一个碱基来实现,即由 变为 。
学易金卷:2020-2021学年高二生物上学期期末测试卷01(人教版2019选择性必修2): 这是一份学易金卷:2020-2021学年高二生物上学期期末测试卷01(人教版2019选择性必修2),文件包含学易金卷2020-2021学年高二生物上学期期末测试卷01人教版2019选择性必修2解析版docx、学易金卷2020-2021学年高二生物上学期期末测试卷01人教版2019选择性必修2原卷版docx等2份试卷配套教学资源,其中试卷共32页, 欢迎下载使用。
学易金卷:2020-2021学年高一生物下学期期末测试卷(人教版2019必修2)03: 这是一份学易金卷:2020-2021学年高一生物下学期期末测试卷(人教版2019必修2)03,文件包含学易金卷2020-2021学年高一生物下学期期末测试卷人教版2019必修203全解全析doc、学易金卷2020-2021学年高一生物下学期期末测试卷人教版2019必修203考试版doc、学易金卷2020-2021学年高一生物下学期期末测试卷人教版2019必修203答题卡doc等3份试卷配套教学资源,其中试卷共14页, 欢迎下载使用。
学易金卷:2020-2021学年高一生物下学期期末测试卷(人教版2019必修2)02: 这是一份学易金卷:2020-2021学年高一生物下学期期末测试卷(人教版2019必修2)02,文件包含学易金卷2020-2021学年高一生物下学期期末测试卷人教版2019必修202全解全析doc、学易金卷2020-2021学年高一生物下学期期末测试卷人教版2019必修202考试版doc、学易金卷2020-2021学年高一生物下学期期末测试卷人教版2019必修202答题卡doc等3份试卷配套教学资源,其中试卷共12页, 欢迎下载使用。

