初中物理中考复习 专题57 杂技魔术科技活动中的物理中考问题(解析版)
展开
这是一份初中物理中考复习 专题57 杂技魔术科技活动中的物理中考问题(解析版),共20页。试卷主要包含了杂技魔术,自制教具主要类型,实验探究题,综合应用题等内容,欢迎下载使用。
专题57 杂技魔术科技活动中的物理问题
一、杂技魔术
魔术会用到许多物理知识,将魔术思想渗透中考试题,是命题者创造性的开发资源,能够让学生通过解决试题辨别真伪、知道虚实,这类问题是时代发展创新举措。
二、自制教具主要类型
1.用来演示物理现象的自制教具.初中自制教具的常见内容:惯性、流体流速与压强的关系、电流的效应、超重失重现象、静电感应现象、电磁感应现象、光的反射、折射现象,压缩气体温度升高、气体急速膨胀时温度下降现象等。如:《探究声音的产生》、《测平均速度》、《研究摩擦力》、《研究流体的压强与流速的关系》、《研究杠杆的平衡条件》、《研究平面镜成像》、《测量斜面的机械效率》,还有课本上设置的许多有趣实验、演示实验都可以用自制的教具来完成。
2.用来模拟物理现象的自制教具.在物理实验室现成配置的仪器中有许多现成的物理模型,如“磁感线模型”、“眼球模型”,“布朗运动模拟演示器”等。在自制教具中,也出现了很多模拟物理现象的实验作品,诸如:汽轮机等。
3.用来探究和揭示各种物理规律的自制教具.在中学物理教学中,涉及到的物理规律很多,诸如:阿基米德原理、欧姆定律、焦耳定律等, 物理规律来之于实验,而实验方法和手段不断推陈出新,为自制教具提供了广阔的天地。如:利用数码照相机制作“频闪照片”,就是近年来新技术出现后引入的新实验器材和方法。
4.生活中的简易模型.常见的制作或发明如:简易电动机、简易发电机、自制照相机、自制收音机、门铃、延时开关、日光灯电路、简易热机、静电除尘装置、自制简易金属探测器、太阳能路灯原理演示装置,自制门电路、温度传感器、简易动圈式扬声器、静电风车、电子秤测量原理演示装置、电饭锅控温原理装置、传感器应用——闯红灯照相、火力发电演示实验、磁流体发电机等。
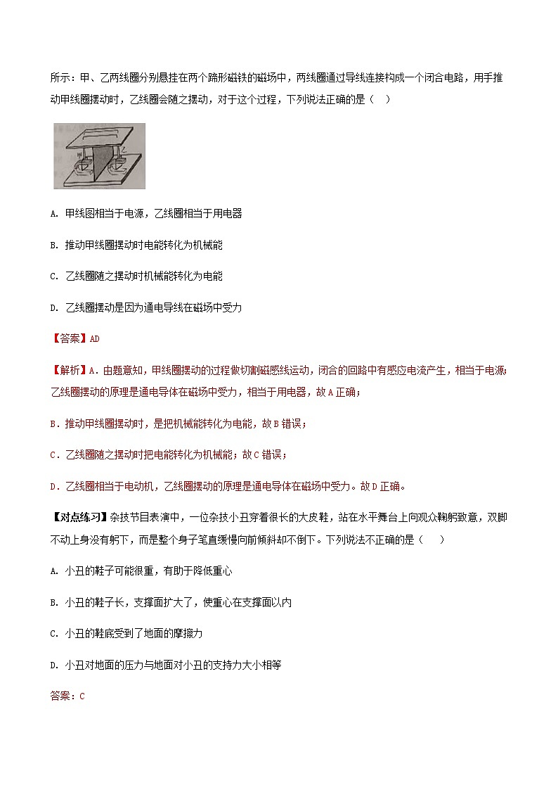
【例题1】(2020河南)在科学晚会上,小明所在的科技小组示了一个“隔板推物”的节日,其原理如图所示:甲、乙两线圈分别悬挂在两个蹄形磁铁的磁场中,两线圈通过导线连接构成一个闭合电路,用手推动甲线圈摆动时,乙线圈会随之摆动,对于这个过程,下列说法正确的是( )
A. 甲线图相当于电源,乙线圈相当于用电器
B. 推动甲线圈摆动时电能转化为机械能
C. 乙线圈随之摆动时机械能转化为电能
D. 乙线圈摆动是因为通电导线在磁场中受力
【答案】AD
【解析】A.由题意知,甲线圈摆动的过程做切割磁感线运动,闭合的回路中有感应电流产生,相当于电源;乙线圈摆动的原理是通电导体在磁场中受力,相当于用电器,故A正确;
B.推动甲线圈摆动时,是把机械能转化为电能,故B错误;
C.乙线圈随之摆动时把电能转化为机械能;故C错误;
D.乙线圈相当于电动机,乙线圈摆动的原理是通电导体在磁场中受力。故D正确。
【对点练习】杂技节目表演中,一位杂技小丑穿着很长的大皮鞋,站在水平舞台上向观众鞠躬致意,双脚不动上身没有躬下,而是整个身子笔直缓慢向前倾斜却不倒下。下列说法不正确的是( )
A. 小丑的鞋子可能很重,有助于降低重心
B. 小丑的鞋子长,支撑面扩大了,使重心在支撑面以内
C. 小丑的鞋底受到了地面的摩擦力
D. 小丑对地面的压力与地面对小丑的支持力大小相等
答案:C
解析:A.稳度与物体的重心,底面的面积有关。在底面积不变时,重心越低越稳;所以小丑的鞋子可能很重,有助于降低重心,故A正确;
B.在重心不变时,底面积越大越稳,故小丑的鞋子长,支撑面扩大了,使重心在支撑面以内。故B正确;
C.因为小丑是双脚不动上身没有躬下,全身上下是静止的,自身没有受到任何推力,也没有运动的趋势(注意,是缓慢移动,意思就是没有运动趋势),既然这样,那么有两种可能:一是没运动,没有动摩擦;二是没有运动趋势,没有静摩擦,故C错误;
D.小丑对地面的压力与地面对小丑的支持力是相互作用力,大小相等。故D正确。
【例题2】(2020湖南娄底模拟)小华同学在科技馆观摩自行车走钢丝表演后回家做了一个模型,如图所示,下列说法正确的是( )
A.自行车的重力与钢丝对自行车的支持力是一对平衡力
B.自行车和所挂物体总重力与钢丝对自行车的支持力是一对平衡力
C.自行车对钢丝的压力与钢丝对自行车的支持力是一对平衡力
D.自行车对绳的拉力与钩码的重力是一对平衡力
【答案】B
【解析】平衡力指作用在同一个物体上的两个力,大小相等、方向相反、作用在同一直线上,由此分析解答。
A.钢丝对自行车的支持力等于自行车和所挂物体的重力的和,不等于自行车的重力,不是一对平衡力,故A错误;
B.自行车和所挂物体总重力与钢丝对自行车的支持力满足二力平衡的四个条件,是一对平衡力,故B正确;
C.自行车对钢丝的压力与钢丝对自行车的支持力没有作用在同一个物体上,不是一对平衡力,故C错误;
D.自行车对绳的拉力与钩码的重力没有作用在同一个物体上,不是一对平衡力,故D错误。
【对点练习】如图是小明制作的简易“蒸汽船”型。将盛有一定量水的铜容器安装在“船体”上,用蜡烛对铜制容器底部加热,一段时间后铜管会向右喷蒸汽,“蒸汽船”就向左行驶。
(1)蜡烛对铜制容器加热导致容器内水温升高这是通过_______的方式改变水的内能。
(2)当铜管向右喷蒸汽时“船体”获得喷出的蒸汽对其向左的推力,这说明了________。
【答案】(1)热传递 (2)力的作用是相互的
【解析】(1)改变物体的内能有两种方式,做功和热传递,结合题意,蜡烛对铜制容器加热导致容器内水温升高这是通过热传递的方式改变水的内能。(2)当铜管向右喷蒸汽时“船体”获得喷出的蒸汽对其向左的推力,这说明力的作用是相互的。
一、选择题
1.(2019•攀枝花)魔术师在某次演岀中表演了“狮吼功”:把嘴靠近红酒杯发声将红酒杯震碎。其奥秘为通过控制声音的频率使其与红酒杯的频率相同达到共振而震碎红酒杯。魔术师表演中调节的是声音的( )
A.音调 B.响度 C.音色 D.声速
【答案】A
【解析】魔术师通过控制声音的频率使其与红酒杯的频率相同达到共振而震碎红酒杯,因为音调与物体振动的频率有关,频率越高,音调越高,所以,魔术师表演中调节的是声音的音调,故A正确,BCD错误。
2.社团活动在娄底各校轰轰烈烈开展,小明参加了杂技社团,他常常在平整松软的土地上练习单脚站立和单手倒立。当他单脚站立时,在地面上留下了一个凹陷的鞋印,单手倒立时留下了一个凹陷的手掌印,那么( )
A. 单脚站立时对地面的压力大于单手倒立时对地面的压力
B. 单脚站立时对地面的压力小于单手倒立时对地面的压力
C. 手掌印凹陷的深度大于鞋印凹陷的深度
D. 手掌印凹陷的深度等于鞋印凹陷的深度
【答案】C
【解析】在水平地面上单脚站立或单手倒立对地面的压力不变,都等于人体的重力;单手的面积小于单脚的面积;根据公式可知,单手倒立时对地面的压强大,所以手掌印凹陷的深度大于鞋印凹陷的深度。
3.如图所示,用铅笔尖顶着一个纸风车,置于一杯热水上,风车就会转动。以下叙述正确的是( )
A.风车静止时,只受到重力的作用
B.风车转动时,只受到热空气推力的作用
C.风车转动时,机械能转化为水的热能
D.移去热水,风车由于惯性不会立即停转
【答案】D
【解析】(1)风车静止时受到平衡力的作用,对静止和转动的风车时进行受力分析从而判断;
(2)能量转化时,消耗的能转化为得到的能;
(3)物体具有保持原来运动状态不变的性质。
A.风车静止时受力平衡,除受到重力外还受到铅笔的支持力的作用,故A错误;
B.风车转动时,风车受到热空气的推力,同时还受重力和支持力的作用,故B错误;
C.在风车的下方放置一杯热水后,热空气向上流动,推动风车转动,将内能转化为机械能,故C错误;
D.移去热水,风车不能立即停止转动,是因为风车具有惯性,故D正确。
4.“庆六•一文艺会演”时,中学物理组的老师给大家表演了一个“不怕电”的节目。首先王老师将一标有“PZ220-100”的灯泡接到两导线头M、N之间,灯泡正常发光。随后将灯泡取下,王老师站到干燥的木凳上后,左右手分别抓住M、N两导线头(如图)。李老师用测电笔分别测试M、N及王老师的皮肤,发现测电笔的氖管都发光,而王老师却谈笑自 如。对以上现象的解释,你认为正确的是( )
A.王老师有特异功能,确实不怕电
B.王老师的双手戴着绝缘手套
C.在人、灯替换之时,有人将零线断开了
D.在人、灯替换之时,有人将火线断开了
【答案】C
【解析】此题以“不怕电”的节目表演作为题设情境,考查了学生知识、能力和态度等多方面的素质,其中选项A直接考查学生的科学态度,反映了新课标中对学生“情感、态度、价值观”的要求,也有通过该题引导学生正确识别类似的“气功”表演的作用。对于“不怕电”现象的解释,则要求学生具备灵活运用知识和将实际问题转化为物理问题的能力。选项B虽然可以防止人触电,但这样做明显不符合“表演”的目的,会让观众轻易识破,且戴着绝缘手套后,也不会出现“测电笔的氖管都发光”的现象。选项D也可防止发生触电,但不会出现“测电笔的氖管都发光”的现象。将零线切断后,火线无法构成回路,也就没有电流会流过人体,故不会发生触电事故。但由于人体此时仍和火线相通,所以会出现“测电笔的氖管都发光”的现象。此题具有较大的欺骗性。应选C。
二、填空题
5.下面是两则科技新闻:①“天眼一FAST”第一次发现了一颗距地球4000光年的毫秒脉冲星;②我国新能源汽车产业发展迅速,锂电池单体能量密度已达230W•h/kg其中“光年”是 的单位,“W•h”是 的单位。(填物理量名称)
【答案】长度;能量。
【解析】光在1年中走过的路程是光年,在天文学中,用光年表示长度单位,kW•h是能量单位,W•h也是能量单位。物理学中,“光年”是光在1年中走过的路程,是长度单位;W•h是功率与时间的乘积,是能量单位。
6.科技馆内有一个“静电球”,当人触摸“静电球”时,头发丝便会一根根竖起,形成“怒发冲冠”的景象,如图所示,这是由于头发丝带 (选填“同种”或“异种”)电荷而互相 的结果。
【答案】同种;排斥。
【解析】同种电荷相斥,异种电荷相吸,故据此分析即可判断。
人体是导体,当人触摸静电球时,人体也带了和静电球同种电荷的电,故人的头发上也会带上与静电球同种电荷的电,据同种电荷相斥可知,头发之间带同种电荷,相互排斥,故头发会蓬松竖起来。
7. “漂移”是一种高难度的汽车表演项目。有一种“漂移”方法如下:当汽车在水平地面上匀速疾驶时,车对地面的压力和地面对车的支持力________(填“是”或“不是”)一对平衡力,此时突然刹车,但汽车仍要向前运动,这是由于汽车具有________。同时迅速转动方向盘,通过摩擦力改变汽车的运动方向,使汽车急转弯。
答案:不是,惯性。
解析:平衡力是作用于一个物体的力,而车对地面的压力和地面对车的支持力分别作用于两个物体,是一对相互作用力,而不是平衡力;此时突然刹车,由于汽车具有惯性,所以仍要向前运动。
三、实验探究题
8.制作简易气压计,观察大气压随高度的变化。
(1)如图所示,在玻璃瓶中倒入适量红色的水,将插有玻璃管的橡皮塞塞紧瓶口,红水升到玻璃管一定的高度,但高度不够,你应________,使水上升到瓶口以上适当位置,制成了简易气压计。
(2)将简易气压计从四楼移到一楼过程中,发现玻璃管内水柱________,说明__________。
(3)小明将简易气压计放在阳光下,过一会儿,他发现玻璃管内水柱发生了变化,这一现象说明,简易气压计的测量结果会受到______________影响。
(4)如图自制的简易气压计,瓶中水面上方是空气,在图示的状态下,瓶内的气压___瓶外的大气压.小明同学将气压计从山下拿到山上后,细玻璃管内的水柱高度会____,原因是大气压随高度的增加而____.
【答案】(1)向瓶内吹适量的气;(2)下降;高度越高,大气压越低;(3)外界温度
(4)大于。升高,减小.
【解析】(1)向瓶内吹适量的气,增大瓶内上方空气压强,瓶内液体就会被挤压到玻璃管里,沿着玻璃管上升。
(2)将简易气压计从四楼移到一楼过程中,发现玻璃管内水柱下降,高度越高,大气压越低;气压计高度越低,大气压越高。
(3)气压计放在阳光下,其周围环境温度升高,玻璃管内水柱发生了变化。说明气压与温度有关系。
(4)瓶中水面上方是空气,如果此处的气压等于瓶外的大气压,管内和瓶内的水面应该相平.现在是管内的水面高,说明瓶内的气压高于瓶外大气压;将气压计从山下拿到山上后,大气压减小,管内水柱高度会增加,说明大气压随高度的增加而减小。
9.同学们用手边的铅笔可以做很多物理小实验,如图所示。
(1)图甲中铅笔的长度是 cm。
(2)图乙中插入水中的铅笔看起来弯折了,这是光的 现象。
(3)图丙中,用手指分別顶在铅笔的两端时,两只手指的凹陷程度和感觉不同,是由于压力的作用效果与 有关。
(4)将一些细铜丝绕在铅笔下端,制成一个简易密度计,如图丁所示。如将此密度计先后放人水和某液体中,浸入部分长度之比为4:5,则该液体的密度
为 kg/m3(细铜丝体积忽略不计)。
【答案】(1)3.00;(2)折射;(3)受力面积;(4)0.8×103。
【解析】A.刻度尺的最小刻度值(或叫分度值)为相邻的刻度线表示的长度; 使用刻度尺测量物体长度时,要观察是否从0刻度线量起,起始端没从0开始,要以某一刻度当作“0”刻度,读出末端刻度值,减去前面的刻度即为物体长度,注意刻度尺要估读到分度值的下一位;
B.光从一种介质斜射入另一种介质时,光的传播方向就会发生偏转,光的折射形成的现象:放在有水的碗中的筷子看起来好像变折了、放大镜、池水看起来变浅等。
C.从铅笔所处的平衡状态入手,分析两手指的受力大小关系。压力的作用效果与压力和接触面的面积有关;
D.根据密度计漂浮,浮力等于重力,求出液体密度。
由图知:(1)刻度尺的分度值为1mm=0.1cm,铅笔左侧与0刻度线对齐,右侧与3.00cm对齐,所以铅笔的长度为3.00cm;
(2)水中铅笔看起来变弯折,属于光的折射现象,故B错误;
(3)铅笔处于静止状态,受到的两手指的压力是一对平衡力。据题可知,右边手指更疼,这说明压力的作用效果与受力面积有关;
(4)设浸入水中的长度为4h,浸入液体的长度为5h,横截面积为s,根据两次都漂浮,铅笔的重力等于排开液体的重力,
ρ水gV排水=ρ液gV排液,
ρ水g×s×4h=ρ液g×s×5h,
ρ液==×1.0×103kg/m3=0.8×103kg/m3。
10.某科学兴趣小组对“测定空气中氧气含量”的实验进行了改进:将数显设备、气体压强传感器和空气中氧气含量测量装置按如图所示连接。装置气密性良好,调节右边敞口容器和集气瓶里的水而相平,此时集气瓶内气体的体积为V1.关闭活塞,点燃燃烧匙内的红磷,立即塞紧瓶塞,待火焰熄灭后,过一段时间打开活塞,观察到集气瓶中的水位上升,待集气瓶内的水面不再上升时,集气瓶内的体体积为V2.然后向右边容器内加人一定量的水至两边水面再次相平,此时集气瓶内的气体体积为V3,在点燃红磷至打开活塞这一过程中,观察到数显设备显示集气瓶内的气体压强先上升后下降,再趋于稳定。
请回答:
(1)数显设备显示,开始一段时间集气瓶内气体压强上升,这是因为温度升高导致的气压变化量 (选填”大于”、“等于”或“小于”)氧气量减少导致的气压变化量。
(2)基于数显设备显示的气压变化,“过一段时间打开活塞”中的“一段时间”指的是火焰熄灭后到 所经历的时间。
(3)在整个实验过程中,集气瓶中减少的氧气体积为 (选填“V1﹣V2“、“V1﹣V3”或“V2﹣V3“)。
【答案】(1)大于;(2)集气瓶内的温度恢复到室温后(或数显设备的示数已不变,或集气瓶内的气压保持稳定);(3)V1﹣V3。
【解析】根据压强变化的原因来分析;根据实验中的注意事项来分析;根据参加反应的氧气来分析。
(1)实验开始时,红磷燃烧放热,由于温度升高导致的气压变化量大于氧气量减少导致的气压变化量,所以开始一段时间集气瓶内气体压强上升;
(2)在实验结束后,不要急于打开活塞,防止发生危害事故,原则上必须等到集气瓶内的温度恢复到室温后(或数显设备的示数已不变,或集气瓶内的气压保持稳定)才能打开活塞;
(3)在整个实验过程中,参加反应的氧气即为集气瓶内减少的氧气,则减少的氧气体积为:V1﹣V3。
四、综合应用题
11.某制作小组所设计的电饭锅,其结构如图所示,控制系统中的感温磁体与受热面固定在一起,当温度低于103℃时,感温磁体具有磁性。煮饭时用手向下按动开关,通过轻质传动杆AOB使永久磁体和感温磁体吸合,触点闭合,电路接通,发热板开始发热。当温度达到103℃时,感温磁体失去磁性,永久磁体受重力及弹簧的弹力作用而落下,通过传动杆使触点分开,发热板停止发热。
(1)画出使触点分开时B点受到的力和力臂。
(2)若用4N的力按下开关,B端受到的阻力为1N,则动力臂和阻力臂之比为 ,如果手按下的距离为0.5cm,则永久磁体和感温磁体之间的距离至少是 cm。
(3)用电饭锅烧水(在标准气压下),水沸腾时 (能/不能)自动断电。
【答案】(1)见解析图;(2)1:4;2;(3)不能。
【解析】永久磁体受重力及弹簧的弹力作用而落下,画出使触点分开,由此画出B点受到的力,再由画出其力臂;根据杠杆的平衡条件计算动力臂和阻力臂之比;根据功的原理计算永久磁体和感温磁体之间的距离;根据水的沸点结合感温磁体失去磁性的温度分析解答。
(1)由题知,永久磁体受重力及弹簧的弹力作用而落下,则使触点分开时B点受到的力是竖直向下的,由此画出B点受到的力,再由支点O作这个力作用线的垂线段,即为其力臂L,如图所示:
(2)若用4N的力按下开关,即动力FA=4N,B端受到的阻力FB=1N,
由杠杆的平衡条件有:FALA=FBLB,
所以动力臂和阻力臂之比:===;
由题意和图示可知,手按下开关时,B端上升的升高应等于永久磁体和感温磁体之间的距离,
由功的原理有:FAhA=FBhB,
所以永久磁体和感温磁体之间的距离:L=hB===2cm;
(3)由题知,当温度达到103℃时,感温磁体失去磁性,永久磁体受重力及弹簧的弹力作用而落下,通过传动杆使触点分开,发热板停止发热,
在标准大气压下水的沸点为100℃,则水沸腾时感温磁体不会失去磁性,故不能将触点分开而自动断电。
12.某物理兴趣小组设计了一个压力报警装置,工作原理如图所示。ABO为一水平杠杆,OA长120cm,O为支点,AB:OB=5:1;已知报警器R0的阻值恒为10Ω,压力传感器R固定放置,R的阻值随所受压力F变化的关系如表所示。闭合开关S,水平踏板空载时,电压表的示数为2V;当水平踏板所受压力增大,电压表示数达到5V时,报警器R0开始发出报警信号。踏板、压杆和杠杆的质量均忽略不计。求:
F/N
0
5
10
15
20
25
30
…
R/Ω
45
34
24
18
14
12
10
…
(1)电源电压为多少?
(2)当报警器开始报警时,踏板设定的最大压力值为多少?
(3)若电源电压变为14V,为保证报警器仍在踏板原设定的最大压力值时报警,应在杠杆上水平调节踏板触点B的位置。试计算说明触点B应向哪个方向移动多少厘米?
【答案】(1)电源电压为11V;
(2)当报警器开始报警时,踏板设定的最大压力值为150N;
(3)若电源电压变为14V,为保证报警器仍在踏板原设定的最大压力值时报警,应在杠杆上水平调节踏板触点B的位置,触点B应该向左移动8cm。
【解析】由图乙可知当踏板空载时,压力传感器的电阻为45Ω,闭合开关时,压力传感器和报警器串联,根据欧姆定律求出电流,再求出电源电压;电压表示数达到5V时,报警器R0开始发出报警信号,根据欧姆定律求出电流,再求出压力传感器两端的电压,根据欧姆定律求出压力传感器的阻值,从图象中找出压力值,再根据杠杆平衡条件求出踏板设定的最大压力值;电源电压升高时,R0两端分得的电压增大,为保证报警器仍在踏板原设定的最大压力值时报警,应减小R0两端的电压,根据杠杆的平衡条件判断踏板触点移动的方向。
若电源电压变为14V,为保证报警器仍在踏板原设定的最大压力值时报警,电路中的电流仍变为0.5A,根据欧姆定律算出R的电电阻,从表格中判断出压力F,据杠杆平衡条件求出OB的长度,判断出移动的距离。
(1)闭合开关时,压力传感器R和R报警器R0串联,电压表测报警器R0两端的电压,
由表格数据可知,当踏板空载时(F=0N),压力传感器的电阻为R=45Ω,R0=10Ω,电压表的示数为2V,
此时电路中的电流:I===0.2A,
电源电压为:U=I(R+R0)=0.2A×(10Ω+45Ω)=11V;
(2)报警器R0开始发出报警信号时,其电压为U0′=5V,
此时电路中的电流:I′===0.5A,
传感器两端的电压:U传=U﹣U0′=11V﹣5V=6V,
此时传感器的阻值:R′===12Ω,
由图象可知,当传感器的阻值为12Ω时,对应的压力F压=25N,
由题知,ABO为一水平杠杆,O为支点,AB:OB=5:1,则OB=OA=×120cm=20cm,
根据杠杆平衡条件可得:F压×OA=F踏×OB,即25N×6=F踏×1,
解得F踏=150N,即踏板设定的最大压力值为150N;
(3)若电源电压增大变为14V时,R0两端分得的电压增大,根据串联电路的分压特点可知,应增大压敏电阻分担的电压,保证R0两端分得的电压不变,此时就应该增大压敏电阻的阻值;
因压敏电阻的阻值随所受压力的增大而减小,所以应该减小压杆对传感器的压力,由杠杆平衡条件F压×OA=F踏×OB可知,OA不变,F踏不变,所以F压和OB成正比,要减小压杆对传感器的压力,应减小OB,即把踏板触点B向左移动。
若电源电压变为14V,为保证报警器仍在踏板原设定的最大压力值时报警(即电压表示数仍然为5V),电路中的电流仍为0.5A;
报警时压力传感器的电阻:R″===18Ω;
由图象可知,当传感器的阻值为18Ω时,对应的压力为F压′=15N,
根据杠杆平衡条件可得:F踏×OB′=F压′×OA,即150N×OB′=15N×1.2m,
解得OB′=0.12m=12cm;
移动的距离:s=OB﹣OB′=20cm﹣12cm=8cm,
故触点B应该向左移动8cm。
13.小宇给家里楼顶的水箱制作了一个自动加水装置,初步设计如图所示,将两个完全相同的实心圆柱体A、B通过细线与一压力传感开关相连,吊在水平放置的圆柱形水箱中,已知每个圆柱体重为6N,底面积为50cm2.当水箱储水深度降到10cm,圆柱体B一半浸在水中时,压力传感开关所受拉力达到10N,其闭合开始加水。(细线质量与体积均忽略不计,g取10N/kg)请求:
(1)刚开始加水时,水箱底部所受水的压强。
(2)圆柱体的密度。
(3)当水箱储水深度达到1.5m时,压力传感开关所受拉力为5N,其断开停止加水,求应设计A、B间细线的长度。
【答案】(1)刚开始加水时,水箱底部所受水的压强1×103Pa;
(2)圆柱体的密度1.5×103kg/m3;
(3)A、B间细线的长度1.3m。
【解析】知道水的深度,根据p=ρ水gh求出水箱底部所受水的压强;根据题意求出圆柱体B受的浮力,再根据F浮=ρ水gV排求出圆柱体B浸在水中的体积,进而求出圆柱体B的体积,再根据G=mg=ρgV求出圆柱体的密度;当水箱储水深度达到1.5m时,压力传感开关所受拉力为5N,求出此时AB受到的浮力,进而求出AB浸在水中的体积,再求出浸入水中的深度,再求AB浸入水中增加的深度,进而求出A、B间细线的长度。
(1)刚开始加水时,水的深度h=10cm=0.1m,
水箱底部所受水的压强:
p=ρ水gh=1×103kg/m3×10N/kg×0.1m=1×103Pa;
(2)圆柱体B一半浸在水中时,压力传感开关所受拉力达到10N,
把2个圆柱体看作一个整体,受向上的浮力、向上的拉力和向下的总重力,
由力的平衡条件可得:F浮+F拉=G,
此时圆柱体B受的浮力:
F浮=G﹣F拉=2×6N﹣10N=2N,
由F浮=ρ水gV排得,圆柱体B浸在水中的体积:
V排===2×10﹣4m3,
由题知,此时圆柱体B一半浸在水中,
则圆柱体B的体积:V=2V排=2×2×10﹣4m3=4×10﹣4m3,
由G=mg=ρgV得,圆柱体密度:
ρ===1.5×103kg/m3;
(3)当水箱储水深度达到h2=1.5m时,压力传感开关所受拉力为5N,
此时AB受到的总浮力:
F浮′=G﹣F拉′=2×6N﹣5N=7N,
由F浮=ρ水gV排得,AB浸入水中的总体积:
V排′===7×10﹣4m3,
圆柱体的底面积为50cm2=5×10﹣3m2,
AB浸入水中的总深度:
hAB===0.14m,
当水深为h1=10cm时,B浸入水中的深度:
hB===0.04m,
则AB浸入水中增加的深度:
△h=hAB﹣hB=0.14m﹣0.04m=0.1m,
AB间细线的长度:
h=h2﹣h1﹣△h=1.5m﹣0.1m﹣0.1m=1.3m。
14.在综合实践活动中,科技小组设计了一个能反映水平风力大小的装置,如图甲所示,电源电压恒为16V,R0为定值电阻,L为额定电压是2.5V的小灯泡,其I﹣U关系的部分数据如图乙所示,AB为长14cm、阻值60Ω粗细均匀的电阻丝(电阻丝的阻值与长度成正比),OP为质量、电阻均不计的金属细杆,下端连接一个重2N的圆球P.闭合开关S,无风时,OP下垂并与A端接触,此时电流表示数为0.2A;有风时,OP绕悬挂点O转动,风对球的作用力F方向始终水平向右,已知OA为10cm,OP始终与AB接触良好且无摩擦;求:
(1)电流表示数为0.2A时,灯泡的电阻为 Ω;
(2)无风时R0消耗的电功率。
(3)为保护电路,允许风对球施加的最大作用力。
【答案】(1)5;(2)无风时R0消耗的电功率为0.6W。
(3)为保护电路,允许风对球施加的最大作用力为1.4N。
【解析】(1)由图可知,灯泡、定值电阻R0和电阻丝串联;
因串联电路电流处处相等,所以,当电流表示数为0.2A时,通过灯泡的电流为0.2A,
由图乙可知此时灯泡两端的电压为1V,
则根据I=U/R可得,灯泡的电阻:RL===5Ω;
(2)无风时,OP下垂并与A端接触,电阻丝接入阻值最大为60Ω,
根据I=U/R可得,电阻丝两端的电压:UAB=IRAB=0.2A×60Ω=12V,
根据串联电路中总电压等于各分电压之和可得,R0两端的电压:
U0=U﹣UL﹣UAB=16V﹣1V﹣12V=3V,
则此时R0消耗的电功率:P0=U0I=3V×0.2A=0.6W;
(3)根据I=U/R可得R0的阻值:R0===15Ω;
由于灯泡的额定电压为2.5V,则电路中最大电流等于灯泡正常工作时的电流,由图乙可知最大电流为I′=0.3A,此时风对球的压力最大,OP绕O转动的角度最大,设此时OP与AB的接触点为C,
则根据欧姆定律可得,R0两端的电压:U0′=I′R0=0.3A×15Ω=4.5V,
因串联电路中总电压等于各分电压之和,
所以RBC两端的电压:
UBC=U﹣U额﹣U0′=16V﹣2.5V﹣4.5V=9V,
根据I=U/R可得此时电阻丝连入电路的电阻:
RBC===30Ω;
由于电阻丝的电阻与电阻丝的长度成正比,则:=,
所以,BC=×AB=×14cm=7cm,
则AC=AB﹣BC=14cm﹣7cm=7cm,
如右图,把OP视为一根杠杆,F的力臂为OD,G的力臂等于PD,
根据杠杆平衡条件可得:
F×OD=G×PD,则:=;
由于△OAC∽△ODP,根据相似三角形的知识可得:=,
所以,=,
则:F==×2N=1.4N。
相关试卷
这是一份中考物理一轮总复习专题57 杂技魔术科技活动中的物理中考问题(含解析),共19页。试卷主要包含了杂技魔术,自制教具主要类型,实验探究题,综合应用题等内容,欢迎下载使用。
这是一份初中升学考试物理微专题复习专题57杂技魔术科技活动中的物理初中升学考试问题教师版含解析,共18页。试卷主要包含了杂技魔术,自制教具主要类型,实验探究题,综合应用题等内容,欢迎下载使用。
这是一份初中升学考试物理微专题复习专题57杂技魔术科技活动中的物理初中升学考试问题学生版,共8页。试卷主要包含了杂技魔术,自制教具主要类型,实验探究题,综合应用题等内容,欢迎下载使用。

