还剩6页未读,
继续阅读
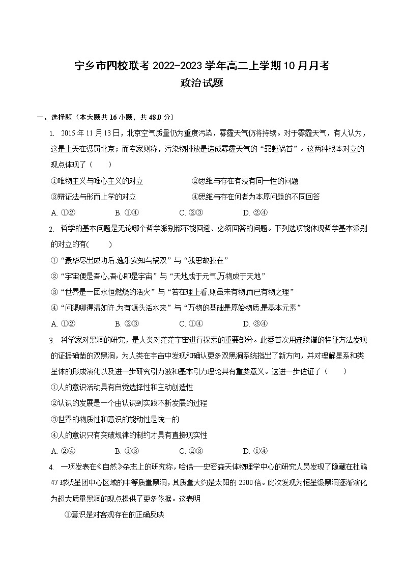
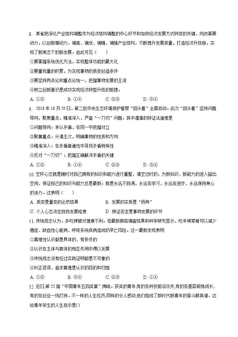
湖南省宁乡市四校联考2022-2023学年高二上学期10月月考政治试卷
展开相关试卷
宁乡市第一高级中学2022-2023学年高二上学期12月检测政治试卷(含答案):
这是一份宁乡市第一高级中学2022-2023学年高二上学期12月检测政治试卷(含答案),共13页。试卷主要包含了单选题,材料分析题等内容,欢迎下载使用。
2022-2023学年广东省清远市四校高二上学期期中联考政治试卷含答案:
这是一份2022-2023学年广东省清远市四校高二上学期期中联考政治试卷含答案,共8页。试卷主要包含了请将答案正确填写在答题卡上等内容,欢迎下载使用。
湖南省五市十校2023-2024学年高二上学期期中联考政治试卷(含答案):
这是一份湖南省五市十校2023-2024学年高二上学期期中联考政治试卷(含答案),共12页。试卷主要包含了单选题,材料分析题等内容,欢迎下载使用。

