所属成套资源:2023春中图版高中地理必修2全册同步PPT课件+同步练习
- 4.2+国家海洋权益与海洋发展战略(课件+分层作业)-2022-2023学年高一地理同步备课系列(中图版2019必修第二册) 课件 1 次下载
- 4.3+南海诸岛与钓鱼岛及其附属岛屿(课件+分层作业)-2022-2023学年高一地理同步备课系列(中图版2019必修第二册) 课件 0 次下载
- 第四章+章末检测-2022-2023学年高一地理同步备课系列(中图版2019必修第二册) 课件 0 次下载
- 5.1+人类面临的主要环境问题(课件+分层作业)-2022-2023学年高一地理同步备课系列(中图版2019必修第二册) 课件 0 次下载
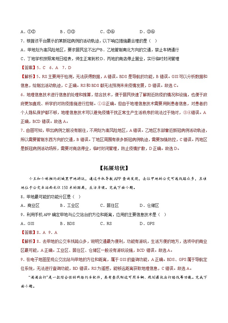
- 5.2+协调人地关系与可持续发展(课件+分层作业)-2022-2023学年高一地理同步备课系列(中图版2019必修第二册) 课件 0 次下载
高中地理中图版 (2019)必修 第二册第四章 国土开发与保护第四节 地理信息技术的应用备课课件ppt
展开
这是一份高中地理中图版 (2019)必修 第二册第四章 国土开发与保护第四节 地理信息技术的应用备课课件ppt,文件包含地理信息技术的应用pptx、44地理信息技术的应用分层作业-上好课2022-2023学年高一地理同步备课系列中图版2019必修第二册解析版docx、44地理信息技术的应用分层作业-上好课2022-2023学年高一地理同步备课系列中图版2019必修第二册原卷版docx等3份课件配套教学资源,其中PPT共36页, 欢迎下载使用。
当地滑坡严重,道路阻塞,为了及时开展救灾工作,政府想快速了解灾区受灾情况。
全球导航卫星系统(GNSS)
地理信息系统(GIS)
二、全球导航卫星系统及其应用
能够在地球表面或近地空间的任何地点,提供全天候的三维坐标、速度、时间信息的导航定位系统。
思考:1.全球导航卫星系统的功能是什么?2.通过提供什么信息实现它的功能?3.全球导航卫星系统有什么特点?
三维坐标、速度、时间信息
中国北斗导航卫星系统 (BDS)美国全球定位系统(GPS)俄罗斯格洛纳斯全球导航卫星系统 (GLONASS)欧盟伽利略导航卫星系统 (GALILEO)
中国自行研制北斗三号开通短报文功能
全球导航卫星系统工作原理示意图
2009年4月下旬黑龙江火点分布图
图4-2-4 装有全球定位系统的“向阳红09”母船正在按预定地点投放“蛟龙号”
三、遥感及其应用
遥感即“遥远的感知”。 指应用探测仪器,不与探测目标近距离接触,从远处把目标的电磁波特性记录下来,通过分析,揭示目标的特征和变化的综合性探测技术。
图4-2-7 不同分辨率遥感影像的比较
从左到右的影像分辨率依次为30米、10米、4米
图4-2-8 遥感影像
台风“利奇马”卫星云图来源:国家卫星气象中心
咸海(位于乌兹别克斯坦和哈萨克斯坦交界处)由于引用上游河流水灌溉,导致湖泊面积缩小。
思考:遥感技术相对于人工实地调查优势在哪?
遥感技术优点:范围大速度快成本低
四、地理信息系统及应用
依靠计算机实现地理信息的收集、处理、储存、分析和应用的系统。
图4-2-10 地理信息系统的工作原理
降水量降水强度降水持续时间地面高程排水系统…
预测模型①洪水发生时间②可能淹没范围
山西省清徐县农作物面积统计
了解灾区受灾情况 精准定位受灾地区 受灾人员、财产安全转移 灾情统计和损失评估
如果发生了地震,政府需要做哪些工作?
地理信息技术在灾害中发挥了什么作用?
当地滑坡严重,道路阻塞,为了及时开展救援工作,政府想快速了解灾区受灾情况。
在地震发生后中国资源卫星应用中心紧急调度多颗陆地观测卫星对灾区进行持续观测成像,9日下午13时,地震灾区的首张卫星遥感影像图公布。
了解滑坡情况道路状况重要城镇分布主要居民点分布
精准定位受灾地区查找灾中失踪车辆有效调度救灾车辆
策划营救、撤离、绕行路线;分析避难所宜选址点;估算受灾面积、损失。
地理信息技术在灾害中应用小结
PM2.5是指大气中直径小于或等于2.5微米的颗粒物。近年来,北京市雾霾天气增多,主要受PM2.5影响。2012年北京市开始启用卫星监测PM2.5的污染状况。据此完成1、2题。
1.北京市利用卫星监测PM2.5的污染状况,采用的地理信息技术是 A.全球定位系统 B.遥感技术 C.地理信息技术 D.数字地球
2.利用此技术对雾霾进行监测的优点有 ①监测范围广 ②时效快 ③精度高 ④连续性强 ⑤可监测到雾霾污染的来源 A.①②③④ B. ①②③⑤ C. ①②④⑤ D.②③④
相关课件
这是一份高中地理第三节 服务业区位因素备课课件ppt,文件包含33+服务业区位因素精品课件-上好课2022-2023学年高一地理同步备课系列中图版2019必修第二册pptx、33服务业区位因素分层作业-上好课2022-2023学年高一地理同步备课系列中图版2019必修第二册解析版docx、33服务业区位因素分层作业-上好课2022-2023学年高一地理同步备课系列中图版2019必修第二册原卷版docx等3份课件配套教学资源,其中PPT共36页, 欢迎下载使用。
这是一份高中地理中图版 (2019)必修 第二册第二节 工业区位因素备课课件ppt,文件包含32+工业区位因素精品课件-上好课2022-2023学年高一地理同步备课系列中图版2019必修第二册pptx、32工业区位因素分层作业-上好课2022-2023学年高一地理同步备课系列中图版2019必修第二册解析版docx、32工业区位因素分层作业-上好课2022-2023学年高一地理同步备课系列中图版2019必修第二册原卷版docx等3份课件配套教学资源,其中PPT共41页, 欢迎下载使用。
这是一份中图版 (2019)必修 第二册第三章 产业区位选择第一节 农业区位因素备课ppt课件,文件包含31+农业区位因素精品课件-上好课2022-2023学年高一地理同步备课系列中图版2019必修第二册pptx、31农业区位因素分层作业-上好课2022-2023学年高一地理同步备课系列中图版2019必修第二册解析版docx、31农业区位因素分层作业-上好课2022-2023学年高一地理同步备课系列中图版2019必修第二册原卷版docx等3份课件配套教学资源,其中PPT共55页, 欢迎下载使用。

