资料中包含下列文件,点击文件名可预览资料内容
还剩3页未读,
继续阅读
所属成套资源:2023济南章丘区四中高二上学期期末线上考试及答案(九科)
成套系列资料,整套一键下载
2023济南章丘区四中高二上学期期末线上考试语文试题PDF版含答案
展开
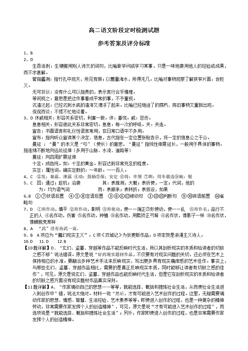
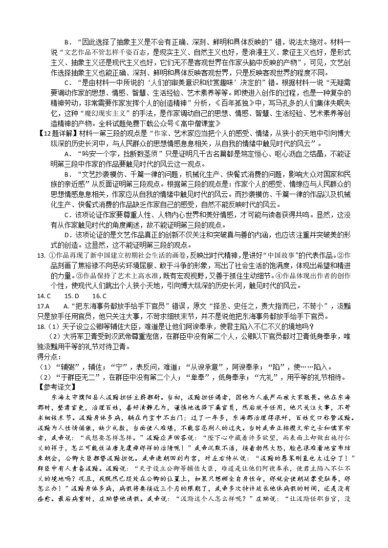
这是一份2023济南章丘区四中高二上学期期末线上考试语文试题PDF版含答案,文件包含语文答案docx、山东省济南市章丘区第四中学2022-2023学年高二上学期期末线上考试语文试题pdf等2份试卷配套教学资源,其中试卷共12页, 欢迎下载使用。
相关试卷
2022-2023学年山东省济南市章丘区四中高二上学期期末(线上)语文试题含解析:
这是一份2022-2023学年山东省济南市章丘区四中高二上学期期末(线上)语文试题含解析,共31页。试卷主要包含了选择题,选择类,非连续性文本阅读,文言文阅读,古代诗歌阅读,情景默写,文学类阅读-单文本,材料作文等内容,欢迎下载使用。
2022-2023学年山东省济南市章丘区第四中学高二上学期期末线上考试语文试题(Word版):
这是一份2022-2023学年山东省济南市章丘区第四中学高二上学期期末线上考试语文试题(Word版)
2023济南章丘区四中高二上学期10月份质量检测联合调考语文试题含解析:
这是一份2023济南章丘区四中高二上学期10月份质量检测联合调考语文试题含解析,共10页。试卷主要包含了二单元,古代诗文阅读,语言文字运用,写作等内容,欢迎下载使用。

