还剩8页未读,
继续阅读
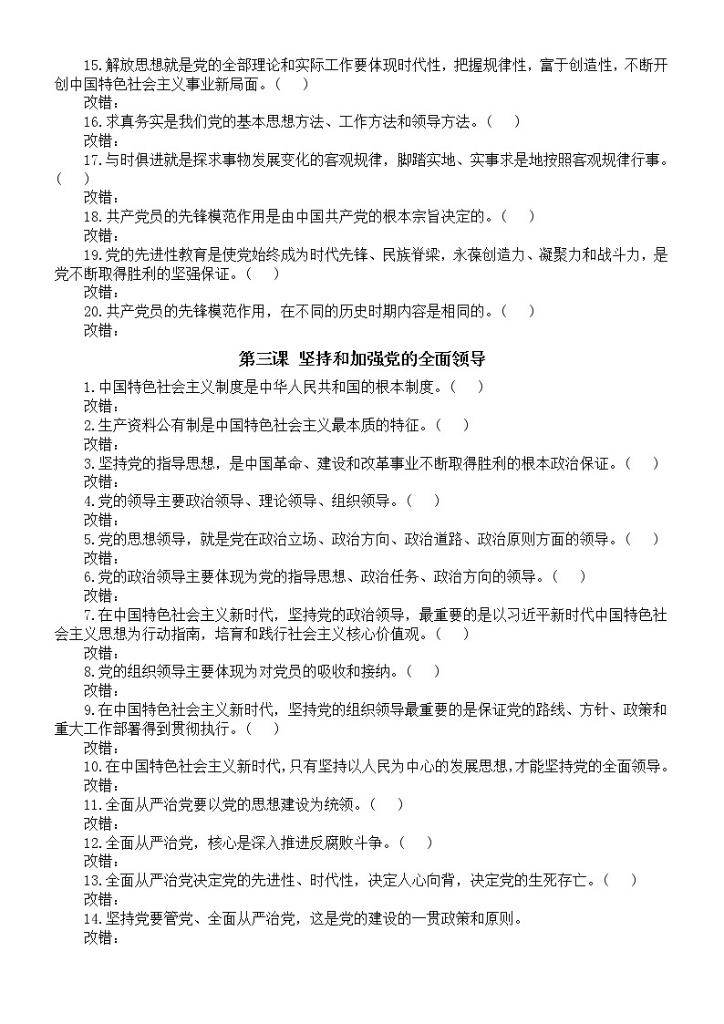
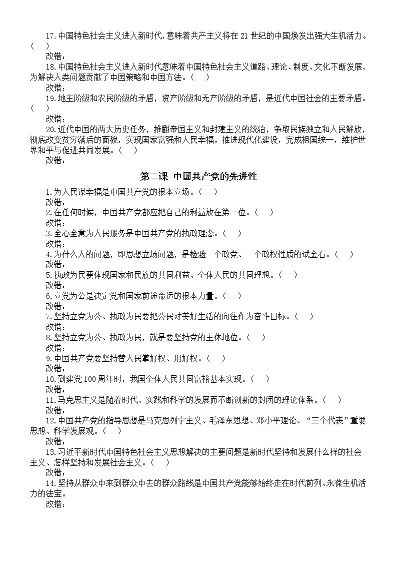
高中政治必修三《政治与法治》判断题专项练习(按课时编排)
展开
这是一份高中政治必修三《政治与法治》判断题专项练习(按课时编排),共11页。试卷主要包含了近代中国的基本国情是殖民地社会等内容,欢迎下载使用。
相关试卷
高中政治选择性必修一《当代国际政治与经济》判断并改错专项练习(按课时编排):
这是一份高中政治选择性必修一《当代国际政治与经济》判断并改错专项练习(按课时编排),共5页。试卷主要包含了国体相同的国家,政体一定相同等内容,欢迎下载使用。
高中政治必修一《中国特色社会主义》判断题专项练习(按课时编排):
这是一份高中政治必修一《中国特色社会主义》判断题专项练习(按课时编排),共6页。试卷主要包含了私有制会永远存在等内容,欢迎下载使用。
高中政治必修四《哲学与文化》判断题专项练习(按课时编排):
这是一份高中政治必修四《哲学与文化》判断题专项练习(按课时编排),共19页。试卷主要包含了哲学都能给人智慧, 使人聪明,发展的实质是新旧事物的相互取代等内容,欢迎下载使用。

