黑龙江省佳木斯市抚远市2022-2023学年八年级上学期期末物理试卷(含答案)
展开这是一份黑龙江省佳木斯市抚远市2022-2023学年八年级上学期期末物理试卷(含答案),共19页。试卷主要包含了单项选择题,填空题,探究与实验题,综合与应用题等内容,欢迎下载使用。
2022-2023 学年黑龙江省佳木斯市抚远市八年级(上)期末 物理试卷
一、单项选择题(每小题 3 分,共 24 分。每小题只有一个正确选项)
1.下列估测的数据中与事实不相符的是( )
A.演奏一遍中华人民共和国国歌的时间约为 2min
B.一个鸡蛋的质量约为 50g
C.成年人正常步行的速度约为 1. 1m/s
D.人感觉舒适的环境温度约为 23℃
2.无风的天气,小虹和同学一起用机械停表和刻度尺测量乒乓球下落的平均速度,他们让乒乓球从三楼由静止竖
直落到地面。对于实验有关的操作和分析,正确的是( )
A.该实验很简单,不必注意操作的安全
B.选择量程为 1 米的刻度尺来测量路程
C.使用停表前, 要先观察停表是否调零
D.所测速度表示乒乓球每一时刻的快慢
3.关于声现象,下列说法正确的是( )
A.一切发声的物体都在振动
B.声音在真空中的传播速度为 340m/s
C.“闻其声, 知其人”是根据音调区分的
D.某昆虫的翅膀振动的频率是 360Hz,人耳不能听到该频率的声音
4.冬天, 可以看到教室的玻璃窗上有许多冰花,这些冰花是( )
A.室内的空气凝华形成的,在玻璃窗的内表面
B.室外的空气凝华形成的,在玻璃窗的外表面
C.室内空气中的水蒸气凝华形成的, 在玻璃窗的内表面
D.室外空气中的水蒸气凝华形成的,在玻璃窗的外表面
5.下列说法正确的是( )
A.打印在纸上的二维码是光源
B.误差只能减小,不能消除
C.水在 0℃时的密度最大
D.借助放大镜看地图时,放大镜到地图的距离应大于放大镜的一倍焦距
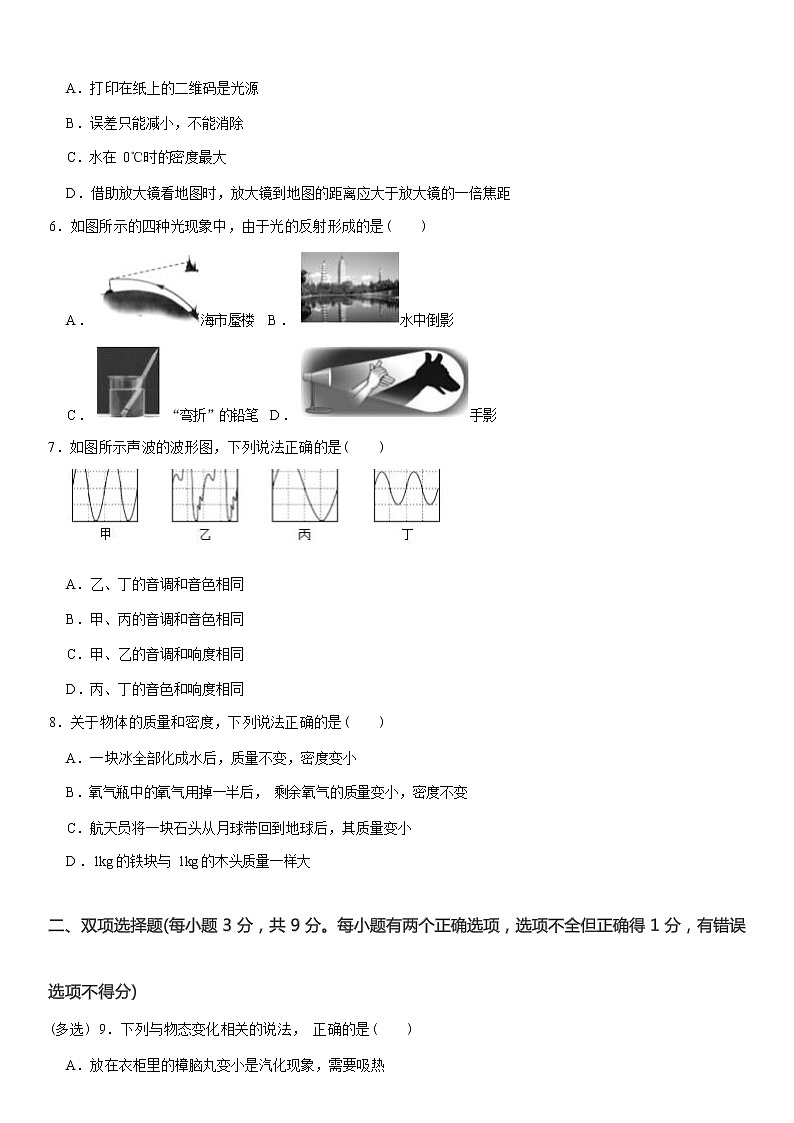
6.如图所示的四种光现象中,由于光的反射形成的是( )
A . 海市蜃楼 B . 水中倒影
C . “弯折”的铅笔 D . 手影
7.如图所示声波的波形图,下列说法正确的是( )
A.乙、丁的音调和音色相同
B.甲、丙的音调和音色相同
C.甲、乙的音调和响度相同
D.丙、丁的音色和响度相同
8.关于物体的质量和密度,下列说法正确的是( )
A.一块冰全部化成水后,质量不变,密度变小
B.氧气瓶中的氧气用掉一半后, 剩余氧气的质量变小,密度不变
C.航天员将一块石头从月球带回到地球后,其质量变小
D .1kg 的铁块与 1kg 的木头质量一样大
二、双项选择题(每小题 3 分,共 9 分。每小题有两个正确选项,选项不全但正确得 1 分,有错误
选项不得分)
(多选) 9.下列与物态变化相关的说法, 正确的是( )
A.放在衣柜里的樟脑丸变小是汽化现象,需要吸热
B.出汗时吹风扇感觉凉快,是因为风降低了室温
C.北方的冬天, 在菜窖里放几桶水, 是为了让水凝固放热,菜不会被冻坏
D.春天,冰雪消融时需要吸收热量
(多选) 10.下列说法不正确的是( )
A.在光的折射现象中,光路是不可逆的
B.雨后彩虹是光的色散现象,此现象说明白光是由各种色光混合而成的
C.电视机的遥控器是利用红外线来实现对电视机的遥控的
D.在光的反射实验中,当入射光线远离法线时, 反射光线将靠近法线
(多选) 11.在测量液体密度的实验中,小明利用天平和量杯测量了液体和量杯的总质量 m 及液体的体积 V,得到
了几组数据并绘出如图所示的 m ﹣ V 图象。下列说法正确的是( )
A.量杯质量为 20g
B .40cm3 的该液体质量为 40g
C.该液体密度为 1.25g/cm3
D.该液体密度为 2g/cm3
三、填空题(每空 1.5 分,每小题 3 分,共 24 分)
12 .2022 年 10 月 31 日, 搭载空间站梦天实验舱的长征五号 B 遥四运载火箭,在文昌航天发射场准时点火发射。 火箭发射过程中, 巨大的轰鸣声不绝于耳,“巨大”是形容声音的 (填“响度”“音调”或“音色”) 这 一特性;如果离得近,会感觉耳膜有胀痛感, 这是因为声音能够传递 。
13 .午睡期间,校园外工地上的轰鸣声,吵得同学们睡不着觉。小明起身关上了窗户,小红用面巾纸堵住了耳朵。 小明是在 减弱噪声的; 小红是在 减弱噪声的。
14.如图所示, 如果把纸风车放在点燃的酒精灯上方, 风车能转动起来。这是由于酒精灯火焰附近一定质量的气体 受热膨胀后密度 (填“变大”“变小”或“不变”) 而上升形成气流,推动纸风车转动。由此可知,“暖 气”安装在屋内的 (填“上方”“下方”或“中间”),可以使整个屋子很快暖和起来。
15.2022 年 11 月 8 日,我国大部分地区都可以看到全食阶段的“红月亮”(如图所示),月全食是由于光的 形 成的; 不同地方的人们能同时看到月亮, 是因为太阳光照射在月亮表面发生了 (填“镜面反射”或“漫 反射”)。
16.小芳站在斑马线路口等人行绿灯时,以行驶的汽车为参照物,小芳是 的;若马路宽度为 25m,人行绿 灯时间为 20s,等绿灯亮后小芳至少以 m/s 的平均速度才能安全通过马路。
17.如图所示是甲、乙两种物质的熔化曲线,从曲线可以看出,甲、乙两种物质中 (填“甲”或“乙”) 是晶体,其熔点是 ℃。
18.上网课期间, 老师利用家中电脑的摄像头和麦克风进行授课, 小明同学在家里通过电脑和音箱来上课。摄像头
相当于一个 透镜;小明上课时能听到音箱里传来的老师的讲课声,该声音是通过 传到人耳处的。
19.甲、乙两个实心物体,甲的质量是乙的 3 倍,乙的体积是甲的,则组成甲、乙两物体物质的密度之比为 ; 若将甲物体截去的体积, 将乙物体截去 的体积,则甲、乙两物体剩余部分的密度之比为 。
四、探究与实验题(20 题 5 分, 21 题 12 分, 22 题 5 分,共 22 分)
20 .小明用如图甲所示装置探究水的沸腾特点。
(1) 除温度计外, 本实验还需要的测量工具是 。
(2) 组装实验装置时, 应按照 (填“自上而下”或“自下而上”) 的顺序进行。 (3)某时刻温度计的示数如图甲所示,此时水的温度为 ℃; 小明观察到水沸腾前产生气泡的现象如图 (填“乙”或“丙”)所示。
(4) 图丁是小明根据实验数据描绘的水温随时间变化的图象。由图象可知,水的沸点不是 100℃, 这是因 为 。(填序号)
A.实验操作错误造成的
B.实验误差引起的
C. 当地气压低于 1 标准大气压
21 .如图甲所示为小明同学探究平面镜成像特点的示意图。
①用玻璃板代替平面镜进行实验,主要是为了便于确定 。
②点燃蜡烛 A,透过玻璃板观察到蜡烛 A 的像,把与 A 完全相同未点燃的蜡烛 B 放在像的位置,观察到蜡烛 B 与蜡烛 A 的像完全重合,说明像与物 。
③如图乙所示, 小明把一枚硬币放在平面镜前,若将平面镜沿图中虚线水平向右移动 3cm,则硬币在 a 处的像 (填“向右移动 6cm”“向右移动3cm”或“不动”)。
22.在探究“凸透镜成像规律”时,老师给同学们准备了凸透镜、凹透镜、光具座、蜡烛、光屏各一个, 火柴一盒。
(1) 在挑选透镜时,小明把两个透镜分别正对太阳光,在光屏上出现了如图甲、乙所示的光斑,他应该选择 (甲/乙)透镜来进行实验。
(2)点燃蜡烛后,光屏上出现了如图丙所示的像,这是因为在实验前小明忽略了实验中的一个操作步骤,这一 步骤应是 。
(3) 如图丁所示是小明通过实验得到的凸透镜的像距 v 和物距 u 的关系图象。由图象可知凸透镜的焦距是
cm。
(4) 当烛焰距凸透镜 35cm 时, 移动光屏, 可在光屏上得到一个清晰、倒立、 的实像,生活中利用这一 原理制成的光学仪器是 (照相机/投影仪/放大镜)。要使烛焰在光屏上所成的像变大, 应保持透镜的位置 不动, 调节蜡烛的位置, 同时将光屏 (靠近/远离) 透镜,直至得到清晰的像。
(5) 实验中他不小心用纸把透镜下半部分遮住了, 则他看到的光屏上所成的像的大小将 (变大/变小/不 变),亮度将 (变亮/变暗/不变)。
(6)实验后,小明取下自己所戴的眼镜放在蜡烛与凸透镜之间靠近透镜的位置,光屏上原来清晰的像变模糊了, 他将光屏向远离透镜方向移动一段距离后,原来模糊的像又变清晰了, 则说明小明同学所戴的是 眼镜。 (近视/远视)
23.某同学捡到一个金属螺母, 为了测量此螺母的密度, 他做了如下实验。
(1) 把天平放在水平桌面上,将游码移至标尺左端零刻度线处,指针静止时的位置如图甲所示,要使横梁平衡,
应向 (填“左”或“右”) 调节平衡螺母。
(2) 把金属螺母放在天平 (填“左”或“右”) 盘中, 并用镊子向另一侧盘中加减砝码并调节游码在标 尺上的位置,使天平横梁恢复平衡。盘中砝码和游码在标尺上的位置如图乙所示,则金属螺母的质量是 g。
(3) 在量筒中装入 20mL 水,用细线系住金属螺母并将其轻轻放入量筒中, 如图丙所示。则金属螺母的体积是
kg/m 。
cm3 ,金属螺母的密度是 3
24 .如图所示的漫画,站在岸上的人看到的潭水并不太深, 也就到人的胸部而已,可实际深度比看到的要深很多,
人跳入水中后可能会发生溺水事故, 为什么?
六、综合与应用题(24 题 7 分, 25 题 8 分,共 15 分)
25 .演出时,在舞台上撒干冰(固态二氧化碳),会出现云雾缭绕的景象,请用学过的物理知识解释这一现象。
26.一座铁路桥全长为 1400m,一列长为 210m 的列车匀速驶过该桥,列车完全通过铁路桥所用的时间为 161s。求:
(1) 该列车匀速行驶的速度是多少米/秒?
(2) 列车全部在铁路桥上的时间是多少秒?
(3) 列车上一乘客从窗口观察到他从桥头至桥尾的时间是多少秒?
27.一个空塑料瓶的质量是 50g,用它装满水后的总质量是 2550g,用它装满植物油后的总质量是 2300g。请解答以 下问题:(ρ 水=1.0g/cm3 )
(1) 塑料瓶装满水后, 瓶中水的质量是多少克?
(2) 瓶子的容积是多少厘米 3?
(3) 植物油的密度是多少千克/米 3?
参考答案与试题解析
1 .【解答】 解: A、我国的国歌长度较小,演奏一遍中华人民共和国国歌用时约 50s,故 A 不符合实际;
B 、10 个鸡蛋的质量约 1 斤, 而 1 斤=500g,所以一个鸡蛋的质量在 50g 左右, 故 B 符合实际;
C、成年人正常步行的速度约为 4km/h=4×m/s≈1. 1m/s,故 C 符合实际;
D、人体正常体温在 37℃左右, 感觉舒适的环境气温在 23℃左右,故 D 符合实际。
故选: A。
【点评】物理与社会生活联系紧密,多了解一些生活中的常见量的值可帮助我们更好地学好物理,同时也能让物 理更好地为生活服务。
2 .【解答】 解: A、让乒乓球从三楼由静止竖直落到地面,位置比较高,要注意操作安全, 故 A 错误;
B、三楼的高度约为 10 米,若选择量程为 1 米的刻度尺来测量,需要在竖直方向上测量多次,操作十分不方便, 实际无法完成, 故 B 错误;
C、使用停表前, 要先观察停表是否调零, 故 C 正确;
D、所测速度表示乒乓球的平均速度,故 D 错误。
故选: C。
【点评】本题考查了测量乒乓球下落的平均速度的实验的设计、操作步骤和注意事项, 属于实验题。
3 .【解答】 解: A、一切发声的物体都在振动,故 A 正确;
B、真空不能传声,故 B 错误;
C、不同人的声带结构不同,发出声音的音色不同,“闻其声,知其人”是根据音色区分的,故 C 错误; D、人耳能听到的声音的频率范围是 20~20000Hz,人耳能听到 360Hz 的声音, 故 D 错误。
故选: A。
【点评】本题考查了人听到的频率范围、声音的产生和传播条件、音色,是一道声学综合题。
4.【解答】解:冬天, 教室内温度较高的水蒸气遇到温度较低的玻璃凝华形成冰晶,附着在玻璃内侧,就是我们看
到的冰花。
故选: C。
【点评】分析生活中的热现象属于哪种物态变化,关键要看清物态变化前后,物质各处于什么状态;另外对六种 物态变化的吸热和放热情况也要有清晰的认识。
5 .【解答】 解: A、打印在纸上的二维码不能自行发光, 它不是光源, 故 A 错误。
B、误差只能减小,不能消除, 故 B 正确。
C、水在 4℃时的密度最大,故 C 错误。
D、借助放大镜看地图时,放大镜到地图的距离应小于放大镜的一倍焦距, 故 D 错误。
故选: B。
【点评】本题是简单的综合题, 学生要熟记各知识点。
6 .【解答】 解: A、海市蜃楼是由于光在密度不均匀的物质中传播时, 发生折射而引起的,故 A 不符合题意。
B、平静的水面相当于平面镜,水中的倒影是平面镜成像现象, 故属于光的反射, 故 B 符合题意。
C、“弯折”的铅笔是由于光从水中射向空气时发生折射形成的,是光的折射现象形成的,故 C 不符合题意。 D、手影是光的直线传播形成的,故 D 不符合题意。
故选: B。
【点评】光的直线传播形成的现象包括: 小孔成像,影子的形成, 日、月食的形成等; 光遇到物体表面会发生反 射:平面镜成像就是光的反射形成的;光从一种介质斜射入另一种介质时,光的传播方向会发生偏折:钢笔错位、 筷子变折、海市蜃楼,凸透镜成像等都属于光的折射现象。
7 .【解答】 解: A、乙、丁的振动的频率相同, 故音调相同,由于波的形状是不同的,故音色不相同, 故 A 错误; B、甲、丙的振动的频率不同,故音调不同,波形相同,音色相同, 故 B 错误;
C、从图中可以看出, 相同时间内,甲和乙振动的频率相同,所以音调相同的是甲和乙。故 C 正确; D、丙、丁的振幅不相同,故丙、丁响度不相同, 音色也不一定相同, 故 D 错误;
故选: C。
【点评】通过比较声音的波形图来考查频率对音调的影响和振幅对响度的影响,解题的关键是能够从波形图上看 懂频率和振幅。
8 .【解答】 解: A.一块冰全部熔化成水后, 尽管状态改变, 但质量不变, 水的密度比冰的密度大, 故 A 错误;
B.氧气瓶中的氧气用掉一半后, 剩余氧气的质量变小,体积不变, 密度变小,故 B 错误;
C.航天员将一块石头从月球带回到地球后,位置发生了变化, 其质量不变, 故 C 错误;
D .1kg 的铁块与 1kg 的木头所含物质的多少相同, 质量一样大,故 D 正确。
故选: D。
【点评】本题考查了学生对质量是物体属性和密度是物质特性的理解。需要注意的是密度与物体的温度和状态有 关。
9 .【解答】 解: A、放在衣柜里的樟脑丸在消失过程中, 属于升华现象,升华吸热,故 A 不正确;
B、吹风扇感到凉快, 是因为是吹风加快了人体汗液的蒸发吸热,从而使人感觉凉快,故 B 不正确; C、冬天在菜窖里放几桶水,当温度很低时,水凝固放热, 可防止菜被冻坏, 故 C 正确;
D、冰雪消融是固态变成液态的熔化过程,需要吸收热量,故 D 正确。
故选: CD。
【点评】分析生活中的热现象属于哪种物态变化,关键要看清物态变化前后,物质各处于什么状态;另外对六种 物态变化的吸热和放热情况也要有清晰的认识。
10 .【解答】解: A.在光的反射现象和折射现象中光路都是可逆的,故 A 错误;
B.光的色散现象把白光分解为绚丽的七色光, 故说明白光是由各种色光混合而成, 故 B 正确;
C.电视机遥控器是利用红外线来实现遥控的, 故 C 正确;
D.在光的反射实验中,当入射光线远离法线时, 反射光线也将远离法线, 故 D 错误。
故选: AD。
【点评】本题考查了光的可逆性、光的色散、红外线、光的反射等,属于基础题。
11 .【解答】解: A、由图像可知,起点表示: 当横坐标为 0,纵坐标为 20g,表示未装液体, 此时的质量为量杯自
身质量 20g,A 选项正确;
C、计算液体密度,以 V=20cm3,对应的纵坐标为 40g,表示量杯和液体的总质量为 40g,则液体的质量为 40g
=
﹣ 20g =20g,该液体的密度为: ρ=
=1.0g/cm ,C 、D
3 选项错误;
B、V=40cm3 时, 由根据液体密度 ρ=1.0g/cm3,计算液体的质量 m=ρV=1.0g/cm3 ×40cm3 =40g,B 选项正确; 故选: AB。
【点评】本题是一道易错题,同学们很容易忽略容器本身的质量, 一定要注意图像上起点表示的意义。
12.【解答】解:巨大的轰鸣声不绝于耳,“巨大”形容的是声音的响度这一特性, 如果离得近,会感觉耳膜有胀痛
感,这是因为声音能够传递能量。
故答案为: 响度;能量。
【点评】区分声音的三个特征, 知道声可以传递信息和能量, 可解答此题。
13 .【解答】解:小明起身关上了窗户,是在传播过程中减弱噪声;
小红用面巾纸堵住了耳朵,这是在人耳处减弱噪声。
故答案为: 传播过程中; 人耳处。
【点评】本题考查学生对噪声防治的具体做法的理解能力,解决此类问题要结合防治噪声的途径进行分析解答。
14 .【解答】 解:如果把纸风车放在点燃的酒精灯上方,酒精灯火焰附近一定质量的气体受热膨胀后密度变小, 所 以风车能转动起来;“暖气”安装在屋内的下方,因为它密度低,它会上升, 可以使整个屋子很快暖和起来。 故答案为: 变小;下方。
【点评】本题考查了密度与温度的关系, 属于基础题。
15 .【解答】 解:月球、地球、太阳三个天体恰好处于同一直线上,且地球在中央,由于光的直线传播,当地球正 好在太阳和月亮之间时, 月亮进入到了地球的影子中,形成了月全食;
月亮表面凹凸不平,太阳光照射在月亮上发生了漫反射,反射光线向各个方向, 所以不同地方的人们能同时看到 月亮。
故答案为: 直线传播;漫反射。
【点评】此题考查的是光的漫反射以及光的直线传播,是一道光学基础题。
16 .【解答】解:
站在斑马线路口的小芳, 相对行驶的汽车的位置发生了改变, 所以,以行驶的汽车为参照物,小芳是运动的;
小芳过马路的平均速度至少为: v = = =1.25m/s。
故答案为: 运动;1.25。
【点评】本题主要考查了速度公式的应用、运动和静止的相对性, 是一道基础题。
17.【解答】解:在该图象中能看出, 随着时间的增长,温度总体上呈现一个上升的趋势,所以是熔化曲线图象;
分析两图能看出,甲物质在熔化时有温度不变的过程,即甲为晶体,其熔点是 48℃; 乙物质是非晶体。 故答案为: 甲; 48。
【点评】此题主要考查了晶体和非晶体在熔化过程中的区别。以及对晶体和非晶体熔化图象的分析。
18 .【解答】 解:摄像头相当于一个凸透镜,对光有会聚作用,成倒立、缩小的实像; 老师的讲课声是通过空气传 到人耳处的。
故答案为: 凸; 空气。
【点评】本题考查了凸透镜成像规律的应用、声音的传播,属于基础题。
19.【解答】解; ①由题意知:甲乙物体的质量之比为= ;体积之比为 = ; ∵ρ= ,
∴甲乙物体的密度之比为 = = • = × = ,即甲、乙密度之比为 9 :5;
②密度是物质本身的一种特性,甲、乙两物体虽然截去了不同的体积,但物质种类没有变化,所以密度大小没有 变化, 因此密度之比仍然为 9 :5。
故答案为: 9 :5 ;9 :5。
20 .【解答】 解:(1)实验过程中,要记录的物理量是温度和时间,相应的测量工具是温度计和秒表,图甲显示, 已有温度计,故还需要秒表(或其它计时工具);
(2) 安装实验装置时应按照“自下而上”的顺序进行;
(3) 温度计的分度值为 1℃,示数为 93℃, 故此时的水温是93℃;
乙图中气泡在上升过程中体积逐渐减小, 所以是沸腾前的现象;
(4) 据图象可知, 水在沸腾过程中保持 98℃不变,所以水的沸点为 98℃, 小于一个标准大气压下水的沸点,因 此当时的大气压小于 1 个标准大气压,故 C 符合题意。
故答案为:(1) 秒表;(2)自下而上;(2) 93;乙;(4) C。
21 .【解答】 解: ①使用平面镜时, 只能成像,而不能透光, 不容易确定像的位置,用玻璃时,既能成像,又能透 光,便于确定出像的位置;
②点燃蜡烛 A,透过玻璃板观察到 A 的像,把与 A 完全相同的蜡烛 B 放在像的位置,观察到 B 与像完全重合, 说明像与物大小相等;
③平面镜所成的像与物关于平面镜对称, 硬币位置不变, 将玻璃板水平向右移动 3cm,平面镜仍在原来像与成像 物体对称轴上, 像的位置不变, 在原位置。
故答案为: ①像的位置; ②大小相等;③不动。
22 .【解答】解:
(1)图中的甲对光起发散作用, 是凹透镜, 乙对光起会聚作用,是凸透镜,探究凸透镜成像规律应该选择乙透 镜进行实验;
(2) 实验前, 应该调整烛焰、凸透镜、光屏的中心在同一高度使像成在光屏的中央;
(3) 在凸透镜成像规律中,当物距等于像距时,成倒立、等大的实像,而且 u=v=2f;由图丁可知 u =v=20cm, 故凸透镜的焦距 f=10cm;
(4)当烛焰距凸透镜 35cm 时, u>2f,此时凸透镜成倒立、缩小的实像,生活中的照相机就是根据这一性质工 作的; 根据凸透镜成像规律, 当物距变小时, 像距就会变大, 像变大, 所以像变大时, 像距变大, 光屏要远离透 镜;
(5)实验时,光屏上得到了烛焰清晰的像, 不小心用纸把透镜下半部分遮住了,只是减少烛焰的部分光透过透 镜,使亮度变暗,不会影响成像性质;
(6)小明取下自己所戴的眼镜放在蜡烛与凸透镜之间靠近透镜的位置,将光屏向远离透镜方向移动一段距离后, 原来模糊的像又变清晰了,说明眼镜将成像的位置延后, 即将光线发散了,应为凹透镜,近视镜是凹透镜;
故答案为:(1) 乙;(2) 将烛焰、凸透镜的光心和光屏的中心调整到同一高度;(3) 10;(4) 缩小; 照相机;远 离;(5)不变; 变暗;(6)近视。
23 .【解答】 解:(1)将托盘天平放在水平桌面上,将游码移至标尺左端零刻线处,发现指针静止时指在分度盘中 线的右侧, 则应将平衡螺母向左调节,使横梁平衡;
(2) 天平称量物体时, 物体放在左盘,据图可知, 此时天平标尺的分度值是 0.2g,故此时待测物体的质量是:
m =20g+20g+10g+3.4g=53.4g;
(3) 据丙图可知,此时金属螺母和水的总体积为 26mL=26cm3,已水的体积为 20mL=20cm3,故金属螺母的体
积是: V=26cm3 ﹣ 20cm3=6cm3;
故金属螺母的密度是:ρ = = =8.9g/cm3=8.9×103kg/m3;
故答案为:(1) 左; (2)左; 53.4;(3) 6; (4) 8.9×103。
24 .【解答】 答:站立在潭边看到潭水深度要比实际的深度浅;这是由于河底反射的光线由水中进入空气时,在水 面处发生折射,折射角大于入射角,折射光线进入人眼,人眼会逆着折射光线的方向看去,看到河底变浅了的虚 像,故当看到水的深度到胸部而已, 可实际深度比看到的要深很多,人跳入水中后可能会发生溺水事故。
25 .【解答】 答:固态的干冰吸收热量直接变成气态的二氧化碳,这是物质的升华现象;因为干冰的升华过程需要 吸热, 所以使周围环境温度降低,空气中的水蒸气遇冷会液化成小水滴,从而形成“白雾”。
26.【解答】解:(1)列车完全通过铁路桥所行驶的路程: s=L 车+L 桥=210m+1400m=1610m, 该列车匀速行驶的速度: v = = =10m/s;
(2) 列车全部在铁路桥上所行驶的路程: s′=L 桥 ﹣ L 车=1400m ﹣ 210m=1190m, 由 v = 可知,列车全部在铁路桥上的时间:t′= = =119s;
(3) 列车上一乘客从窗口观察到他从桥头至桥尾所行驶的路程 s″=L 桥=1400m,
由 v = 可知,t″= = =140s。
答:(1)该列车匀速行驶的速度是 10m/s;
(2) 列车全部在铁路桥上的时间是 119s;
(3) 列车上一乘客从窗口观察到他从桥头至桥尾的时间是 140s。
27 .【解答】解:(1)瓶子装满水后水的质量:
m 水 =m 总 1 ﹣ m 瓶 =2550g ﹣ 50g =2500g;
(2)由 ρ = 可得, 瓶子的容积:
3
V=V 水 = = =2500cm ;
(3) 烧杯植物油后植物油的质量:
m 油 =m 总 2 ﹣ m 瓶 =2300g ﹣ 50g =2250g,
植物油的体积:
3
V 油=V=2500cm ,
植物油的密度:
ρ 油 = = =0.9g/cm3=0.9×103kg/m3。
答:(1)瓶中水的质量是 2500g;
(2) 瓶子的容积是 2500m3;
(3) 瓶中植物油的密度是 0.9×103kg/m3。
相关试卷
这是一份黑龙江省佳木斯市抚远市两校联考2023-2024学年八年级上学期12月期末物理试题,共8页。
这是一份黑龙江省佳木斯市抚远市2023-2024学年九年级上学期期中物理试卷,共10页。试卷主要包含了单项选择题,双项选择题,填空题,作图,分析与交流题,综合与应用题等内容,欢迎下载使用。
这是一份黑龙江省佳木斯市抚远市2023-2024学年九年级上学期11月期中物理试题,文件包含Unit6重难知识点复习讲义-2023-2024学年四年级英语上册单元速记·巧练人教PEP版docx、Unit6重难知识点复习讲义-2023-2024学年四年级英语上册单元速记·巧练人教PEP版mp3mp3等2份学案配套教学资源,其中学案共7页, 欢迎下载使用。

