所属成套资源:全套2023届高考生物二轮复习课时作业含答案
2023届高考生物二轮复习生态作业含答案
展开
这是一份2023届高考生物二轮复习生态作业含答案,共15页。试卷主要包含了选择题,三营养级,鲶鱼占有四个营养级等内容,欢迎下载使用。
专题限时集训(五) 生 态
(建议用时:40分钟)
一、选择题
1.(2022·全国甲卷)在鱼池中投放了一批某种鱼苗,一段时间内该鱼的种群数量、个体重量和种群总重量随时间的变化趋势如图所示。若在此期间鱼没有进行繁殖,则图中表示种群数量、个体重量、种群总重量的曲线分别是( )
A.甲、丙、乙 B.乙、甲、丙
C.丙、甲、乙 D.丙、乙、甲
D [分析题图可知,随着时间变化,甲曲线先增加后减少,乙曲线呈“S”形,丙曲线下降,在池塘中投放一批鱼苗后,由于一段时间内鱼没有进行繁殖,而且一部分鱼苗由于不适应环境而死亡,故种群数量下降,如曲线丙,存活的个体重量增加,如曲线乙,种群总重量先增加后由于部分个体死亡而减少,如曲线甲。综上可知,D正确。]
2.(2022·滨州高三期末)在弃耕农田里首先定居的是紫菀和须芒草。紫菀幼苗不耐荫,其成年植株荫蔽幼苗,使之很难存活。科学家在须芒草四周1.5 m半径的圆圈区域,按不同的间隔种植紫菀的幼苗,结果如下图所示。实验中未测到须芒草产生抑制紫菀生长的化学物质。下列说法正确的是( )
与须芒草的距离/cm
A.紫菀的成年植株和幼苗高低错落体现了群落的垂直结构
B.随着与须芒草距离增大,两种植物的生态位重叠程度减弱
C.在竞争关系中制约紫菀生长的非生物因素为土壤中的水分
D.此弃耕农田最终将演替为森林群落
B [紫菀属于种群,而垂直结构是群落的空间特征,A错误;分析题图,随着与须芒草距离增大,两种植物的干重和土壤水分增加,说明生态位重叠程度减弱,B正确;在竞争关系中制约紫菀生长的非生物因素为阳光,C错误;在气候条件适宜的情况下,弃耕的农田经若干年后才能演替成森林,D错误。]
3.(2022·临沂高三一模)某湖泊生态系统中的食物网如图所示,下列叙述错误的是( )
A.水蚤属于第二、三营养级,鲶鱼占有四个营养级
B.从能量流动角度分析,鲶鱼个体中所含的能量最少
C.从物质循环角度分析,碳主要以有机物的形式从水蚤传递给鲶鱼
D.从信息传递的角度分析,蚊子幼虫与划蝽之间的信息传递往往是双向的
B [该食物网有9条食物链,在藻类→轮虫→水蚤→鲶鱼、藻类→水蚤→鲶鱼中,水蚤属于第二、第三营养级;在9条食物链中鲶鱼占有第二、第三、第四、第五,共四个营养级,A正确。食物链中能量是单向流动、逐级递减的,鲶鱼营养级最高,其所在营养级同化量少,但鲶鱼个体中所含的能量不一定最少,B错误。碳在生物群落之间以含碳有机物的形式流动,碳主要以有机物的形式从水蚤传递给鲶鱼,C正确。生态系统的信息传递在生物之间一般是双向的,蚊子幼虫与划蝽之间的信息传递往往是双向的,D正确。]
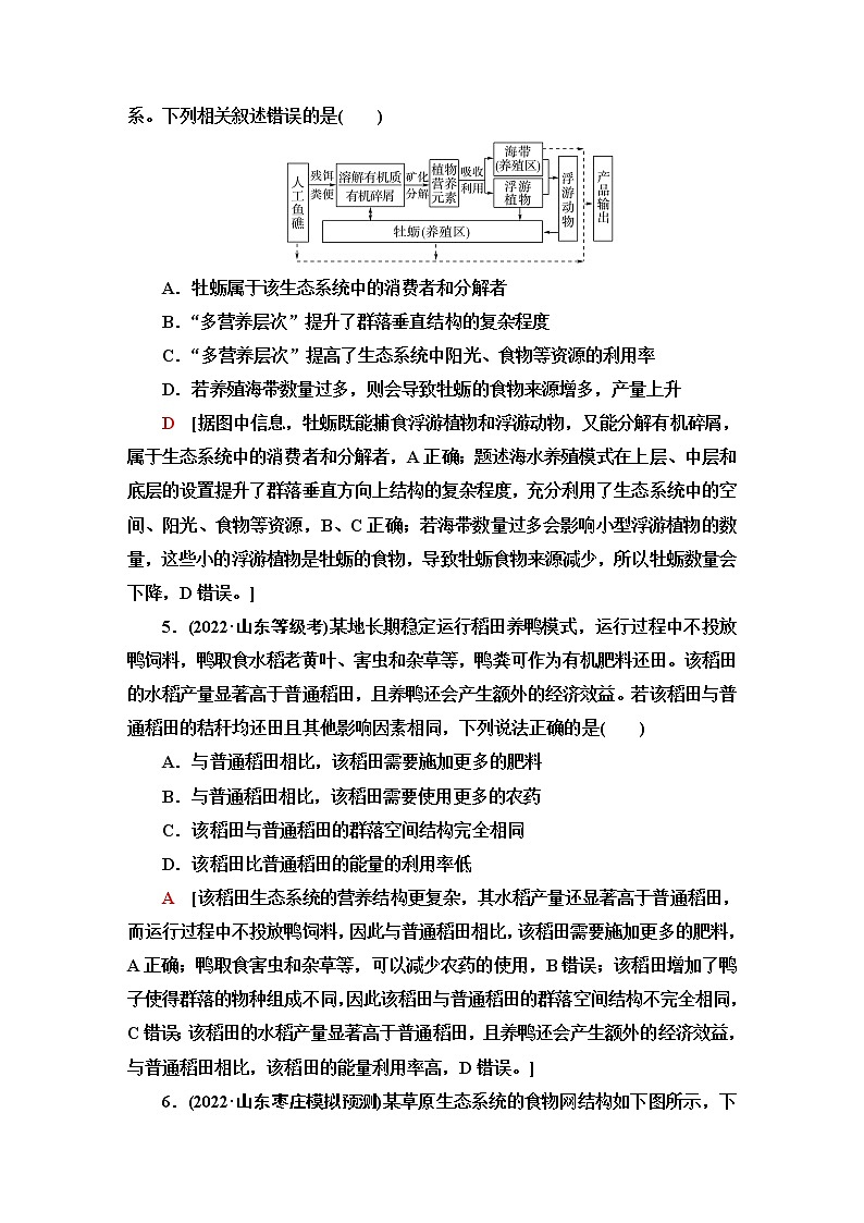
4.(2022·河北邯郸一模)“多营养层次”是一种海水生态养殖新模式,即在上层挂绳养殖海带等藻类;在中层挂笼养殖牡蛎等滤食性贝类;在底层设置人工鱼礁,为鱼虾等提供生长、产卵和栖息的场所,养殖海参等底栖杂食动物。下图表示某渔民设置的“多营养层次”海水生态养殖模式内部部分构造和物质循环关系。下列相关叙述错误的是( )
A.牡蛎属于该生态系统中的消费者和分解者
B.“多营养层次”提升了群落垂直结构的复杂程度
C.“多营养层次”提高了生态系统中阳光、食物等资源的利用率
D.若养殖海带数量过多,则会导致牡蛎的食物来源增多,产量上升
D [据图中信息,牡蛎既能捕食浮游植物和浮游动物,又能分解有机碎屑,属于生态系统中的消费者和分解者,A正确;题述海水养殖模式在上层、中层和底层的设置提升了群落垂直方向上结构的复杂程度,充分利用了生态系统中的空间、阳光、食物等资源,B、C正确;若海带数量过多会影响小型浮游植物的数量,这些小的浮游植物是牡蛎的食物,导致牡蛎食物来源减少,所以牡蛎数量会下降,D错误。]
5.(2022·山东等级考)某地长期稳定运行稻田养鸭模式,运行过程中不投放鸭饲料,鸭取食水稻老黄叶、害虫和杂草等,鸭粪可作为有机肥料还田。该稻田的水稻产量显著高于普通稻田,且养鸭还会产生额外的经济效益。若该稻田与普通稻田的秸秆均还田且其他影响因素相同,下列说法正确的是( )
A.与普通稻田相比,该稻田需要施加更多的肥料
B.与普通稻田相比,该稻田需要使用更多的农药
C.该稻田与普通稻田的群落空间结构完全相同
D.该稻田比普通稻田的能量的利用率低
A [该稻田生态系统的营养结构更复杂,其水稻产量还显著高于普通稻田,而运行过程中不投放鸭饲料,因此与普通稻田相比,该稻田需要施加更多的肥料,A正确;鸭取食害虫和杂草等,可以减少农药的使用,B错误;该稻田增加了鸭子使得群落的物种组成不同,因此该稻田与普通稻田的群落空间结构不完全相同,C错误;该稻田的水稻产量显著高于普通稻田,且养鸭还会产生额外的经济效益,与普通稻田相比,该稻田的能量利用率高,D错误。]
6.(2022·山东枣庄模拟预测)某草原生态系统的食物网结构如下图所示,下列说法正确的是( )
A.图中属于次级消费者的生物有3种
B.该草原生态系统的组成成分由非生物的物质和能量及图中生物构成
C.能量传递效率按20%计算,若蛇取食鼠的比例由1/4调整到3/4,则蛇体重增加1 kg,能为人多提供羊10 kg
D.生态系统中的物质、能量和信息沿着食物链和食物网循环流动
C [图中属于次级消费者的生物有蛇、猫头鹰、人、青蛙,A错误。该草原生态系统的组成成分由非生物的物质和能量、分解者及图中生物构成,B错误。能量传递效率按20%计算,若蛇取食鼠的比例为1/4时,蛇体重增加1 kg,消耗鼠1.25 kg,鼠消耗草6.25 kg;消耗青蛙3.75 kg,青蛙消耗昆虫18.75 kg,昆虫消耗草93.75 kg,故蛇体重增加1 kg,需消耗草6.25+93.75=100 kg。调整取食鼠为3/4时,蛇体重增加1 kg,消耗鼠3.75 kg,鼠消耗草18.75 kg;消耗青蛙1.25 kg,青蛙消耗昆虫6.25 kg,昆虫消耗草31.25 kg,故蛇体重增加1 kg,需消耗草18.75+31.25=50 kg,节省草100-50=50 kg。该草流向羊可增重50×20%=10 kg,C正确。能量不能循环,D错误。]
7.(2021·辽宁选择性考试)辽河流域是辽宁省重要的生态屏障和经济地带。为恢复辽河某段“水体—河岸带”的生物群落,研究人员选择辽河流域常见的植物进行栽种。植物种类、分布及叶片或茎的横切面见下图。下列有关叙述错误的是( )
注:右侧为对应植物叶片或茎的横切面示意图,空白处示气腔。
A.丙与丁的分布体现了群落的垂直结构
B.四种植物都有发达的气腔,利于根系的呼吸,体现出生物对环境的适应
C.不同位置上植物种类的选择,遵循了协调原理
D.生态恢复工程使该生态系统的营养结构更复杂,抵抗力稳定性增强
A [丙与丁的分布是由地形的起伏导致的,体现了群落的水平结构,A错误;四种植物生活在水体—河岸带,都有发达的气腔,利于根系的呼吸,体现出生物对环境的适应,B正确;不同位置上植物种类的选择,充分利用了环境资源,遵循了协调原理,C正确;生态恢复工程使该生态系统的营养结构更复杂,自我调节能力更强,抵抗力稳定性增强,D正确。]
8.(不定项)(2022·德州高三一模)种群增长率是指在单位时间内新增加的个体数占种群个体总数的比率;种群增长速率是指种群在单位时间内增加的个体数量。调查某种群一段时间内某些特征的变化,得到下图A、B曲线,以下说法正确的是( )
A.种群增长率为0时,出生率等于死亡率
B.若曲线A表示增长速率,当其为0时,则该种群可能达到K值
C.若曲线A表示“S”形曲线的增长率,则第6年时增长速率可能小于0
D.若曲线A表示出生率,B为死亡率,则前6年该种群的年龄结构为增长型,但将面临种群退化的问题
ABD [种群增长率为0,表明种群数量不再增长,故出生率等于死亡率,A正确;如果A表示增长速率,当其为0时,表明单位时间内增加的个体数为0,种群停止增长,推断种群可能达到K值,B正确;若曲线A表示“S”形曲线的增长率,第6年时仍然大于0,只是增长速度变慢,C错误;A表示出生率,B表示死亡率,图示中前6年由于出生率大于死亡率,种群数量增加,推断其年龄结构为增长型,但增加的数量不断减小,第6年后,出生率小于死亡率,故该种群可能面临种群退化的问题,D正确。]
9.(不定项)(2022·潍坊高三二模)大树杜鹃为国家一级保护濒危珍稀植物,是杜鹃花属中最高大的乔木树种。大树杜鹃林下凋落物厚,使得种子难以散布到土壤基质层,因而发芽率低;其幼苗生长缓慢,要生长很长时间才开花;且该树种对温度、湿度等条件要求苛刻。下列说法错误的是( )
A.影响大树杜鹃发芽率的生物因素主要是林木郁闭度
B.大树杜鹃促进生态系统中基因流动和协同进化体现了生物多样性的直接价值
C.大树杜鹃有性生殖能力较低,积极进行人工繁育可有效促进种群数量增加
D.在原产地适度清除林下凋落物并建立自然保护区是对大树杜鹃的有效保护
AB [林木郁闭度影响光照、湿度等因素,属于影响大树杜鹃发芽率的非生物因素,A错误;大树杜鹃促进生态系统中基因流动和协同进化属于对生态功能方面的影响,体现了生物多样性的间接价值,B错误;大树杜鹃种子发芽率低,生长至开花时间较长,并且在生长过程中对温度、湿度等条件要求苛刻,导致了其有性生殖能力较低,积极进行人工繁育可有效促进种群数量增加,C正确;根据“大树杜鹃林下凋落物厚,使得种子难以散布到土壤基质层,因而发芽率低”可知,在原产地适度清除林下凋落物可提高大树杜鹃的发芽率,建立自然保护区是就地保护的有效措施,D正确。]
二、非选择题
10.(2022·湖南选择性考试)入侵生物福寿螺适应能力强、种群繁殖速度快。为研究福寿螺与本土田螺的种间关系及福寿螺对水质的影响,开展了以下实验:
实验一:在饲养盒中间放置多孔挡板,不允许螺通过,将两种螺分别置于挡板两侧饲养;单独饲养为对照组。结果如图所示。
实验二:在饲养盒中,以新鲜菜叶喂养福寿螺,每天清理菜叶残渣;以清洁自来水为对照组。结果如表所示。
养殖天
数(d)
浑浊度(FTU)
总氮(mg/L)
总磷(mg/L)
实验组
对照组
实验组
对照组
实验组
对照组
1
10.81
0.58
14.72
7.73
0.44
0.01
3
15.54
0.31
33.16
8.37
1.27
0.01
5
23.12
1.04
72.78
9.04
2.38
0.02
7
34.44
0.46
74.02
9.35
4.12
0.01
注:水体浑浊度高表示其杂质含量高。
回答下列问题:
(1)野外调查本土田螺的种群密度,通常采用的调查方法是________。
(2)由实验一结果可知,两种螺的种间关系为________。
(3)由实验二结果可知,福寿螺对水体的影响结果表现为____________________________。
(4)结合实验一和实验二的结果,下列分析正确的是________(填序号)。
①福寿螺的入侵会降低本土物种丰富度
②福寿螺对富营养化水体耐受能力低
③福寿螺比本土田螺对环境的适应能力更强
④种群数量达到K/2时,是防治福寿螺的最佳时期
(5)福寿螺入侵所带来的危害警示我们,引种时要注意_________________(答出两点即可)。
[解析] (1)由于本土田螺活动能力弱、活动范围小,故调查本土田螺的种群密度时,常采用的调查方法是样方法。
(2)由坐标图可以看出,随着培养天数增加,单独培养时,本地田螺生存率与福寿螺无明显差异,混合培养时,本地田螺生存率明显下降,福寿螺生存率没有明显变化,两者属于竞争关系。
(3)据表中数据可知:随着福寿螺养殖天数增加,水体浑浊度增加,说明水质被污染,总氮量、总磷量增加,说明引起了水体富营养化。
(4)结合实验一和实验二的结果可知,福寿螺对环境的适应能力比本土田螺强,更适应富营养化水体,竞争中占优势,导致本土田螺数量减少,降低本土物种丰富度。如果治理需在种群数量在K/2前防治,此时种群增长率没有达到最高,容易防控,故选①③。
(5)引入外来物种,可能会破坏当地的生物多样性,故在引入前需要考虑物种对当地环境的适应性,有无敌害及对其他物种形成敌害,还需建立外来物种引进的风险评估机制、综合治理机制及跟踪监测。
[答案] (1)样方法 (2)竞争 (3)水体富营养化,水质被污染 (4)①③ (5)物种对当地环境的适应性,有无敌害及对其他物种形成敌害
11.(2021·山东等级考)海水立体养殖中,表层养殖海带等大型藻类,海带下面挂笼养殖滤食小型浮游植物的牡蛎,底层养殖以底栖微藻、生物遗体残骸等为食的海参。某海水立体养殖生态系统的能量流动示意图如下,M、N表示营养级。
(1)估算海参种群密度时常用样方法,原因是__________________________
_________________________________________________________________
______________________________________________________________。
(2)图中M用于生长、发育和繁殖的能量为____________kJ/(m2·a)。由M到N的能量传递效率为____________%(保留一位小数),该生态系统中的能量____________(填“能”或“不能”)在M和遗体残骸间循环流动。
(3)养殖的海带数量过多,造成牡蛎减产,从生物群落的角度分析,原因是
_________________________________________________________________
_________________________________________________________________
______________________________________________________________。
(4)海水立体养殖模式运用了群落的空间结构原理,依据这一原理进行海水立体养殖的优点是____________________。在构建海水立体养殖生态系统时,需考虑所养殖生物的环境容纳量、种间关系等因素,从而确定每种生物之间的合适比例,这样做的目的是___________________________________________________
_____________________________________________________________________
___________________________________________________________________。
[解析] (1)海参由于活动范围小,活动能力弱,所以常用样方法测定种群密度。
(2)生长、发育和繁殖的能量=同化的能量-呼吸作用消耗的能量=3 281+2 826-3 619=2 488 kJ/(m2·a);由M到N的能量传递效率为386÷(3 281+2 826)×100%≈6.3%,能量流动的方向是单向的不能循环。
(3)牡蛎以浮游植物为食,由于海带的竞争,浮游植物数量下降,牡蛎的食物减少,所以产量降低。
(4)海水立体养殖利用了群落结构的特点,优点是能充分利用空间和资源;由于空间和资源是有限的,所以在构建海水立体养殖生态系统时,需考虑所养殖生物的环境容纳量、种间关系等因素,从而确定每种生物之间的合适比例,维持生态系统的稳定性,保持养殖产品的持续高产。
[答案] (1)海参活动能力弱,活动范围小 (2)2 488 6.3 不能 (3)由于海带的竞争,浮游植物数量下降,牡蛎的食物减少,产量降低 (4)能充分利用空间和资源 维持生态系统的稳定性,保持养殖产品的持续高产(实现生态效益和经济效益的可持续发展)
12.(2022·北京丰台高三期末)为加速塞罕坝地区由“荒原沙地”到“绿水青山”的演替,实现其生态恢复,先后有三代人的青春奉献在了这里。以下是部分研究历程。
(1)中华人民共和国成立初期,塞罕坝土壤干旱,有机质含量低。为改良塞罕坝的初期土壤,请从表1中选择两种合适的树种种植____________________。
表1 部分树种的生物特性
树种
生物特性
黄柳
灌木;耐旱、耐瘠、固沙
白桦
乔木;喜湿、喜肥;阔叶
山杨
乔木;耐旱、喜肥;阔叶
樟子松
乔木;耐旱、耐瘠、固沙;根系发达、针叶
紫杉
乔木;喜湿、喜肥;浅根性、针叶
(2)经过初期改造,塞罕坝的土壤条件已适合种植快速成林的华北落叶松。数年后,爆发了大规模的落叶松锉叶蜂虫害,原因是针叶纯林群落的______________低,生态系统的________简单,导致塞罕坝地区生态系统的________稳定性差。同时,生长迅速的落叶松消耗土壤中大量的N、P、K等无机盐,使土壤肥力下降。
(3)为解决上述两个问题,林场研究员欲引入可为鸟类提供栖息场所的树种——白桦,并进行如下研究:
①调查塞罕坝不同地区纯林、混交林内落叶松锉叶蜂的虫口密度,数据如表2。与纯林相比,混交林的有虫株率和虫口密度________。请从种间关系的角度分析这种变化的原因。_________________________________________________
______________________________________________________(写出1点即可)。
表2 纯林、混交林内落叶松的有虫株率和虫口密度
调查
地点
树种
组成
有虫株
率/%
虫口密度
(条/株)
备注
月亮湖
纯林
100
3 350
纯林:乔木为华北落叶松,林下植被为草本
纯林
100
4 310
小桥子
纯林
100
2 765
混交林
75.0
79
混交林:乔木为华北落叶松和白桦,林下植被为草本和灌木
川堂林子
混交林
82.4
136
混交林
68.7
68
②林场研究员对华北落叶松和白桦凋落物中的相关物质含量做了测定,数据见表3。白桦凋落物中初始________元素含量明显高于华北落叶松凋落物,导致C/N值差异较大。在一定范围内,C/N值越低,凋落物越容易被分解。
表3 凋落物初始养分组成
基质
有机质/%
C/%
N/(mg·g-1)
C/N
华北落
叶松
82.13
47.64
3.78
125.84
白桦
74.70
43.33
6.14
70.51
③继续测定不同凋落物中微生物的种类和数量,用PLFAs值表示,结果如上图。结合之前的研究结果,请推测引入白桦后土壤肥力提高的原因。______________________________________________________________________
______________________________________________________________________
______________________________________________________(至少写出两点)。
(4)塞罕坝是生态工程建设的成功案例之一。为了更好地维持和发展该生态系统,依据生态工程的整体原理,请提出你的建议。_________________________
_____________________________________________________________________
____________________________________________________________________。
[解析] (1)分析表1可知,黄柳的生物特性是耐旱、耐瘠、固沙;樟子松的生物特性是耐旱、耐瘠、固沙,根系发达、针叶。由于塞罕坝土壤干旱,有机质含量低,所以为改良塞罕坝的初期土壤,合适的树种为黄柳和樟子松。
(2)针叶纯林群落由于物种简单,导致针叶纯林群落的物种丰富度低,生态系统的营养结构简单,抵抗力稳定性差。
(3)①分析表格2可知,纯林中有虫株率达到100%,而混交林小于100%,且虫口密度也远远小于纯林,说明与纯林相比,混交林有虫株率和虫口密度降低。由题意可知,白桦是为鸟类提供栖息场所的树种,引起混交林有虫株率和虫口密度降低的原因可能是阔叶树种为害虫的天敌鸟类等提供栖息场所,从而吸引它们捕食害虫。
②分析表格3可知,白桦凋落物中初始N元素含量明显高于华北落叶松凋落物中初始N元素含量。
③分析题图可知,白桦的PLFAs值与混交林和华北落叶松都不一样,说明引入白桦可提高土壤微生物的种类和数量,加速落叶分解;根据表格3可知,在一定范围内,C/N值越低,凋落物越容易被分解,引入白桦后,C/N值降低,使落叶更容易被分解;还可能是因为阔叶树(白桦)产生的凋落物可以提高地表温度,提升微生物体内与呼吸作用相关的酶活性,从而加速微生物对土壤有机物的分解作用;或混交林吸引的鸟类的粪便排到土壤上,增加有机物含量,进而被微生物分解,提高土壤无机盐含量;以及引入白桦后,落叶松相对数量降低,减少了对土壤中N、P、K的消耗。
(4)为了更好地维持和发展该生态系统,依据生态工程的整体原理,应合理规划林业资源的开发和种植,注重林业生态环境保护宣传以及引入适宜当地环境的物种,增加物种丰富度。
[答案] (1)黄柳和樟子松 (2)物种丰富度 营养结构 抵抗力 (3)①降低 阔叶树种为害虫的天敌鸟类等提供栖息场所,从而吸引它们捕食害虫(或引入白桦后,落叶松相对数量降低,锉叶峰食物减少) ②N ③原因1:引入白桦可提高土壤微生物的种类和数量,加速落叶分解;原因2:阔叶树(白桦)产生的凋落物可以提高地表温度,提升微生物体内与呼吸作用相关的酶活性,从而加速微生物对土壤有机物的分解作用;原因3:混交林吸引的鸟类的粪便排到土壤上,增加有机物含量,进而被微生物分解,提高土壤无机盐含量;原因4:引入白桦可降低土壤中的C/N值,使落叶更容易被分解;原因5:引入白桦后,落叶松相对数量降低,减少了对土壤中N、P、K的消耗 (4)建议1:合理规划林业资源的开发和种植;建议2:注重林业生态环境保护宣传;建议3:引入适宜当地环境的物种,增加物种丰富度
(教师用书独具)
1.(2022·福建福州模拟预测)珍稀植物鹅掌楸是一种多年生的高大落叶乔木,高度可达40米,胸径1米以上。为探究鹅掌楸种群的数量特征,对某地区鹅掌楸种群进行调查,结果如下图所示。下列分析错误的是( )
图1 鹅掌楸种群龄级结构
图2 不同龄级鹅掌楸的死亡率
A.该地区鹅掌楸种群的年龄结构为增长型,未来种群数量可能会增加
B.第Ⅷ龄级的鹅掌楸死亡率急剧上升可能是人类活动干扰造成的,应加强保护
C.大龄级鹅掌楸的个体数少是因为其对资源的竞争能力下降造成的
D.提高鹅掌楸种子萌发率与幼苗存活率是促进种群数量增长的有效措施
C [该地区鹅掌楸种群中小龄级数明显多于大龄级数,说明该种群年龄结构为增长型,未来种群数量可能会增加,A正确;第Ⅷ龄级的鹅掌楸死亡率急剧上升,与其他龄级鹅掌楸死亡率差异过大,说明该龄级鹅掌楸的死亡可能不是自然发生的,而是人类活动干扰造成的,应加强保护,B正确;大龄级鹅掌楸的个体数少是因为人类活动干扰尤其是人类砍伐造成的,C错误;提高鹅掌楸种子萌发率与幼苗存活率,增加种群出生率,这是促进种群数量增长的有效措施,D正确。]
2.(2022·淄博高三一模)“恐惧生态学”认为恐惧能影响猎物的取食行为。某岛屿上中型肉食动物浣熊的天敌——大型肉食动物被人类猎杀殆尽后,浣熊大量捕食蟹类(如红黄道蟹)和鱼类(如线鳚),导致生态平衡受到破坏。为探究恢复生态平衡的对策,研究者在观测区播放浣熊的捕食者和非捕食者的叫声,一段时间后调查统计,结果如下图。下列说法错误的是( )
A:非捕食者的叫声 B:捕食者的叫声
A.浣熊捕食者的叫声减少了观测区内浣熊的捕食时间
B.播放浣熊捕食者的叫声可以降低观测区内线鳚的种群数量
C.恐惧可能使浣熊躲避或离开观测区,观测区浣熊数量下降
D.大型肉食动物的存在有利于提高观测区内物种的多样性
B [分析题图可知,捕食者叫声会降低浣熊用于捕食的时间比例,A正确;分析题图可知,捕食者叫声会降低浣熊出现在观测区域的平均时间,由此推测播放浣熊捕食者的叫声可能使浣熊躲避或离开观测区,提高观测区内线鳚的种群数量,B错误,C正确;捕食者叫声会降低浣熊出现在观测区域的平均时间和用于捕食的时间比例,由此可知大型肉食动物的存在有利于提高观测区内物种的多样性,D正确。]
3.(2022·广东汕头二模)磺胺类(sulfonamides,SAs)抗生素长期以来被用于动物疾病的治疗和预防,SAs不会被动物体完全吸收,约有50%~90%的药物以药物原形或代谢物形式随动物粪便、尿液排出,因而依然具有生物活性,当排入环境中后,它们会对土壤生态系统产生影响。下图为磺胺类药物对土壤微生物呼吸作用的影响,有关叙述错误的是( )
注:称取每份土壤样品600 g,装入500 ml塑料烧杯中。将样品分成3组,编号为CK、T1、T2。CK(空白对照组,未添加磺胺类药物),T1(土壤中磺胺类药物含量均为20 mg/kg)、T2(土壤中磺胺类药物含量均为100 mg/kg)。
A.与CK相比,在培养试验初始期(0天),T1处理的CO2释放量受到激活
B.土壤微生物的呼吸作用强度可用于评价磺胺类物质对土壤污染程度的指标
C.在培养试验期间,处理对土壤呼吸作用的影响呈现“激活-抑制”循环的规律
D.磺胺类药物长时间残留会抑制土壤微生物群体的生命活动进而会影响土壤中有机质的分解
C [据图可知,与CK相比,在培养试验初始期(0天),T1处理后土壤微生物呼吸作用增强,呼吸作用能释放CO2,因此T1处理的CO2释放量受到激活,A正确;据题意可知,SAs不会被动物体完全吸收,约有50%~90%的药物以药物原形或代谢物形式随动物粪便、尿液排出,因而依然具有生物活性,据图可知,土壤中磺胺类药物含量高低会影响土壤微生物的呼吸作用强度,因此土壤微生物的呼吸作用强度可用于评价磺胺类物质对土壤污染程度的指标,B正确;在培养试验期间,T1浓度时,0 d时被激活,0.5 d时被抑制,1~8 d时被激活,25~49 d时被抑制,因此可以说呈现“激活-抑制”循环的规律,但T2浓度时,0~0.5 d时被抑制,1~8 d时被激活,25~49 d时被抑制,没有呈现“激活-抑制”循环的规律,C错误;磺胺类药物长时间残留会抑制土壤微生物的呼吸作用,进而会影响土壤中有机质的分解,D正确。]
相关试卷
这是一份2023届高考生物二轮复习生态系统与环境保护作业含答案,共11页。试卷主要包含了选择题,综合题等内容,欢迎下载使用。
这是一份2023届高考生物二轮复习大题集训(五)生态类突破作业含答案,共10页。试卷主要包含了鲑鱼是鲑科鱼类的通称,种类繁多等内容,欢迎下载使用。
这是一份2023届高考生物二轮复习生态农业作业含答案,共9页。

