高中物理高考 专题35 热力学定律与能量守恒定律、气体实验定律的综合应用(解析版)
展开
这是一份高中物理高考 专题35 热力学定律与能量守恒定律、气体实验定律的综合应用(解析版),共23页。
【专题导航】
目录
TOC \ "1-3" \h \u \l "_Tc22719011" 热点题型一 热力学第一定律与能量守恒定律 PAGEREF _Tc22719011 \h 1
\l "_Tc22719012" 热点题型二 热力学第二定律的理解 PAGEREF _Tc22719012 \h 4
\l "_Tc22719013" 热点题型三 封闭气体多过程的问题 PAGEREF _Tc22719013 \h 6
\l "_Tc22719014" 汽缸封闭气体问题 PAGEREF _Tc22719014 \h 6
\l "_Tc22719015" 活塞封闭气体问题 PAGEREF _Tc22719015 \h 8
\l "_Tc22719016" 热点四 关联气体的状态变化问题 PAGEREF _Tc22719016 \h 10
\l "_Tc22719017" eq \a\vs4\al(活塞封闭气体的问题) PAGEREF _Tc22719017 \h 10
\l "_Tc22719018" eq \a\vs4\al(水银柱封闭气体的问题) PAGEREF _Tc22719018 \h 11
\l "_Tc22719019" 热点题型五 变质量问题 PAGEREF _Tc22719019 \h 12
\l "_Tc22719020" eq \a\vs4\al(充气问题) PAGEREF _Tc22719020 \h 12
\l "_Tc22719021" eq \a\vs4\al(抽气问题) PAGEREF _Tc22719021 \h 12
\l "_Tc22719022" eq \a\vs4\al(灌气问题) PAGEREF _Tc22719022 \h 13
\l "_Tc22719023" eq \a\vs4\al(漏气问题) PAGEREF _Tc22719023 \h 13
\l "_Tc22719024" 热点题型六 热力学第一定律与图象的综合应用 PAGEREF _Tc22719024 \h 14
\l "_Tc22719025" 热点题型七 热力学第一定律与气体实验定律的综合应用 PAGEREF _Tc22719025 \h 15
\l "_Tc22719026" 【题型演练】 PAGEREF _Tc22719026 \h 17
【题型归纳】
热点题型一 热力学第一定律与能量守恒定律
1.热力学第一定律不仅反映了做功和热传递这两种改变内能的过程是等效的,而且给出了内能的变化量和
做功与热传递之间的定量关系.此定律是标量式,应用时功、内能、热量的单位应统一为国际单位焦耳.
2.三种特殊情况
(1)若过程是绝热的,即Q=0,则W=ΔU,外界对物体做的功等于物体内能的增加量;
(2)若过程中不做功,即W=0,则Q=ΔU,物体吸收的热量等于物体内能的增加量;
(3)若过程的初、末状态物体的内能不变,即ΔU=0,则W+Q=0或W=-Q,外界对物体做的功等于物体放出的热量.
3.改变内能的两种方式的比较
4.温度、内能、热量、功的比较
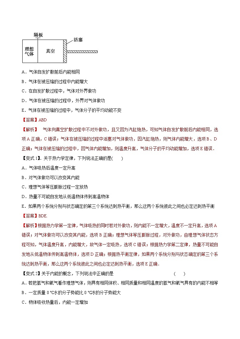
【例1】如图,用隔板将一绝热汽缸分成两部分,隔板左侧充有理想气体,隔板右侧与绝热活塞之间是真空.现将隔板抽开,气体会自发扩散至整个汽缸.待气体达到稳定后,缓慢推压活塞,将气体压回到原来的体积.假设整个系统不漏气.下列说法正确的是( )
A.气体自发扩散前后内能相同
B.气体在被压缩的过程中内能增大
C.在自发扩散过程中,气体对外界做功
D.气体在被压缩的过程中,外界对气体做功
E.气体在被压缩的过程中,气体分子的平均动能不变
【答案】ABD
【解析】 气体向真空扩散过程中不对外做功,且又因为汽缸绝热,可知气体自发扩散前后内能相同,选项A正确,C错误;气体在被压缩的过程中活塞对气体做功,因汽缸绝热,则气体内能增大,选项B、D正确;气体在被压缩的过程中,因气体内能增加,则温度升高,气体分子的平均动能增加,选项E错误.
【变式1】.关于热力学定律,下列说法正确的是( )
A.气体吸热后温度一定升高
B.对气体做功可以改变其内能
C.理想气体等压膨胀过程一定放热
D.热量不可能自发地从低温物体传到高温物体
E.如果两个系统分别与状态确定的第三个系统达到热平衡,那么这两个系统彼此之间也必定达到热平衡
【答案】BDE.
【解析】根据热力学第一定律,气体吸热的同时若对外做功,则内能不一定增大,温度不一定升高,选项A错误;对气体做功可以改变其内能,选项B正确;理想气体等压膨胀过程,对外做功,由理想气体状态方程可知,气体温度升高,内能增大,故气体一定吸热,选项C错误;根据热力学第二定律,热量不可能自发地从低温物体传到高温物体,选项D正确;根据热平衡定律,如果两个系统分别与状态确定的第三个系统达到热平衡,那么这两个系统彼此之间也必定达到热平衡,选项E正确.
【变式2】关于内能的概念,下列说法中正确的是( )
A.若把氢气和氧气看作理想气体,则具有相同体积、相同质量和相同温度的氢气和氧气具有的内能不相等
B.一定质量0 ℃水的分子势能比0 ℃冰的分子势能大
C.物体吸收热量后,内能一定增加
D.一定质量的100 ℃的水吸收热量后变成100 ℃的水蒸气,则吸收的热量大于增加的内能
E.做功和热传递是不等价的
【答案】ABD
【解析】具有相同体积、相同质量和相同温度的氢气和氧气,分子平均动能相等,氢气分子数较多,内能较大,所以具有相同体积、相同质量和相同温度的氢气和氧气具有的内能不相等,选项A正确;一定质量0 ℃水和0 ℃冰的温度相同,分子平均动能相同,由于0 ℃的冰需要吸收热量才能融化为0 ℃的水,温度不变,分子平均动能不变,根据能量守恒定律,一定质量0 ℃水的分子势能比0 ℃冰的分子势能大,选项B正确;根据热力学第一定律,物体吸收热量后,若对外做功,则内能不一定增加,选项C错误;一定质量的100 ℃的水吸收热量后变成100 ℃的水蒸气,由于体积增大,对外做功,根据热力学第一定律,吸收的热量等于对外做功和增加的内能之和,所以吸收的热量大于增加的内能,选项D正确;在改变内能时,做功和热传递是等价的,选项E错误.
热点题型二 热力学第二定律的理解
1.对热力学第二定律关键词的理解
在热力学第二定律的表述中,“自发地”“不产生其他影响”的涵义.
(1)“自发地”指明了热传递等热力学宏观现象的方向性,不需要借助外界提供能量的帮助.
(2)“不产生其他影响”的涵义是发生的热力学宏观过程只在本系统内完成,对周围环境不产生热力学方面的影响.如吸热、放热、做功等.
2.热力学第二定律的实质
自然界中进行的涉及热现象的宏观过程都具有方向性.如
(1)高温物体eq \(,\s\up11(热量Q能自发传给),\s\d4(热量Q不能自发传给))低温物体.
(2)功eq \(,\s\up11(能自发地完全转化为),\s\d4(不能自发地且不能完全转化为))热.
(3)气体体积V1eq \(,\s\up11(能自发地膨胀到),\s\d4(不能自发地收缩到))气体体积V2(较大).
(4)不同气体A和Beq \(,\s\up11(能自发地混合成),\s\d4(不能自发地分离成))混合气体AB.
3.两类永动机的比较
【例2】下列关于热现象的描述不正确的是( )
A.根据热力学定律,热机的效率不可能达到100%
B.做功和热传递都是通过能量转化的方式改变系统内能的
C.温度是描述热运动的物理量,一个系统与另一个系统达到热平衡时两系统温度相同
D.物体由大量分子组成,其单个分子的运动是无规则的,大量分子的运动也是无规则的
E.空调机作为制冷机使用时,将热量从温度较低的室内送到温度较高的室外,所以制冷机的工作不遵守热力学第二定律
【答案】BDE
【解析】.根据热力学第二定律可知,热机不可能从单一热源吸收热量全部用来做功而不引起其他变化,因此,热机的效率不可能达到100%,选项A正确;做功是通过能量转化改变系统的内能,热传递是通过能量的转移改变系统的内能,选项B错误;温度是表示热运动的物理量,热传递过程中达到热平衡时,温度相同,选项C正确;单个分子的运动是无规则的,大量分子的运动表现出统计规律,选项D错误;由热力学第二定律知,热量不可能从低温物体传到高温物体而不产生其他影响,空调机作为制冷机使用时,消耗电能,将热量从温度较低的室内送到温度较高的室外,选项E错误.
【变式1】关于热力学定律,下列说法正确的是( )
A.为了增加物体的内能,必须对物体做功或向它传递热量
B.对某物体做功,必定会使该物体的内能增加
C.可以从单一热源吸收热量,使之完全变为功
D.不可能使热量从低温物体传向高温物体
E.功转变为热的实际宏观过程是不可逆过程
【答案】 ACE
【解析】内能的改变可以通过做功或热传递进行,故A对;对某物体做功,若物体向外放热,则物体的内能不一定增加,B错;在引起其他变化的情况下,从单一热源吸收热量可以将其全部变为功,C对;在引起其他变化的情况下,可以将热量从低温物体传向高温物体,D错;涉及热现象的宏观过程都具有方向性,故E对.
【变式2】.下列说法正确的是( )
A.压缩气体总能使气体的温度升高
B.能量耗散过程中能量是守恒的
C.第一类永动机不可能制成,是因为违背了能量守恒定律
D.第二类永动机不违背能量守恒定律,但违背了热力学第一定律
E.能量耗散过程从能量转化的角度反映了自然界中的宏观过程具有方向性
【答案】 BCE
【解析】 内能的变化取决于做功和热传递两个方面,压缩气体并不一定能使气体温度升高,选项A错误;由能量守恒定律可知,选项B正确;第一类永动机是指不消耗能量却可以不断向外做功的机器,违背了能量守恒定律,选项C正确;第二类永动机不违背能量守恒定律,但违背了热力学第二定律,选项D错误;由热力学第二定律可知,选项E正确.
热点题型三 封闭气体多过程的问题
多过程问题的处理技巧
研究对象(一定质量的气体)发生了多种不同性质的变化,表现出“多过程”现象.对于“多过程”现象,则要确定每个有效的“子过程”及其性质,选用合适的实验定律,并充分应用各“子过程”间的有效关联.解答时,特别注意变化过程可能的“临界点”,找出临界点对应的状态参量,在“临界点”的前、后可以形成不同的“子过程”.
汽缸封闭气体问题
【例3】(2018·高考全国卷Ⅱ)如图,一竖直放置的汽缸上端开口,汽缸壁内有卡口a和b,a、b间距为h,a
距缸底的高度为H;活塞只能在a、b间移动,其下方密封有一定质量的理想气体.已知活塞质量为m,面
积为S,厚度可忽略;活塞和汽缸壁均绝热,不计它们之间的摩擦.开始时活塞处于静止状态,上、下方气
体压强均为p0,温度均为T0.现用电热丝缓慢加热汽缸中的气体,直至活塞刚好到达b处.求此时汽缸内气
体的温度以及在此过程中气体对外所做的功.重力加速度大小为g.
【答案】 (1+eq \f(h,H))(1+eq \f(mg,p0S))T0 (p0S+mg)h
【解析】 开始时活塞位于a处,加热后,汽缸中的气体先经历等容过程,直至活塞开始运动.设此时汽缸中气体的温度为T1,压强为p1,根据查理定律有
eq \f(p0,T0)=eq \f(p1,T1)①
根据力的平衡条件有
p1S=p0S+mg②
联立①②式可得
T1=(1+eq \f(mg,p0S))T0③
此后,汽缸中的气体经历等压过程,直至活塞刚好到达b处,设此时汽缸中气体的温度为T2;活塞位于a处和b处时气体的体积分别为V1和V2.根据盖—吕萨克定律有
eq \f(V1,T1)=eq \f(V2,T2)④
式中V1=SH⑤
V2=S(H+h)⑥
联立③④⑤⑥式解得
T2=(1+eq \f(h,H))(1+eq \f(mg,p0S))T0⑦
从开始加热到活塞到达b处的过程中,汽缸中的气体对外做的功为
W=(p0S+mg)h⑧
【变式】.(2019·河南南阳一中模拟)如图所示,两个壁厚可忽略的导热良好的圆柱形金属筒A和B套在一起,
底部到顶部的高度为20 cm,两者横截面积相等,光滑接触且不漏气.将A系于天花板上,用手托住B,使
它们内部密封的气体强与外界大气压相同,均为1.1×105 Pa,然后缓慢松手,让B下沉,当B下沉了2 cm
时,停止下沉并处于静止状态.求:
(1)此时金属筒内气体的压强;
(2)若当时的温度为24 ℃,欲使下沉后的套筒恢复到下沉前的位置,应将温度变为几摄氏度?
【答案】(1)1.0×105 Pa (2)-3 ℃
【解析】(1)设金属筒横截面积为S cm2,p1=1.1×105 Pa,V1=20S cm3,V2=22S cm3
根据玻意耳定律,p1V1= p2V2,p2=eq \f(p1V1,V2)=eq \f(1.1×105×20S,22S) Pa=1.0×105 Pa
(2)V2=22S cm3,T2=297 K,V3=20S cm3,根据盖—吕萨克定律得到,eq \f(V2,T2)=eq \f(V3,T3),T3=eq \f(V3T2,V2) =eq \f(20S×297,22S) K=270 K,t=(270-273)℃=-3 ℃.
活塞封闭气体问题
【例4】如图所示为一竖直放置的导热性能良好的玻璃管,玻璃管下端封闭,上端开口.现在管口下方某位
置放一密封性良好质量和厚度均可忽略不计的薄板,封闭一定质量的理想气体,此时封闭气体的温度为T0,
封闭气柱长度为l0=10 cm.现在薄板上放置3个质量为m的物体,系统平衡时,封闭气柱的长度变为l1=5 cm,
现使封闭气体的温度缓慢升高60 ℃,系统再次平衡时封闭气柱的长度为l2=6 cm;然后取走2个质量为m
的物体,再次使封闭气体的温度缓慢升高40 ℃,系统第三次平衡时,封闭气柱的长度为l3.(已知上述过程
中薄板没有离开玻璃管)求:
(1)开始时封闭气体的温度t应为多少?
(2)系统第三次平衡时,封闭气柱的长度l3为多少?
【答案】 (1)27 ℃ (2)10 cm
【解析】 (1)气体初始状态:体积为V0=l0S,压强为p0,温度为T0
将质量为3m的物体放在薄板上,则体积V1=l1S,温度T1=T0
压强为:p1=p0+eq \f(3mg,S)
气体经等温变化,得:p0V0=p1V1
则p1=2p0
由以上各式解得p0=eq \f(3mg,S)
当气体温度升高60 ℃时,温度为:T2=T0+60 K,体积为:V2=l2S
由于该过程为等压变化,则:eq \f(V1,T1)=eq \f(V2,T2)
代入数据解得:T0=300 K
则t=(300-273) ℃=27 ℃
(2)取走质量为2m的物体,继续加热使气体的温度再升高40 ℃后,最终气柱的高度为l3,体积V3=l3S,压强p3=p0+eq \f(mg,S)=eq \f(4,3)p0,温度T3=400 K
则由理想气体状态方程有eq \f(p0V0,T0)=eq \f(p3V3,T3)
代入数据解得:l3=10 cm.
【变式】(2019·宁夏五中联考)一足够高的内壁光滑的导热汽缸竖直地浸放在盛有冰水混合物的水槽中,用
不计质量的活塞封闭了一定质量的理想气体,活塞的面积为1.5×10-3 m2,如图所示,开始时气体的体积为
3.0×10-3 m3,现缓慢地在活塞上倒上一定质量的细沙,最后活塞静止时气体的体积恰好变为原来的三分之
设大气压强为1.0×105 Pa.重力加速度g取10 m/s2,求:
(1)最后汽缸内气体的压强为多少?
(2)最终倒在活塞上细沙的总质量为多少千克?
【答案】(1)3.0×105 Pa (2)30 kg
【解析】(1)汽缸内气体的温度保持不变,根据玻意耳定律可知p1V1=p2V2
代入数据解得p2=eq \f(p1V1,V2)=3.0×105 Pa;
(2)活塞受力分析如图所示
根据力的平衡条件:p2S=p0S+mg,代入数据解得:m=eq \f(p2-p0S,g)=30 kg.
热点四 关联气体的状态变化问题
多系统问题的处理技巧
多个系统相互联系的一定质量气体问题,往往以压强建立起系统间的关系,各系统独立进行状态分析,要确定每个研究对象的变化性质,分别应用相应的实验定律,并充分应用各研究对象之间的压强、体积、温度等量的有效关联.若活塞可自由移动,一般要根据活塞平衡确定两部分气体的压强关系.
eq \a\vs4\al(活塞封闭气体的问题)
【例5】(2018·高考全国卷Ⅰ)如图,容积为V的汽缸由导热材料制成,面积为S的活塞将汽缸分成容积相等
的上下两部分,汽缸上部通过细管与装有某种液体的容器相连,细管上有一阀门K.开始时,K关闭,汽缸
内上下两部分气体的压强均为p0.现将K打开,容器内的液体缓慢地流入汽缸,当流入的液体体积为eq \f(V,8)时,
将K关闭,活塞平衡时其下方气体的体积减小了eq \f(V,6).不计活塞的质量和体积,外界温度保持不变,重力加速
度大小为g.求流入汽缸内液体的质量.
【答案】 eq \f(15p0S,26g)
【解析】设活塞再次平衡后,活塞上方气体的体积为V1,压强为p1;下方气体的体积为V2,压强为p2.在活塞下移的过程中,活塞上、下方气体的温度均保持不变,由玻意耳定律得
p0eq \f(V,2)=p1V1①
p0eq \f(V,2)=p2V2②
由已知条件得
V1=eq \f(V,2)+eq \f(V,6)-eq \f(V,8)=eq \f(13,24)V③
V2=eq \f(V,2)-eq \f(V,6)=eq \f(V,3)④
设活塞上方液体的质量为m,由力的平衡条件得
p2S=p1S+mg⑤
联立以上各式得m=eq \f(15p0S,26g)⑥
eq \a\vs4\al(水银柱封闭气体的问题)
【例6】(2018·高考全国卷Ⅲ )在两端封闭、粗细均匀的U形细玻璃管内有一段水银柱,水银柱的两端各封
闭有一段空气.当U形管两端竖直朝上时,左、右两边空气柱的长度分别为l1=18.0 cm和l2=12.0 cm,左
边气体的压强为12.0 cmHg.现将U形管缓慢平放在水平桌面上,没有气体从管的一边通过水银逸入另一
边.求U形管平放时两边空气柱的长度.在整个过程中,气体温度不变.
【答案】22.5 cm 7.5 cm
【解析】设U形管两端竖直朝上时,左、右两边气体的压强分别为p1和p2.U形管水平放置时,两边气体
压强相等,设为p.
此时原左、右两边气柱长度分别变为l1′和l2′.由力的平衡条件有p1=p2+ρg(l1-l2)①
式中ρ为水银密度,g为重力加速度大小.
由玻意耳定律有
p1l1=pl1′②
p2l2=pl2′③
两边气柱长度的变化量大小相等
l1′-l1=l2-l2′④
由①②③④式和题给条件得
l1′=22.5 cm⑤
l2′=7.5 cm⑥
热点题型五 变质量问题
分析气体变质量问题时,可以通过巧妙地选择合适的研究对象,使变质量问题转化为气体质量一定的问题,然后利用理想气体状态方程求解.
eq \a\vs4\al(充气问题)
设想将充进容器内的气体用一个无形的弹性口袋收集起来,那么,当我们取容器和口袋内的全部气体为研究对象时,这些气体的状态不管怎样变化,其质量总是不变的,这样我们就将变质量的问题转化成质量一定的问题了.
【例7】一个篮球的容积是2.5 L,用打气筒给篮球打气时,每次把105 Pa的空气打进去125 cm3.
如果在打气前篮球内的空气压强也是105 Pa,那么打30次以后篮球内的空气压强是多少?(设
打气过程中气体温度不变)
【答案】 2.5×105 Pa
【解析】 设V2为篮球的容积,V1为30次所充空气的体积及篮球的容积之和,则
V1=V2+nΔV=2.5 L+30×0.125 L=6.25 L
由于整个过程中空气质量不变,温度不变,可用玻意耳定律求解,即有p1V1=p2V2
解得p2=eq \f(p1V1,V2)=eq \f(105×6.25,2.5) Pa=2.5×105 Pa.
eq \a\vs4\al(抽气问题)
在用抽气筒对容器抽气的过程中,对每一次抽气而言,气体质量发生变化,解决该类变质量问题的方法与充气问题类似:假设把每次抽出的气体包含在气体变化的始末状态中,即用等效法把变质量问题转化为恒定质量的问题.
【例8】用容积为ΔV的活塞式抽气机对容积为V0的容器中的气体抽气,如图所示.设容器中原来的气体压强为p0,抽气过程中气体温度不变.求抽气机的活塞抽气n次后,容器中剩余气体的压强pn为多少?
【答案】 (eq \f(V0,V0+ΔV))np0
【解析】 当活塞下压时,阀门a关闭,b打开,抽气机汽缸中ΔV体积的气体排出,容器中气体压强降为p1.活塞第二次上提(即抽第二次气),容器中气体压强降为p2,根据玻意耳定律,对于第一次抽气,有p0V0=p1(V0+ΔV),解得p1=eq \f(V0,V0+ΔV)p0,对于第二次抽气,有p1V0=p2(V0+ΔV),解得p2=(eq \f(V0,V0+ΔV))2p0,以此类推,第n次抽气后容器中气体压强降为pn=(eq \f(V0,V0+ΔV))np0.
eq \a\vs4\al(灌气问题)
将一个大容器里的气体分装到多个小容器中的问题也是一种典型的变质量问题,分析这类问题时,可以把大容器中的气体和多个小容器中的气体作为一个整体来进行研究,即可将变质量问题转化为质量一定的问题.
【例9】某容积为20 L的氧气瓶装有30 atm的氧气,现把氧气分装到容积为5 L的小钢瓶中,
使每个小钢瓶中氧气的压强为5 atm,若每个小钢瓶中原有氧气压强为1 atm,问能分装多少
瓶?(设分装过程中无漏气,且温度不变)
【答案】 25
【解析】 设最多能分装n个小钢瓶,并选取氧气瓶中的氧气和n个小钢瓶中的氧气整体为研究对象.因为分装过程中温度不变,故遵循玻意耳定律.
分装前整体的状态:p1=30 atm,V1=20 L;
p2=1 atm,V2=5n L.
分装后整体的状态:
p1′=5 atm,V1=20 L;p2′=5 atm,V2=5n L
根据玻意耳定律,有p1V1+p2V2=p1′V1+p2′V2
代入数据解得n=25(瓶).
eq \a\vs4\al(漏气问题)
容器漏气过程中容器内的气体的质量不断发生变化,属于变质量问题,不能直接用理想气体状态方程求解.如果选容器内原有气体为研究对象,便可使问题变成质量一定的气体状态变化问题,这时可用理想气体状态方程求解.
【例10】某个容器的容积是10 L,所装气体的压强是2.0×106 Pa.如果温度保持不变,把容器
的开关打开以后,容器里剩下的气体是原来的百分之几?(设大气压是1.0×105 Pa)
【答案】 5%
【解析】 以原来气体为研究对象,设原来的气体体积为V1,膨胀后气体的体积为V2.
如图所示.
初状态:p1=2.0×106 Pa,V1=10 L
末状态:p2=1.0×105 Pa,V2=?
由玻意耳定律得p1V1=p2V2,解得V2=eq \f(p1V1,p2)=200 L
eq \f(V1,V2)=eq \f(10,200)×100%=5%,即容器里剩下的气体是原来的5%.
热点题型六 热力学第一定律与图象的综合应用
判断理想气体内能变化的两种方法
(1)一定质量的理想气体,内能的变化完全由温度变化决定,温度升高,内能增大.
(2)若吸、放热和做功情况已知,可由热力学第一定律ΔU=W+Q来确定.
【例11】(2018·高考全国卷Ⅰ)如图,一定质量的理想气体从状态a开始,经历过程①、②、
③、④到达状态e.对此气体,下列说法正确的是 ( )
A.过程①中气体的压强逐渐减小
B.过程②中气体对外界做正功
C.过程④中气体从外界吸收了热量
D.状态c、d的内能相等
E.状态d的压强比状态b的压强小
【答案】 BDE
【解析】 过程①为等容变化,根据查理定律有eq \f(pa,Ta)=eq \f(pb,Tb),因为温度逐渐增加,则气体的压强逐渐增加,故选项A错误;过程②气体体积增加,则气体对外界做正功,故选项B正确;过程④中为体积不变,则气体对外界不做功,外界对气体也不做功,即W=0,理想气体的温度降低,则内能减少,即ΔU
相关试卷
这是一份人教版 (2019)选择性必修 第三册2 热力学第一定律练习,共38页。
这是一份高中物理高考 专题35 热力学定律与能量守恒定律、气体实验定律的综合应用(原卷版),共16页。
这是一份高中物理高考 专题06 牛顿运动定律的综合应用(解析版),共26页。

