高中物理高考 专题21 电学基本规律的应用(解析版)
展开【专题导航】
目录
TOC \ "1-3" \h \u TOC \ "1-3" \h \u \l "_Tc9706" 热点题型一 电路的动态分析 PAGEREF _Tc9706 1
\l "_Tc3931" 阻值变化下的动态分析 PAGEREF _Tc3931 2
\l "_Tc9087" 电路结构变化下的动态分析 PAGEREF _Tc9087 4
\l "_Tc18587" 含容电路的动态分析 PAGEREF _Tc18587 4
\l "_Tc31709" 电路故障的分析 PAGEREF _Tc31709 5
\l "_Tc25792" 热点题型二 对闭合电路欧姆定律的理解和应用 PAGEREF _Tc25792 7
\l "_Tc8910" 闭合电路欧姆定律的计算 PAGEREF _Tc8910 7
\l "_Tc15472" 电源与电阻U-I图象的对比 PAGEREF _Tc15472 8
\l "_Tc31319" 热点三 电功 电功率 电热 热功率 PAGEREF _Tc31319 9
\l "_Tc19883" 热点题型四 电源的功率和效率 PAGEREF _Tc19883 11
\l "_Tc25666" 电源输出功率的极值问题的处理方法 PAGEREF _Tc25666 12
\l "_Tc1977" 【题型演练】 PAGEREF _Tc1977 14
【题型归纳】
热点题型一 电路的动态分析
1.解决电路动态变化的基本思路
“先总后分”——先判断总电阻和总电流如何变化.
“先干后支”——先分析干路部分,再分析支路部分.
“先定后变”——先分析定值电阻所在支路,再分析阻值变化的支路.
2.电路动态分析的方法
(1)程序法:基本思路是“部分→整体→部分”.即
(2)极限法:因滑动变阻器滑片滑动引起的电路变化问题,可将滑动变阻器的滑动端分别滑至两个极端去讨论.
(3)串反并同法:“串反”是指某一电阻增大(或减小)时,与它串联或间接串联的电阻中的电流、两端电压、电功率都将减小(或增大).“并同”是指某一电阻增大(或减小)时,与它并联或间接并联的电阻中的电流、两端电压、电功率都将增大(或减小).
3.分析含容电路应注意的两点
(1)电路稳定后,电容器所在支路电阻无电压降,因此电容器两极板间的电压就等于该支路两端的电压.在电路稳定后,与电容器串联的电阻阻值变化,不影响电路中其他电表示数和灯泡亮度.
(2)电路中的电流、电压变化时,将会引起电容器的充、放电.如果电容器两端电压升高,电容器将充电,电荷量增大;如果电容器两端电压降低,电容器将通过与它连接的电路放电,电荷量减小.
4.电路故障问题的分析方法与技巧
(1)故障特点
①断路特点:表现为电路中的两点间电压不为零而电流为零,并且这两点与电源的连接部分没有断点.
②短路特点:用电器或电阻发生短路,表现为有电流通过电路但其两端电压为零.
(2)检查方法
①电压表检测:如果电压表示数为零,则说明可能在并联路段之外有断路,或并联路段短路.
②欧姆表检测:当测量值很大时,表示该处是断路,当测量值很小或为零时,表示该处是短路.在运用欧姆表检测时,电路一定要切断电源.
③电流表检测:当电路中接有电源时,可用电流表测量各部分电路上的电流,通过对电流值的分析,可以确定故障的位置.在运用电流表检测时,要注意电流表的极性和量程.
④假设法:将整个电路划分为若干部分,然后逐一假设某部分电路发生某种故障,运用闭合电路或部分电路的欧姆定律进行推理.
阻值变化下的动态分析
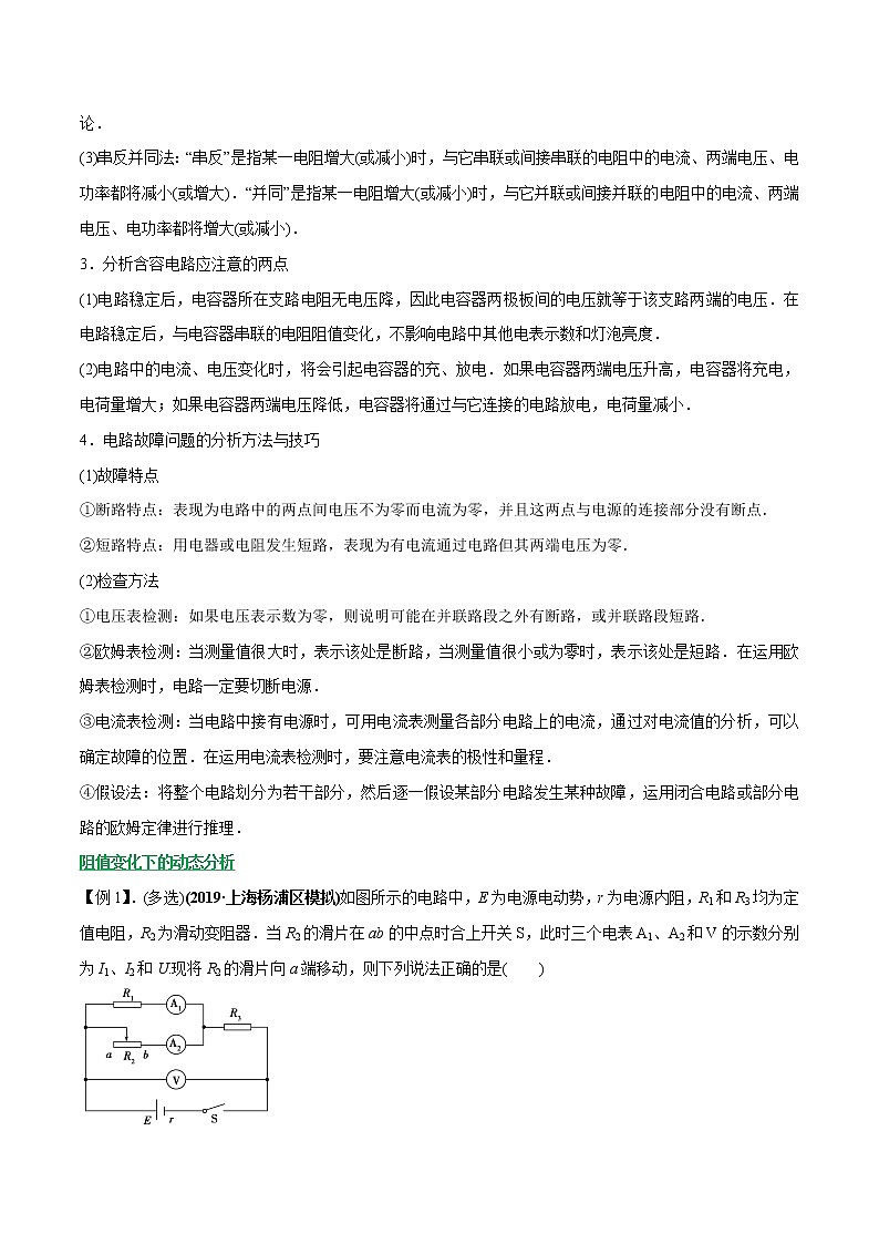
【例1】.(多选)(2019·上海杨浦区模拟)如图所示的电路中,E为电源电动势,r为电源内阻,R1和R3均为定值电阻,R2为滑动变阻器.当R2的滑片在ab的中点时合上开关S,此时三个电表A1、A2和V的示数分别为I1、I2和U.现将R2的滑片向a端移动,则下列说法正确的是( )
A.电源的总功率减小 B.R3消耗的功率增大
C.I1增大,I2减小,U增大 D.I1减小,I2不变,U减小
【答案】AC.
【解析】法一:程序法
将滑动变阻器的滑片向a端移动,滑动变阻器接入电路中的电阻增大,电路中的总电阻增大,电路中的总电流I减小,电源的总功率P=EI减小,R3消耗的功率P3=I2R3减小,选项A正确,B错误;电路中的总电流减小,由U=E-Ir知电源的路端电压U增大,R1、R2并联部分的总电阻增大,电压增大,通过R1的电流I1增大,而总电流I减小,则通过R2的电流I2减小,选项C正确,D错误.
法二:串反并同法
将滑动变阻器的滑片向a端移动,滑动变阻器接入电路中的电阻增大,与其串联的电流表A2的示数减小,与其间接串联的电源的总功率、R3消耗的功率均减小,A正确,B错误;与其间接并联的电流表A1、电压表V的示数均增大,C正确,D错误.
【变式】(多选)(2019·大连模拟)在如图所示的电路中,电源的负极接地,其电动势为E、内电阻为r,R1、
R2为定值电阻,R3为滑动变阻器,、为理想电流表和电压表.在滑动变阻器滑片P自a端向b端滑
动的过程中,下列说法中正确的是( )
A.电压表示数减小 B.电流表示数增大
C.电阻R2消耗的功率增大 D.a点的电势降低
【答案】 BD
【解析】 基础解法(程序法):P由a端向b端滑动,其阻值减小,则总电阻减小,总电流增大,电阻R1两端电压增大,电压表示数变大,A错误;电阻R2两端的电压U2=E-I总(R1+r),I总增大,则U2减小,I2=eq \f(U2,R2),I2减小,电流表的示数IA=I总-I2增大,B正确;由P2=Ieq \\al(2,2)R2知P2减小,C错误;Uab=φa-φb=φa=U2,故φa降低,D正确.
能力解法一(结论法):由于R3减小,R2与R3并联,则U2、I2均减小,而P2=Ieq \\al(2,2)R2,知P2减小,C错误;Uab=U2=φa-φb=φa减小,D正确;因为R1间接与R3串联,故I1、U1均增大,故电压表示数增大,A错误;根据IA=I1-I2知IA增大,B正确.
能力解法二(极限法):设滑片P滑至b点,则R3=0,φa=φb=0,D正确;R2上电压为零,则功率也为零,C错误;当R3=0时,总电阻最小,总电流最大,R1上电压最大,故A错误;由于IA=I1-I2,此时I1最大,I2=0最小,故IA最大,B正确.
电路结构变化下的动态分析
【例2】. (2019·安徽“江南”十校联考)如图所示的电路中,电源电动势为E,内阻为R,L1和L2为相同的灯泡,每个灯泡的电阻和定值电阻的阻值均为R,电压表为理想电表,S为单刀双掷开关,当开关由1位置打到2位置时,下列说法中正确的是( )
A.电压表读数将变小
B.L1亮度不变,L2将变暗
C.L1将变亮,L2将变暗
D.电源内阻的发热功率将变小
【答案】A.
【解析】开关在位置1时,外电路总电阻R总=eq \f(3,2)R,电压表示数U=eq \f(\f(3,2)R,R+\f(3,2)R)E=eq \f(3,5)E,同理,每个灯泡两端的电压U1=U2=eq \f(1,5)E,电源内阻的发热功率为P热=eq \f(\b\lc\(\rc\)(\a\vs4\al\c1(\f(2,5)E))\s\up12(2),R)=eq \f(4E2,25R),开关在位置2时,外电路总电阻R′总=eq \f(2,3)R,电压表示数U′=eq \f(\f(2,3)R,R+\f(2,3)R)E=eq \f(2,5)E,灯泡L1的电压U′1=eq \f(1,5)E,L2的电压U′2=eq \f(2,5)E,电源内阻的发热功率为P′热=eq \f(\b\lc\(\rc\)(\a\vs4\al\c1(\f(3,5)E))\s\up12(2),R)=eq \f(9E2,25R),综上所述,电压表读数变小,故A正确;L1亮度不变,L2将变亮,故B、C错误;电源内阻的发热功率将变大,故D错误.
含容电路的动态分析
【例3】.(2019·石家庄模拟)在如图所示的电路中,电源的负极接地,其电动势为E、内电阻为r,R1、R2为定值电阻,R3为滑动变阻器,C为电容器,A、V为理想电流表和电压表.在滑动变阻器滑动头P自a端向b端滑动的过程中,下列说法中正确的是( )
A.电压表示数变小 B.电流表示数变小
C.电容器C所带电荷量增多 D.a点的电势降低
【答案】D.
【解析】在滑动变阻器滑动头P自a端向b端滑动的过程中,变阻器接入电路的电阻减小,外电路总电阻
减小,干路电流I增大,电阻R1两端电压增大,则电压表示数变大.电阻R2两端的电压U2=E-I(R1+r),
I增大,则U2变小,电容器两板间电压变小,其带电荷量减小.根据外电路中顺着电流方向,电势降低,
可知a点的电势大于零.a点的电势等于R2两端的电压,U2变小,则a点的电势降低,通过R2的电流I2
减小,通过电流表的电流IA=I-I2,I增大,I2减小,则IA增大,即电流表示数变大,A、B、C错误,D
正确.
【变式】如图所示,电源电动势为E,内阻为r,闭合开关S,不考虑灯丝电阻随温度的变化,电流表、电
压表均为理想电表,当滑动变阻器的滑片由左端向右端滑动时,下列说法正确的是( )
A.电流表读数减小,小灯泡L1变暗 B.电压表读数变大
C.电流表读数增大,小灯泡L2变暗 D.电容器所带电荷量增大
【答案】B
【解析】将滑动变阻器的滑片由左端向右端滑动时,变阻器接入电路的电阻增大,其与小灯泡L1并联的电阻增大,外电路总电阻增大,电流表读数减小,小灯泡L2变暗,路端电压U=E-Ir增大,电压表的读数变大,选项B正确,C错误;小灯泡L1两端的电压U1=E-I(r+R2)增大,通过小灯泡L1的电流变大,小灯泡L1变亮,选项A错误;通过小灯泡L2的电流减小,小灯泡L2两端电压变小,与小灯泡L2并联的电容器两端电压减小,由Q=CU可得电容器所带电荷量减少,选项D错误.
电路故障的分析
【例4】.(多选)在探究电路故障时,某实验小组设计了如图所示的电路,当开关闭合后,电路中的各用电器正常工作,经过一段时间,发现小灯泡A的亮度变暗,小灯泡B的亮度变亮.则下列对电路故障的分析正确的是( )
A.可能是定值电阻R1短路 B.可能是定值电阻R2断路
C.可能是定值电阻R3断路 D.可能是定值电阻R4短路
【答案】BC
【解析】.由于小灯泡A串联于干路中,且故障发生后小灯泡A变暗,可知电路中总电流变小,即电路总电阻变大,由此推知,故障应为某一电阻断路,排除选项A、D;若R2断路,则R1和小灯泡B所在支路的电压增大,而R2的断路又使小灯泡B分配的电压增大,故小灯泡B变亮,选项B对;若R3断路,必引起与之并联的支路(即R1所在支路)中电流增大,小灯泡B分得的电流也变大,小灯泡B变亮,故选项C对.
【变式】如图所示的电路中,闭合开关S,灯L1、L2正常发光.由于电路出现故障,突然发现L1变亮,L
变暗,电流表的读数变小,根据分析,发生的故障可能是 ( )
A.R1断路 B.R2断路 C.R3短路 D.R4短路
【答案】A
【解析】等效电路如图所示.
若R1断路,总电阻变大,总电流减小,路端电压变大,L1两端电压变大,L1变亮;ab部分电路结构没变,电流仍按原比例分配,总电流减小,通过L2、电流表的电流都减小,故A正确.若R2断路,总电阻变大,总电流减小,ac部分电路结构没变,R1、L1中电流都减小,与题意相矛盾,故B错误.若R3短路或R4短路,总电阻减小,总电流增大,电流表中电流变大,与题意相矛盾,C、D错误,因此正确选项只有A.
热点题型二 对闭合电路欧姆定律的理解和应用
在恒流电路中常会涉及两种U-I图线,一种是电源的伏安特性曲线(斜率为负值的直线),另一种是电阻的伏安特性曲线(过原点的直线).求解这类问题时要注意二者的区别.
闭合电路欧姆定律的计算
【例5】.飞行器在太空飞行,主要靠太阳能电池提供能量.若有一太阳能电池板,测得它的开路电压为800 mV,短路电流为40 mA.若将该电池板与一阻值为20 Ω的电阻器连成一闭合电路,则它的路端电压是( )
A.0.10 V B.0.20 V C.0.30 V D.0.40 V
【答案】D
【解析】.电源没有接入外电路时,路端电压值等于电源电动势,所以电动势E=800 mV.由闭合电路欧姆定律得短路电流I短=eq \f(E,r),所以电源内阻r=eq \f(E,I短)=eq \f(800×10-3,40×10-3) Ω=20 Ω,该电源与20 Ω的电阻连成闭合电路时,电路中电流I=eq \f(E,R+r)=eq \f(800,20+20) mA=20 mA,所以路端电压U=IR=400 mV=0.4 V,D正确.
【变式】两个相同的电阻R,当它们串联后接在电动势为E的电源上,通过一个电阻的电流为I;若将它们并联后仍接在该电源上,通过一个电阻的电流仍为I,则电源的内阻为( )
A.4R B.R C.eq \f(R,2) D.无法计算
【答案】B
【解析】.当两电阻串联接入电路中时I=eq \f(E,2R+r),当两电阻并联接入电路中时I=eq \f(E,\f(R,2)+r)×eq \f(1,2),由以上两式可得:r=R,故选项B正确.
电源与电阻U-I图象的对比
1.利用两种图象解题的基本方法
利用电源的U-I图象和电阻的U-I图象解题,无论电阻的U-I图象是线性还是非线性,解决此类问题的基本方法是图解法,即把电源和电阻的U-I图线画在同一坐标系中,图线的交点坐标的意义是电阻直接接在该电源两端时工作电压和电流,电阻的电压和电流可求,其他的量也可求.
2.非线性元件有关问题的求解,关键在于确定其实际电压和电流,确定方法如下:
(1)先根据闭合电路欧姆定律,结合实际电路写出元件的电压U随电流I的变化关系.
(2)在原U-I图象中,画出U、I关系图象.
(3)两图象的交点坐标即为元件的实际电流和电压.
(4)若遇到两元件串联或并联在电路中,则要结合图形看电压之和或电流之和确定其实际电流或实际电压的大小.
【例6】.(多选) 如图所示的U-I图象中,直线Ⅰ为某电源的路端电压与电流的关系图线,直线Ⅱ为某一电阻R的U-I 图线,用该电源直接与电阻R连接成闭合电路,由图象可知( )
A.R的阻值为1.5 Ω B.电源电动势为3 V,内阻为0.5 Ω
C.电源的输出功率为3.0 W D.电源内部消耗功率为1.5 W
【答案】AD
【解析】.由于电源的路端电压与电流的关系图线Ⅰ和电阻R的U-I图线Ⅱ都为直线,所以电源的路端电压与电流的关系图线Ⅰ的斜率的绝对值等于电源内阻,r=1.5 Ω;电阻R的U-I图线Ⅱ的斜率等于电阻R的阻值,R=1.5 Ω,选项A正确,B错误;电源的路端电压与电流的关系图线和电阻R的U-I图线交点纵、横坐标的乘积表示电源的输出功率,电源的输出功率为P=UI=1.5×1.0 W=1.5 W,选项C错误;由EI=P+Pr解得电源内部消耗的功率为Pr=EI-P=3.0×1.0 W-1.5 W=1.5 W,选项D正确.
【变式】(2019·南昌模拟)如图所示,图线甲、乙分别为电源和某金属导体的UI图线,电源的电动势和内阻分别用E、r表示,根据所学知识分析下列选项正确的是( )
A.E=50 V B.r=eq \f(25,3) Ω
C.当该导体直接与该电源相连时,该导体的电阻为 20 Ω
D.当该导体直接与该电源相连时,电路消耗的总功率为80 W
【答案】AC
【解析】由图象的物理意义可知电源的电动势E=50 V,内阻r=eq \f(ΔU,ΔI)=eq \f(50-20,6-0) Ω=5 Ω,故A正确,B错误;该导体与该电源相连时,电阻的电压、电流分别为U=40 V,I=2 A,则R=eq \f(U,I)=20 Ω,此时,电路消耗的总功率P总=EI=100 W,故C正确,D错误.
热点三 电功 电功率 电热 热功率
1.电功和电热、电功率和热功率的区别与联系
2.非纯电阻电路的分析方法
(1)抓住两个关键量:确定电动机的电压UM和电流IM是解决所有问题的关键.若能求出UM、IM,就能确定电动机的电功率P=UMIM,根据电流IM和电动机的电阻r可求出热功率Pr=Ieq \\al(2,M)r,最后求出输出功率P出=P-Pr.
(2)坚持“躲着”求解UM、IM:首先,对其他纯电阻电路、电源的内电路等,利用欧姆定律进行分析计算,确定相应的电压或电流.然后,利用闭合电路的电压关系、电流关系间接确定非纯电阻电路的工作电压和电流.
(3)应用能量守恒定律分析:要善于从能量转化的角度出发,紧紧围绕能量守恒定律,利用“电功=电热+其他能量”寻找等量关系求解.
【例7】 (多选)(2019·安徽六安模拟)如图所示,一台电动机提着质量为m的物体,以速度v匀速上升,已
知电动机线圈的电阻为R,电源电动势为E,通过电源的电流为I,当地重力加速度为g,忽略一切阻力及
导线电阻,则( )
A.电源内阻r=eq \f(E,I)-R B.电源内阻r=eq \f(E,I)-eq \f(mgv,I2)-R
C.如果电动机转轴被卡住而停止转动,较短时间内电源消耗的功率将变大
D.如果电动机转轴被卡住而停止转动,较短时间内电源消耗的功率将变小
【答案】 BC
【解析】] 含有电动机的电路不是纯电阻电路,欧姆定律不再适用,A错误;由能量守恒定律可得EI=I2r+mgv+I2R,解得r=eq \f(E,I)-eq \f(mgv,I2)-R,B正确;如果电动机转轴被卡住,则E=I′(R+r),电流增大,较短时间内,电源消耗的功率变大,较长时间的话,会出现烧坏电源的现象,C正确,D错误.
【变式】如图,电路中电源电动势为3.0 V,内阻不计,L1、L2、L3为三个相同规格的小灯泡,小灯泡的伏
安特性曲线如图所示.当开关闭合后,下列说法中正确的是( )
A.L1中的电流为L2中电流的2倍 B.L3的电阻约为1.875 Ω
C.L3的电功率约为0.75 W D.L2和L3的总功率约为3 W
【答案】B
【解析】由图象可知,灯泡两端的电压变化时,灯泡的电阻发生变化,L2和L3的串联电阻并不是L1电阻的两倍,根据欧姆定律知L1中的电流不是L2中电流的2倍,A错误;由于电源不计内阻,所以L2和L3两端的电压均为1.5 V,由图可知此时灯泡中的电流为I=0.8 A,电阻R=eq \f(U,I)=1.875 Ω,B正确;L3的电功率P=UI=1.5×0.8 W=1.2 W,C错误;L2和L3的总功率P′=2P=2.4 W,D错误.
4.如图所示,电源电动势为12 V,电源内阻为1.0 Ω,电路中的电阻R0为1.5 Ω,小型直流电动机M的内阻
为0.5 Ω,闭合开关S后,电动机转动,电流表的示数为2.0 A.则以下判断中正确的是( )
A.电动机的输出功率为14 W B.电动机两端的电压为7.0 V
C.电动机产生的热功率为4.0 W D.电源输出的功率为24 W
【答案】B
【解析】由题意得电动机两端的电压U=E-I(R0+r)=7 V,则电动机的输入功率P=UI=14 W.热功率P热=I2RM=2 W,则输出功率P出=P-P热=12 W.电源的输出功率P′=EI-I2r=20 W,故B正确,A、C、D错误.
热点题型四 电源的功率和效率
电源输出功率的极值问题的处理方法
对于电源输出功率的极值问题,可以采用数学中求极值的方法,也可以采用电源的输出功率随外电阻的变化规律来求解.但应当注意的是,当待求的最大功率对应的电阻值不能等于等效电源的内阻时,此时的条件是当电阻值最接近等效电源的内阻时,电源的输出功率最大.假设一电源的电动势为E,内阻为r,外电路有一可调电阻R,电源的输出功率为:
P出=I2R=eq \f(E2R,(R+r)2)=eq \f(E2,\f((R-r)2,R)+4r).
由以上表达式可知电源的输出功率随外电路电阻R的变化关系为:
(1)当R=r时,电源的输出功率最大,为Pm=eq \f(E2,4r);
(2)当R>r时,随着R的增大,电源的输出功率越来越小;
(3)当R<r时,随着R的增大,电源的输出功率越来越大;
(4)当P出<Pm时,每个输出功率对应两个外电阻阻值R1和R2,且R1R2=r2.
【例7】(2019·西安模拟)如图所示,E=8 V,r=2 Ω,R1=8 Ω,R2为变阻器接入电路中的有效阻值,问:
(1)要使变阻器获得的电功率最大,则R2的取值应是多大?这时R2的功率是多大?
(2)要使R1得到的电功率最大,则R2的取值应是多大?R1的最大功率是多大?这时电源的效率是多大?
(3)调节R2的阻值,能否使电源以最大的功率eq \f(E2,4r)输出?为什么?
【答案】(1)10 Ω 1.6 W (2)0 5.12 W 80%(3)不能 理由见解析
【解析】(1)将R1和电源(E,r)等效为一新电源,则
新电源的电动势E′=E=8 V
内阻r′=r+R1=10 Ω,且为定值
利用电源的输出功率随外电阻变化的结论知,当R2=r′=10 Ω时,R2有最大功率,即
P2max=eq \f(E′2,4r′)=eq \f(82,4×10) W=1.6 W.
(2)因R1是定值电阻,所以流过R1的电流越大,R1的功率就越大.当R2=0时,电路中有最大电流,即
Imax=eq \f(E,R1+r)=0.8 A
R1的最大功率
P1max=Ieq \\al(2,max)R1=5.12 W
这时电源的效率
η=eq \f(R1,R1+r)×100%=80%.
(3)不能.因为即使R2=0,外电阻R1也大于r,不可能有eq \f(E2,4r)的最大输出功率.本题中,当R2=0时,外电路得到的功率最大.
【变式】将一电源与一电阻箱连接成闭合回路,测得电阻箱所消耗功率P与电阻箱读数R变化的曲线如图
所示,由此可知( )
A.电源最大输出功率可能大于45 W B.电源内阻一定等于5 Ω
C.电源电动势为45 V D.电阻箱所消耗功率P最大时,电源效率大于50%
【答案】B
【解析】由于题述将一电源与一电阻箱连接成闭合回路,电阻箱所消耗功率P等于电源输出功率.由电阻箱所消耗功率P与电阻箱读数R变化的曲线可知,电阻箱所消耗功率P最大为45 W,所以电源最大输出功率为45 W,选项A错误;由电源输出功率最大的条件可知,电源输出功率最大时,外电路电阻等于电源内阻,所以电源内阻一定等于5 Ω,选项B正确;由电阻箱所消耗功率P最大值为45 W可知,此时电阻箱读数为R=5 Ω,电流I=eq \r(\f(P,R))=3 A,电源电动势E=I(R+r)=30 V,选项C错误;电阻箱所消耗功率P最大时,电源效率为50%,选项D错误.
【变式2】图甲为某元件R的U-I特性曲线,把它连接在图乙所示电路中.已知电源电动势E=5 V,内阻r=1.0 Ω,定值电阻R0=4 Ω.闭合开关S后,求:
(1)该元件的电功率;
(2)电源的输出功率.
【答案】(1)1.2 W (2)1.84 W
【解析】设非线性元件的电压为U,电流为I,由欧姆定律得:U=E-I(R0+r),代入数据得U=5-5I
在U-I图象中画出U=E′-Ir′=5-5I图线
如图所示,两图线交点坐标为(0.4 A,3.0 V).
(1)该元件的电功率
PR=UI=3.0×0.4 W=1.2 W.
(2)电源的输出功率
P=PR0+PR=I2R0+PR=0.42×4 W+1.2 W=1.84 W.
【题型演练】
1.如图所示,关于闭合电路,下列说法正确的是( )
A.电源正、负极被短路时,电流很大 B.电源正、负极被短路时,电压表示数最大
C.外电路断路时,电压表示数为零 D.外电路电阻增大时,电压表示数减小
【答案】A
【解析】电源被短路时,电源电流为I=eq \f(E,r),由于电源内阻很小,故电流很大,故选项A正确;电源被短路时,外电阻R=0,电源电流为I=eq \f(E,r),故电压表示数为U=IR=0,故选项B错误;外电路断路时,外电阻R→∞,故电压表示数为U=E,故选项C错误;电压表示数为U=eq \f(ER,R+r),外电路电阻R增大时,电压表示数也增大,故选项D错误.
2.如图所示,直线A为某电源的UI图线,曲线B为某小灯泡的UI图线,用该电源和小灯泡组成闭合电路时,电源的输出功率和电源的总功率分别是( )
A.4 W,8 W B.2 W,4 W C.2 W,3 W D.4 W,6 W
【答案】D
【解析】用该电源和小灯泡组成闭合电路时,电源的输出功率是UI=2×2 W=4 W,电源的总功率是EI=3×2 W=6 W,选项D正确.
3.如图所示,已知电源电动势为6 V,内阻为1 Ω,保护电阻R0=0.5 Ω,则当保护电阻R0消耗的电功率最大时,这个电阻箱R的读数和电阻R0消耗的电功率的最大值为( )
A.1 Ω,4 W B.1 Ω,8 W C.0,8 W D.0.5 Ω,8 W
【答案】C
【解析】保护电阻消耗的功率为P0=eq \f(E2R0,r+R+R02),因R0和r是常量,而R是变量,所以R最小时,P0最大,即R=0时,P0max=eq \f(E2R0,r+R02)=eq \f(62×0.5,1.52) W=8 W,故选项C正确.
4.(2019·湖南十校联考)如图所示为某闭合电路电源的输出功率随电流变化的图象,由此图象可以判断( )
A.电源的内耗功率最大为9 W B.电源的效率最大为50%
C.输出功率最大时,外电路的总电阻为4 Ω D.电源的电动势为12 V
【答案】D
【解析】由题图可知,当电流为1.5 A时电源的输出功率最大,这时内耗功率等于输出功率,为9 W,电源的效率为50%,这时电源的总功率为18 W,根据P=IE,可求得电源的电动势为12 V,D项正确;由Pr=I2r可知,电源的内阻为4 Ω,由于不确定外电路是不是纯电阻电路,因此C项错误;随着电流的增大,内耗功率增大,A项错误;随着电流的减小,电源的效率增大,B项错误.
5.(2019·河北石家庄模拟)在如图所示电路中,L1、L2为两只完全相同、阻值恒定的灯泡,R为光敏电阻(光照越强,阻值越小).闭合电键S后,随着光照强度逐渐增强( )
A.L1逐渐变暗,L2逐渐变亮 B.L1逐渐变亮,L2逐渐变暗
C.电源内电路消耗的功率逐渐减小 D.光敏电阻R和L1消耗的总功率逐渐增大
【答案】A
【解析】当光照增强时,光敏电阻的阻值减小,电路的总电阻减小,由闭合电路欧姆定律可得,电路中总电流增大,则L2逐渐变亮,U内=Ir增大,由U=E-Ir可知,路端电压减小,L2两端的电压增大,则L1两端的电压减小,故L1逐渐变暗,故选项A正确,B错误;电路中总电流增大,由P=I2r知电源内电路消耗功率逐渐增大,故选项C错误;将L2看成电源内电路的一部分,光敏电阻R和L1消耗的总功率是等效电源的输出功率,由于等效电源的内阻大于外电阻,所以当光敏电阻的阻值减小,即外电阻减小时,等效电源的内、外电阻相差更大,输出功率减小,则光敏电阻R和L1消耗的总功率逐渐减小,故选项D错误.
6.(2019·河南南阳模拟)硅光电池是一种太阳能电池,具有低碳环保的优点.如图所示,图线a是该电池在某光照强度下路端电压U和电流I的关系图象(电池内阻不是常量),图线b是某电阻R的U-I图象.在该光照强度下将它们组成闭合回路时,硅光电池的内阻为( )
A.5.5 Ω B.7.0 Ω C.12.0 Ω D.12.5 Ω
【答案】A
【解析】.由欧姆定律得U=E-Ir,当I=0时,E=U,由图线a与纵轴的交点读出电源的电动势为E=3.6 V,根据两图线交点处的状态可知,电阻的电压为U=2.5 V,电流为I=0.2 A,则硅光电池的内阻为r=eq \f(E-U,I)=eq \f(3.6-2.5,0.2) Ω=5.5 Ω,故选项A正确.
7.(2019·重庆江津中学模拟)两位同学在实验室利用如图甲所示的电路测定值电阻R0、电源的电动势E和内电阻r,调节滑动变阻器的滑动触头P向某一方向移动时,一个同学记录了电流表A和电压表V1的测量数据,另一同学记录的是电流表A和电压表V2的测量数据.根据数据描绘了如图乙所示的两条U-I直线.则图象中两直线的交点表示的物理意义是( )
A.滑动变阻器的滑动头P滑到了最右端 B.电源的输出功率最大
C.定值电阻R0上消耗的功率为1.0 W D.电源的效率达到最大值
【答案】B.
【解析】由图乙可得,电源的电动势E=1.5 V,r=1 Ω,交点位置:R+R0=eq \f(U1,I)=2 Ω,R0=eq \f(U2,I)=2 Ω,R=0,滑动变阻器的滑动头P滑到了最左端,A项错误;当电路中外电阻等于内电阻时,电源输出功率最大,但本题R0>r,改变滑动变阻器时无法达到电路中内、外电阻相等,此时当外电阻越接近内电阻时,电源输出功率越大,B项正确;R0消耗的功率P=IU2=0.5 W,C项错误;电源的效率η=eq \f(IE-I2r,IE),电流越小效率越大,可见滑动变阻器的滑动头P滑到最右端时效率最大,D项错误.
8..(2019·河北沧州模拟)在如图所示的电路中,电源电动势E=3 V,内电阻r=1 Ω,定值电阻R1=3 Ω,R2=2 Ω,电容器的电容C=100 μF,则下列说法正确的是( )
A.闭合开关S,电路稳定后电容器两端的电压为1.5 V
B.闭合开关S,电路稳定后电容器所带电荷量为3.0×10-4 C
C.闭合开关S,电路稳定后电容器极板a所带电荷量为1.5×10-4 C
D.先闭合开关S,电路稳定后断开开关S,通过电阻R1的电荷量为3.0×10-4 C
【答案】AC
【解析】闭合开关S,电路稳定后电流I=eq \f(E,R1+R2+r)=0.5 A,电容器两端的电压为U=IR1=1.5 V,选项A正确;电路稳定后电容器所带电荷量Q=CU=100×10-6×1.5 C=1.5×10-4 C,选项B错误,C正确;先闭合开关S,电路稳定后断开开关S,电容器C通过电阻R1放电,通过电阻R1的电荷量为1.5×10-4 C,选项D错误.
9(2019·广东华南三校联考)如图所示电路,电源内阻不能忽略,R1阻值小于变阻器的总电阻,初态滑片P位于变阻器的中点,P由中点向上移动到顶端的过程中( )
A.电源的内功率先减小后增大 B.电源的效率先减小后增大
C.电流表的示数先减小后增大 D.电压表的示数先增大后减小
【答案】AD
【解析】因R1阻值小于变阻器的总电阻,则知在滑片P由中点向上移动的过程中,并联电路的总电阻R并先增大后减小,电路中总电流I总=eq \f(E,R并+R2+R内)先减小后增大,电源的内功率P内=I总2R内先减小后增大,A项正确.电源的效率η=eq \f(I总2R并+R2,I总2R并+R2+R内)=eq \f(R并+R2,R并+R2+R内)=eq \f(1,1+\f(R内,R并+R2))先增大后减小,B项错误.在滑片P由中点向上移动到顶端的过程中,因R1与滑动变阻器上部分电阻之和逐渐减小,由“串反并同”可知,电流表的示数一直增大,C项错误.电压表的示数U=eq \f(R并+R2,R并+R2+R内)E=eq \f(E,1+\f(R内,R并+R2))先增大后减小,D项正确.
10.如图所示,直线Ⅰ、Ⅱ分别是电源1与电源2的路端电压随输出电流变化的特性图线,曲线Ⅲ是一个小灯泡的伏安特性曲线,曲线Ⅲ与直线Ⅰ、Ⅱ相交点的坐标分别为P(5.2,3.5)、Q(6,5).如果把该小灯泡分别与电源1、电源2单独连接,则下列说法正确的是( )
A.电源1与电源2的内阻之比是3∶2 B.电源1与电源2的电动势之比是1∶1
C.在这两种连接状态下,小灯泡的电阻之比是1∶2 D.在这两种连接状态下,小灯泡消耗的功率之比是7∶10
【答案】AB.
【解析】根据题图可知,E1=E2=10 V,r1=eq \f(5,4) Ω,r2=eq \f(5,6) Ω,所以r1∶r2=3∶2,E1∶E2=1∶1,选项A、B正确;曲线Ⅲ与其他两条直线的交点坐标分别表示该小灯泡在这两种连接状态下的工作电流和工作电压,根据坐标值可求出此时小灯泡消耗的功率分别为P1=18.2 W和P2=30 W,小灯泡的电阻分别为R1=eq \f(35,52) Ω,R2=eq \f(5,6) Ω,所以选项C、D错误.
电源U-I图象
电阻U-I图象
关系式
U=E-Ir
U=IR
图形
物理
意义
电源的路端电压随
电流的变化关系
电阻两端电压与电阻中的电流的关系
截距
与纵轴交点表示电源电动势E,与横轴交点表示电源短路电流
过坐标轴原点,表示没有电压时电流为零
坐标U、I的乘积
表示电源的输出功率
表示电阻消耗的功率
坐标U、I的比值
表示外电阻的大小
表示该电阻的大小
斜率(绝对值)
电源电阻r的大小
若图象为过原点的直线,图象斜率表示电阻的大小
两曲线在同一坐标系中的交点
表示电阻的工作点,即将电阻接在该电源上时,电阻中的电流和两端的电压
意义
公式
联系
电功
电流在一段电路中所做的功
W=UIt
对纯电阻电路,电功等于电热,W=Q=UIt=I2Rt;对非纯电阻电路,电功大于电热,W>Q
电热
电流通过导体产生的热量
Q=I2Rt
电功率
单位时间内电流所做的功
P=UI
对纯电阻电路,电功率等于热功率,P电=P热=UI=I2R;对非纯电阻电路,电功率大于热功率,P电>P热
热功率
单位时间内导体产生的热量
P=I2R
电源总功率
任意电路:P总=EI=P出+P内
电源内部消耗的功率
纯电阻电路:P总=I2(R+r)=eq \f(E2,R+r)
P内=I2r=P总-P出
电源的输出功率
任意电路:P出=UI=P总-P内
纯电阻电路:P出=I2R=eq \f(E2R,(R+r)2)
P出与外电阻R的关系
电源的效率
任意电路:η=eq \f(P出,P总)×100%=eq \f(U,E)×100%
纯电阻电路:η=eq \f(R,R+r)×100%
新高考物理三轮冲刺知识讲练与题型归纳专题18 电学基本规律的应用(含解析): 这是一份新高考物理三轮冲刺知识讲练与题型归纳专题18 电学基本规律的应用(含解析),共27页。
高中物理高考 专题42 电学基础实验与创新实验(解析版): 这是一份高中物理高考 专题42 电学基础实验与创新实验(解析版),共32页。
高中物理高考 专题25 电磁感应基本规律及其应用(原卷版): 这是一份高中物理高考 专题25 电磁感应基本规律及其应用(原卷版),共12页。

