2023届高考生物二轮复习实验与探究作业含答案2
展开
这是一份2023届高考生物二轮复习实验与探究作业含答案2,共20页。试卷主要包含了关于生物学实验的叙述,错误的是等内容,欢迎下载使用。
第十单元 实验与探究
专题28 实验与探究
高频考点
考点1 教材实验整合
该考点中基础部分训练内容为显微观察类、物质鉴定类、调查类、探究类实验。重难部分常从实验操作、实验数据获取方法分析等方面进行考查。综合部分为实验内容的综合与拓展。
基础
1.(2022南通如皋期末,4)下列有关生物学实验的叙述,正确的是( )
A.用豆浆、淀粉酶、蛋白酶探究酶的专一性,可选用双缩脲试剂进行检验
B.在紫色洋葱鳞片叶外表皮装片的不同部位观察到的细胞质壁分离程度可能不同
C.在研究分泌蛋白的合成和分泌实验中,选用人的口腔上皮细胞为材料
D.叶绿体中色素滤液细线浸入层析液中,可导致滤纸条上色素带出现重叠
答案 B
2.(2022镇江期中,19)生物学实验常呈现“五颜六色”的变化。下列关于溶液颜色变化的叙述,错误的是(多选)( )
A.向新鲜的蔗糖溶液中加入斐林试剂,水浴加热后溶液由蓝色变为砖红色
B.向RNA溶液中加入二苯胺试剂,沸水浴后溶液变为蓝色
C.向氨基酸溶液中加入双缩脲试剂,混匀后溶液由蓝色变成紫色
D.用溴麝香草酚蓝溶液检测CO2,溶液可由蓝色变为黄绿色
答案 ABC
3.(2021北京,13,2分)关于物质提取、分离或鉴定的高中生物学相关实验,叙述错误的是( )
A.研磨肝脏以破碎细胞用于获取含过氧化氢酶的粗提液
B.利用不同物质在酒精溶液中溶解性的差异粗提DNA
C.依据吸收光谱的差异对光合色素进行纸层析分离
D.利用与双缩脲试剂发生颜色变化的反应来鉴定蛋白质
答案 C
4.(2021河北,3,2分)关于生物学实验的叙述,错误的是( )
A.NaOH与CuSO4配合使用在还原糖和蛋白质检测实验中作用不同
B.染色质中的DNA比裸露的DNA更容易被甲基绿着色
C.纸层析法分离叶绿体色素时,以多种有机溶剂的混合物作为层析液
D.利用取样器取样法调查土壤小动物的种类和数量,推测土壤动物的丰富度
答案 B
重难
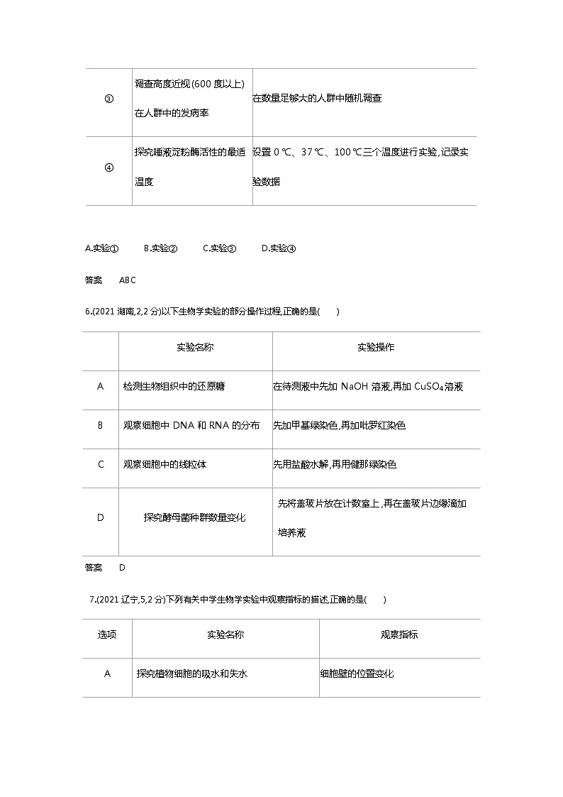
5.(2021江苏,19,3分)数据统计和分析是许多实验的重要环节。下列实验中获取数据的方法合理的是(多选)( )
编号
实验内容
获取数据的方法
①
调查某自然保护区灰喜鹊的种群密度
使用标志重捕法,尽量不影响标记动物正常活动,个体标记后即释放
②
探究培养液中酵母菌种群数量的变化
摇匀后抽取少量培养物,适当稀释,用台盼蓝染液染色,血细胞计数板计数
③
调查高度近视(600度以上)在人群中的发病率
在数量足够大的人群中随机调查
④
探究唾液淀粉酶活性的最适温度
设置0 ℃、37 ℃、100 ℃三个温度进行实验,记录实验数据
A.实验① B.实验② C.实验③ D.实验④
答案 ABC
6.(2021湖南,2,2分)以下生物学实验的部分操作过程,正确的是( )
实验名称
实验操作
A
检测生物组织中的还原糖
在待测液中先加NaOH溶液,再加CuSO4溶液
B
观察细胞中DNA和RNA的分布
先加甲基绿染色,再加吡罗红染色
C
观察细胞中的线粒体
先用盐酸水解,再用健那绿染色
D
探究酵母菌种群数量变化
先将盖玻片放在计数室上,再在盖玻片边缘滴加培养液
答案 D
7.(2021辽宁,5,2分)下列有关中学生物学实验中观察指标的描述,正确的是( )
选项
实验名称
观察指标
A
探究植物细胞的吸水和失水
细胞壁的位置变化
B
绿叶中色素的提取和分离
滤纸条上色素带的颜色、次序和宽窄
C
探究酵母菌细胞呼吸的方式
酵母菌培养液的浑(混)浊程度
D
观察根尖分生组织细胞有丝分裂
纺锤丝牵引染色体的运动
答案 B
8.(2020全国Ⅰ,4,6分)为达到实验目的,需要选用合适的实验材料进行实验。下列实验目的与实验材料的对应,不合理的是( )
实验材料
实验目的
A
大蒜根尖分生区细胞
观察细胞的质壁分离与复原
B
蝗虫的精巢细胞
观察细胞的减数分裂
C
哺乳动物的红细胞
观察细胞的吸水和失水
D
人口腔上皮细胞
观察DNA、RNA在细胞中的分布
答案 A
综合
9.(2022淮安期中,24)有几位同学利用不同生长时期的大豆作为实验材料,进行了下列实验,请回答问题:
(1)选取大豆种子检测子叶中的脂肪与蛋白质,图1、图2分别为相应步骤的实验操作示意图。
图1
图2
①图1载玻片上的子叶切片已经用苏丹Ⅲ染液染色3 min,接着滴加1~2滴试剂甲的作用是 。图2中试剂乙的名称和颜色分别是 、 。
②下列实验中的相关操作,你认为其中不合理的有 (在a~d中选择填空)。
a.在花生子叶薄片上滴加苏丹Ⅲ染液进行染色
b.用吸水纸吸去染液,再滴加清水,洗去浮色
c.用手拿起盖玻片,盖在花生子叶薄片上,制成临时装片
d.在低倍镜下完成观察后,手持物镜转换为高倍镜,继续观察
(2)选取大豆幼根进行观察植物细胞有丝分裂实验。
①在下列器具中,该实验一般需要用到的有 (填序号)。
②同学甲看到同学乙剪取大豆的一条幼根根尖所做的实验效果很好,于是同学甲也从该条幼根上剪取一段进行实验,经规范操作后始终没有能观察到处于分裂期的细胞,其原因是 。
(3)若用大豆的叶肉细胞观察植物细胞的质壁分离和复原,对大豆叶肉细胞临时装片进行了三次观察(如图所示)。那么吸水纸的作用主要是 。
(4)现欲探究大豆不同叶龄叶片呼吸作用强度的差异,请你简要写出实验的主要思路: 。
答案 (1)①洗去浮色 CuSO4溶液 蓝色 ②b、c、d (2)①a、b、d、e ②该幼根的根尖已没有分生区细胞 (3)使细胞浸润在清水或蔗糖溶液中 (4)取不同叶龄的大豆叶片,在黑暗条件下检测各组叶片的耗氧量(或有机物消耗量),分析并得出结论
10.(2022连云港赣榆一中质检,23)某生物实验小组为探究酵母菌呼吸的有关问题,设计如图实验装置。实验中,先向气球中加入10 mL含酵母菌的培养液,后向气球中注入一定量的氧气,扎紧气球,置于装有30 ℃温水的烧杯中,用重物拴住,再将整个装置置于30 ℃的恒温水浴锅中。试回答:
(1)为了消除各种环境因素的变化带来的实验误差,应设计一对照实验,对照实验装置与上述装置相比,不同之处是 。
(2)实验开始后,实验组一段时间内烧杯中液面没有发生变化,最可能的原因是 ,如果一段时间后液面发生变化,则变化情况是 ,原因是 。
(3)若用上述实验装置探究酵母菌无氧呼吸的适宜温度,应做两处调整,分别是① ;② 。
(4)若在研究过程中发现酵母菌数量先增加后下降,下降的原因可能有 和 。
(5)将酵母菌或相应结构分别装入A~F试管中,进行了如表所示实验。相关叙述错误的是 。
试管编号
加入的物质
细胞质基质
线粒体
酵母菌
A
B
C
D
E
F
葡萄糖
-
+
-
+
+
+
丙酮酸
+
-
+
-
-
-
氧气
+
-
+
-
+
-
注:“+”表示加入相关物质,“-”表示未加入相关物质
A.会产生CO2和H2O的试管有C、E
B.会产生酒精的试管有B、F
C.最终只能得到丙酮酸的试管是C
D.根据试管B、D、F可判断出酵母菌进行无氧呼吸的场所
答案 (1)将气球中的含酵母菌的培养液换成等量的不含酵母菌的培养液 (2)酵母菌只进行了有氧呼吸 上升 酵母菌无氧呼吸产生二氧化碳,气球膨胀 (3)①气球中不注入氧气 ②取若干相同装置,并分别置于不同温度的恒温水浴锅中 (4)营养物质被大量消耗 乙醇含量过高 (5)C
考点2 实验探究
该考点中基础部分训练内容为实验设计、实验方案评价、实验结果分析等。重难部分多考查实验设计与思路、实验目的、实验结果分析与预测、实验方案评价等,主要考查考生的获取信息能力和实验探究能力等。
基础
1.(2021湖北,9,2分)短日照植物在日照时数小于一定值时才能开花。已知某短日照植物在光照10小时/天的条件下连续处理6天能开花(人工控光控温)。为了给某地(日照时数最长为16小时/天)引种该植物提供理论参考,探究诱导该植物在该地区开花的光照时数X(小时/天)的最大值,设计了以下四组实验方案,最合理的是( )
实验方案
对照组(光照时数:小时/天,6天)
实验组(光照时数: X小时/天,6天)
A.
10
4≤X
相关试卷
这是一份2023届高考生物二轮复习实验与探究作业含答案,共20页。
这是一份2023届高考生物二轮复习实验与探究作业含答案,共23页。试卷主要包含了选择题,综合题等内容,欢迎下载使用。
这是一份2023届高考生物二轮复习实验与探究作业含答案,共14页。试卷主要包含了选择题,非选择题等内容,欢迎下载使用。

