2019-2020学年湖南省常德市第一中学高二上学期期末考试地理(理)试题 解析版
展开湖南省常德市第一中学2019-2020学年高二上学期期末考试地理(理)试题 解析版
一、选择题(本题包括25小题,每小题2分,共50分。每小题只有一个选项符合题意)
1.下图是甘肃省以某种自然指标划分出来的四大区域。这四大区域的划分指标是
A. 积温的多少
B. 年降水量的多少
C. 降水量和蒸发量的关系
D. 年太阳辐射量的多少
【答案】C
【解析】
【分析】
区域是地球表面的空间单位,它是人们在地理差异的基础上,按一定的指标和方法划分出来的。由于目的不同,所用的指标和方法不同,人们划分出的区域类型也不同。
【详解】根据图例可知,划分的是干湿地区。划分标准是降水量和蒸发量的对比关系,降水量大于蒸发量的是半湿润、湿润区,反之是半干旱、干旱区,C对。
故选:C。
南水北调东线工程是把长江的水调往北方的调水工程,调水线路主要为大运河。读南水北调东线工程调水线路图,完成下面小题。
2. 对南水北调东线工程及其可能带来的影响,叙述正确的是
①可以解决华北平原的盐碱化问题
②有利于改善丙地大运河航运条件
③丙至戊段可以自流引水
④可缓解戊地的用水紧张
A. ①② B. ③④ C. ①③ D. ②④
3. 南水北调东线工程对长江可能带来的影响,叙述正确的是
A. 可提高社会对长江水质的关注
B. 可促使长江的泥沙向海洋输送
C. 可降低甲地咸水入侵发生的问题
D. 可改变长江口外海洋潮汐的规律
【答案】2. D 3. A
【解析】
该题考查资源的跨区域调配。
【2题详解】
南水北调工程使华北地区的水量增加,地下水位抬升,将土壤中的盐分带到地表,会加剧土壤的盐碱化问题,排除①;丙段至戊段经过山东丘陵,在丁以南不能自流引水,排除③,这样就将A、B、C三项均排除;南水北调东线工程通过京杭运河将长江水输送到北方地区,可以增加丙地大运河段的水量,改善航运条件;并缓解华北地区的用水紧张状况,故选D。
【3题详解】
南水北调工程将长江水调往北方,使长江的入海水量减少,输沙能力减弱,排除B;由于河流水量减少,河口附近水位降低,会使海水侵入河道的频率增加,排除C;海洋潮汐现象与日、地、月的运动有关,排除D。南水北调东线流经经济发达的我国东部地区,水污染较严重。南水北调工程是为了缓解北方地区的用水紧张状况,水质的优劣会引起社会的广泛关注,故选A。
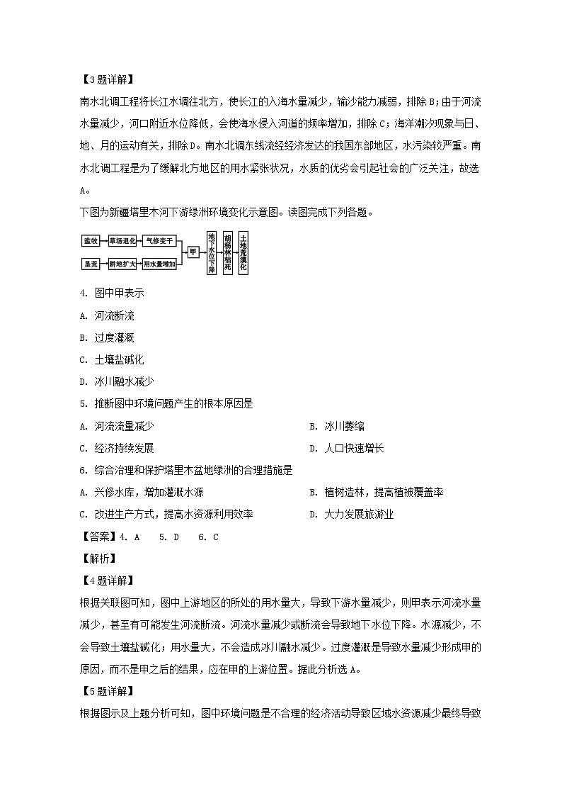
下图为新疆塔里木河下游绿洲环境变化示意图。读图完成下列各题。
4. 图中甲表示
A. 河流断流
B. 过度灌溉
C. 土壤盐碱化
D. 冰川融水减少
5. 推断图中环境问题产生的根本原因是
A. 河流流量减少 B. 冰川萎缩
C. 经济持续发展 D. 人口快速增长
6. 综合治理和保护塔里木盆地绿洲的合理措施是
A. 兴修水库,增加灌溉水源 B. 植树造林,提高植被覆盖率
C. 改进生产方式,提高水资源利用效率 D. 大力发展旅游业
【答案】4. A 5. D 6. C
【解析】
【4题详解】
根据关联图可知,图中上游地区的所处的用水量大,导致下游水量减少,则甲表示河流水量减少,甚至有可能发生河流断流。河流水量减少或断流会导致地下水位下降。水源减少,不会导致土壤盐碱化;用水量大,不会造成冰川融水减少。过度灌溉是导致水量减少形成甲的原因,而不是甲之后的结果,应在甲的上游位置。据此分析选A。
【5题详解】
根据图示及上题分析可知,图中环境问题是不合理的经济活动导致区域水资源减少最终导致土地荒漠化、生态环境恶化。该问题产生的根本原因是人口快速增长导致人口对粮食、生活能源等需求增多,对资源环境的破坏加大造成的。河流流量减少、冰川萎缩与人口增多对环境影响加大有相当大的关系,人的不合理开发已经威胁到经济的持续发展,其中,人口的快速增长是导致这些问题的最根本原因,据此分析选D。
【6题详解】
塔里木盆地位于西北干旱区,水资源短缺。综合治理和保护塔里木盆地绿洲的合理措施是发展节水农业,改进生产方式,提高水资源利用效率、这里干旱缺水,兴修水库、增加灌溉水源不适合;造林需要大量水源,很多区域不适合;大力发展旅游业会破坏生态环境,不合适。据此分析选C。
【点睛】荒漠化的成因 :
1、从自然因素看,西北地区的地表除山丘陵外,平地覆盖着深厚的疏松沙质沉积物,加上大风日数多而且集中,这就为风沙活动提供条件
气候因素特别是年降雨量的变化,往往影响着荒漠化的进程。多雨有利于抑制风沙活动,相反,持续干旱则促进荒漠化的进程,但并非决定性作用
人类不仅是造成荒漠化的主要原因,也是荒漠化的受害者。人为因至素主要表现为过度樵柴、过度放牧、过度开垦、水资源利用不当和工矿交通不注意环保等方面
2、荒漠化的防治
核心:人与自然的协调
内容:一是预防具有潜在荒漠化危险的土地;二是扭转正在发展中的荒漠化土地;三是恢复已经发生荒漠化土地的生产力
下图是我国境内沿38°N纬线的地形剖面示意图。读图,完成下面小题。
7. 图中甲地形区较为突出的生态环境问题是
A. 水土流失 B. 水体污染 C. 土地沙漠化 D. 土地盐碱化
8. 造成甲地形区生态环境问题严重的自然原因是
①破坏植被②该地区夏季多暴雨
③土质疏松④距海遥远,气候干旱
A. ①② B. ①③ C. ②③ D. ③④
【答案】7. A 8. C
【解析】
【7题详解】
结合图示经纬度和和河流形态特征可知,该地属于黄土高原地区,主要环境问题是水土流失,故A正确。
故选A。
【8题详解】
结合图示经纬度和和河流形态特征可知,该地属于黄土高原地区。黄土高原水土流失的主要原因有:夏季暴雨集中,降水强度大;黄土质地疏松,多空隙,易受流水侵蚀;滥垦乱伐,植被遭到破坏。其中,破坏植被属于人为原因,故①④错误,②③正确。
故选C。
读下图,完成下列小题。
9. 图中20℃等温线表示七月份某大陆局部地区和临海地区的等温线分布,虚线是有待确定的等温线走向。其中能正确表示地区等温线弯曲方向的分别为
A. P1、P3 B. P2、P3
C. P2、P4 D. P1、P4
10. 图中A地区种植业发展的主要限制性因素是
A. 气候冷湿 B. 水源不足
C. 光照不足 D. 市场狭小
【答案】9. D 10. A
【解析】
本题考查美国自然特征和农业区位因素。
【9题详解】
图中局部等温线走向的弯曲主要受地形影响,P1、P2弯曲主要受河流谷地的影响,气温较高而等温线应该向高纬度凸出,P3、P4经过地区有阿巴拉契亚山,地势高而气温低,等温线应该向低纬度凸出。P1、P4正确,故选D项。
【10题详解】
读图,A地位于美国东北部的五大湖沿岸地区,纬度较高,气温较低,气候冷湿,不利于作物成熟,限制了种植业发展。有利于多汁牧草生长,形成乳畜带。A对。有五大湖的水源供应,水源充足,B错。属于温带大陆性气候,降水较少,光照较充足,C错。该地人口密集,市场广阔,D错。
下表为辽宁省与广东省不同年份城市人口比重比较表,回答下列各题。
11. 两省城市化进程差异明显,主要原因有( )
①辽宁省城市化起步早、水平高主要得益于矿产资源的开发
②在1990-2000年间辽宁省城市化发展缓慢的原因之一是缺乏国家政策支持
③广东省起步晚是由于气候条件优越、农业发达,制约了城市化的发展
④广东省后来居上主要得益于乡镇企业的迅猛发展
A. ①③ B. ①④ C. ②③ D. ②④
12. 两省城市化要进一步发展面临的共同问题是( )
A. 农村剩余劳动力不足 B. 基础设施落后
C. 严格的户籍制度 D. 区域产业结构有待进一步调整升级
【答案】11. D 12. D
【解析】
【11题详解】
辽宁省城市化起步早、水平高主要得益于辽中南工业基地的建设与发展;20世纪末由于缺乏国家政策的支持导致辽宁省城市化发展缓慢;改革开放前,广东省的工业基础薄弱,导致城市化起步晚,水平低;改革开放的政策使得广东省外资企业迅速发展,加快了城市化进程,故本题选D。
【12题详解】
辽宁省的工业结构以重工业为主,广东省的工业结构以轻工业为主,它们的产业结构都有待进一步调整,故本题选D。
下图为我国北部湾经济区和珠三角经济区示意图。读图回答下面小题。
13. 北部湾经济区相对于珠三角经济区的优势条件是( )
A. 地理位置优越 B. 政府政策支持 C. 自然资源丰富 D. 科技力量雄厚
14. 近年来,北部湾经济区承接了大量的来自珠三角经济区的产业转移。北部湾经济区吸引珠三角经济区的产业转入的原因是( )
A. 廉价的劳动力和地租 B. 传统工业基础雄厚
C. 便利的水陆交通条件 D. 发达的现代服务业
【答案】13. C 14. A
【解析】
【13题详解】
北部湾经济区相对于珠三角经济区有丰富的自然资源;珠三角地区地理位置更优、科技力量更强,但自然资源短缺;两地发展经济政府都支持。选C正确。
【14题详解】
北部湾经济区地缘上更近珠三角经济区,相比珠三角地区有廉价的劳动力和地租,接收珠三角的主要是劳动密集型产业转移;北部湾地区传统工业基础薄弱、现代服务业也不发达,交通不如珠三角便利。选A正确。
15.读民居景观图,A、B景观差异形成的最主要因素是
A. 气候条件 B. 风俗习惯 C. 地表形态 D. 生产活动
【答案】A
【解析】
【详解】据图可知,A是窑洞景观,主要分布于黄土高原地区,气候较为干旱;B为水乡景观,主要分布于我国秦岭—淮河以南,气候湿润,降水丰富。故A、B景观差异形成的最主要因素是气候条件,故A选项正确。风俗习惯、地表形态、生产活动是次要因素。
故选A。
十九大报告指出,必须树立和践行绿水青山就是金山银山的理念。绿水青山既要求优良的环境质量,也需要生态健康的保障。要实现绿水青山就是金山银山,必须推进绿色产品和生态服务的资产化,让绿色产品、生态产品成为生产力,使生态优势转化为经济优势。
据此完成下面小题。
16. 树立和践行绿水青山就是金山银山的理念基础是:
A. 经济可持续发展 B. 生态可持续发展 C. 社会可持续发展 D. 文化可持续发展
17. 下列人类活动中,符合“绿水青山就是金山银山”理念的是:
A. 退耕还林还牧,合理利用土地资源 B. 扩大地下水开采,满足城市发展的需求
C. 围湖造田,扩大农作物的种植面积 D. 全面关停重化工业,大力治理环境污染
【答案】16. B 17. A
【解析】
【16题详解】
树立和践行绿水青山就是金山银山的理念就是要保护生态环境,基础是生态可持续发展,故B正确;在经济可持续发展方面,是鼓励经济增长而不是以环境保护为名取消经济增长,因为经济发展是国家实力和社会财富的基础。社会可持续发展是改善人类生活质量,挺高人类健康水平,创造一个保障人们平等、自由、教育、人权和免受暴力的社会环境;文化可持续发展不是可持续发展的内涵,故其余选项可排除。
【17题详解】
退耕还林还牧,合理利用土地资源,符合“绿水青山就是金山银山”理念,A正确;扩大地下水开采,易造成地下漏斗区,地面容易塌陷,不符合“绿水青山就是金山银山”理念,B错;围湖造田,易导致湖泊面积缩小,湖泊对河流的调节作用减弱,易导致河流水位上涨,容易引发洪灾,且局部环境恶化,故不符合“绿水青山就是金山银山”理念,C错;重化工业虽有污染,但经济发展也是国家实力和社会财富的基础,故不能全面关停重化工业,应适度关停,故D错。
珠江三角洲地区位于广东省中南部,珠江下游,毗邻港澳,与东南亚相邻。包括广州、深圳、珠海、佛山、江门、东莞、中山等市全部和惠州、荤庆两市的部分县、市。广义的珠江三角洲还包括香港和澳门。
据此完成下面小题。
18. 下列关于珠江三角洲地区自然条件的叙述,正确的是
A. 珠江三角洲地区为雨热同期的温带季风气候
B. 平原面积广阔,为我国三大平原之一
C. 热量丰富,降水丰沛,河流纵横交错,自然条件优越
D. 河流纵横交织,但河流流量较小,不利于发展航运
19. 珠江三角洲地区优先于其他地区吸引外资的特定国内背景是
A. 良好的区位条件 B. 全国最大的侨乡之一
C. 国家的对外开放政策 D. 发达国家和地区产业结构调整
20. 珠江三角洲地区的产业结构特征是
①以旅游业为主②以轻工业为主③以出口加工业为主④以金融、服务业为主
A. ①② B. ②③ C. ③④ D. ①④.
【答案】18. C 19. C 20. B
【解析】
【18题详解】
珠江三角洲地区地处亚热带季风气候区,A错误;这里平原广阔,但并非是我国三大平原之一,B错误;水热丰沛, 河流纵横交错,河流流量大,自然条件优越,C正确,D错误。
故选C。
【19题详解】
题干强调“特定国内背景”,良好的区位条件、全国最大的侨乡之一属于珠三角的常规优势,故AB错误;发达国家和地区产业结构调整,属于国外条件,D错误;珠江三角洲的发展是在我国改革开放的大背景下实现的,这是珠江三角洲地区优先于其他地区吸引外资的特定国内背景,故C正确。
故选C。
【20题详解】
珠江三角洲地区以轻工业和出口加工业为主,故②③正确;珠三角地区旅游业、金融、服务业并无明显优势,故①④错误。
故选B。
华为技术有限公司1987年成立于深圳,目前已经成为中国高科技企业的象征。近几年华为的终端(平板电脑、路由器、手机等)及产品供应链搬至东莞松山湖。为了解决终端设备客户的个性化需求,华为在国外已经建立了16个研究所。下图为珠三角地区图。
据此回答下列各题。
21. 与深圳相比,东莞吸引华为终端生产线转移的主要优势
A 技术水平高
B. 劳动力丰富
C. 土地租金低
D. 交通运输便捷
22. 华为公司在海外建立16个研究所的主要目的是
A. 培训当地熟练工人
B. 及时掌握市场需求
C. 利用当地廉价的土地
D. 提升中国科技国际竞争力
【答案】21. C 22. B
【解析】
【21题详解】
东莞经济不如深圳发达,与深圳相比东莞技术水平低、土地租金低、交通不如深圳便捷,C正确;东莞和深圳劳动力都很丰富,但深圳劳动力价格较高。
【22题详解】
结合材料“为了迎合终端设备客户个性化需求,华为在国外已经建立了16个研究所”可知,华为公司海外研究所的主要目的是及时掌握市场需求,B正确。
23.为获取农作物生长状况的图像资料,使用的地理信息技术主要是
A. RS(遥感) B. GPS(全球定位系统)
C. GIS(地理信息系统) D. 数字地球
【答案】A
【解析】
【分析】
【详解】
本题考查地理信息技术,利用遥感技术能够获取农作物生长状况图像资料,服务于农业生产,BCD错误,故选A。
“滴滴出行”是涵盖出租车、专车、快车、顺风车、代驾及大巴等多项业务在内的一站式出行平台。据此完成下列小题。
24. “滴滴出行”中所采用的地理信息技术是( )
①GIS ②RS ③GPS ④数字地球
A. ①② B. ③④
C. ①③ D. ②④
25. “滴滴出行”带来的影响有( )
①市民出行更加方便 ②节省资源、减轻城市污染
③可替代城市公共交通 ④解决了城市交通拥堵问题
A. ①② B. ③④
C. ①③ D. ②④
【答案】24. C 25. A
【解析】
24题详解】
“滴滴出行”需要对城市道路信息以及汽车位置、用户位置进行收集,然后进行相关信息处理,最后反馈给司机所需信息。期间需要用GPS进行定位,用GIS进行信息收集、反馈、管理。故选C。
【25题详解】
由材料可知,“滴滴出行”是涵盖出租车、专车、快车、顺风车、代驾以及大巴等多项业务在内的一站式出行平台。“滴滴出行”的发展,在很大程度上方便了市民的出行,同时减少了私家车辆的出行,节省资源,减轻了城市污染。但是“滴滴出行”众多的车辆也会给道路带来拥堵,尤其是在道路交通系统不完善的城市;其对城市交通的影响毕竟有限,不可能替代城市公共交通,③④说法不合理,故选A项正确。
二、综合题(共50分)
26.读“东北地区略图”,回答下列问题。
(1)图中甲地区历史上植被保护较好,近几十年来土地荒漠化呈斑点及片状分布,请分析产生这种现象的原因。
(2)与南方丘陵山区相比,乙地区在农业资源上的最大优势和不足各是什么?
(3)丙地区过去被称为“北大荒”,20世纪60年代开始垦荒,成为“北大仓”,现在丙地区已经严禁垦荒,已开垦的要迅速还林、还草、还湿。请分析湿地在保护环境中的作用。丙地区还林、还草、还湿后其产业如何发展?
【答案】(1)过度开垦、过度放牧
(2)优势:地形平坦,耕地面积广大,土壤肥沃。
不足:热量不足,农作物生长期短。
(3)作用:调节径流;调节气候;保护生物多样性等
发展:旅游业;提高粮食单位面积产量;利用湿地发展养殖业;发展农产品加工业等。
【解析】
【分析】
本题主要考查我国东北地区的荒漠化原因,农业发展的方向,湿地作用等。回答第三问要立足于“北大荒”今后可持续发展的方向。本题还考查学生学以致用的能力。
【详解】(1)甲地区为内蒙古的科尔沁草原,土地荒漠化日趋加重,主要是由人类不合理的活动造成的,比如过度开垦、过度放牧。
(2)乙地区位于广阔的东北平原,地形平坦,沃野千里,耕地面积广大,但是纬度较高,积温低,热量不足,农作物生长期短。
(3)湿地可以调节径流,调蓄洪水,调节气候,净化水质,降解污染,保护生物多样性等。丙地区还林、还草、还湿后,要实施保护性开发,比如发展旅游业,增加科技投入,提高粮食单位面积产量;因地制宜,利用湿地发展养殖业;发展农副产品生产和加工业,延长产业链,提高附加值。
27.下面为某校地理研究性学习小组搜集的德国鲁尔工业区不同年代的两幅地图。结合所学知识,回答下列问题。
(1)鲁尔工业区是在当地丰富___________资源基础上发展起来的。
(2)2010年与1950年相比,鲁尔区有了哪些变化?
(3)20世纪60年代,该工业区开始实施综合整治的全面规划,主要采取了哪些方面的措施?(答出三点即可)
【答案】(1)煤炭
(2)煤炭开采减少;高速公路增加;大学和科研单位增加。
(3)调整工业布局;改造传统工业,发展新兴工业;发展第三产业,促进经济结构多样化;发展科技,繁荣经济;拓展交通,完善交通运输网;治理环境污染,保护和改善环境。
【解析】
【分析】
本题主要考查德国鲁尔工业区的区位条件,综合整治措施等。旨在考查学生的基础知识,以及读图分析能力。
【详解】(1)德国鲁尔工业区煤炭资源丰富,在此基础上发展了相关产业。
(2)据图可知,2010年与1950年相比,德国鲁尔工业区煤炭开采减少;高速公路增加;大学和科研单位增加。
(3)综合整治之前,德国鲁尔工业区产业结构单一,环境污染严重,产值下降,针对于此,当地开始调整工业布局,治理环境污染,保护和改善环境;发展新兴工业和第三产业,促进经济结构多样化;发展科技,繁荣经济;拓展交通,完善交通运输网。
28.阅读材料,回答下列问题。
材料一:对接日韩产业转移,山东半岛制造业基地呼之欲出。山东省与日本一衣带水,和韩国隔海相望,是中国距离这两个国家最近的省份,具有经贸往来的地缘优势。在中国加入WTO、制造业全球基地初露端倪的大背景下,作为国内经济发展最具活力的地区之一,山东半岛制造业基地建设及其与日、韩产业转移的对接,就成为更加迫切的现实。最近,山东省提出了“积极承接日韩产业转移,打造半岛制造业基地”的口号,使山东由“经济大省”变为“经济强省”。
材料二:下图.
(1)日、韩产业转移的根本原因是
A.接近市场 B.接近劳动力
C.接近廉价的土地 D.降低成本,提高利润
(2)山东成为日、韩产业转移基地的优势在哪里?
(3)你认为山东省在积极引进国外产业转移的过程中需要注意什么?
【答案】(1)D
(2)地理位置优越,靠近日、韩;工业基础好,而且工业联系较为紧密;有丰富廉价的劳动力;市场广阔;土地廉价;内部交易成本低等。
(3)注意产业结构的合理性;升级的产业,要能促进经济可持续发展;注重环境效益,避免以牺牲环境和生态的代价来换取短暂的经济发展;注重社会效益,资金、技术密集型的工业和劳动密集型的工业比例要适当。
【解析】
【分析】
本题主要考查日、韩产业转移的根本原因,山东吸引产业转移的原因,引进国外产业转移时需要注意的地方。旨在考查学生知识迁移能力和推理演绎能力。
【详解】(1)所有产业转移都是在全球范围内寻找最优区位,降低成本,提高利润。所以日、韩产业转移的根本原因是降低成本,提高利润,故D正确。接近市场、接近劳动力、接近廉价的土地都是次要原因。故选D。
(2)山东省与日本一衣带水,和韩国隔海相望,是中国距离这两个国家最近的省份,地理位置优越,靠近日、韩,具有经贸往来的地缘优势,而且山东省工业基础好,与日韩工业联系较为紧密,有丰富廉价的劳动力,人口稠密,市场广阔,土地廉价,山东省政策优惠,内部交易成本低。
(3)山东在吸引产业转移时,应该在环境方面注意产业转移对生态环境带来的不利影响,在吸收产业转专移的同时,要加强对废弃物排放的控制和综合治理,避免造成严重甚至是不可逆转的生态环境破坏。还要注重社会效益,资金、技术密集型的工业和劳动密集型的工业比例要适当。
29.根据中央的战略部暑,江苏省和新疆维吾尔自治区确立了对口支援关系。阅读材料,回答下列问题。
(1)新疆和江苏都有丰富的风能资源,分别简述两省区风能资源空间分布的特点。
(2)简述江苏和新疆相互协作对两省区经济发展的积极影响。(各至少答两点)
(3)2011年,新疆正式启动了霍尔果斯国家级特殊经济开发区的建设,试分析霍尔果斯经济发展的优势条件。(至少答3点)
【答案】(1)新疆风能资源主要分布在天山以北及昆仑山区;江苏省风能资源主要分布在东部沿海地区。
(2)对新疆的影响:获得资金、技术和管理经验;有利于产业升级;促进资源优势转化为经济优势.对江苏的影响:缓解资源紧张局面;扩大市场.
(3)是通向中亚的重要门户;交通便利;政策支持;自然资源丰富(任答3点)
【解析】
【分析】
本题考查我国的区域经济联系,还考查了新疆和江苏能源合作的有利影响,以及霍尔果斯经济发展的优势条件。区位优势分析可以从地理位置、资源、交通、政策、劳动力、历史条件等方面分析。
【详解】(1)结合图例,新疆的风能资源主要分布于北疆地区和南部的昆仑山脉地区;而江苏省的风能资源主要集中在沿海地区。
(2)两省区的经济协作利于优势互补,共同发展;对新疆来说,输岀资源、能源,获得资金、技术人才支持;对江苏而言,输出资金、技术;输入资源、能源,并利于扩大市场,扩大内需,有利于经济发展。
(3)据图可知,从地理位置看,霍尔果斯是通向中亚的重要门户,地理位置优越,且交通便利,有国家政策大力支持,石油、天然气等自然资源丰富。
34,湖南省常德市汉寿县第一中学2023-2024学年高二上学期1月期末地理试题: 这是一份34,湖南省常德市汉寿县第一中学2023-2024学年高二上学期1月期末地理试题,共13页。试卷主要包含了选择题,综合题等内容,欢迎下载使用。
2023-2024学年湖南省常德市汉寿县第一中学高二上学期12月月考地理试题含解析: 这是一份2023-2024学年湖南省常德市汉寿县第一中学高二上学期12月月考地理试题含解析,共17页。试卷主要包含了选择题,综合题等内容,欢迎下载使用。
湖南省常德市2023-2024学年高二上册期末考试地理模拟试题(附答案): 这是一份湖南省常德市2023-2024学年高二上册期末考试地理模拟试题(附答案),共10页。试卷主要包含了单项选择题,综合题等内容,欢迎下载使用。

