高中物理高考 专题(10)牛顿第一定律 牛顿第三定律(解析版)
展开
这是一份高中物理高考 专题(10)牛顿第一定律 牛顿第三定律(解析版),共7页。试卷主要包含了eq等内容,欢迎下载使用。
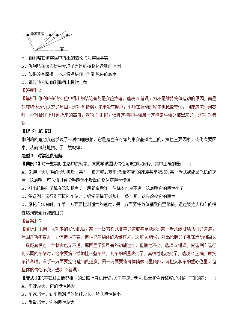
2021年高考物理一轮复习必热考点整合回扣练专题(10)牛顿第一定律 牛顿第三定律(解析版)考点一 1.明确了惯性的概念牛顿第一定律揭示了一切物体所具有的一种固有属性——惯性,即物体保持原来的匀速直线运动状态或静止状态的性质.2.揭示了力的本质力是改变物体运动状态的原因,而不是维持物体运动状态的原因.3.理想化状态牛顿第一定律描述的是物体不受外力时的状态,而物体不受外力的情形是不存在的.如果物体所受的合外力等于零,其运动效果跟不受外力作用时相同,物体保持静止状态或匀速直线运动状态.题型1 伽利略理想斜面实验【典例1】科学思维和科学方法是我们认识世界的基本手段.在研究和解决问题过程中,不仅需要相应的知识,还需要运用科学的方法.理想实验有时更能深刻地反映自然规律,伽利略设想了一个理想实验,如图所示.①两个对接的斜面,静止的小球沿一个斜面滚下,小球将滚上另一个斜面②如果没有摩擦,小球将上升到原来释放的高度③减小第二个斜面的倾角,小球在这个斜面上仍然会达到原来的高度④继续减小第二个斜面的倾角,最后使它成为水平面,小球会沿水平面做持续的匀速运动通过对这个实验的分析,我们可以得到的最直接结论是( )A.自然界的一切物体都具有惯性B.光滑水平面上运动的小球,运动状态的维持并不需要外力C.如果小球受到力的作用,它的运动状态将发生改变D.小球受到的力一定时,质量越大,它的加速度越小【答案】B【解析】伽利略理想斜面实验,以可靠的实验事实为基础,通过推理得到小球在不受摩擦力的作用时将在水平面内做匀速直线运动的结论,选项B正确.【变式1】伽利略在研究力和运动的关系时设计了如图所示的理想斜面实验,关于此实验下列说法正确的是( )A.伽利略在该实验中得出的结论均为实验事实B.伽利略在该实验中发现了力是维持物体运动的原因C.如果没有摩擦,小球将沿斜面上升到原来的高度D.通过该实验伽利略得出惯性定律【答案】C【解析】伽利略在该实验中得出的结论有的是实验推理,选项A错误;力不是维持物体运动的原因,而是改变物体运动状态的原因,选项B错误;如果没有摩擦,小球在运动过程中机械能守恒,则速度减小到零时,小球恰好上升到原来的高度,选项C正确;惯性定律即牛顿第一定律是牛顿总结出来的,选项D错误.【提 分 笔 记】伽利略的理想实验反映了一种物理思想,它是建立在可靠的事实基础之上的.抓住主要因素,淡化次要因素,从而深刻地揭示了自然规律.题型2 对惯性的理解【典例2】对一些实际生活中的现象,某同学试图从惯性角度加以解释,其中正确的是( )A.采用了大功率的发动机后,某些一级方程式赛车(质量不变)的速度甚至能超过某些老式螺旋桨飞机的速度,这表明,可以通过科学手段使小质量的物体获得大惯性B.射出枪膛的子弹在运动相当长一段距离后连一件棉衣也穿不透,这表明它的惯性小了C.货运列车运行到不同的车站时,经常要摘下或加挂一些车厢,这会改变它的惯性D.摩托车转弯时,车手一方面要控制适当的速度,另一方面要将身体稍微向里倾斜,通过调控人和车的惯性达到安全行驶的目的【答案】C【解析】采用了大功率的发动机后,某些一级方程式赛车的速度甚至能超过某些老式螺旋桨飞机的速度,原因是功率变大了,但惯性不变,惯性只与物体的质量有关,选项A错误;射出枪膛的子弹在运动相当长一段距离后连一件棉衣也穿不透,原因是子弹具有的动能过小,但惯性不变,选项B错误;货运列车运行到不同的车站时,经常要摘下或加挂一些车厢,列车的质量改变了,其惯性也改变了,选项C正确;摩托车转弯时,车手一方面要控制适当的速度,另一方面要将身体稍微向里倾斜,调控人和车的重心位置,但整体的惯性不变,选项D错误.【变式2】汽车在路面情况相同的公路上直线行驶,关于车速、惯性、质量和滑行路程的讨论,正确的是( )A.车速越大,它的惯性越大B.车速越大,刹车后滑行的路程越长,所以惯性越小C.质量越大,它的惯性越大D.车速越大,刹车后滑行的路程越长,所以惯性越大【答案】C【解析】质量是物体惯性大小的唯一量度,与物体的运动状态(速度)无关,质量越大,汽车惯性越大,A、B、D错误,C正确.【提 分 笔 记】(1)质量是惯性大小的唯一量度,物体质量越大,惯性越大,运动状态就越难改变,质量不变,惯性大小不变.(2)惯性不是一种力,不能认为物体受“惯性力”.(3)物体抵抗运动状态改变的性质是惯性.题型3 对牛顿第一定律的理解【典例3】下列说法正确的是( )A.静止的物体一定不受力,受力的物体一定运动B.物体运动状态发生变化,则物体一定受到力的作用C.物体的运动不需要力来维持,但物体的运动速度越大时其惯性也越大D.物体运动状态不变时有惯性,运动状态改变时没有惯性【答案】B【解析】受平衡力作用时,物体可能静止,也可能做匀速直线运动,故A错误;运动状态改变时,物体一定受到了非平衡力,故B正确;惯性是物体的固有属性,只与物体的质量有关,故C、D错误.【变式3】关于牛顿第一定律的说法中,正确的是( )A.由牛顿第一定律可知,物体在任何情况下始终处于静止状态和匀速直线运动状态B.牛顿第一定律只是反映惯性大小的,因此也叫惯性定律C.牛顿第一定律反映了物体不受外力作用时的运动规律,因此,物体在不受力时才有惯性D.牛顿第一定律既揭示了物体保持原有运动状态的原因,又揭示了运动状态改变的原因【答案】D【解析】牛顿第一定律的内容:物体只在不受外力或所受外力的合力为零时,才保持静止状态或匀速直线运动状态;牛顿第一定律说明力是改变物体运动状态(或产生加速度)的原因,一切物体总具有惯性.选项A、B、C错误,D正确.【提 分 笔 记】惯性与惯性定律的比较(1)惯性是物体的固有属性,而惯性定律是物体运动的一条动力学规律.(2)惯性与物体的受力情况、运动状态及所处的位置无关;惯性定律是有条件的,其成立的条件是物体不受外力或所受的合外力为零.(3)惯性的大小取决于物体的质量,而惯性定律所描述的物体的匀速直线运动状态或静止状态,则取决于物体是否受力或所受合外力是否为零.考点二 1.相互作用力的特点(1)三同(2)三异(3)二无关2.一对平衡力与作用力、反作用力的比较名称项目 一对平衡力作用力与反作用力作用对象的不同物体同一个物体两个相互作用作用时间不一定同时产生、同时消失一定同时产生、同时消失力的性质不一定相同一定相同作用效果可相互抵消不可抵消|题型探究|题型1 对牛顿第三定律的理解【典例4】 (多选)2014年12月11日3时33分,我国在酒泉卫星中心用长征四号丙运载火箭成功将遥感卫星二十五号发射升空,卫星顺利进入预定轨道.关于这次火箭上天的情形的叙述正确的是( )A.火箭尾部向下喷气,喷出的气体反过来对火箭产生一个反作用力,从而让火箭获得了向上的推力B.火箭尾部喷出的气体对空气产生一个作用力,空气的反作用力使火箭获得飞行的动力C.火箭飞出大气层后,由于没有了空气,火箭虽然向后喷气,但也无法获得前进的动力D.飞船进入预定轨道之后,与地球之间仍然存在一对作用力与反作用力【答案】AD【解析】火箭升空时,其尾部向下喷气,火箭箭体与被喷出的气体是一对相互作用的物体,火箭向下喷气时,喷出的气体同时对火箭产生向上的反作用力,即火箭上升的推动力,此动力并不是由周围的空气对火箭的反作用力提供的,因而与是否飞出大气层、是否存在空气无关,B、C两项错误,A项正确;火箭运载飞船进入轨道之后,飞船与地球之间依然存在相互吸引,即飞船吸引地球,地球吸引飞船,这是一对作用力与反作用力,故D项正确.【提 分 笔 记】火箭飞行应用了反冲原理,是目前人类脱离地球唯一的交通工具!此题的关键还要明确相互作用的两个物体(火箭与喷出的气体,与空气无关).题型2 相互作用力和平衡力的区别【典例5】跳水一直是我国的优势项目,如图所示,一运动员站在3 m跳板上,图中F1表示人对跳板的弹力,F2表示跳板对人的弹力,则( )A.F1和F2是一对平衡力B.F1和F2是一对作用力和反作用力C.先有力F1,后有力F2D.F1和F2方向相反,大小不相等【答案】B【解析】F1和F2是一对作用力和反作用力,同时产生,同时消失,大小相等,方向相反,故B项正确.【提 分 笔 记】相互作用力与平衡力的根本区别:相互作用力作用在两个不同物体上,而平衡力作用在同一个物体上.考点三 “转换研究对象法”在受力分析中的应用 1.方法概述:转换研究对象法是当将A物体作为研究对象无法求解结果时,可以选与A相互作用的物体B为研究对象进行求解的方法,该方法往往用到牛顿第三定律.2.解题思路(1)合理选取研究对象,一般以受力较少、分析起来较容易的物体为研究对象,有时“整体法”与“隔离法”综合应用.(2)做好对研究对象的受力分析和运动情况分析,确定哪些力是作用力和反作用力.(3)利用牛顿第三定律把已知力或所求力转移至研究对象上,求合力.(4)对于不宜直接分析的物体,如地面,可转而分析与之接触的物体,解出作用力后,再利用牛顿第三定律说明反作用力的大小和方向.【典例6】一个箱子放在水平地面上,箱内有一固定的竖直杆,在杆上套着一个环,箱与杆的质量为M,环的质量为m,如图所示.已知环沿杆匀加速下滑时,环与杆之间的摩擦力大小为Ff,则此时箱对地面的压力大小为( )A.Mg+Ff B.Mg-FfC.Mg+mg D.Mg-mg【答案】A【解析】环在竖直方向上受重力及箱子的杆给它的竖直向上的摩擦力Ff,受力情况如图甲所示,根据牛顿第三定律,环应给杆一个竖直向下的摩擦力Ff′,故箱子在竖直方向上受重力Mg、地面对它的支持力FN及环给它的摩擦力Ff′,受力情况如图乙所示,由于箱子处于平衡状态,可得FN=Ff′+Mg=Ff+Mg.根据牛顿第三定律,箱子对地面的压力大小等于地面对箱子的支持力,即FN′=Mg+Ff,故选项A正确.【变式4】(多选)下列说法中正确的有( )A.凡是大小相等、方向相反且分别作用在两个物体上的两个力必定是一对作用力与反作用力B.凡是大小相等、方向相反、作用在同一物体上的两个力必定是一对作用力与反作用力C.相互作用的一对力一定是同时产生,同时消失D.相互作用的一对力谁是作用力,谁是反作用力可以是任意的【答案】CD【解析】大小相等、方向相反且分别作用在两个物体上的两个力不一定是一对作用力和反作用力,作用力和反作用力是相互作用的一对力,选项A错误;大小相等、方向相反、作用在同一物体上的两个力可能是一对平衡力,一定不是一对作用力与反作用力,选项B错误;相互作用的一对力一定同时产生,同时变化,同时消失,选项C正确;相互作用的一对力,其中一个力是作用力,另一个力就是反作用力,谁是作用力,谁是反作用力可以是任意的,选项D正确.【变式5】一本书静止在水平桌面上,以下说法正确的是( )A.书对桌面的压力就是书所受到的重力B.书对桌面的压力和桌面对书的支持力是一对平衡力C.书所受到的重力和桌面对书的支持力是一对作用力和反作用力D.桌面对书的支持力和书所受的重力是一对平衡力【答案】D【解析】书对桌面的压力与书的重力是不同性质的力,选项A错误;书对桌面的压力与桌面对书的支持力,二者等大、反向、共线,分别作用在两个不同的物体上,是一对相互作用力,选项B错误;书的重力与桌面对书的支持力,二者等大、反向、共线,且作用在同一物体上,是一对平衡力,选项C错误,D正确.【变式6】(多选)为探究作用力与反作用力的关系,某同学把两只力传感器同时连在计算机上,其中一只系在墙上,另一只握在手中,将两只力传感器的挂钩钩在一起,用力拉另一只传感器,如图甲所示,在计算机显示屏上观察到了这对拉力随时间变化的曲线,如图乙所示.将一个力传感器固定在滑块上,另一个力传感器钩住它向右变速拉动滑块,如图丙所示,观察到这对拉力随时间变化的曲线,如图丁所示.由图象可以得出的正确结论是( )A.作用力和反作用力大小相等B.作用力和反作用力方向相反C.作用力和反作用力的合力为零D.作用力和反作用力作用在同一物体上【答案】AB【解析】根据图乙、丁可得,无论物体是处于静止状态,还是变速运动状态,两个力的大小相等,但是一正一负,说明方向相反,选项A、B正确;作用力和反作用力作用在不同的物体上,不能求合力,选项C、D错误.【变式7】如图所示,质量为m的木块在质量为M的长木板上以加速度a水平向右加速滑行,长木板与地面间的动摩擦因数为μ1,木块与长木板间的动摩擦因数为μ2,若长木板仍处于静止状态,则长木板对地面摩擦力的大小和方向一定为( )A.μ1(m+M)g,向左 B.μ2mg,向右C.μ2mg+ma,向右 D.μ1mg+μ2Mg,向左【答案】B【解析】对木块分析可知受长木板对它水平向左的摩擦力Ff1=μ2mg,由牛顿第三定律可知,木块对长木板的摩擦力向右,大小为Ff1;由于长木板仍处于静止状态,对长木板受力分析可知,受地面对它的静摩擦力Ff2,方向向左,Ff2=Ff1=μ2mg,由牛顿第三定律可知,长木板对地面的摩擦力大小为μ2mg,方向向右,故B正确.【提 分 笔 记】如果想要求解的某个力,当根据受力物体不容易求解时,可根据牛顿第三定律求出该力的反作用力.
相关试卷
这是一份考点10 牛顿第一定律 牛顿第三定律(核心考点精讲精练)-备战2024年高考物理一轮复习考点帮(新高考专用)(解析版)—高中物理,共24页。试卷主要包含了 3年真题考点分布, 命题规律及备考策略, 笛卡儿的观点等内容,欢迎下载使用。
这是一份统考版2024版高考物理一轮复习微专题小练习专题15牛顿第一定律牛顿第三定律,共3页。试卷主要包含了关于下列四幅图叙述正确的是等内容,欢迎下载使用。
这是一份高中物理高考 专题(10)牛顿第一定律 牛顿第三定律(原卷版),共5页。试卷主要包含了eq等内容,欢迎下载使用。

