还剩21页未读,
继续阅读
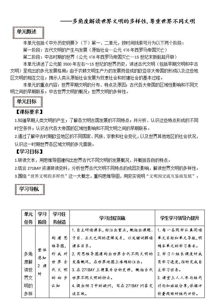
古代世界文明 复习学案(大单元整体学习)--2023届高三统编版历史一轮复习
展开
这是一份古代世界文明 复习学案(大单元整体学习)--2023届高三统编版历史一轮复习,共24页。学案主要包含了二单元,非选择题等内容,欢迎下载使用。
相关学案
第三单元 工业文明的到来 复习学案(大单元整体学习)--2023届高三统编版历史一轮复习:
这是一份第三单元 工业文明的到来 复习学案(大单元整体学习)--2023届高三统编版历史一轮复习,共14页。学案主要包含了课标要求,学习目标,学业质量,本单元学习目标追求,高考体验,使用说明,学习资源,学习活动1等内容,欢迎下载使用。
第一单元 从中华文明的起源到秦汉统一多民族封建国家 复习学案(大单元整体学习)--2023届高三统编版2019必修中外历史纲要上册一轮复习:
这是一份第一单元 从中华文明的起源到秦汉统一多民族封建国家 复习学案(大单元整体学习)--2023届高三统编版2019必修中外历史纲要上册一轮复习,共23页。学案主要包含了课程标准,学习目标,学业质量,高考真题,学习活动,我的疑问,情境任务,学习资源等内容,欢迎下载使用。
第三单元 辽宋夏金元多民族政权的并立与元朝的统一 复习学案(大单元整体学习)--2023届高三统编版2019必修中外历史纲要上册一轮复习:
这是一份第三单元 辽宋夏金元多民族政权的并立与元朝的统一 复习学案(大单元整体学习)--2023届高三统编版2019必修中外历史纲要上册一轮复习,共22页。学案主要包含了单元概述,课程标准,单元目标,学习导航,学业质量,本单元学习目标追求,情境任务,学习目标等内容,欢迎下载使用。

