高中物理高考 考向12 动量定理-备战2022年高考物理一轮复习考点微专题
展开考向12 动量定理-备战2022年高考一轮复习考点微专题
解决目标及考点:
1、理解动量、冲量基本概念及简单计算 4、动量守恒定律的判断
2、利用动量定理求动量、瞬间冲击力 5、动量守恒的简单计算
3、流体冲击中的作用力
【例题1】(2015·重庆理综·3)高空作业须系安全带,如果质量为m的高空作业人员不慎跌落,从开始跌落到安全带对人刚产生作用力前人下落的距离为h(可视为自由落体运动).此后经历时间t安全带达到最大伸长,若在此过程中该作用力始终竖直向上,则该段时间安全带对人的平均作用力大小为( )
A.+mg B.-mg
C.+mg D.-mg
【例题2】(2018·甘肃西峰调研)如图2所示,竖直面内有一个固定圆环,MN是它在竖直方向上的直径.两根光滑滑轨MP、QN的端点都在圆周上,MP>QN.将两个完全相同的小滑块a、b分别从M、Q点无初速度释放,在它们各自沿MP、QN运动到圆周上的过程中,下列说法中正确的是( )
A.合力对两滑块的冲量大小相同
B.重力对a滑块的冲量较大
C.弹力对a滑块的冲量较小
D.两滑块的动量变化大小相同
一、动量定理
1、动量与动能
| 动量 | 动能 |
公式 | P=mv | EK=mv2/2 |
物理意义 | 描述物体的瞬时运动状态 | 描述物体瞬时所具有的能量 |
区别点 | 矢量,状态量 | 标量,状态量 |
联系 | EK=P2/2m | |
变化量 | 若速度变化,则ΔEk可能为零;Δp一定不为零 | |
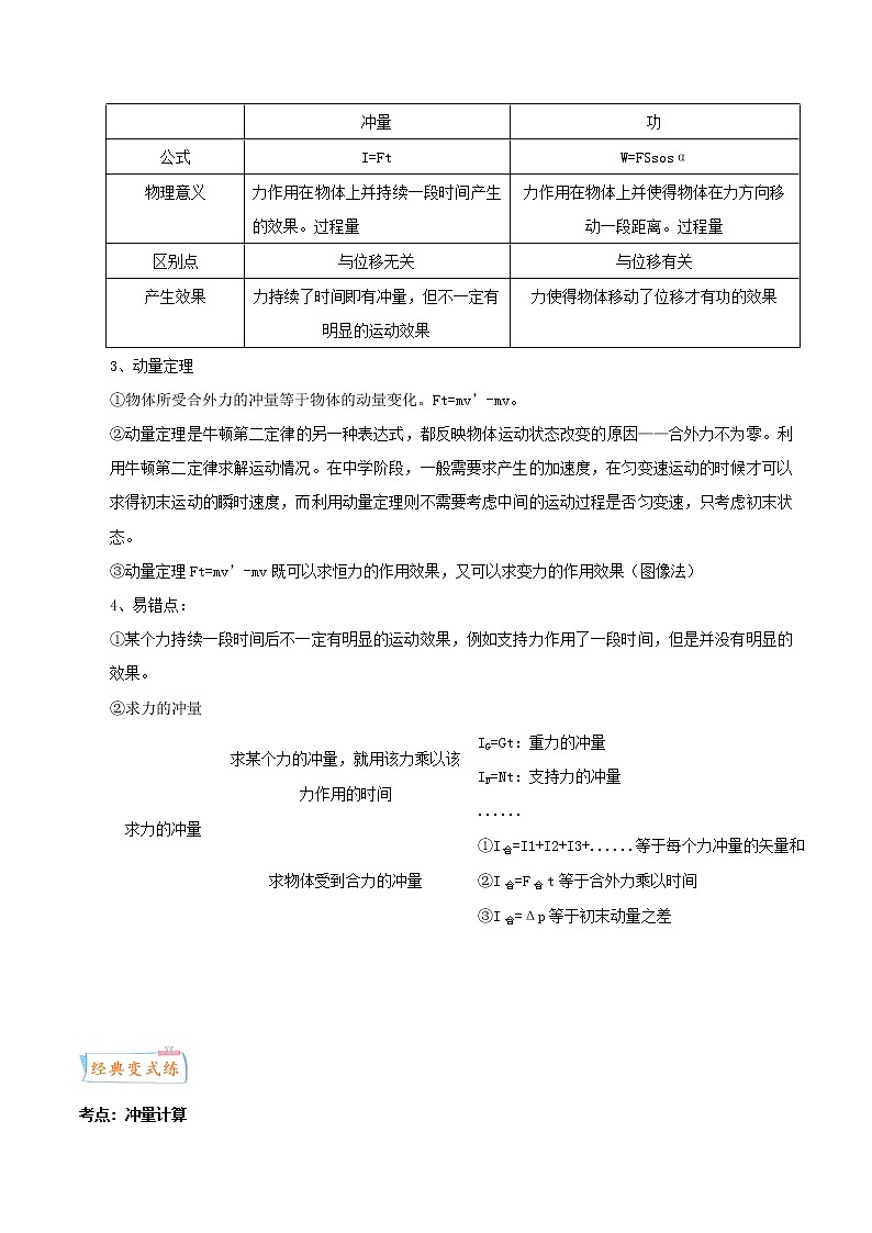
2、冲量与功
| 冲量 | 功 |
公式 | I=Ft | W=FSsosα |
物理意义 | 力作用在物体上并持续一段时间产生的效果。过程量 | 力作用在物体上并使得物体在力方向移动一段距离。过程量 |
区别点 | 与位移无关 | 与位移有关 |
产生效果 | 力持续了时间即有冲量,但不一定有明显的运动效果 | 力使得物体移动了位移才有功的效果 |
3、动量定理
①物体所受合外力的冲量等于物体的动量变化。Ft=mv’-mv。
②动量定理是牛顿第二定律的另一种表达式,都反映物体运动状态改变的原因——合外力不为零。利用牛顿第二定律求解运动情况。在中学阶段,一般需要求产生的加速度,在匀变速运动的时候才可以求得初末运动的瞬时速度,而利用动量定理则不需要考虑中间的运动过程是否匀变速,只考虑初末状态。
③动量定理Ft=mv’-mv既可以求恒力的作用效果,又可以求变力的作用效果(图像法)
4、易错点:
①某个力持续一段时间后不一定有明显的运动效果,例如支持力作用了一段时间,但是并没有明显的效果。
②求力的冲量
求力的冲量 | 求某个力的冲量,就用该力乘以该力作用的时间 | IG=Gt:重力的冲量 IN=Nt:支持力的冲量 ...... |
求物体受到合力的冲量 | ①I合=I1+I2+I3+......等于每个力冲量的矢量和 | |
②I合=F合t等于合外力乘以时间 | ||
③I合=Δp等于初末动量之差 |
考点: 冲量计算
【例题3】(多选)如图所示,一个物体在与水平方向成θ角的拉力F的作用下匀速前进了时间t,则( )
A.拉力对物体的冲量大小为Ft
B.拉力对物体的冲量大小为Ftsin θ
C.摩擦力对物体的冲量大小为Ftsin θ
D.合外力对物体的冲量大小为零
考点:动量定理基本使用
【例题4】(求冲击力)一垒球手水平挥动球棒,迎面打击一以速度5m/s水平飞来的垒球,垒球随后在离打击点水平距离为30m的垒球场上落地.设垒球质量为0.18kg,打击点离地面高度为2.2m,球棒与垒球的作用时间为0.010s,重力加速度为9.9m/s2,求球棒对垒球的平均作用力的大小.
【例题5】(2015·安徽理综·22)一质量为0.5 kg的小物块放在水平地面上的A点,距离A点5 m的位置B处是一面墙,如图4所示.物块以v0=9 m/s的初速度从A点沿AB方向运动,在与墙壁碰撞前瞬间的速度为7 m/s,碰后以6 m/s的速度反向运动直至静止,g取10 m/s2.
(1)求物块与地面间的动摩擦因数μ;
(2)若碰撞时间为0.05 s,求碰撞过程中墙面对物块平均作用力的大小F;
(3)求物块在反向运动过程中克服摩擦力所做的功W.
|
【例题6】一高空作业的工人重为600 N,系一条长为L=5 m的安全带,若工人不慎跌落时安全带的缓冲时间t=1 s(工人最终悬挂在空中),则缓冲过程中安全带受的平均冲力是多少?(g取10 m/s2,忽略空气阻力的影响)
考点:流体模型冲击力问题
【例题7】(2016·全国卷Ⅰ·35(2))某游乐园入口旁有一喷泉,喷出的水柱将一质量为M的卡通玩具稳定地悬停在空中.为计算方便起见,假设水柱从横截面积为S的喷口持续以速度v0竖直向上喷出;玩具底部为平板(面积略大于S);水柱冲击到玩具底板后,在竖直方向水的速度变为零,在水平方向朝四周均匀散开.忽略空气阻力.已知水的密度为ρ,重力加速度大小为g.求:
(1)喷泉单位时间内喷出的水的质量;
(2)玩具在空中悬停时,其底面相对于喷口的高度.
1.研究对象 常常需要选取流体为研究对象,如水、空气等. 2.研究方法 是隔离出一定形状的一部分流体作为研究对象,然后列式求解. 3.基本思路 (1)在极短时间Δt内,取一小柱体作为研究对象. (2)求小柱体的体积ΔV=vSΔt (3)求小柱体质量Δm=ρΔV=ρvSΔt (4)求小柱体的动量变化Δp=vΔm=ρv2SΔt (5)应用动量定理FΔt=Δp |
【例题8】为估算池中睡莲叶面承受雨滴撞击产生的平均压强,小明在雨天将一圆柱形水杯置于露台,测得1小时内杯中水位上升了45 mm.查询得知,当时雨滴竖直下落速度约为12 m/s,据此估算该压强约为(设雨滴撞击睡莲后无反弹,不计雨滴重力,雨水的密度为1×103 kg/m3)( )
A.0.15 Pa B.0.54 Pa
C.1.5 Pa D.5.4 Pa
【例题9】一艘帆船在静水中行驶,由于风力的作用做匀速直线运动,帆面的面积S=10m2,风速v1=10m/s,船速v2=4m/s。空气的密度ρ=1.29kg/m3.帆船受到的平均风力多大?
【例题10】在采煤方法中,有一种方法是用高压水流将煤层击碎而将煤采下。今有一采煤高压水枪,设水枪喷水口横截面积S=6cm2,由枪口喷出的高压水流流速为v=60m/s,设水的密度ρ=1×103kg/m3,水流垂直射向煤层并原速弹回,试求煤层表面可能受到的最大平均冲击力。
1.物体的动量变化量的大小为5 kg·m/s,则( )
A.物体的动量在减小
B.物体的动量在增大
C.物体的动量大小也可能不变
D.物体的动量大小一定变化
2.(多选)关于物体的动量,下列说法中正确的是( )
A.物体的动量越大,其惯性也越大
B.同一物体的动量越大,其速度一定越大
C.物体的加速度不变,其动量一定不变
D.运动物体在任一时刻的动量方向一定是该时刻的速度方向
3.质量为m的钢球自高处落下,以速度v1碰地,竖直向上弹回,碰撞时间极短,离地的速率为v2.在碰撞过程中,地面对钢球的冲量的方向和大小为( )
A.向下,m(v1-v2) B.向下,m(v1+v2)
C.向上,m(v1-v2) D.向上,m(v1+v2)
4.质量为0.2 kg的球竖直向下以6 m/s的速度落至水平地面,再以4 m/s的速度反向弹回.取竖直向上为正方向,在小球与地面接触的时间内,关于球动量变化量Δp和合外力对小球做的功W,下列说法正确的是( )
A.Δp=2 kg·m/s W=-2 J
B.Δp=-2 kg·m/s W=2 J
C.Δp=0.4 kg·m/s W=-2 J
D.Δp=-0.4 kg·m/s W=2 J
5.古时有“守株待兔”的寓言.设兔子的头部受到大小等于自身体重的打击力即可致死,并设兔子与树桩作用时间为0.2s,则被撞死的兔子其奔跑的速度至少为(g取10m/s2)( )
A. 1m/s B. 1.5m/s C. 2m/s D. 2.5m/s
6.一质量为m的铁锤,以速度v竖直打在木桩上,经过Δt时间而停止,则在打击时间内,铁锤对木桩的平均冲力的大小是( )
A.mgΔt B.
C.+mg D.-mg
7.如图所示,两个质量相等的物体沿同一高度、倾角不同的两光滑斜面顶端从静止自由下滑,到达斜面底端,两个物体具有不同的物理量是( )
A.下滑的过程中重力的冲量
B.下滑的过程中弹力的冲量
C.下滑的过程中合力的冲量
D.刚到达底端时的动量大小
8.(2018·广东珠海调研)将质量为0.5 kg的小球以20 m/s的初速度竖直向上抛出,不计空气阻力,g取10 m/s2,以下判断正确的是( )
A.小球从被抛出至到达最高点受到的冲量大小为10 N·s
B.小球从被抛出至落回出发点动量的变化量大小为零
C.小球从被抛出至落回出发点受到的冲量大小为10 N·s
D.小球从被抛出至落回出发点动量的变化量大小为10 N·s
9.物体在恒定的合力作用下做直线运动,在时间t1内动能由零增大到E1,在时间t2内动能由E1增加到2E1,设合力在时间t1内做的功为W1,冲量为I1,在时间t2内做的功是W2,冲量为I2,则( )
A.I1<I2,W1=W2 B.I1>I2,W1=W2
C.I1>I2,W1<W2 D.I1=I2,W1<W2
10.(2018·河南邢台质检)一位质量为m的运动员从下蹲状态向上起跳,经Δt时间,身体伸直并刚好离开地面,速度为v.在此过程中( )
A.地面对他的冲量为mv+mgΔt,地面对他做的功为mv2
B.地面对他的冲量为mv+mgΔt,地面对他做的功为零
C.地面对他的冲量为mv,地面对他做的功为mv2
D.地面对他的冲量为mv-mgΔt,地面对他做的功为零
11.一辆轿车强行超车时,与另一辆迎面驶来的轿车相撞,两车相撞后,两车车身因相互挤压,皆缩短了0.5 m,据测算两车相撞前速度约为30 m/s.
(1)试求车祸中车内质量约60 kg的人受到的平均冲力.
(2)若此人系有安全带,安全带在车祸过程中与人体的作用时间是1 s,求这时人体受到的平均冲力.
12.如图5所示,由喷泉中喷出的水柱,把一个质量为M的垃圾桶倒顶在空中,水以速率v0、恒定的质量增率(即单位时间喷出的质量)从地下射向空中.求垃圾桶可停留的最大高度.(设水柱喷到桶底后以相同的速率反弹)
1.
【例题1】【答案】A
【解析】由自由落体运动公式得人下降h距离时的速度为v=,在t时间内对人由动量定理得(mg-F)t=0-mv,解得安全带对人的平均作用力为F=+mg,A项正确.
【例题2】【答案】 C
【解析】 这是“等时圆”,即两滑块同时到达滑轨底端.合力F=mgsin θ(θ为滑轨倾角),Fa>Fb,因此合力对a滑块的冲量较大,a滑块的动量变化也大;重力的冲量大小、方向都相同;弹力FN=mgcos θ,FNa<FNb,因此弹力对a滑块的冲量较小.选C.
【例题3】【答案】AD
【解析】拉力F对物体的冲量就是Ft,所以A项正确,B项错误;物体受到的摩擦力Ff=Fcos θ,所以,摩擦力对物体的冲量大小为Fft=Ftcos θ,C项错误;物体匀速运动,合外力为零,所以合外力对物体的冲量大小为零,D项正确.
【例题4】【解析】以m、v和v′,分别表示垒球的质量、垒球在打击过程始、末瞬时速度的大小,球棒与垒球的作用时间为t,球棒对垒球的平均作用力的大小为f,取力的方向为正方向,根据动量定理有:ft=mv′-m(-v)垒球在与球棒碰撞后,以速率v′做平抛运动,令打击点高度为h,垒球落地点与打击点的水平距离为x,则按平抛运动规律有x=v′t,h=gt′2/2,式中t′是垒球做平抛运动时间,则可以得到:v’=,∴f=900N
【例题5】【解析】(1)对小物块从A运动到B处的过程,应用动能定理得-μmgs=mv2-mv02
代入数值解得μ=0.32
(2)取向右为正方向,碰后物块速度v′=-6 m/s
由动量定理得:FΔt=mv′-mv
解得F=-130 N,其中“-”表示墙面对物块的平均作用力方向向左.
(3)对物块反向运动过程,应用动能定理得
-W=0-mv′2,解得W=9 J
【例题6】【解析】解法一 分段列式法:依题意作图,如图所示,设工人刚要拉紧安全带时的速度为v1,v12=2gL,得v1=
经缓冲时间t=1 s后速度变为0,取向下为正方向,对工人由动量定理知,工人受两个力作用,即拉力F和重力mg,所以(mg-F)t=0-mv1,F=
将数值代入得F=1 200 N.
由牛顿第三定律,工人给安全带的平均冲力F′为1 200 N,方向竖直向下.
解法二 全程列式法:在整个下落过程中对工人应用动量定理,重力的冲量大小为mg(+t),拉力F的冲量大小为Ft.初、末动量都是零,取向下为正方向,由动量定理知
mg(+t)-Ft=0,解得F==1 200 N
由牛顿第三定律知工人给安全带的平均冲力F′=F=1 200 N,方向竖直向下.
【例题7】【解析】(1)在刚喷出一段很短的Δt时间内,可认为喷出的水柱保持速度v0不变.
该时间内,喷出水柱高度Δl=v0Δt ①
喷出水柱质量Δm=ρΔV ②
其中ΔV为水柱体积,满足ΔV=ΔlS ③
由①②③可得:喷泉单位时间内喷出的水的质量为=ρv0S
(2)设玩具底板相对于喷口的高度为h
由玩具受力平衡得F冲=Mg ④
其中,F冲为水柱对玩具底板的作用力
由牛顿第三定律:F压=F冲 ⑤
其中,F压为玩具底板对水柱的作用力,设v′为水柱到达玩具底面时的速度
由运动学公式:v′2-v02=-2gh ⑥
在很短Δt时间内,冲击玩具的水柱的质量为Δm
Δm=ρv0SΔt ⑦
由题意可知,在竖直方向上,对该部分水柱应用动量定理
(F压+Δmg)Δt=Δmv′ ⑧
由于Δt很小,Δmg也很小,可以忽略,⑧式变为
F压Δt=Δmv′ ⑨
由④⑤⑥⑦⑨可得h=-
【例题8】【答案】A
【解析】设雨滴受到支持面的平均作用力为F.设在Δt时间内有质量为Δm的雨水的速度由v=12 m/s减为零.以向上为正方向,对这部分雨水应用动量定理:FΔt=0-(-Δmv)=Δmv,得到F=v.设水杯横截面积为S,对水杯里的雨水,在Δt时间内水面上升Δh,则有Δm=ρSΔh,得F=ρSv.压强p==ρv=1×103×12× Pa=0.15 Pa.
【例题9】【解析】取一小段时间t,并以在这段时间内与帆面作用的空气为研究对象.这部分空气的质量为:ρS(V1-V2)t,其速度由V1变V2,根据动量定理得:Ft=ρS(V1-V2)2t
【例题10】【解析】设在Δt内射到煤层上的水的质量为m,则m=ρSvΔt,设煤层对水的平均冲击力为FN,规定FN的方向为正方向,由动量定理得:FNΔt=ρSv2Δt-(-ρSv2Δt)=2ρSv2Δt
故:FN=2ρSv2=2×1×103×6×10-4×602N=4.32×103N
由牛顿第三定律知煤层受到的平均冲力大小为4.32×103N,这即是煤层受到的最大平均冲击力.
1.【答案】 C 2.【答案】 BD
3.【答案】 D 4.【答案】 A
5.【答案】C
【解析】取兔子奔跑的速度方向为正方向。根据动量定理得-Ft=0-mv;v=Ft/m
由F=mg 得到v=mgt/m=gt=2m/s
以兔子为研究对象,它与树桩碰撞过程中,水平方向受到树对它的打击力,速度减小至零,根据动量定理研究其速度.
6.【答案】C
【解析】对铁锤应用动量定理,设木桩对铁锤的平均作用力为F,则(F-mg)Δt=0-(-mv),解得F=+mg,所以铁锤对木桩的平均冲力F′=F=+mg。
7.【答案】ABC
【解析】由运动学知识可知两个物体下滑所用的时间不同,由I=Ft可知A项正确;由于倾角不同,两物体受的弹力方向不同,所以B项正确;根据机械能守恒知两物体到达底端时的速度大小相等,由于速度方向不同,两物体的动量变化也不同,由动量定理可知C项正确。
8.【答案】 A
9.【答案】 B
10.【答案】 B
11.【解析】 (1)两车相撞时认为人与车一起做匀减速运动直到停止,位移为0.5 m.
设运动的时间为t,根据x=t,得t== s,
根据动量定理Ft=Δp=mv0
得F== N=5.4×104 N.
(2)若人系有安全带,则F′== N=1.8×103 N.
12.【解析】 设垃圾桶可停留的最大高度为h,并设水柱到达h高处的速度为vt,则
vt2-v02=-2gh
得v t2=v02-2gh
由动量定理得,在极短时间Δt内,水受到的冲量为
FΔt=2(·Δt)vt
解得F=2·vt=2
据题意有F=Mg
联立解得h=-()2
1.
考向12 动量定理-备战2022年高考物理一轮复习考点微专题: 这是一份考向12 动量定理-备战2022年高考物理一轮复习考点微专题,共11页。试卷主要包含了动量守恒定律的判断,动量守恒的简单计算等内容,欢迎下载使用。
高中物理高考 考向13 动量守恒定律-备战2022年高考物理一轮复习考点微专题: 这是一份高中物理高考 考向13 动量守恒定律-备战2022年高考物理一轮复习考点微专题,共21页。试卷主要包含了弹簧,子弹与木块模型等内容,欢迎下载使用。
高中物理高考 考向14 机械能与能量守恒-备战2022年高考物理一轮复习考点微专题: 这是一份高中物理高考 考向14 机械能与能量守恒-备战2022年高考物理一轮复习考点微专题,共21页。

