高中物理高考 2022年高考物理一轮复习 第2章 专题强化3 受力分析 共点力平衡
展开专题强化三 受力分析 共点力平衡
目标要求 1.熟练掌握受力分析,会判断弹力、摩擦力的有无及方向.2.理解共点力平衡的条件,会解共点力平衡问题.
题型一 受力分析
1.整体法与隔离法
整体法
隔离法
概念
将加速度相同的几个物体作为一个整体来分析的方法
将研究对象与周围物体分隔开来分析的方法
选用原则
研究系统外的物体对系统整体的作用力或求系统整体的加速度
研究系统内物体之间的相互作用力
2.受力分析的一般步骤
3.受力分析的两个技巧
(1)除了根据力的性质和特点进行判断,假设法是判断弹力、摩擦力有无及方向的常用方法.
(2)善于转换研究对象,尤其是弹力、摩擦力的方向不易判定的情形,可以分析与其接触物体的受力,再应用牛顿第三定律判定.
例1 (多选)如图1所示,两个相似的斜面体A、B在竖直向上的力F的作用下静止靠在竖直粗糙墙壁上.关于斜面体A和B的受力情况,下列说法正确的是( )
图1
A.A一定受到四个力
B.B可能受到四个力
C.B与墙壁之间一定有弹力和摩擦力
D.A与B之间一定有摩擦力
答案 AD
解析 对A、B整体受力分析,如图甲所示,受到向下的重力和向上的推力F,由平衡条件可知B与墙壁之间不可能有弹力,因此也不可能有摩擦力,故C错误;对B受力分析如图乙所示,其受到重力、A对B的弹力及摩擦力而处于平衡状态,故B受到三个力,B错误;对A受力分析,如图丙所示,受到重力、推力、B对A的弹力和摩擦力,共四个力,A、D正确.
1.(受力个数分析)L形木板P(上表面光滑)放在固定斜面上,轻质弹簧一端固定在木板上,另一端与置于木板上表面的滑块Q相连,如图2所示.若P、Q一起沿斜面匀速下滑,不计空气阻力,则木板P的受力个数为( )
图2
A.3 B.4 C.5 D.6
答案 C
解析 将P、Q及弹簧视为整体受力分析,因二者一起匀速下滑,故P一定受到斜面的摩擦力作用,方向沿斜面向上;隔离Q受力分析,Q一定受到弹簧的弹力作用,方向沿斜面向上;隔离P受力分析,它受到重力、斜面的弹力、滑块Q的压力、弹簧的弹力以及斜面的摩擦力共5个力的作用,故C正确.
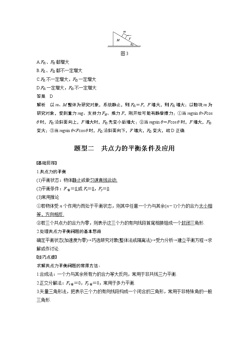
2.(整体法与隔离法的运用)(2019·宁夏银川市育才中学月考)如图3所示,质量为M的斜面静置在水平地面上,斜面上有一质量为m的小物块,水平力F作用在小物块上时,两者均保持静止,斜面受到水平地面的静摩擦力为Ff1,小物块受到斜面的静摩擦力为Ff2.现使F逐渐增大,两者仍处于静止状态,则( )
图3
A.Ff1、Ff2都增大
B.Ff1、Ff2都不一定增大
C.Ff1不一定增大,Ff2一定增大
D.Ff1一定增大,Ff2不一定增大
答案 D
解析 以m、M整体为研究对象,系统静止,则Ff1=F,F增大,则Ff1增大;以物块m为研究对象,受到重力mg、支持力FN、推力F,刚开始可能有静摩擦力;①当mgsin θ>Fcos θ时,Ff2沿斜面向上,F增大时,Ff2先变小后增大;②当mgsin θ=Fcos θ时,F增大,Ff2变大;③当mgsin θ
基础回扣
1.共点力的平衡
(1)平衡状态:物体静止或做匀速直线运动.
(2)平衡条件:F合=0或Fx=0,Fy=0.
(3)常用推论
①若物体受n个作用力而处于平衡状态,则其中任意一个力与其余(n-1)个力的合力大小相等、方向相反.
②若三个共点力的合力为零,则表示这三个力的有向线段首尾相接组成一个封闭三角形.
2.处理共点力平衡问题的基本思路
确定平衡状态(加速度为零)→巧选研究对象(整体法或隔离法)→受力分析→建立平衡方程→求解或作讨论.
技巧点拨
求解共点力平衡问题的常用方法:
1.合成法:一个力与其余所有力的合力等大反向,常用于非共线三力平衡.
2.正交分解法:Fx合=0,Fy合=0,常用于多力平衡.
3.矢量三角形法,把表示三个力的有向线段构成一个闭合的三角形,常用于非特殊角的一般三角形.
三力平衡问题
例2 如图4所示,光滑半球形容器固定在水平面上,O为球心.一质量为m的小滑块,在水平力F的作用下静止于P点.设滑块所受支持力为FN,OP与水平方向的夹角为θ.下列关系正确的是(重力加速度为g)( )
图4
A.F= B.F=mgtan θ
C.FN= D.FN=mgtan θ
答案 A
解析 合成法:对滑块受力分析如图甲所示,由平衡条件知:=tan θ,即F=,FN=.
效果分解法:将重力按产生的效果分解,如图乙所示,F=G2=,FN=G1=.
正交分解法:将滑块受的力沿水平、竖直方向分解,如图丙所示,mg=FNsin θ,F=FNcos θ,联立解得:F=,FN=.
矢量三角形法:如图丁所示,将滑块受的力平移,使三个力组成封闭三角形,解直角三角形得:F=,FN=.
多力平衡问题
例3 (多选)(2020·北京十九中学月考)如图5所示,轻质光滑滑轮两侧用轻绳连着两个物体A与B,物体B放在水平地面上,A、B均静止.已知A和B的质量分别为mA、mB,绳与水平方向的夹角为θ(θ<90°),重力加速度为g,则( )
图5
A.物体B受到的摩擦力可能为零
B.物体B受到的摩擦力大小为mAgcos θ
C.物体B对地面的压力可能为零
D.物体B对地面的压力大小为mBg-mAgsin θ
答案 BD
解析 轻绳拉力FT=mAg,对B,在水平方向有Ff=FTcos θ=mAgcos θ,在竖直方向地面对B的支持力FN=mBg-FTsin θ=mBg-mAgsin θ,由牛顿第三定律可知,选项D正确;当mBg=mAgsin θ时,FN=0,此时物体B不可能静止,选项A、C错误,B正确.
整体法与隔离法在平衡问题中的应用
例4 (2019·浙江4月选考·11)如图6所示,一根粗糙的水平横杆上套有A、B两个轻环,系在两环上的等长细绳拴住的书本处于静止状态,现将两环距离变小后书本仍处于静止状态,则( )
图6
A.杆对A环的支持力变大
B.B环对杆的摩擦力变小
C.杆对A环的力不变
D.与B环相连的细绳对书本的拉力变大
答案 B
解析 将A、B两个轻环、绳及书本视为整体,在竖直方向上,整体受到向下的重力和向上的支持力作用,两个支持力大小之和等于重力,FN=mg,大小保持不变,A错误;对B环进行受力分析Ff=FNtan θ=mgtan θ,两环距离变小,tan θ减小,Ff变小,B正确;对A环受力分析与B环类似,杆对环的力为支持力FN和摩擦力Ff的合力,与FT大小相等,FT=,当θ发生变化时,FT发生变化,C错误;FTcos θ=mg,两环距离变小,cos θ变大,细绳上的拉力变小,D错误.
3.(合成法)如图7所示,一个半球形的碗放在桌面上,碗口水平,O点为其球心,碗的内表面及碗口是光滑的.一根细线跨在碗口上,线的两端分别系有质量为m1和m2的小球,当它们处于平衡状态时,质量为m1的小球与O点的连线与水平面的夹角α=60°,则两小球的质量之比为( )
图7
A. B.
C. D.
答案 A
解析 小球m1受拉力FT、支持力FN、重力m1g三力作用,受力分析如图所示,小球m1处于平衡状态,故FN与FT的合力F=m1g.由几何关系知,θ=60°,F=2FTcos ,解得=,故选项A正确.
4.(矢量三角形法)(2019·湖北宜昌第二中学月考)如图8所示,小圆环A吊着一个质量为m2的物块并套在另一个竖直放置的大圆环上,有一细绳一端拴在小圆环A上,另一端跨过固定在大圆环最高点B的一个小滑轮后吊着一个质量为m1的物块.如果小圆环A、滑轮、绳子的大小和质量以及相互之间的摩擦都可以忽略不计,绳子不可伸长,平衡时弦AB所对的圆心角为α,则两物块的质量之比m1∶m2应为( )
图8
A.cos B.sin
C.2sin D.2cos
答案 C
解析 对小圆环A受力分析,如图所示,FT2与FN的合力与FT1平衡,由矢量三角形与几何三角形相似,可知=,其中FT2=m2g,F=FT1=m1g,联立解得=2sin ,C正确.
5.(整体法与隔离法在平衡问题中的应用)(多选)如图9所示,滑块A与小球B用同一根不可伸长的轻绳相连,且滑块A套在水平杆上.现用大小为10 N、与水平方向成30°角的力F拉B,使A、B一起向右匀速运动,运动过程中保持相对静止.已知A、B的质量分别为2 kg、1 kg,取g=10 m/s2,则( )
图9
A.轻绳与水平方向的夹角θ=60°
B.轻绳与水平方向的夹角θ=30°
C.滑块A与水平直杆之间的动摩擦因数为
D.滑块A与水平直杆之间的动摩擦因数为
答案 BD
解析 对B受力分析,B受重力、拉力F及绳子的拉力而处于平衡状态;将两拉力合成,因拉力为10 N,小球的重力为10 N,则由几何关系可知,轻绳的拉力也为10 N,方向与水平方向成30°角,故B正确,A错误;对A、B整体受力分析可知,A受到的支持力FN=(mA+mB)g-Fsin 30°=25 N,摩擦力等于F沿水平方向的分力Ff=Fcos 30°=5 N,由Ff=μFN′,FN′=FN,解得μ==,故D正确,C错误.
课时精练
1.(2020·浙江7月选考·3)矢量发动机是喷口可向不同方向偏转以产生不同方向推力的一种发动机.当“歼-20”隐形战斗机以速度v斜向上飞行时,其矢量发动机的喷口如图1所示.已知飞机受到重力G、发动机推力F1、与速度方向垂直的升力F2和与速度方向相反的空气阻力Ff.下列受力分析示意图可能正确的是( )
图1
答案 A
解析 由题意可知,战斗机所受重力竖直向下,F2方向与速度方向垂直,Ff方向与速度方向相反,故选项A正确.
2.(多选)(2020·江西省南昌市期末)如图2,在斜面上木块A与B的接触面是水平的,绳子呈水平状态,两木块均保持静止.则木块A和木块B受力个数可能为( )
图2
A.2个和4个
B.3个和4个
C.4个和4个
D.4个和5个
答案 ACD
解析 B至少受到重力、A对B的压力、斜面的支持力三个力,A对B可能有摩擦力,可能无摩擦力,斜面对物体B可能有静摩擦力,也有可能没有静摩擦力,B静止,则这两个摩擦力至少有一个,因此B受到4个力或5个力;而A除受到支持力与重力外,还可能受到拉力及B对A的摩擦力,因此A可能受到2个力或4个力.当B对A没有摩擦力时,A、B受力个数分别为2个和4个;当B对A有摩擦力时,斜面对物体B可能有静摩擦力,也可能没有静摩擦力,A、B受力个数可能为4个和4个或4个和5个.故选A、C、D.
3.(2020·浙江嘉兴市模拟)科技的发展正在不断地改变着我们的生活.如图3甲是一款手机支架,其表面采用了纳米微吸材料,用手触碰无粘感,接触到平整光滑的硬性物体时,会牢牢吸附在物体上;如图乙是手机静止吸附在支架上的侧视图,若手机的重力为G,表面与水平面的夹角为θ,则下列说法正确的是( )
图3
A.手机受到的支持力大小为Gcos θ
B.手机受到的支持力不可能大于G
C.纳米材料对手机的作用力大小为Gsin θ
D.纳米材料对手机的作用力竖直向上
答案 D
解析 手机支架采用了纳米微吸材料,支架斜面对手机有吸引力,所以手机受到的支持力大小不可能为Gcos θ,其大小可能大于G,也可能小于G,取决于吸引力的大小,选项A、B错误;手机处于静止状态,受力平衡,手机受到竖直向下的重力和纳米材料的作用力(支持力、吸引力和摩擦力的合力),故纳米材料对手机的作用力竖直向上,大小等于G,选项C错误,D正确.
4.(2019·广东肇庆市模拟)如图4所示,质量为m的木块A放在质量为M的三角形斜劈B上,现同时用大小为F1和F2、方向相反的水平力分别推木块A和斜劈B,它们均静止不动,重力加速度为g,则( )
图4
A.地面对B的支持力的大小一定等于(M+m)g
B.F1、F2一定等大反向
C.A与B之间一定存在摩擦力
D.B与地面之间一定存在摩擦力
答案 A
解析 对A、B整体受力分析,受到重力(M+m)g、支持力FN和已知的两个推力,地面对整体可能有静摩擦力,根据平衡条件有FN=(M+m)g,故A正确;对整体,水平方向可能有摩擦力,故F1、F2不一定等大反向,故B错误;对木块A受力分析,受重力mg、已知的推力F1、斜劈B对A的支持力FN′和摩擦力Ff,推力F1沿斜面的分力等于重力沿斜面的分力时,摩擦力为零,即A、B间不一定有摩擦力,故C错误;对整体,当F1=F2时,斜劈B不受地面的静摩擦力,故D错误.
5.如图5所示,用完全相同的轻弹簧A、B、C将两个相同的小球连接并悬挂,小球处于静止状态,弹簧A与竖直方向的夹角为30°,弹簧C水平,则弹簧A、C的伸长量之比为( )
图5
A.∶4 B.4∶
C.1∶2 D.2∶1
答案 D
解析 选取两小球和弹簧B组成的系统为研究对象,由平衡条件得FAsin 30°=FC,即FA∶FC=2∶1,又FA=kΔxA,FC=kΔxC,所以ΔxA∶ΔxC=2∶1.
6.(2020·河南平顶山市月考)如图6所示,用甲、乙两根筷子夹住一个小球,甲倾斜,乙始终竖直.在竖直平面内,甲与竖直方向的夹角为θ,筷子与小球间的摩擦很小,可以忽略不计,小球质量一定,随着θ缓慢增大,小球始终保持静止,则下列说法正确的是( )
图6
A.筷子甲对小球的弹力不变
B.筷子乙对小球的弹力变小
C.两根筷子对小球的弹力都增大
D.两根筷子对小球的合力将增大
答案 B
解析 对小球受力分析如图:
F甲=
F乙=
θ角增大过程中F甲、F乙均减小.两根筷子对小球的合力总等于小球的重力,不变.故选B.
7.(多选)如图7所示,质量为M、半径为R的半球形物体A放在水平地面上,通过最高点处大小不计的钉子用水平细线拉住一质量为m、半径为r的光滑球B.重力加速度为g,则( )
图7
A.A对地面的压力等于(M+m)g
B.A对地面的摩擦力方向向左
C.B对A的压力大小为mg
D.细线对小球的拉力大小为mg
答案 AC
解析 对A、B整体受力分析,受重力和支持力,相对地面无相对滑动趋势,故不受摩擦力.根据平衡条件知,支持力等于整体的重力.根据牛顿第三定律知,整体对地面的压力与地面对整体的支持力大小相等,故A对地面的压力等于(M+m)g,故A正确,B错误;对小球受力分析,如图所示,根据平衡条件得:F=,FT=mgtan θ,其中cos θ=,tan θ=,故F=mg,FT=mg,故C正确,D错误.
8.如图8所示,三个重均为100 N的物块,叠放在水平桌面上,各接触面水平,水平拉力F=20 N作用在物块2上,三条轻质绳结于O点,与物块3连接的绳水平,与天花板连接的绳与水平方向成45°角,竖直绳悬挂重为20 N的小球P.整个装置处于静止状态.则( )
图8
A.物块1和2之间的摩擦力大小为20 N
B.水平绳的拉力大小为20 N
C.桌面对物块3的支持力大小为320 N
D.物块3受4个力的作用
答案 B
解析 对物块1受力分析,受重力和支持力,假如受水平方向的摩擦力,则不能保持平衡,故物块1和物块2间的摩擦力为零,A错误;对O点受力分析,受到三根绳子的拉力,如图,根据平衡条件有,x方向:FT2cos 45°=FT1,y方向:FT2sin 45°=GP,解得FT1=GP=20 N,所以水平绳中的拉力大小为20 N,B正确;对物块1、2、3整体受力分析,受重力、支持力、向左的拉力、绳子a的拉力,竖直方向:FN=3G=300 N,故C错误;对物块1和物块2整体研究,受重力、支持力、向左的拉力F和向右的静摩擦力Ff23,根据平衡条件得:Ff23=F=20 N;1、2间摩擦力为零,2、3间摩擦力为20 N,则3与桌面间摩擦力为零,故3受重力、支持力、压力、2对3的摩擦力、绳子拉力,共5个力作用,D错误.
9.(多选)如图9为一位于墙角的斜面,其倾角θ=37°.一轻质弹簧一端系在质量为m的物体上,另一端固定在墙上,弹簧水平放置,物体在斜面上静止时,弹簧处于伸长状态,重力加速度为g,则( )
图9
A.物体一定受四个力作用
B.弹簧弹力可能是mg
C.物体受到的摩擦力一定沿斜面向上
D.斜面对物体的作用力方向一定竖直向上
答案 AC
解析 首先可以确定物体受向下的重力、弹簧水平向右的拉力、垂直于斜面的支持力,由平衡条件可知,物体还受到沿斜面向上的摩擦力的作用,A、C正确;斜面对物体的作用力与物体的重力和弹簧的水平拉力的合力等大反向,不可能竖直向上,D错误;若弹簧拉力为mg,则弹簧拉力垂直斜面向上的分力为mg·sin 37°=0.8mg,等于重力垂直于斜面的分力,这样物体对斜面没有压力,也就不会有摩擦力,不可能平衡,B错误.
10.有一块长方体木板被锯成如图10所示的A、B两块放在水平桌面上,A、B紧靠在一起,木板A的角度如图所示.现用水平方向的力F垂直作用于板的左边推木板B,使两块板A、B保持原来的形状整体沿力F的方向匀速运动,则( )
图10
A.木板A在水平面内受两个力的作用,合力为零
B.木板A只受一个摩擦力
C.木板B对A的弹力小于桌面对木板A的摩擦力
D.木板B在水平面内受三个力的作用
答案 C
解析 如图所示,木板A在水平面内受B对A的弹力FN、桌面对A的滑动摩擦力Ff1、B对A的静摩擦力Ff2,木板A在三个力的作用下处于平衡状态,A、B错误;由图可知,Ff1·cos 30°=FN,因此木板B对A的弹力小于桌面对木板A的摩擦力,C正确;木板B在水平面内受到推力F、桌面对它的摩擦力、A对它的弹力和A对它的静摩擦力共四个力的作用,D错误.
11.(2020·山东济南市外国语学校月考)如图11所示,山坡上两相邻高压塔A、B之间架有匀质粗铜线,平衡时铜线呈弧形下垂,最低点在C,已知弧线BC的长度是AC的3倍,而左塔B处铜线切线与竖直方向的夹角β=30°.则右塔A处铜线切线与竖直方向的夹角α为( )
图11
A.30° B.45°
C.60° D.75°
答案 C
解析 设A、B两端铜线上的拉力分别为FA、FB,铜线的质量为m,在水平方向,对铜线整体由平衡条件得FAsin α=FBsin β,在竖直方向,对BC段,由平衡条件得FBcos β=mg,对AC段,由平衡条件得FAcos α=mg,联立解得tan α=3tan β,则α=60°,A、B、D错误,C正确.
12.(2020·山东济宁市高三监测)如图12所示,完全相同的两个光滑小球A、B放在一置于水平桌面上的圆柱形容器中,两球的质量均为m,两球心的连线与竖直方向成30°角,整个装置处于静止状态.重力加速度为g,则下列说法中正确的是( )
图12
A.A对B的压力为mg
B.容器底对B的支持力为mg
C.容器壁对B的支持力为mg
D.容器壁对A的支持力为mg
答案 A
解析 对球A受力分析可知,球B对A的支持力FBA==,则A对B的压力为mg;容器壁对A的支持力FNA=mgtan 30°=mg,A正确,D错误;对球A、B组成的整体,竖直方向有FN=2mg,容器底对B的支持力为2mg,B错误;对球A、B组成的整体而言,容器壁对B的支持力等于容器壁对A的支持力,则大小为mg,C错误.
13.(2017·浙江11月选考·5)叠放在水平地面上的四个完全相同的排球如图13所示,质量均为m,相互接触,球与地面间的动摩擦因数均为μ,则( )
图13
A.上方球与下方三个球间均没有弹力
B.下方三个球与水平地面间均没有摩擦力
C.水平地面对下方三个球的支持力均为mg
D.水平地面对下方三个球的摩擦力均为μmg
答案 C
解析 将四个球看成一个整体,地面的支持力与球的重力平衡,设下方三个球中的一个球受到的支持力大小为FN,因此3FN=4mg,即FN=mg,所以选项C正确;由力的平衡条件知,下面三个球对最上面的球有弹力,故最上面的球对下面三个球肯定有弹力,选项A错误;对地面上的其中一个球进行受力分析,如图所示,可知下方的球受到水平地面的摩擦力,选项B错误;由于下方的球受到的地面的摩擦力是静摩擦力,因此不能通过Ff=μFN求解此摩擦力,选项D错误.
14.(2020·河北保定市模拟)如图14所示,光滑直角三角形支架ABC竖直固定在水平地面上,B、C两点均在地面上,AB与BC间的夹角为θ,分别套在AB、AC上的小球a和b用轻绳连接,系统处于静止状态,轻绳与CA间的夹角为α,则小球a、b的质量之比为( )
图14
A. B.
C. D.
答案 A
解析 对a、b两球分别进行受力分析,如图所示.对a由平衡条件得:magsin θ=FTsin α,可得FT=;对b由平衡条件得:mbgcos θ=FTcos α,可得FT=;同一根绳的张力处处相同,联立可得=,有==,选项A正确.
(新高考)高考物理一轮复习讲义 第2章 专题强化二 受力分析 共点力的平衡(含解析): 这是一份(新高考)高考物理一轮复习讲义 第2章 专题强化二 受力分析 共点力的平衡(含解析),共14页。试卷主要包含了受力分析等内容,欢迎下载使用。
高考物理一轮复习讲义:专题 受力分析、共点力平衡: 这是一份高考物理一轮复习讲义:专题 受力分析、共点力平衡,共6页。
高中物理高考 专题强化二 受力分析 共点力的平衡: 这是一份高中物理高考 专题强化二 受力分析 共点力的平衡,共23页。

