所属成套资源:备战2023年中考地理(全国通用)
专题31 中国四大地理区域划分-备战2023年中考地理(全国通用)
展开
这是一份专题31 中国四大地理区域划分-备战2023年中考地理(全国通用),文件包含专题31中国四大地理区域划分-备战2023年中考地理母题题源解密全国通用解析版doc、专题31中国四大地理区域划分-备战2023年中考地理母题题源解密全国通用原卷版doc等2份试卷配套教学资源,其中试卷共45页, 欢迎下载使用。
【母题来源】2021年中考吉林长春卷
【母题题文】我国幅员辽阔,甲地区有“苍茫林海”之美,乙地区有“温婉水乡”之美,丙地区有“雄浑大漢”之美,丁地区有“巍峨雪山”之美。下图为我国的四大地理区域分布图。据此完成下面小题。
1.甲地区和乙地区的分界线是( )
A.秦岭一淮河一线B.黑河一腾冲一线
C.干旱区与半干早区的分界线D.热带与亚热带的分界线
2.关于四大地理区域的叙述,正确的是( )
A.甲地区被称为“红土地”B.乙地区河流冬季普遍有结冰现象
C.丙地区植被以森林为主D.丁地区有世界海拔最高的青藏铁路
【试题解析】1.由图可知,图中甲是北方地区,乙是南方地区,两地区的分界线是秦岭-淮河一线,该分界线的划分依据是气候,故选 A。
2.图中四个地区中甲地区被称为“黑土地”和“黄土地”,“红土地”是指南方地区,故A错误。乙南方地区冬季气温在0℃以上,河流无结冰现象,故B错误。丙西北地区突出的特征是干旱,植被以草原和荒漠为主,故C错误。丁青藏地区有世界海拔最高的青藏铁路,故D正确。故选D。
【命题意图】在中国地图上,把秦岭-淮河线、400毫米年等降水量线和青藏高原边缘线这三条重要的地理界线结合起来,把我国划分为北方地区、南方地区、西北地区和青藏地区四大地理区域;地理区域体现了区域内部的地理相似性,地理界线反映出区域之间的地理差异性。
【命题方向】我国的地理差异的考题上,主要是让学生直观的看出中国的地理是存在着显著的差异的,无论是人文地理还是自然地理方面都能够有效的看懂,其次,考察秦岭淮河一线的地理意义,可以从地形、气候、河流、植被、土壤等很多的方面进行考察,考察的形式多种多样,有判断题,有选择题也有填空题,但是万变不离其中的是秦岭淮河的地理意义永远是考察的大头。
【得分要点】秦岭——淮河一线代表的地理意义:(重点)
(1)1月0℃等温线经过的地方
(2)亚热带与暖温带的分界线
(3)800毫米等降水量线经过的地方
(4)湿润地区与半湿润地区的分界线
(5)旱地农业与水田农业的分界线
(6)亚热带季风气候与温带季风气候的分界线
(7)北方地区与南方地区的分界线
(8)亚热带常绿阔叶林和温带落叶阔叶林的分界线
(9)冬季河流有无结冰期的分界线
(10)水稻和小麦的分界线二、 北方地区和南方地区1、北方与南方的自然差异
2、北方与南方的人文差异
考向2 四大地理区域
【母题来源】2021年中考湖南怀化卷
【母题题文】留学美国的刘博士学成后,放弃了美国优厚的待遇。于2019年5月回到了自己的家乡——海南。为了解国内的发展现状,刘博士于同年6月5日开始,沿线路①②先后进行考察,图为中国四大地理区域图及考察线路示意图。读图,完成下列各题。
3.刘博士此次行程中,没有经过的地理区域是( )
A.北方地区B.南方地区C.西北地区D.青藏地区
4.刘博士驱车沿路线①到达a地后,符合描述当地景观特点的是( )
A.杏花烟雨,水乡风光B.山环水绕,沃野千里
C.雪山连绵,湖泊星罗D.金涛麦浪,千里飘香
5.刘博士驱车沿路线②行进过程中,发现了自然景观大致呈现“森林—草原—荒漠”的变化规律,原因可能是( )
A.气温大致由东向西逐渐降低B.降水大致由东向西逐渐减少
C.温差大致由东向西逐渐增大D.温差大致由东向西逐渐减小
6.刘博士到达b地后,品尝到了哈密瓜、葡萄等瓜果,觉得味道特别香甜,其原因叙述正确的是( )
A.昼夜温差大B.降水丰富C.日照时间短D.土壤贫瘠
【试题解析】1.读图可知,刘博士行程路线①经过我国南方地区和北方地区,行程路线②从北方地区到西北地区,没有经过的地区为青藏地区。故选:D。
2. a是华北平原,位于我国北方地区,5月华北平原有金涛麦浪,千里飘香的景观;杏花烟雨,水乡风光是南方地区的景观;山环水绕,沃野千里是东北地区的景观;雪山连绵,湖泊星罗是青藏地区的景观。故选:D。
3.读图可知,②路线由东向西主要经过我国西北地区,西北地区受海陆因素影响,降水量自东向西逐渐减少,地表植被自东向西依次为森林—草原—荒漠。故选:B。
4.图中b地位于新疆,新疆昼夜温差大,白天温度高,光合作用旺盛,制造的有机物多,夜间温度低,呼吸作用弱,分解的有机质少,因此植物光合作用积累的有机物多于呼吸作用消耗的有机物,体内积累的有机物增多,所以新疆的哈密瓜、葡萄特别甜。故选:A。
【命题意图】我国幅员辽阔,自然环境复杂多样,形成了各具特色的地理区域,在中国地图上把秦岭—淮河一线、400毫米年等降水量线和青藏高原边缘线,这三条重要的地理界限结合起来,并根据实际情况做一定的调整,把我国划分为四大地理区域,即北方地区、南方地区、西北地区、青藏地区。
【命题方向】在考试中,四大地理区域的划分依据和四大地理区域的名称是考试的常考点,而且在考察的过程中会变换成为多种形式进行考察,当然在考察划分的依据的情况下,有时候会要求学生绘制四大地理区域的分界线图,比如比较难度大一点的是秦岭-淮河的地理分界线,学生是比较容易混淆的。
【得分要点】
我国的四大地理区域
⑴划分依据:各地的地理位置、自然和人文地理特点的不同。⑵四大地理区域:北方地区、南方地区、青藏地区、西北地区。(右下图)⑶四大地理区域的分界线:北方地区与南方地区分界线是秦岭——淮河一线,主导因素是气温和降水。北方地区与西北地区分界线是400毫米年等降水量线,主导因素是夏季风的影青藏地区与西北地区分界线是青藏高原边界。
青藏地区与南方地区分界线是青藏高原边界。
一、选择题
(2021·内蒙古·土默特左旗台阁牧中心校模拟预测)读图“中国部分区域图”,回答下列问题。
1.下列说法正确的是( )
A.AC区域主要位于我国北方地区,BD区域主要位于我国南方地区
B.C区域中的山脉是我国一条重要的地理分界线,800毫米年等降水量线经过这里
C.C区域中的主要生态环境问题是水土流失严重,地表呈现千沟万壑的形态
D.热量充足,降水多,雨热同期,是D地区发展农业生产的优势
2.A河段与黄河中游比较,不同的水文特征是( )
A.含沙量大B.无凌汛C.结冰期短D.有春汛
(2021·内蒙古东胜·一模) “智能出行”指依托互联网手段,在线呼叫、预约出租车、专车、快车、巴士、代驾等出行方式。下图为我国智能出行分布图(数据不包括港、澳、台地区),据此完成下面小题。
3.与图中智能出行500万人次/年分界线最接近的是我国( )
A.第二、三级阶梯分界线B.暖温带与亚热带分界线
C.400毫米年等降水量线D.南方与北方分界线
4.下列对A省的描述,正确的是( )
A.是河南省,省级行政中心是石家庄B.智能出行每年约1000万-5000万人次
C.长江流经该省D.以畜牧业为主
5.(2021·山东冠县·一模)我国四大地理区域特征叙述正确的是( )
A.甲是西北地区,“远看是山,近看是川”是其显著特征,牧区多见蒙古包
B.乙是南方地区,深居内陆,气候干旱,民居屋顶坡度较小、墙体较厚
C.丙是北方地区,以平原、高原为主,民居屋顶坡度较大、墙体较高
D.丁是青藏地区,地势高耸,形成独特的高寒气候,城镇多见平顶碉房
(2021·江苏·徐州市大庙中学二模) 下面为我国四大地理单元及部分代表性景观照片示意图,读图完成下面小题。
6.照片甲、乙所示景观分别多见于图丙中的( )
A.①②B.②③C.①③D.④②
7.受地理环境的影响,我国南、北方形成了具有特色的人文风情,不符合实际的是( )
A.民间体育——南骑马北滑雪B.饮食习惯——南米饭北面食
C.民居风格——南尖顶北平顶D.传统交通——南乘船北骑马
(2021·福建上杭·一模)2020年11月,一张秦岭航拍图(图示)冲上热搜,图中云海茫茫的景观是秦岭阻挡了北上暖湿气流形成的。据此完成下面小题。
8.下列关于秦岭的叙述,正确的是( )
A.与我国的人口分布线基本一致B.东侧是农耕区,西侧是畜牧区
C.山脉南侧主要耕地类型是旱地D.北侧区域冬季可能出现凿冰捕鱼现象
9.云海茫茫一侧形成的降水,其主要类型是( )
A.对流雨B.地形雨C.锋面雨D.台风雨
10.云海茫茫一侧的居民主食是( )
A.水稻B.大米C.米饭D.面食
11.(2021·湖北·英山县实验中学一模)列四幅我国景观素描图中,所示地区最有可能被称为“鱼米之乡”的是( )
A.B.
C.D.
(2021·福建泉港·一模)国以农为本,民以食为天。我国将每年的秋分设为“中国农民丰收节”。下图示意中国四大地理区域及农业生产场景。读图,完成下面小题。
12.景观图所在地对应正确的是( )
A.甲—④B.乙—③C.丙—②D.丁—①
13.与①②两地所在区域分界线相吻合的是( )
A.1月10℃等温线B.水田与旱地分界线
C.400mm年等降水量线D.季风区与非季风区分界线
14.设立“中国农民丰收节”可以( )
①增加农民生活幸福感 ②体现春播的生产环节 ③改变农村的生产方式 ④强化农业的基础地位
A.①②B.①④C.②③D.③④
15.(2021·黑龙江铁锋·三模)南方地区和北方地区分界线确定的主导因素是( )
A.地形B.降水量C.气温D.气候
(2021·山东高新技术产业开发区·二模)据图完成下面小题。
16.甲、丙划分的主要依据是( )
A.地形差异B.气温差异C.降水差异D.河流差异
17.对于各地自然特征描述正确的是( )
A.甲地区植被变化由东向西依次是草原-荒漠草原-荒漠
B.乙地区雪山连绵,冰川广布
C.丙地区气候湿热,昼夜温差大
D.丁地区降水量在800mm以上,多数地区为湿润区
18.下列对于四地农业景观描述不正确的是( )
A.甲哈密飘香葡萄亮B.乙稻花香里蛙声响
C.丙旱地麦浪大豆香D.丁甘蔗扯起青纱帐
19.丁地民居是( )
A.B.
C.D.
(2021·湖南隆回·二模)图为我国四大地区略图,读图完成下面小题。
20.与图中①、②两大地理区域分界线大致吻合的是( )
A.200毫米年等降水量线B.400毫米年等降水量线
C.800毫米年等降水量线D.热带与亚热带的分界线
21.④区域是我国夏季气温最低的地区,原因是( )
A.纬度高B.海拔高C.阴雨天多D.地面多冰川冻土
(2021·山东济南·一模)读中国四大地理区域图,完成下面小题。
22.判断下列说法正确的是( )
A.我国四大地理区域是按照经济区划分的
B.甲、丙的分界线与800mm年等降水量线相近
C.甲、乙分界线大致热带、亚热带分界线一致
D.丙、丁分界线大致与我国地势一二级阶梯分界线一致
23.四大地理区域与地理特征连线正确的是( )
A.甲—荒漠和草原B.乙—湿热的红土地
C.丙——世界屋脊,冰川广布D.丁—黑土地、黄土地
24.四大地理区域的农业特点说法正确的是( )
A.甲——重要的水田农业区B.乙——牧区和灌溉农业区
C.丙——重要的旱作农业区D.丁——高寒牧区和河谷农业区
(2021·四川成都·模拟预测)下面为我国四大地理单元及部分代表性景观照片示意图,读图完成下面小题。
25.照片甲、乙所示景观分别多见于图丙中的( )
A.①②B.③④C.①③D.②④
26.受地理环境的影响,我国南、北方形成了具有特色的人文风情,不符合实际的是( )
A.民间体育——南骑马北滑雪B.饮食习惯——南米饭北面食
C.民居风格——南尖顶北平顶D.传统交通——南乘船北骑马
27.暑假期间,小明参加夏令营,乘火车从哈尔滨出发,沿京哈—京广线去广州,沿途见闻不可信的是( )
A.依次经过的大平原有东北平原、华北平原、长江中下游平原
B.沿途气温差异巨大,越向南气温越高
C.沿途作物的熟制由一年一熟过渡到一年三熟
D.沿途耕地利用类型由旱地逐渐过渡到水田
(2021·湖南新化·二模)全国各地驰援湖北是2020年初的主旋律。下图为某校地理小组绘制的“爱心”地图,示意各地捐赠的当地主要农副产品。阅读图文资料,完成下面小题。
28.捐赠的奶制品、牛羊肉主要来自四大地理区域中( )
①南方地区 ②北方地区 ③西北地区 ④青藏地区
A.①②B.②③C.③④D.②④
29.湖北疫情牵动着全国人民的心,祖国各地纷纷驰援湖北,各医疗队的闪亮名片烙印出有力的壮行豪诗与地理元素,下列医疗队名片与地理元素不相符的是( )
A.北京医疗队-“京”兵强将B.吉林医疗队-“冀”来之,则安之
C.广东医疗队-“粤”来越好D.湖南医疗队-“湘”互支持
二、解答题
30.(2021·山东冠县·一模)读我国四大地理区域图,回答下列问题
、
(1)图中数字①是______地区,该区域的自然特征是______。
(2)“一方水土养一方人”,下列生产生活方式与地区搭配正确的是( )。
A.Ⅰ—①地区B.Ⅱ—②地区C.Ⅲ—③地区D.Ⅳ—④地区
(3)诗句“黄梅时节家家雨,青草池塘处处蛙”描写的是______(①、②、③或④)地区景象。
(4)图中③地区粮食作物以______为主。
(5)②地区与③地区的分界线大致沿B______(山脉)和淮河一线,该线也是半湿润地区与______(干湿地区)地区的分界线。
(6)中国第一大岛——台湾岛,世代居住在台湾的少数民族是______,台湾岛被誉为“祖国的宝岛”,下列描述中可信的是______。
①“海上米仓”、“东方甜岛” ②东南部沿海降水少,光照充足 ③山地、平原面积各占一半 ④是“水果之乡”
A.①④ B.②③ C.①③ D.②④
31.(2021·黑龙江望奎·二模)读我国四大地理区域图,回答下列问题。
(1)①是我国农耕区和牧区的重要分界线,其划分的主导因素是____。
(2)C区域西部新疆维吾尔族自治区绿洲地区的居民所利用的古老引水工程是____。
(3)D区域的自然环境特征是____,本区被称为“高原之舟”的牲畜是____。
(4)乙地以____气候为主,当地主要的油料作物是____。
32.(2021·内蒙古扎兰屯·二模)读“中国地图”回答问题。
(1)在A青藏地区的一些海拔较低的河谷,适宜喜温凉的_________、小麦、豌豆等作物的生长。
(2)山脉B是_________,同时400mm等降水量线大致经过该山脉,该山脉也是半湿润区与_________区的分界线(干湿区)。
(3)①省的简称是_________;②省是_________民族(少数民族)的主要聚居地。
(4)③是_________海,也是我国的内海。
33.(2021·重庆长寿·一模)读“我国四大地理区域图”,完成下列问题。
(1)写出图中序号代表的四大地理区域的名称①________地区,③________地区。
(2)区域②与区域③的分界线大致沿A____(山 脉)、B_____(河流)线,该线大致是暖温带与_____带的分界线,是温带季风气候和_____气候的分界线。
(3)下列符合区域④特征的是(_____)
A.冬季河流不结冰 B.主要种植水稻等
C.矿产资源丰富 D.温带落叶阔叶林广布
(4)在①②③④四个区域中,耕地主要分布在____,牧区主要分布在____。
34.(2021·黑龙江铁锋·三模)读我国四大地理区域地图,回答问题。
(1)图中山脉是__________,我国1月_______℃等温线通过该山脉。
(2)图中①和②两河流中,没有结冰期的是__________(填数字),图中③和④两地区中,农业生产部门以畜牧业为主的是__________(填数字)。
(3)北京位于我国四大地理区域的__________。(填文字)
(4)A区域最突出的自然特征是__________,C地区耕地类型主要是_________,D地区粮食作物主要是__________。
35.(2021·陕西西安·二模)读“我国四大地理区域示意图”,完成下列问题。
(1)北京位于③________地区,是我国的________中心、文化中心和国际交往中心。
(2)长江、黄河发源于①________地区,该区最突出的自然特征是________。
(3)①、②两地区农业类型以________为主;④地区的耕地类型多为________,以水稻、油菜种植为主。
36.(2021·甘肃酒泉·三模)读“四大地理区域”图,完成下列要求。
(1)如图,我国南方地区与北方地区的地理界线是_______一线,该线还是我国1月____ ℃ 等温线和____ mm年等降水量线通过的地方。
(2)图中,气候最为湿润的是_____地区,平原面积广大的是____地区,以牦牛为代表性牲畜的是____地区,绿洲农业分布在____地区。
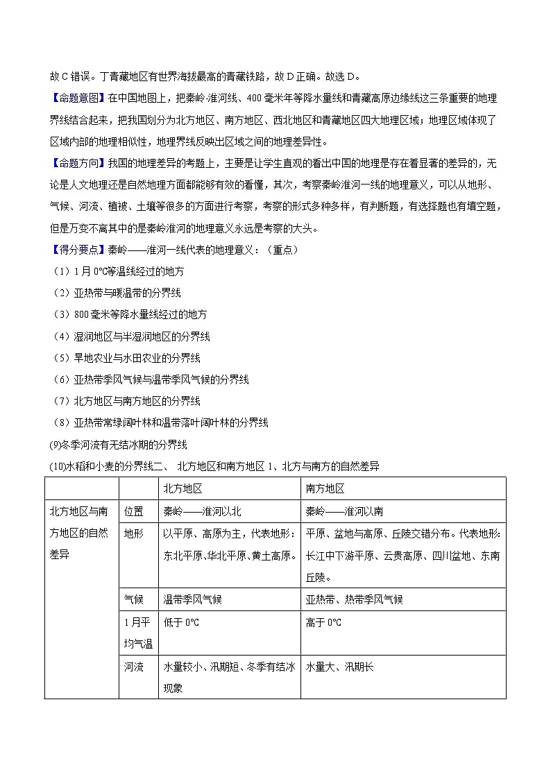
北方地区
南方地区
北方地区与南方地区的自然差异
位置
秦岭——淮河以北
秦岭——淮河以南
地形
以平原、高原为主,代表地形:东北平原、华北平原、黄土高原。
平原、盆地与高原、丘陵交错分布。代表地形:长江中下游平原、云贵高原、四川盆地、东南丘陵。
气候
温带季风气候
亚热带、热带季风气候
1月平均气温
低于0℃
高于0℃
河流
水量较小、汛期短、冬季有结冰现象
水量大、汛期长
植被
温带落叶阔叶林为主
亚热带常绿阔叶林为主
北方地区
南方地区
北方地区与南方地区的人文差异
农
业
耕地类型
旱地
水田
作物熟制
一年一熟(东北地区)、两年三熟(华北地区)
一年二熟至三熟
粮食作物
小麦、玉米
水稻
油料作物
大豆、花生
油菜
糖料作物
甜菜
甘蔗(产地:广东、广西、福建、台湾)
经济作物
棉花
棉花、蚕丝
主要水果
苹果(产地:山东丘陵、辽东丘陵)
柑橘
生
活
主食
面食、小米(黄土高原)
大米
住宅特点
土坯垒墙,屋顶坡度较小、墙体较厚,注意防寒保暖。
砖瓦竹木,屋顶坡度较大,墙体高,注意通风散热。
传统交通工具
马拉大车
船舶
体育活动
溜冰、滑雪
龙舟竞赛、游泳
相关试卷
这是一份专题30 工业-备战2023年中考地理全国通用),文件包含专题30工业-备战2023年中考地理母题题源解密全国通用解析版doc、专题30工业-备战2023年中考地理母题题源解密全国通用原卷版doc等2份试卷配套教学资源,其中试卷共35页, 欢迎下载使用。
这是一份专题29 农业-备战2023年中考地理全国通用),文件包含专题29农业-备战2023年中考地理母题题源解密全国通用解析版doc、专题29农业-备战2023年中考地理母题题源解密全国通用原卷版doc等2份试卷配套教学资源,其中试卷共35页, 欢迎下载使用。
这是一份专题17 巴西-备战2023年中考地理(全国通用),文件包含专题17巴西-备战2023年中考地理母题题源解密全国通用解析版doc、专题17巴西-备战2023年中考地理母题题源解密全国通用原卷版doc等2份试卷配套教学资源,其中试卷共36页, 欢迎下载使用。

