资料中包含下列文件,点击文件名可预览资料内容
还剩16页未读,
继续阅读
所属成套资源:备战2023年中考地理(全国通用)
成套系列资料,整套一键下载
专题11 俄罗斯-备战2023年中考地理全国通用)
展开这是一份专题11 俄罗斯-备战2023年中考地理全国通用),文件包含专题11俄罗斯-备战2023年中考地理母题题源解密全国通用解析版doc、专题11俄罗斯-备战2023年中考地理母题题源解密全国通用原卷版doc等2份试卷配套教学资源,其中试卷共42页, 欢迎下载使用。
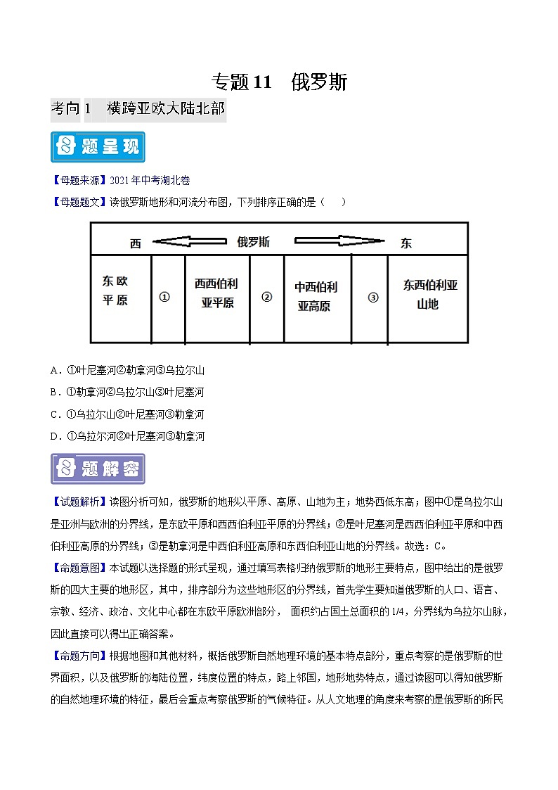
【母题来源】2021年中考湖北卷
【母题题文】读俄罗斯地形和河流分布图,下列排序正确的是( )
A.①叶尼塞河②勒拿河③乌拉尔山
B.①勒拿河②乌拉尔山③叶尼塞河
C.①乌拉尔山②叶尼塞河③勒拿河
D.①乌拉尔河②叶尼塞河③勒拿河
【答案】C
【试题解析】读图分析可知,俄罗斯的地形以平原、高原、山地为主;地势西低东高;图中①是乌拉尔山是亚洲与欧洲的分界线,是东欧平原和西西伯利亚平原的分界线;②是叶尼塞河是西西伯利亚平原和中西伯利亚高原的分界线;③是勒拿河是中西伯利亚高原和东西伯利亚山地的分界线。故选:C。
【命题意图】本试题以选择题的形式呈现,通过填写表格归纳俄罗斯的地形主要特点,图中给出的是俄罗斯的四大主要的地形区,其中,排序部分为这些地形区的分界线,首先学生要知道俄罗斯的人口、语言、宗教、经济、政治、文化中心都在东欧平原欧洲部分, 面积约占国土总面积的1/4,分界线为乌拉尔山脉,因此直接可以得出正确答案。
【命题方向】根据地图和其他材料,概括俄罗斯自然地理环境的基本特点部分,重点考察的是俄罗斯的世界面积,以及俄罗斯的海陆位置,纬度位置的特点,路上邻国,地形地势特点,通过读图可以得知俄罗斯的自然地理环境的特征,最后会重点考察俄罗斯的气候特征。从人文地理的角度来考察的是俄罗斯的所民族国家、宗教、语言和聚落分布的情况,只要学生能够调动已知的地理知识解答即可。
【得分要点】横跨亚欧大陆北部
(1)世界面积最大的国家:俄罗斯横跨亚欧大陆北部,领土1700万平方千米,是世界上面积最大的国家,也是唯一地跨两个大洲和东西半球的国家。
(2)自然环境特征
注意五海通航的作用:建立俄罗斯欧洲部分的水运联系;方便俄与中亚、西亚、欧洲西部的交通联系。
(3)归纳俄罗斯的主要地区和主要河流分布特点。
(4)俄罗斯的气候类型:温带海洋性气候、温带大陆性气候、温带季风气候、寒带气候和高原山地气候。
(5)气候类型分布最广的是:温带大陆性气候
(6)读图7.49莫斯科、雅库茨克多年平均各月气温和降水量图,比较两地的气候差异:
莫斯科受海洋影响大,全年降水比较均匀,而雅库茨克降水少,集中在夏季;雅库茨克的冬季比莫斯科漫长而寒冷。
(7)俄罗斯的国旗“三色旗”的含义:由三个平行且相等的横长方形组成,白色代表寒带一年四季白雪茫茫的自然景观;蓝色既代表亚寒带气候区,又象征俄罗斯丰富的地下矿藏和森林、水力等自然资源;红色是温带的标志,也象征着俄罗斯历史的悠久和对人类文明的贡献。
考向2 自然资源丰富,重工业发达
【母题来源】2021年中考山东东营卷
【母题题文】从北京到莫斯科的K3次列车是我国开行里程最长的国际旅客列车。读K3次列车运行线路图(左图)和俄罗斯土地利用类型图(右图),完成下面小题。
1.下列关于K3次列车运行线路的描述,正确的是( )
A.横贯亚欧两大洲B.跨越了东西两个半球
C.途经北温带和北寒带D.只经过了高原和山地两种地形类型
2.下列关于俄罗斯的叙述,正确的是( )
A.地形以平原为主,耕地比重大B.冬季寒冷漫长,降水西多东少
C.重工业发达,集中分布在北部D.地广人稀,人口城市集中分布太平洋沿岸
【答案】1.A 2.B
【试题解析】1.读图可知,K3列车从北京到莫斯科横贯了亚欧两洲,故A正确。K3列车均位于东半球,故B错误。读图可知,K3列车全部位于北温带,故C错误。K3列车经过了蒙古高原、西西伯利亚平原、乌拉尔山脉、东欧平原等地形区,故D错误。故答案选择A。
2.读右图可知,俄罗斯林地比重最大,故A错误。俄罗斯纬度位置较高,冬季寒冷漫长,同时主要受大西洋暖湿气流影响,西部降水多于东部,故B正确。俄罗斯重工业发达,但工业主要分布在南部温暖地带,故C错误。俄罗斯人口主要集中分布在欧洲部分,故D错误。故答案选择B。
【命题意图】解答本题的关键是认真读图,通过读图了解K3列车经过的大洲、半球、温度带、地形等。学生只需要仔细看图即可得出答案。
【命题方向】俄罗斯的工业考察方向主要是第一考察俄罗斯资源的分布特征,以及俄罗斯比较重要的自然资源,第二考察俄罗斯矿产资源和工业的分布特点,读出俄罗斯的四大工业区,和他们的主要工业部门,第二考察俄罗斯的“世界加油站”的地位进出口情况,考察俄罗斯因地制宜发展工业的重要条件。
【得分要点】(1)丰富的自然资源
①特点:俄罗斯的自然资源丰富,种类齐全,是世界上少数几个资源能够自给的大国之一。
②石油、天然气、煤、铁、有色金属等的储量和产量,森林的蓄积量,水能的蕴藏量,名列世界前茅,为俄罗斯发展工业奠定良好的物质基础。
③重要资源产地:库兹巴斯——煤;库尔斯克——铁;秋明油田、第二巴库——石油。
(2)四大工业区:
圣彼得堡工业区——石油化工、造船、造纸、电子、航空航天、食品、纺织工业发达
乌拉尔工业区——主要有石油、钢铁、机械等工业部门
莫斯科工业区——工业最发达地区,有钢铁、汽车、飞机、火箭、电子等工业部门
新西伯利亚工业区——煤炭、石油、天然气、电力、钢铁等工业部门
(3)工业特征:
①依靠石油、天然气出口促进本国经济较快增长;
②但是过度依赖石油、天然气等资源出口,导致经济发展不够持续稳定;
③俄罗斯是世界上最大的能源出口国之一,因丰富的油气资源而被称为“世界加油站”。
(4)乌拉尔工业区和新西伯利亚工业区的工业部门与矿产资源的关系
乌拉尔工业区:有石油、铁矿、铜矿、镍矿、铝土矿等,发展石油、钢铁、机械等工业部门。新西伯利亚工业区:有煤矿、铁矿等,发展煤炭、电力、钢铁等工业部门。
(5)中国对俄罗斯主要的商品及以这些商品为主的原因:
中国对俄罗斯主要出口:玩具、体育用品、皮革制品、床上用品、服装、鞋类和家具等;由于俄罗斯重工业发达,与人们生活密切相关的消费品制造业相对滞后。
(6)俄罗斯重视发展钢铁等重工业,忽视与人们生活密切相关的消费品制造业,带来的后果:
造成生活用品供应不足、严重短缺等问题。
考向3 发达的交通
【母题来源】2021年中考湖南益阳卷
【母题题文】读“俄罗斯略图”,完成下面小题。
1.读图可知,俄罗斯铁路干线分布较密集的地区是( )
A.东欧平原B.西西伯利亚平原
C.中西伯利亚高原D.东西伯利亚山地
2.该地区铁路干线分布密集的主要原因是( )
A.河流少B.经济发达
C.地形平坦D.气候温暖湿润
【答案】1.A 2.B
【试题解析】1.根据俄罗斯略图可知:俄罗斯的铁路密集地区主要分布在东欧平原,该国的人口和城市集中在欧洲部分,亚洲部分的人口分布稀疏,故选A。
2.因为东欧平原气候温和,人口、城市密集,首都莫斯科也在东欧平原,此地经济发达,客、货运量大,所以铁路分布密集的主要原因是经济方面,故选B。
【命题意图】俄罗斯地跨亚洲与欧洲,工业和城市主要分布在欧洲部分;首都莫斯科位于东欧平原,既是全国最大的城市和综合性工业中心,也是俄罗斯的政治、文化和交通中心;全国第二大城市圣彼得堡是波罗的海沿岸的重要海港,符拉迪沃斯托克(海参崴)是太平洋沿岸的主要海港,摩尔曼斯克是北冰洋沿岸的主要海港,俄罗斯在世界上占有重要地位的产业是核工业和宇航工业。
【命题方向】俄罗斯的交通发达,首先考察俄罗斯的铁路、管道和城市的分布特点,以及考察分布的成因,其次考察俄罗斯的客运和货运的主要运输方式,考察俄罗斯的母亲河的特点,
【得分要点】(1)发达的交通
:
①特点:俄罗斯交通部门齐全,铁路、公路、航空、内河、海洋和管道运输很发达,以铁路运输为主。客运以铁路、公路运输为主;货运以铁路、管道运输(运输石油、天然气)为主。
②分布:欧洲部分(非常密集,以莫斯科为中心呈放射状)和亚洲部分(比较稀疏,但有一条横跨亚欧大陆的铁路——西伯利亚大铁路,被称为“亚欧大陆桥”)的分布不平衡。
③河运:伏尔加河
海运:圣彼得堡(波罗的海)、摩尔曼斯克(北冰洋)、符拉迪沃斯托克(太平洋)
④西伯利亚大铁路沿着南部山区修建的原因:有着丰富的矿产资源;北部地区冻土层很深,难度大。
(2)重要的城市
莫斯科:首都,最大城市,是全国的政治、经济、文化中心,铁路、公路、内河和航空运输的枢纽,有著名的红场、克里姆林宫。
圣彼得堡:最大港口,第二大城市。
(3)在课本上找出这条铁路线沿线的主要城市有:
莫斯科、叶卡捷琳堡、新西伯利亚、伊尔库茨克和符拉迪沃斯托克。
(4)西伯利亚大铁路沿南部山区修建的原因:
①地形和气候的影响:俄罗斯北部平坦,但由于纬度高,终年寒冷,气温低,有着很深的冻土层,而在冻土层上修建铁路难度大,且安全系数低。
②资源和工业分布的影响:俄罗斯亚洲部分南部山区有丰富的矿产资源,且铁路线连接了莫斯科工业区、乌拉尔工业区和新西伯利亚工业区,直接连接了符拉迪沃斯托克。
③人口和城市分布的影响:该铁路连接了俄罗斯第一大城市莫斯科及一些重要工业城市,人口分布比北部地区密集。
一、选择题
(2021·湖南娄底·三模)向日葵属一年生草本植物,喜光,耐低温、盐碱、干旱,种子可食、可榨油。读“某国向日葵分布示意图”,完成下面小题。
1.影响甲国向日葵分布的主导因素是( )
A.光照B.水源C.热量D.土壤
2.下列与图中沼泽的形成无关的是( )
A.地势低平,排水不畅B.河流有凌汛现象,容易泛滥
C.纬度较高,蒸发较弱D.距北冰洋近,降水丰富
【答案】1.C 2.D
【解析】1.读材料可知,向日葵属一年生草本植物,喜光,耐低温、盐碱、干旱,种子可食、可榨油。读图可知,甲国为俄罗斯,向日葵分布在俄罗斯南部地区,这里纬度较低,热量条件相对较好,故影响甲国向日葵分布的主导因素是热量,C正确。故选C。
2.地势低平,排水不畅,易形成沼泽,A正确;河流有凌汛现象,容易泛滥,易形成沼泽,B正确;纬度较高,蒸发较弱,易形成沼泽,C正确;图中沼泽分布在西西伯利亚平原,北冰洋气温低,蒸发弱,虽然距北冰洋近,输送的水汽不多,降水较少,不是多,D错误,与图中沼泽的形成无关,符合题意。故选D。
(2021·云南德宏·三模)读“俄罗斯示意图”,完成下面小题。
3.据图可看出,俄罗斯的交通和工业特点是( )
A.轻重工业都发达B.工业区靠近资源产地
C.铁路线的分布东密西疏D.内河运量超过铁路运输
4.关于俄罗斯的叙述,正确的是( )
A.是世界上面积最大的国家
B.地势北高南低,河流多流入北冰洋
C.人口、城市集中分布在亚洲部分
D.由于纬度较低,农业不发达
【答案】3.B 4.A
【解析】3.读图结合所学知识可知,俄工业结构不合理,重工业发达,轻工业发展缓慢,A错误。俄罗斯工业区主要分布在欧洲地区,俄罗斯工业区分布主要特点是分布在矿产资源集中的区域,B正确。由于欧洲部分人口众多,经济比亚洲部分发达,铁路线的分布东密西疏,C错误。俄罗斯由于纬度高内河航运不发达,交通运输方式以铁路、公路、管道等运输方式为主,D错误。故选B。
4.结合所学知识可知,俄罗斯地跨欧亚两大洲,是世界上面积最大的国家,A正确。地势南高北低,西低东高,亚洲部分河流多流入北冰洋,B错误。人口、城市集中分布在欧洲部分,C错误。由于纬度较高,农业不发达,D错误。依据题意,故选A
5.(2021·云南德宏·三模)俄罗斯的首都是( )
A.华盛顿B.伦敦C.莫斯科D.堪培拉
【答案】C
【解析】俄罗斯首都是莫斯科,华盛顿是美国首都,伦敦是英国首都,堪培拉是澳大利亚首都,根据题意,故选C。
6.(2021·云南·模拟预测)俄罗斯所处的纬度较高,其气候特征是( )
A.夏季高温多雨,冬季寒冷干燥B.冬季长而寒冷,夏季短而凉爽
C.常年高温多雨D.常年温暖,各月降水均匀
【答案】B
【解析】俄罗斯是世界上面积最大的国家,北极圈穿过俄罗斯,俄罗斯大部分位于高纬度地区,冬季寒冷而漫长、夏季凉爽而短促,故选B。
7.(2021·内蒙古回民·二模)下面位于俄罗斯乌拉尔工业区的城市是( )
A.圣彼得堡B.摩尔曼斯克C.叶卡捷琳堡D.库尔斯克
【答案】C
【解析】依据课本上俄罗斯的工业和城市分布,可知叶卡捷琳堡位于乌拉尔工业区;圣彼得堡位于圣彼得堡工业区;摩尔曼斯克位于北冰洋沿岸,为不冻港;库尔斯克位于莫斯科工业区。故选C。
(2021·湖南邵阳·一模)读“俄罗斯资源与工业分布图”,完成下面小题。
8.俄罗斯矿产资源丰富,为工业发展提供了有利条件,重要的有( )
A.煤炭、钨矿、金矿等B.石油、铁矿、天然气等
C.金刚石、锡矿、煤炭等D.石油、铜矿、铝土矿
9.连接俄罗斯工业区的主要交通线为( )
A.公路运输B.航空运输C.水路运输D.铁路运输
【答案】8.B 9.D
【解析】8.读图可知,俄罗斯蕴藏着大量的矿产资源,矿产资源中石油、天然气、煤、铁等的储量丰富。故B正确,符合题意。故选:B。
9.俄罗斯铁路、公路、航空、水运以及管道运输都很发达。货物运输以管道和铁路为主,图中连接俄罗斯工业区的主要交通线为铁路运输。铁路以莫斯科为中心呈放射状分布,欧洲部分较为密集。西伯利亚大铁路横贯亚欧大陆,被称为亚欧大陆桥。故D正确,符合题意。故选:D。
(2021·山东·模拟预测)下图示意某条河流的一种水文特征形成条件,据此完成下面小题。
10.该河流有可能流经的国家是( )
A.埃及B.意大利C.越南D.俄罗斯
【答案】D
【解析】埃及、意大利、越南、俄罗斯四国中,只有俄罗斯纬度较高,河流有结冰期,D正确;埃及和越南位于热带,河流没有结冰期,A和C错误;意大利夏季炎热,冬季温和,河流没有结冰期,B错误。故选D。
(2021·辽宁·沈阳市第四十三中学一模)读“俄罗斯、日本简图”,完成下面小题。
11.关于两国地理事物的叙述,正确的是( )
①莫斯科位于东京的西北方向②东京的年平均气温低于莫斯科
③俄罗斯境内多数河流结冰期长,航运期短④日本境内河流短小,便于发展内河运输
A.①②B.①③C.②③D.③④
12.俄罗斯与日本,描述正确的是( )
A.矿产资源丰富,以重工业生产为主B.海岸线漫长,工业集中分布在沿海地带
C.都是亚洲国家D.经济合作被称为“南北对话”
【答案】11.B 12.D
【解析】11.①莫斯科位于东京的北方和西方,位于东京的西北方向,③俄罗斯纬度高,气候低,境内多数河流结冰期长,航运期短,例如鄂毕河、叶尼塞河和勒拿河等。①③正确。东京纬度低,年平均气温高于莫斯科,日本境内河流短小,不便于发展内河运输,②④错误。B正确,ACD错误,故选B。
12.日本矿产资源贫乏,A错误。俄罗斯虽然海岸线漫长,但工业集中分布在内陆地区,B错误。俄罗斯虽然亚洲面积占2/3,但传统上是一个欧洲国家。C错误。俄罗斯作为世界顶级工业强国,但仍是一个发展中国家。日本是一个经济高度发达的国家,两国的经济合作被称为“南北对话”,D正确,ABC错误,故选D。
(2021·湖南新化·二模)读“俄罗斯地形与河流分布图”,完成下面小题。
13.对俄罗斯主要河流水文特征的说法,正确的是( )
A.伏尔加河有凌汛B.勒拿河结冰期最短
C.都属外流河D.鄂毕河水流平缓
14.俄罗斯的河流中,伏尔加河的航运价值最大。以下说法不能支持该观点的是( )
A.流经平原,流速更快B.降水较多,流量较大
C.结冰期较短,通航时间较长D.流经地区人口稠密、经济发达,运输需求量大
【答案】13.D 14.A
【解析】13.伏尔加河河流流向是由较高纬度向较低纬度流,在河流融冻期间不容易发生凌汛,故A错误;勒拿河位于西伯利亚的东部,纬度比较高,长期以来这里气候比较寒冷,冬季降雪天气比较多,河流结冰期长,结冰期最短的是伏尔加河,故B错误;俄罗斯河流众多,大部分属于外流河,少部分为内流河,如伏尔加河注入里海,故C错误;鄂毕河主要流经西西伯利亚平原,地形平坦,因此水流比较平稳,故D正确;根据题意,故选:D。
14.伏尔加河位于俄罗斯西南部,全长3690千米,是欧洲最长的河流,也是世界最长的内流河,流入里海,伏尔加河是俄罗斯的母亲河,流经东欧平原,地势平坦,是一条典型的平原河流,水流缓慢,故A错误;伏尔加河位于俄罗斯的西南部,流域西部7月气温最高,降水量最大,秋季降水量则减少,但降雨天数却增加,秋冬两季空气相对湿度大,流经地区受大西洋的影响较为明显,降水较多,流量丰富,故B正确;伏尔加河位于东欧平原上,纬度低,气候温和,结冰期较短,通航时间更长,故C正确;伏尔加河流经的东欧平原是俄罗斯人口的主要集中地区,人口占全国的3\4以上,人口稠密、经济发达,工业区密集,运输需求量大,故D正确;根据题意,故选:A。
(2021·辽宁于洪·一模)读俄罗斯工业区分布与铁路交通图,完成下面小题。
15.图中代表乌拉尔工业区的数字符号是( )
A.①B.②C.③D.④
16.关于西伯利亚大铁路沿南部山区修建的原因的叙述,错误的是( )
A.俄罗斯南部纬度较低、气候条件优于北部
B.有利于资源的开发和工业的发展
C.加强不同地域间的经济和文化联系
D.俄罗斯南部多平原,减少修建铁路难度,降低建设成本
【答案】15.C 16.D
【解析】15.读图,根据俄罗斯工业区的分布可知,①是圣彼得堡工业区,②是莫斯科工业区,③是乌拉尔工业区,④是新西伯利亚工业区。故根据题意选C。
16.俄罗斯北部纬度高,俄罗斯南部纬度较低、气候条件优于北部,南部地区资源丰富,有利于资源的开发和工业的发展,加强不同地域间的经济和文化联系,俄罗斯南部多山地,会加大建设成本。所以ABC不正确,D不正确。根据题意选D。
17.(2021·辽宁于洪·二模)由俄罗斯气候分布图可知,俄罗斯分布最广的气候类型是( )
A.温带大陆性气候B.寒带气候C.温带季风气候D.高原山地气候
【答案】A
【解析】读图可知,俄罗斯的气候类型有温带大陆性气候、温带季风气候、 寒带气候、高原山地气候。结合图例可以看出分布最广的是温带大陆性气候。故选A。
18.(2021·内蒙古额尔古纳·一模)读俄罗斯示意图,关于俄罗斯的叙述不正确的是( )
A.世界上面积最大的国家
B.亚洲部分有三条大河注入北冰洋,有很高的航运价值
C.领土跨亚欧两大洲,传统意义上属于欧洲国家
D.有丰富的矿产资源,所以重工业较为发达
【答案】B
【解析】俄罗斯是世界上面积最大的国家,故A正确。亚洲部分有三条大河注入北冰洋,但由于结冰期长、航运价值低,故B错误。领土跨亚欧两大洲,首都和经济中心均位于欧洲部分,传统意义上属于欧洲国家,故C正确。俄罗斯有丰富的矿产资源,重工业较发达,但轻工业较落后,故D正确。故选B。
19.(2021·山东平原·二模)读俄罗斯的地形、交通和工业分布图,判断下列说法不正确的是( )
A.俄罗斯西部主要是平原,东部高原、山地面积广大
B.俄罗斯大部分地区夏季短而温暖,冬季长而寒冷
C.俄罗斯因结冰期长所有大河的航运价值不高
D.综合纬度位置、地形、铁路和工业分布,推测国土西部人口稠密
【答案】C
【解析】读图可知,俄罗斯西部是东欧平原,东部有西西伯利亚平原、中西伯利亚高原、东西伯利亚山地,地形分布格局为西部是平原,东部为高原和山地,山地面积广大,A说法正确;俄罗斯纬度较高,大部分地区夏季短促温暖,冬季漫长寒冷,B说法正确;俄罗斯亚洲部分因为气候寒冷,大河的航运价值不高;而位于欧洲部分的伏尔加河是俄罗斯的母亲河,流域内工农业发达,资源丰富,运输需求量大,而且流域内多平原,水流平稳,水量稳定,航运价值高,C说法不正确;俄罗斯西部地形平坦,气候温和,工业发达,交通便利,西部人口比较稠密,D说法正确。根据题意,故答案选C。
20.(2021·云南盘龙·二模)读“俄罗斯资源和经济分布示意图”,判断下列叙述正确的是( )
A.自然资源丰富,人口众多,人均资源占有量较少
B.地跨亚、欧两洲,亚洲部分经济发达、人口稠密
C.平原面积广阔,机械化水平高,适宜发展种植业
D.西伯利亚大铁路横跨东西,被誉为“亚欧大陆桥”
【答案】D
【解析】俄罗斯土地最为辽阔自然资源极其丰富,其中天然气储量全球第一,石油储量全球第二,但人口较少,人均占有率最高,经济发展不平衡,A错误。地跨亚、欧两洲,欧洲部分经济发达、亚洲部分人口稀疏,B错误。平原面积广阔,纬度位置高,不适宜发展种植业,C错误。西伯利亚大铁路横跨东西,被誉为“亚欧大陆桥”,D正确。故选D。
(2021·山东诸城·二模)俄罗斯幅员辽阔,是世界上面积最大的国家,也是唯一地跨两大洲和东西半球的国家读俄罗斯地形示意图,完成下面小题。
21.俄罗斯西伯利亚地区的地形( )
A.以平原山地为主,地势西高东低B.以平原高原为主,地势东高西低
C.以高原山地为主,地势西高东低D.以高原山地为主,地势南高北低
22.俄罗斯西伯利亚地区的河流航运价值不高的自然原因是( )
A.当地经济落后B.河流水量太小
C.冰封期长D.水流太急
23.冬季,A处较B处温和,原因是( )
A.受山脉阻挡和海洋西风的影响B.受山脉阻挡和北大西洋暖流的影响
C.受西风和北大西洋暖流影响D.受山脉阻挡和太平洋东南季风影响
【答案】21.D 22.C 23.C
【解析】21.由图可知,西伯利亚地形主要以山地和高原为主,地势南高北低,东高西低,故选D。
22.俄罗斯纬度高,河流结冰期长,航运价值低,与水量和水流太急无关,也不是因为经济落后,故选C。
23.A地比B地距海近,受海洋西风和北大西洋暖流的影响,所以A地比B地温和,A地受大西洋吹来的西风和北大西洋暖流影响更大,而B地则受影响小,故选C。
二、解答题
24.(2021·安徽·模拟预测)读“俄罗斯主要地形区与矿产分布图”,回答下列问题。
(1)俄罗斯是地跨亚欧两大洲的____洲国家。
(2)俄罗斯的首都是____,它位于____(填地形区)。
(3)北极圈横贯俄罗斯北部,俄罗斯地跨地球五带中的北温带和____带。受此影响,俄罗斯形成了冬季____、夏季温暖短促的气候特征。
(4)近年来,俄罗斯与我国的经济贸易发展迅速,其中从俄罗斯输入我国的能源主要是____和天然气。
(5)俄罗斯货运主要的交通运输方式是____运输和____运输。
【答案】(1)欧
(2)莫斯科 东欧平原
(3)北寒 寒冷漫长
(4)石油
(5)铁路 管道
【解析】本题以“俄罗斯主要地形区与矿产分布图”为材料,涉及俄罗斯所在的大洲、纬度位置、首都、气候、资源、交通运输等相关知识,考查学生的读图能力以及根据所学知识解决问题的能力。
(1)俄罗斯是地跨亚欧两洲的欧洲国家,由于其人口、经济、农业区等都主要集中在欧洲部分,因此被称为传统的欧洲国家。
(2)俄罗斯首都是莫斯科,位于俄罗斯的欧洲部分,所在地形区是东欧平原,是俄罗斯的政治、经济、文化中心。
(3)北极圈横贯俄罗斯北部,说明俄罗斯地跨地球五带中的北温带和北寒带,由于纬度较高,气温较低,主要属于温带大陆性气候,冬季寒冷漫长、夏季温暖短促。
(4)俄罗斯自然资源丰富,是世界上最大的能源出口国之一,被称为“世界加油站”,俄罗斯输入我国的能源主要是石油和天然气。
(5)俄罗斯地域辽阔,客运主要以铁路和公路运输为主,货运主要以铁路运输和管道运输为主,其中管道运输主要运输石油和天然气。
25.(2021·云南砚山·一模)读图“俄罗斯示意图”,完成下列要求。
(1)图中①为俄罗斯的首都_____,位于____(填地形区名称)。
(2)图中②为世界最深的淡水湖_____。
(3)图中河流③是_____,据该河的流向判断俄罗斯西伯利亚地区的地势特征是_____。
(4)据图可知,沟通俄罗斯东、西部的主要交通运输方式是____运输。
(5)图中阴影区域为俄罗斯的主要工业区,其建立的基础是_____。
【答案】莫斯科 东欧平原 贝加尔湖 叶尼塞河 南高北低 铁路运输 矿产资源丰富
【解析】本题以俄罗斯市意图为背景材料,设置了五道小题,涉及了俄罗斯首都、地形区、河湖、地势、交通运输、工业分布以及工业分布条件,考查学生对相关知识的掌握。
(1)读图可知,①为俄罗斯的首都莫斯科,位于东欧平原,既是全国最大的城市和综合性工业中心,也是俄罗斯的政治、文化和交通中心。
(2)图中②贝加尔湖位于俄罗斯南部,为世界最深、蓄水量最大的淡水湖。
(3)图中河流③是叶尼塞河,据该河自南向北注入北冰洋,由流向判断俄罗斯西伯利亚地区的地势特征是南高北低。
(4)据图可知,沟通俄罗斯东、西部的主要交通运输方式是铁路运输,西伯利亚大铁路有“亚欧大陆桥”之称。
(5)俄罗斯蕴藏着大量的矿产资源,很多矿物的储量和开采量均居世界前列。图中阴影区域为俄罗斯的主要工业区,其建立的基础是矿产资源丰富。
26.(2021·云南·模拟预测)阅读图文材料,回答下列问题。
材料一 美国的牛奶产量自90年代以来一直都居于全球前列,近年来每年也都在不断地增长。
材料二 俄罗斯是一个多河流的国家。在其广袤的土地上有大大小小的250多万条河流。俄罗斯的河流对其民族的形成、发展、文化艺术等都有不可忽视的作用。
材料三 美国略图和俄罗斯图
(1)A是美国远离本土的________州。
(2)美国牛奶产量最大的地区,最有可能位于图中________农业带(填代号),该农业带发展的有利自然条件是________。
(3)新冠肺炎疫情爆发以来,美国最大城市________及其周边城镇是国内疫情最严重的地区,疫情在这里爆发的主要原因可能有________(填序号,多选)。
①经济发达,人口密度大 ②以白色人种为主 ③交通便利,人口流动性大
(4)在北京—乌兰巴托—莫斯科的国际列车进入俄罗斯境内后一路西行,沿途先后可以看到的景观是(_____)
A.①②③④ B.①③②④ C.②③①④ D.③②④①
【答案】阿拉斯加 甲 气候冷湿,有利于多汁牧草的生长 纽约 ①③ B
【解析】本大题以美国略图和俄罗斯图为材料,设置四道小题,涉及美国的位置范围、农业带分布、气候、城市、俄罗斯的河流等相关内容,考查学生对相关知识的掌握程度。
(1)读图可知,A是阿拉斯加州,B是夏威夷州,是美国的两个海外洲。
(2)根据美国农业带的分布可知,美国的牛奶来自甲乳畜带,分布在美国的五大湖区,这里气候冷湿,有利于多汁牧草的生长。
(3)美国最大的城市是纽约,这里经济发达,人口密度大,交通便利,人口流动性大,所以疫情传播速度快,故选①③。
(4)读图可知,在蒙古进入俄罗斯后西伯利亚大铁路先后经过的贝加尔湖、鄂毕河、乌拉尔山脉、然后到达莫斯科,图中亚欧界碑位于乌拉尔山脉,首都是莫斯科。故根据题意选B。
27.(2021·广西·二模)2018年以来,中国成为俄罗斯石油最大的进口国,中俄能源领域的合作有着广阔的前景。读图,回答下列问题。
(1)读图可知,俄罗斯大部分地区位于五带中的________带,东临________洋。
(2)俄罗斯矿产资源丰富,工业类型以________(选填“轻”或“重”)工业为主。我国大量从俄罗斯进口石油和天然气,最佳的运输方式是________运输。
(3)俄罗斯四分之三的人口集中分布在欧洲部分,甲地区人口稀疏。请用所学知识分析甲地区人口稀疏的原因________。
(4)近十几年来,俄罗斯过度依赖石油、天然气的出口,导致经济不能够持续稳定地发展。为了摆脱这种状况,下列做法正确的是________。
A.加大石油、天然气开采量 B.降低价格,打价格战
C.发展高新技术产业 D.继续大力发展重工业
【答案】北温 太平 重 管道 甲地纬度较高,气候寒冷 C
【解析】俄罗斯石油、天然气、铁矿等资源储量丰富且分布广泛,有利于重工业的发展。俄罗斯客运以铁路、公路为主;货运以铁路、管道,其中管道运输所占比例最大。
(1)从图中看,俄罗斯大部分地区位于北回归线和北极圈之间,属于五带中的北温带,东临太平洋。
(2)俄罗斯矿产资源丰富,工业类型以重工业为主。管道运输运量大,连续性强,我国从俄罗斯进口石油和天然气的最佳运输方式为管道运输。
(3)从图中看,甲地距离北极圈近,纬度较高,且深居内陆,气候寒冷,不适宜人类生活,人口稀疏。
(4)发展高新技术产业有利于俄罗斯产业结构升级,促进经济持续稳定发展,C正确。石油、天然气属于不可再生资源,应合理开发;降低价格,打价格战,不利于长远发展,A、B错。俄罗斯重工业较为发达,继续大力发展重工业会导致工业结构单一,不利于经济可持续发展,D错。故选C。
28.(2021·黑龙江齐齐哈尔·三模)读“俄罗斯地形图”,填写下列各空。
(1)俄罗斯的地形主要可以分为四个部分,它们分别是:东欧平原、西西伯利亚平原、②________高原、③________山地。其分界线为:①________山脉、A________河,B________河
(2)由于地理条件、经济、政治、人口、交通等方面的原因,在传统意义上俄罗斯属于________(欧洲\亚洲)国家,其首都为:________。
【答案】中西伯利亚 东西伯利亚 乌拉尔 叶尼塞 勒拿 欧洲 莫斯科
【解析】本大题以俄罗斯地形图为材料,设置两道小题,涉及俄罗斯的地形、河流等相关内容,考查学生对相关知识的掌握程度。
(1)根据所学知识可知,俄罗斯的地形主要可以分为四个部分,分别是:位于①乌拉尔山脉以东的东欧平原、位于①乌拉尔山脉和②叶尼塞河之间的西西伯利亚平原、位于②叶尼塞河和③勒拿河之间的中西伯利亚高原以及位于②勒拿河以东的东西伯利亚山地。因此其分界线分别为:①乌拉尔山脉、②叶尼塞河、③勒拿河。
(2)俄罗斯亚洲部分面积大,但是欧洲部分一直是全国的政治、经济、文化中心,因而俄罗斯属于欧洲国家,俄罗斯的首都是莫斯科,位于东欧平原上位置
东临太平洋、北临北冰洋、西临波罗的海。陆上与芬兰、白俄罗斯、乌克兰、哈萨克斯坦、中国、蒙古、朝鲜等国为邻。与我国的边界线很长。
地形
西部以平原为主,东部多高原、山地;它的欧洲部分主要是东欧平原,亚洲部分有西西伯利亚平原,中西伯利高原,东西伯利亚山地。
气候
地处较高纬度,大部分是温带大陆性气候,冬季严寒而漫长,夏季温暖而短促。
河流
欧洲部分:伏尔加河,俄罗斯人称“母亲伏尔加”,全长3600千米,是欧洲第一长河,航运价值高;通过运河,与波罗的海、白海、黑海、亚速海、里海相通,称为“五海通航”。(注意各海与“伏尔加河”的相对方位)
亚洲部分:鄂毕河、叶尼塞河、勒拿河、阿穆尔河(黑龙江)。
湖泊
里海(世界最大的湖)、贝加尔湖(世界最深的湖)。
西←俄罗斯→东
东欧平原、伏尔加河
乌拉尔
山脉
西西伯利亚平原、鄂毕河
叶尼塞河
中西伯利亚高原、阿穆尔河、贝加尔湖
勒
拿
河
东西伯利亚山地、科雷马河
相关试卷
专题11 俄罗斯-中考地理三年(2021-2023)真题分项汇编(全国通用):
这是一份专题11 俄罗斯-中考地理三年(2021-2023)真题分项汇编(全国通用),共30页。试卷主要包含了选择题,解答题等内容,欢迎下载使用。
专题14 俄罗斯和印度(晨读晚默)-备战2023年中考地理一轮复习考点帮(全国通用):
这是一份专题14 俄罗斯和印度(晨读晚默)-备战2023年中考地理一轮复习考点帮(全国通用),文件包含专题14俄罗斯和印度晨读晚默晚默版docx、专题14俄罗斯和印度晨读晚默晨读版docx等2份试卷配套教学资源,其中试卷共20页, 欢迎下载使用。
专题14 俄罗斯和印度(专项训练)(原卷版+解析版)-备战2023年中考地理一轮复习考点帮(全国通用):
这是一份专题14 俄罗斯和印度(专项训练)(原卷版+解析版)-备战2023年中考地理一轮复习考点帮(全国通用),文件包含专题14俄罗斯和印度专项训练解析版docx、专题14俄罗斯和印度专项训练原卷版docx等2份试卷配套教学资源,其中试卷共32页, 欢迎下载使用。

